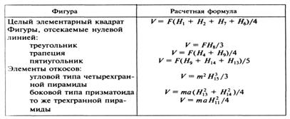
Таблица 5.1. Расчетные формулы для определения объемов работ
![]() |
при вертикальной планировке
Примечание: F – площадь в плане соответствующей фигуры; m – коэффициент заложения откоса.
Общий объем разрабатываемого грунта при планировке площадки определяют как сумму всех частных объемов.
5.1.4. Контроль качества при производстве земляных работ
Контроль качества земляных работ заключается в систематическом наблюдении и проверке соответствия выполняемых работ проектной документации, требованиям СНиП, инструкций и руководств по специальным видам работ. Для этого организуют повседневный операционный контроль качества работ, который осуществляется производителем работ и мастером с привлечением представителей лаборатории грунтов и геодезической службы.
В процессе возведения насыпей, при планировке площадей, предварительно изучают строительные свойства грунтов, предназначенных для устройства этих сооружений. Контролируют толщину и степень уплотнения отсыпаемых слоев, влажность грунта, ритм работы машин по укатке. Плотность грунта проверяют лабораторным исследованием отбираемых проб. Особенно важно тщательно наблюдать за качеством грунтов и их уплотнением в зимних условиях. Количество мерзлого грунта не должно превышать установленных пределов.
При устройстве временных сооружений (котлованов, траншей) проверяют горизонтальную привязку, правильность разбивки осей, вертикальные отметки. Случайные переборы грунта, заполняют грунтом, однородным вынутому с последующим уплотнением его, а в особо ответственных случаях — тощим бетоном.
При намыве площадей ведется контроль пульпы и сбросной воды, а также грунта, укладываемого в сооружение.
На законченные части земляных сооружений, на скрытые работы, составляют акты.
Приемка работ по планировке. Состоит в установлении соответствии проектных отметок и уклонов спланированной поверхности; степени уплотнения грунта; проверки отсутствия переувлажненных участков и мест просадок. Отклонение от проекта вертикальной планировки не должно превышать по уклонам водоотводных каналов ± 0,0005 (проверка нивелирования через 50 м) по толщине снятия плодородного слоя ± 10% на 1000 м3.
Обратная засыпка. Контролируют ровность основания котлованов, его высоту, ровность отсыпанного грунта, нивелирование или погружение в него щупа и плотность скелета грунта в уплотненном слое методом режущих колец. В зимнее время промерзание основания, наличие снега на дне котлована не допускается.
Приемка насыпей и выемок заключается в проверке в натуре положения земляного сооружения, его геометрических размеров, отметок дна, устройства водоотвода, степени уплотнения грунтов.
Принимая котлованы и траншеи, проверяют соответствие проекту их размеров, отметок, качества грунта в основании, правильность устройства креплений. После освидетельствования выполненных работ разрешается устраивать фундаменты, укладывать трубы и т. д.
Вопросы для самоконтроля
1. Какие способы производства земляных работ Вы знаете?
2. Назовите основные свойства грунтов, влияющие на технологию и трудоемкость их разработки?
3. По каким формулам определяется объем котлованов и траншей?
5.2. Технология производства земляных работ
одноковшовыми экскаваторами
5.2.1. Технология разработки грунта экскаваторами с рабочим оборудованием «драглайн».
5.2.2. Технология разработки грунтов экскаваторами с рабочим оборудованием «прямая лопата».
5.2.3. Технология разработки грунтов с рабочим оборудованием «обратная лопата».
5.2.4. Производительность одноковшовых экскаваторов, методика её расчёта и пути ее повышения.
5.2.1. Технология разработки грунта экскаваторами с рабочим оборудованием «драглайн»
Драглайны предназначены в основном для разработки грунта с отсыпкой его непосредственно в отвал.
Разработку грунта драглайном ведут ниже уровня его стояния (рис. 5.3). Драглайн используют для отрывки глубоких котлованов, широких траншей, возведения насыпей, разработки мокрых и водонасыщенных грунтов без предварительного их осушения или из-под воды.
Использовать драглайны для разработки грунта с погрузкой в транспортные средства не желательно, так как гибкая подвеска ковша к стреле усложняет точную установку ковша над кузовом, требует высокой квалификации машиниста и повышенной осторожности его. Все это влияет на производительность драглайна.
Достоинства экскаваторов драглайн – радиус действия до 10 м и глубина копания до 12 м. Глубина копания у экскаватора практически неограниченна, конструкция машины позволяет располагать транспортные средства на дне котлована, т. е УГВ не оказывает влияния на работу экскаватора. По сравнению с прямой и обратной лопатами драглайн имеет большие радиус действия и глубину копания, что позволяет разрабатывать большие по поперечному сечению выемки.
Характерные для драглайнов рабочие параметры показаны на рис. 5.3.

Рис. 5.3. Рабочее оборудование для земляных работ и рабочие параметры драглайнов: глубина резания Нр; наибольший и наименьший радиусы резания на уровне
стоянки экскаватора Rр max и Rр; радиус выгрузки Rв; высота выгрузки Hв.
Радиус резания драглайнов зависит от длины и угла наклона стрелы. Радиус резания можно несколько увеличить за счет заброса ковша путем подтягивания и отпускания тягового каната.
Глубина резания грунта драглайном зависит от длины стрелы, угла ее наклона, от положения экскаватора по отношению к выемке и вида разрабатываемого грунта.
При выемке грунта сбоку по ходу экскаватора наибольшая глубина резания Нр. т. зависит от крутизны внутреннего и внешнего откосов забоя.
При передвижении экскаватора по оси выемки наибольшая глубина резания Нр. т. зависит от крутизны внутреннего откоса забоя.
Наибольшая высота выгрузки грунта НВ определяется расстоянием от уровня стояния экскаватора до самой нижней точки предельно поднятого вверх свободно висящего ковша.
Способы разработки грунта драглайнами:
1) Продольную (торцевую) разработку применяют для нешироких выемок, когда радиусом выгрузки экскаватора может быть перекрыто расстояние от оси выемки до внешней дальней бровки кавальера грунта. При данном способе экскаватор размещают на оси выемки и по мере разработки грунта перемещают вперед по ходу на следующую стоянку. После окончания разработки грунта с первой стоянки О1 экскаватор передвигают в новое положение О2, из которого должен быть захвачен весь оставшийся неразработанный грунт со стороны внутреннего откоса забоя. Наибольший возможный шаг экскаватора можно найти по формуле
Ш = Rр – а – (h + Н)сtgα1,
где а и h — координаты пяты стрелы; Н — глубина выемки; α1 — угол внутреннего откоса забоя.
При продольной разработке шаг практически не может превышать половину длины стрелы экскаватора. Из условия наиболее быстрого и полного заполнения ковша грунтом рекомендуется шаг экскаватора принимать не более 1/5 длины стрелы.
Для ведения продольной разработки параметры экскаватора должны удовлетворять следующим условиям:
1. Радиус выгрузки драглайна Rв должен быть равен расстоянию от оси выемки до дальней бровки отвала или несколько больше него
RВ ≥ А
А = b/2 + mH + c + mкНк + aк,
где b — ширина выемки; т — коэффициент заложения откоса выемки; Н — глубина выемки; с — ширина бермы; mк — коэффициент заложения откоса отвала; Нк — высота отвала; ак — ширина отвала поверху.
2. Глубина резания экскаватора Нр должна быть не меньше глубины выемки. Для разработки глубоких выемок глубина резания должна быть не меньше высоты одного яруса выемки.
НР ≥ Н;
3. Высота выгрузки драглайна Нв должна быть равна высоте отвала или больше нее
Нв ≥ Нк.
При работе с погрузкой в транспортные средства высота выгрузки должна быть с запасом не менее 0,5 м над погрузочной высотой транспортных средств (над бортами кузова).
4. Необходимо, чтобы ширина ковша bк экскаватора была не больше ширины выемки понизу; желательно, чтобы соблюдалось условие
b ≥ 1,5 bк
2) Поперечную (боковую) разработку применяют при условии, что вся ширина полосы выемки и кавальера грунта может быть перекрыта радиусом резания в сумме с радиусом выгрузки. Драглайн размещают обычно на берме между выемкой и отвалом. Ось экскаватора может проходить как в полосе выемки, так и в полосе отвала. Размер полосы Е, в которой может быть размещен экскаватор, определяется его радиусом резания и радиусом выгрузки (рис. 5.3, б).
Заданное сечение выемки можно получить при расположении экскаватора в любом месте полосы Е. Однако надо стремиться так разместить экскаватор в этой полосе, чтобы по откосу получилось как можно меньше недоборов и угол поворота был бы наименьшим.
Следующую стоянку экскаватора выбирают так, чтобы с нее был разработан весь грунт, оставшийся недобранным на предыдущей стоянке. Шаг экскаватора при поперечной разработке принимают не более 1/3 длины стрелы драглайна, иначе появляются значительные недоборы вдоль откоса выемки.
Среднее значение угла поворота экскаватора определяют между направлением на центр тяжести выемки и направлением на центр тяжести отсыпки грунта с одной стороны (угол β).
Наиболее экономичной будет разработка грунта без дополнительных перекидок и передвижек, это достигается выбором такого экскаватора, рабочие параметры которого были бы увязаны с размерами сечения выемки.
Для ведения поперечной разработки параметры экскаватора должны удовлетворять следующим условиям:
НР ≥ Н;
Нв ≥ Нк.
Радиус резания Rр в сумме с радиусом выгрузки Rв должен быть равен расстоянию от оси выемки да дальней бровки кавальера в сумме с произведением глубины выемки Н на заложение внешнего откоса забоя m0 или больше него:
Rр + Rв ≥ А1.
А1 = b/2 + mH + c + mкНк + aк + m0H.
В величину А включено расстояние m0Н для того, чтобы по оси выемки не оставались недоборы.
|
Из за большого объема этот материал размещен на нескольких страницах:
1 2 3 4 5 6 7 8 9 10 11 12 13 14 15 16 17 18 19 20 21 22 23 24 25 26 27 28 29 30 31 32 33 34 35 36 37 38 39 40 41 42 43 44 45 46 47 48 49 50 51 52 53 54 55 56 |




