
Рис. 5.13. Напорная задвижка коллектора насоса ПН-40УА
1 — клапан; 2 — ось; 3 — корпус; 4 — шпиндель
Пожарный насос ПН-60 (рис. 5.14) центробежный нормального давления, одноступенчатый, консольный, без направляющего аппарата. Насос ПН-60 является геометрически подобной моделью насоса ПН-40У, поэтому конструктивно не отличается от него.
Корпус насоса 4, крышка насоса и рабочее колесо 5 отлиты из чугуна. Отвод жидкости от колеса происходит по спиральной однозавитковой камере 3, заканчивающейся диффузором 6. Рабочее колесо 5 с наружным диаметром 360 мм насажено на вал диаметром 38 мм по месту посадки. Крепление колеса
осуществляется при помощи диаметрально расположенных двух шпонок, шайбы и гайки.

Рис. 5.14. Пожарный насос ПН-60:
1 — вал; 2 — гайка; 3 — спиральная камера; 4 — корпус;
5 — рабочее колесо; 6 — диффузор.
а
б
Рис. 5.15. Пожарный насос ПН-110:
а – продольный разрез: 1 — всасывающий патрубок; 2 — крышка;
3 — корпус; 4 — рабочее колесо
б - напорная задвижка: 1— сальниковая набивка;
2 — шпиндель с резьбой; 3 — гайка;
4 — клапан с резиновой прокладкой; 5 —ось клапана;
6 —планка; 7 —корпус; 8— крышка корпуса; 9 — маховичок.
Уплотнение вала насоса осуществляется каркасными сальниками типа АСК-50 (число 50 обозначает диаметр вала в мм). Сальники размещены в специальном стакане. Смазка сальников производится через масленку.
Для работы от открытого водоисточника на всасывающий патрубок насоса навинчивается водосборник с двумя патрубками для всасывающих рукавов диаметром 125 мм.
Сливной краник насоса расположен в нижней части насоса и направлен вертикально вниз (в насосе ПН-40УА сбоку).
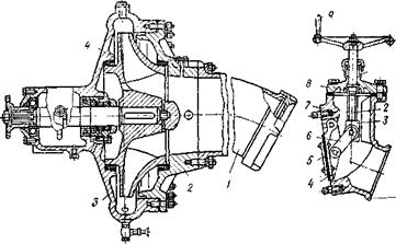
Пожарный насос ПН-110, центробежный нормального давления, одноступенчатый, консольный, без направляющего аппарата с двумя спиральными отводами и напорными задвижками на них (рис. 5.15).
Основные рабочие органы насоса ПН-110 также геометрически подобны насосу ПН-40У. В насосе ПН-110 имеются лишь некоторые конструктивные отличия, которые рассмотрены ниже.
Корпус 3 насоса, крышка 2, рабочее колесо 4, всасывающий патрубок 1 изготовлены из чугуна (СЧ 24-44).
Диаметр рабочего колеса насоса 630мм, диаметр вала Е месте установки сальников 80 мм (сальники АСК-80). Сливной краник находится в нижней части насоса и направлен вертикально вниз.
Диаметр всасывающего патрубка 200 мм, напорных патрубков — 100 мм.
Напорные задвижки насоса ПН-110 имеют конструктивные отличия (рис. 4.29). В корпусе 7 размещен клапан с резиновой прокладкой 4. В крышке корпуса 8 установлен шпиндель с резьбой 2 в нижней части и маховичком 9. Уплотнение шпинделя осуществляется сальниковой набивкой 1, которая уплотняется накидной гайкой.
При вращении шпинделя гайка 3 поступательно перемещается по шпинделю. К цапфам гайки прикреплены две планки 6, которые соединены с осью клапана 5 задвижки, поэтому при вращении маховичка происходит открытие или закрытие клапана.
Комбинированные пожарные насосы.
К комбинированным пожарным насосам относятся такие, которые могут подавать воду под нормальным (напор до 100 м. в.ст.) и высоким давлением (напор до 300 м. в.ст. и более).
ВНИИПО МВД СССР в 80-е годы разработал и изготовил опытно-экспериментальную серию самовсасывающих комбинированных насосов ПНК-40/2 (рис. 5.16). Всасывание воды и подача ее под высоким напором осуществляется вихревой ступенью, а под нормальным давлением — рабочим колесом центробежного типа. Вихревое колесо и рабочее колесо нормальной ступени насоса ПНК-40/2 размещены на одном валу и в одном корпусе.
Прилукским ОКБ пожарных машин разработан комбинированный пожарный насос ПНК-40/3, опытная партия которых находится на контрольной эксплуатации в гарнизонах пожарной охраны.
Насос ПНК-40/3 (рис. 5.17) состоит из насоса нормального давления 1, который по конструкции и размерам соответствует насосу ПН-40УА; редуктора 2, повышающего обороты (мультипликатора), насоса (ступени) высокого давления 3. Насос высокого давления имеет рабочее колесо открытого типа. Вода от напорного коллектора насоса нормального давления по специальному трубопроводу подается во всасывающую полость насоса высокого давления и к напорным патрубкам нормального давления.
От напорного патрубка насоса высокого давления вода подается по шлангам к специальным напорным стволам для получения тонкораспыленной струи.

Рис. 5.16. Пожарный насос ПН-40/2

2
Рис. 5.17. Пожарный насос ПНК-40/3
1 — насос нормального давления; 2 — редуктор;
3 — насос высокого давления
Техническая характеристика насоса ПНК-40/3
Насос нормального давления:
подача,
напор, м. в.ст. 100
частота вращения вала насоса, об/мин 2700
КПД 0,58
кавитационный запас, м 3
потребляемая мощность
(при номинальном режиме), кВт 67,7
Насос высокого давления
(при последовательной работе насосов):
подача, ,52
напор, м. в.ст. 325
частота вращения, мин-1 6120
КПД общий 0,15
потребляемая мощность, кВт 67,7
Совместная работа насосов нормального
и высокого давления:
подача, л/с, насоса:
нормального давления 15
высокого давления 1,6
напор, м. в.ст.:
насоса нормального давления 95
общий для двух насосов 325
КПД общий 0,27
Габариты, мм:
длина 600
ширина 350
высота 650
Масса, кг 140
Шестеренные насосы в основном применяют как навесные, предназначенные для тушения пожаров в сельской местности. Навесные шестеренные насосы устанавливают на переднем бампере автомобилей ГАЗ-51, ГАЗ-63 и ЗИЛ-130, тракторах и других транспортных средствах.
Наибольшее распространение получил навесной шестеренный самовсасывающий насос НШН-600, работающий без вакуумного аппарата от водоисточников с глубиной всасывания не более 6 м.
Подачу шестеренного насоса можно рассчитать для любой частоты вращения, если известны его геометрические параметры и объемный КПД:
Q = π (R2-r2)bn ,
где R — радиус окружности выступов, м; г — радиус окружности впадин, м; b — ширина шестерни, м; n — частота вращения, с-1; η0 — объемный КПД.
Корпус 1 шестеренного насоса НШН-600 (рис. 5.18) изготовлен из чугуна и имеет внутри две цилиндрические расточки для размещения стальных шестерен 4 с эвольвентным профилем зубьев. На ведущем и ведомом валах 2 закреплены на шпонках 3 шестерни 4. Опорами валов служат шариковые подшипники. Для прочности шестерни и валы подвергают термической обработке.
Предохранительный клапан запирает канал между всасывающей и напорной полостью насоса и состоит из корпуса 8, бронзового клапана 6, стальной пружины 7, упора 9, регулировочного болта 11 с контргайкой 10 и алюминиевого колпачка клапана 12.
В корпусе насоса предусмотрены два отверстия с заглушками 5: одно — для присоединения манометра к напорной полости; другое — для установки вакуумметра к всасывающей полости насоса или для предварительной заливки насоса и всасывающей линии водой.
Подшипники валов установлены в боковых крышках 14. От полости насоса подшипники защищены резиновыми сальниками. Снаружи подшипники закрыты крышками 13, причем верхние крышки глухие, а нижние имеют отверстия для выхода концов вала с войлочным уплотнением.

Рис. 5.18. Шестеренный насос НШН-600:
1 — корпус; 2— вал; 3 — шпонка; 4 — шестерня; 5 —заглушка;
6 — клапан; 7 —« пружина; S — корпус клапана; 9 — упор;
10 — контргайка; 11 — регулировочный болт; 12 — колпачок;
13 — крышка подшипника; 14 — крышка насоса.
Крышки 14 привинчены гайками и не имеют прокладок. Герметичность достигается затяжкой гаек. Зазор при полной затяжке гаек между крышками и торцами шестерен составляет 0,08...0,18 мм, что позволяет создавать достаточное разрежение в полости насоса и осуществлять подъем воды из открытых водоисточников.
Насосы НШН-600 поставляются заводами с комплектом оборудования для подвески на транспортных средствах. Кроме того, прилагается следующее пожарно-техническое оборудование: два всасывающих рукава диаметром 75мм; всасывающая сетка СВ-80; два напорных льняных рукава диаметром 66 мм и три диаметром 51 мм; трехходовое разветвление РТ-70; ручные стволы РС-70 и РС-50.
Вариант установки насоса на автомобили марки ГАЗ-51 и ГАЗ-53 представлен на рис. 5.19., а на автомобиль марки ЗИЛ-130 — на рис. 5.20. Установка насосов на тракторы Т-40 и Т-40А показана на рис. 5.21.

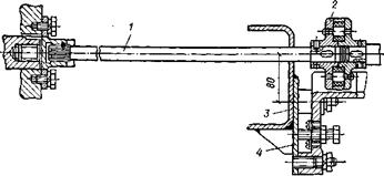
Рис. 5.19. Установка насоса НШН-600 на шасси автомобилей ГАЗ:
1 — шкив коленчатого вала двигателя; 2 — храповик; 3 — вал привода;
4 — кронштейн заводной рукоятки; 5 — муфта в сборе; 6 — насос;
7 — заводная рукоятка; 8—кронштейн в сборе;
9 — регулировочный болт; 10—косынка в сборе.

Рис. 5.20. Установка насоса НШН-600 на шасси автомобилей ЗИЛ:
1 — вал привода; 2 — муфта; 3 —бампер; 4 — косынка.
Для крепления насоса НШН-600 к бамперу автомобилей ГАЗ-51 и ГАЗ-53 (см. рис. 19) вал привода 3 пропускают через отверстие кронштейна заводной рукоятки 4. Передние отверстия основания корпуса насоса 6 должны зайти за фиксаторы, после чего фиксаторы оттягивают вниз, поворачивают на 90°, и насос перемещается до совмещения средних отверстий основания с фиксаторами. Фиксаторы под действием пружин входят в средние конусные отверстия основания корпуса насоса и закрепляют его, а вал привода своими шлицами соединяется со шлицами специального храповика 2, который прикреплен болтами к шкиву 1. После установки насоса проверяют правильность его монтажа по радиальному биению соединительной муфты 5, которое не более 0,7мм. Затем окончательно закрепляют кронштейн 8 с косынкой 10 подтягиванием гаек. Если биение муфты превышает 0,7 мм, необходимо отрегулировать установку насоса регулировочным болтом 9 и гайками крепления кронштейна. При необходимости пуска ДВС вручную используют рукоятку 7.
|
Из за большого объема этот материал размещен на нескольких страницах:
1 2 3 4 5 6 7 8 9 10 11 12 13 14 15 16 17 18 19 20 21 22 23 24 25 26 27 28 29 30 31 32 33 34 35 36 37 38 39 40 41 42 43 44 |



