Рис. 5.9. Эпюра радиальных сил, действующих на рабочее колесо
насоса с двумя отводами.
В насосе 160.01.35 (марка условная) применен отвод лопаточного типа (направляющий аппарат), за которым расположена кольцевая камера. В этом случае действие радиальных сил на рабочее колесо и вал насоса сводится до минимума.
Спиральные отводы в пожарных насосах выполняют одно - (ПН-40УА, ПН-60) и двухзавитковыми (ПН-110, МП-1600). В пожарных насосах с однозавитковым отводом разгрузку от радиальных сил не производят, ее воспринимают вал и подшипники насоса. В двухзавитковых отводах действие радиальных сил в спиральных отводах уменьшается и компенсируется (рис. 5.9).
Подводы в пожарных центробежных насосах, как правило, осевые, выполненные в виде цилиндрической трубы. В насосе 160.01.35 предусмотрен предвключенный шнек. Это способствует улучшению кавитационных свойств насоса.
Корпус насоса является базовой деталью, изготовляют его, как правило, из алюминиевых сплавов. Форма и конструкция корпуса зависят от конструктивных особенностей насоса.
Опоры вала применяют для пожарных насосов встроенного типа. Валы в большинстве случаев устанавливают на двух подшипниках качения.
Уплотнения в пожарных насосах различают двух видов: для уплотнения неподвижных деталей (стыки корпусных деталей крышки и т. д.) и уплотнения вращающихся частей. Для уплотнения неподвижных деталей применяют прокладки и резиновые кольца различных сечений. Уплотнение вала в корпусе насоса осуществляется при помощи специальной пластичной набивки, состоящей из смеси антифрикционного и пропиточного компонентов или набора каркасных резиновых манжет (сальников). Устанавливают сальники таким образом, чтобы они работали как при давлении перед ними, так и при вакууме. В настоящее время ведутся исследования по разработке торцевых уплотнений вместо сальниковых, однако имеются трудности по созданию материала для торцевых уплотнений, способных работать на загрязненной воде и в режиме «сухого трения». Уплотнения между рабочим колесом и корпусом (передние и задние) в пожарных насосах бесконтактные (щелевые). Материал деталей уплотнений «корпус — колесо», как правило, чугун — бронза, что уменьшает окисление и эрозионный износ.
Конструкция центробежных пожарных насосов.
В нашей стране на пожарных автомобилях устанавливают в основном насосы нормального давления типа ПН-40, 60 и 110, параметры которых регламентированы ОСТ 22-929-76. Кроме этих насосов для аэродромных автомобилей тяжелого типа на шасси МАЗ-543, МАЗ-7310 используют насосы 160.01.35 (по номеру чертежа). Из комбинированных насосов на пожарных автомобилях используют насос марки ПНК 40/3. В настоящее время разработан и готовится к выпуску насос высокого давления ПНВ 20/300. Технические характеристики пожарных насосов нормального давления приведены в таблице 5.1.
Пожарный насос ПН-40УА. Унифицированный пожарный насос ПН-40УА выпускался серийно с начала 80-х годов вместо насоса ПН-40У и хорошо зарекомендовал себя на практике.
Модернизированный насос ПН-40УА в отличие от ПН-40У выполнен со съемной масляной ванной, расположенной в задней части насоса. Это намного облегчает ремонт насоса и технологию изготовления корпуса (корпус разделен на две части). Кроме того, в насосе ПН-40УА применен новый способ крепления рабочего колеса на двух шпонках (вместо одной), что увеличило надежность этого соединения.
Насос ПН-40УА является унифицированным для большинства пожарных автомобилей и приспособлен для заднего и среднего расположения на шасси автомобилей ГАЗ, ЗИЛ, Урал.
Насос ПН-40УА показан на рис. 5.10. Насос состоит из корпуса насоса 4, напорного коллектора 3, пеносмесимарка ПС-5) и двух задвижек 1.
Таблица 5.1. Технические характеристики пожарных насосов нормального давления.
Параметр | ПН-40УА | ПН-40УБ | ПН-60 | ПН-60Б | ПН-110 | ПН-110Б | 160.01,35 (марка условная) |
Напор, м | 100 | 100 | 100 | 100 | 100 | 100 | 100 |
Подача, л/с | 40 | 40 | 60 | 60 | 110 | 110 | 70 |
Частота вращения, мин-1 | 2700 | 2700 | 2500 | 2500 | 1350 | 1350 | 3500 |
кпд | 0,58 | 0,61 | 0,60 | 0,58 | 0,6 | 0,6 | 0,6 |
Кавитационный запас, м | 3 | 3 | 3,5 | 3,5 | 3,5 | 3,5 | 3,5 |
Потребляемая мощность, кВт | 68 | 65 | 98 | 105 | 150 | 150 | 115 |
Число и диаметр патрубков, мм: | |||||||
всасывающих | 1х125 | 1х125 | 2х125 | 2х125 | 1х200 | 1х200 | 1х150 |
напорных | 2х70 | 2х70 | 2х80 | 2х80 | 2х100 | 2х100 | 2х80 |
Габариты, мм: | |||||||
длина | 700 | 680 | 800 | 710 | 850 | 790 | 700 |
ширина | 1000 | 750 | 1000 | 800 | 1400 | 1170 | 560 |
высота | 700 | 665 | 1000 | 800 | 1000 | 840 | 620 |
Масса, кг | 75 | 60 | 200 | 180 | 700 | 620 | 82 |
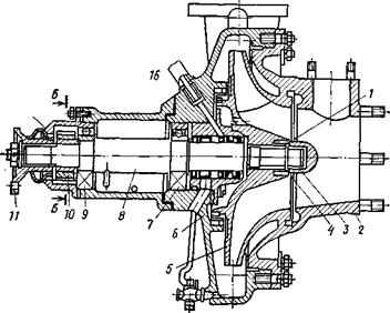
На рис. 5.11 представлен продольный разрез насоса. Он состоит из двух частей корпуса 6, крышки 2, вала 8, рабочего колеса 5, подшипников 7, 9, уплотнительного стакана 13, червячного привода тахометра 10, манжеты 12, муфты фланца 11, винта 14, пластичной набивки 15, шланга 16. Рабочее колесо 5 закреплено на валу при помощи двух шпонок 1, стопорной шайбы 4 и гайки 3.
Крепление крышки к корпусу насоса осуществлено шпильками и гайками, для обеспечения герметизации соединения установлено резиновое кольцо.

Рис. 5.10. Общий вид пожарного насоса ПН-40УА:
1 — задвижка; 2— пеносмеситель; 3 — напорный коллектор;
4 — корпус насоса.

Б-Б

Рис. 5.11. ПН-40УА (продольный разрез)
1 — шпонки; 2 — крышка; 3 —гайка; 4 — стопорная шайба;
5 — рабочее колесо; 6 — корпус; 7,9 — подшипники; 8 — вал;
10 — червячный привод тахометра; 11 —муфта-фланец;
12 — манжета; 13 — уплотнительный стакан; 14 — винт;
15 — пластичная набивка; 16 — шланг.
Щелевые уплотнения (переднее и заднее) между рабочим колесом и корпусом насоса выполнены в виде уплотнительных колец из бронзы (Бр ОЦС 6-6-3) на рабочем колесе (напрессовка) и чугунных колец в корпусе насоса. Уплотнительные кольца в корпусе насоса закреплены винтами.
Уплотнение вала насоса достигается применением пластичной набивки или каркасных резиновых сальников, которые размещены в специальном уплотнительном стакане (рис. 5.12). Стакан прикреплен к корпусу насоса болтами через резиновую прокладку. Болты через специальные отверстия зафиксированы проволокой во избежание их раскручивания.
При использовании в уплотнении вала пластичной набивки ПЛ-2 существует возможность восстановления герметизации узла без его разборки и замены деталей. Это осуществляется путем прессования набивки винтом.
При использовании для уплотнения вала насоса каркасных сальников АСК-45 и их замене необходимо помнить, что из четырех сальников один (первый к рабочему колесу) работает на разрежение и три — на давление. Для распределения смазки в сальниковом стакане предусмотрено маслораспределительное кольцо, которое соединено каналами со шлангом и пресс-масленкой. Водосборное кольцо стакана соединено каналом с дренажным отверстием, обильная утечка воды из которого указывает на износ сальников.
Полость в корпусе насоса между уплотнительным стаканом и сальником муфты фланца служит масляной ванной для смазки подшипников и привода тахометра. Вместимость масляной ванны 0,5 л. Масло заливают через специальное отверстие, закрываемое пробкой. Сливное отверстие с пробкой находится в нижней части корпуса масляной ванны.
Воду из насоса сливают путем открытия крана, расположенного в нижней части корпуса насоса. Для удобства открывания и закрывания крана его рукоятка удлиняется рычагом.

Рис. 5.12. Уплотнительный стакан.
На диффузоре корпуса насоса расположен коллектор (алюминиевый сплав АЛ-9), к которому прикреплены пеносмеситель и две задвижки. Внутри коллектора смонтирована напорная задвижка для подачи воды в цистерну (рис. 5.13). В корпусе коллектора предусмотрены отверстия для подсоединения вакуумного клапана, трубопровода к змеевику системы дополнительного охлаждения двигателя и отверстие с резьбой для установки манометра. Напорные задвижки прикреплены шпильками к напорному коллектору. Клапан 1 отлит из серого чугуна (СЧ 15-32) и имеет проушину для стальной 1СтЗ) оси 2, концы которой установлены в пазы корпуса 3 из алюминиевого сплава АЛ-9. К клапану винтами и стальным диском прикреплена резиновая прокладка. Клапан закрывает проходное отверстие под действием собственной массы. Шпиндель 4 прижимает клапан к седлу или ограничивает его ход, если он открывается напором воды из пожарного насоса.
|
Из за большого объема этот материал размещен на нескольких страницах:
1 2 3 4 5 6 7 8 9 10 11 12 13 14 15 16 17 18 19 20 21 22 23 24 25 26 27 28 29 30 31 32 33 34 35 36 37 38 39 40 41 42 43 44 |



