Таблица 5.35. Взаимодействие с внешними системами
Система, из которой приходит информация | Входящие потоки из системы | Функции |
Внешние информационные системы, включая информационные системы органов государственной статистики | Информация для накопления, сопоставления и анализа | Накопление, сопоставление и анализ информации |
Система, в которую направляется информация | Исходящие потоки | Функции |
Государственная автоматизированная информационная система «Управление» (ГАСУ) | Ключевые показатели бюджетного планирования и исполнения бюджета | Накопление, сопоставление и анализ информации, мониторинг и оценка результативности и эффективности деятельности публично-правовых образований |
7. Схема автоматизации
В данном разделе приводятся схемы автоматизации, основные решения программной архитектуры, а также решения по созданию ИТ-инфраструктуры, обеспечению информационной безопасности и обеспечению управления эксплуатацией системы «Электронный бюджет».
7.1. Основные решения программной архитектуры
В соответствии с подходами к формированию общей архитектуры система «Электронный бюджет» представляет собой многоуровневую информационную систему.
Проектирование многоуровневой информационной системы предполагает разделение архитектуры информационной системы на логические уровни, группирующие схожие по назначению и установке программные компоненты, при этом должно обеспечиваться взаимодействие каждого логического уровня только с соседними логическими уровнями через интерфейсы взаимодействия.
В системе «Электронный бюджет» в соответствии с данным подходом выделяются следующие логические уровни архитектуры:
логический уровень клиентских приложений;
логический уровень представления информации (взаимодействия с пользователями);
логический уровень интеграции и управления бизнес-процессами;
логический уровень бизнес-логики функциональных подсистем;
логический уровень хранения данных функциональных подсистем.
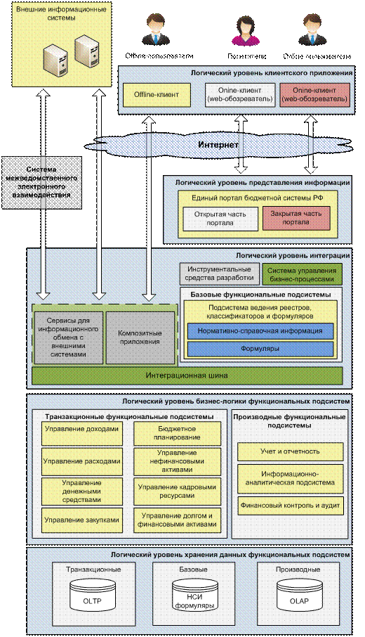
Схема программной архитектуры системы «Электронный бюджет» представлена на рисунке 6.1

Рисунок 6.1. Схема программной архитектуры системы «Электронный бюджет»
Уровни программной архитектуры системы «Электронный бюджет» и задачи, решение которых они обеспечивают, приведены в таблице 6.1.11.
Таблица 6.1 Логические уровни программной архитектуры
№ п/п | Логический уровень | Решаемые задачи |
1. | Уровень клиентских приложений | - обеспечение online-взаимодействия с системой «Электронный бюджет»; - обеспечение пакетного взаимодействия в режиме offline с системой «Электронный бюджет». |
2. | Уровень представления информации | - обеспечение ввода пользователем первичных данных и передачу для их последующей обработки; - отображение и предоставление пользователям информации в соответствии с их полномочиями. |
3. | Уровень интеграции и управления бизнес-процессами | - централизованное ведение нормативно-справочной информации; - ведение электронных формуляров; - управление бизнес-процессами, в том числе моделирование, исполнение и мониторинг выполнения процесса; - расширение базовой конфигурации и функциональности в соответствии со специфическими требованиями пользователей системы; - маршрутизация и гарантированная доставка сообщений между функциональными подсистемами и с внешними информационными системами. |
4. | Уровень бизнес-логики функциональных подсистем | - выполнение бизнес-процессов, обработка информации в соответствии с бизнес-логикой функциональных подсистем. |
5. | Уровень хранения данных функциональных подсистем | - хранение информации функциональных подсистем; - подготовка агрегированной информации, структурированной по многомерному принципу для обеспечения формирования аналитической отчетности. |
Решение перечисленных задач логических уровней программной архитектуры системы «Электронный бюджет» обеспечивается отдельными программными компонентами.
На логическом уровне клиентских приложений решение задач обеспечивают следующие программные компоненты:
web-интерфейс, отображаемый web-обозревателем, и предназначенный для обеспечения online-взаимодействия пользователей с системой «Электронный бюджет»;
специализированное программное обеспечение, предназначенное для обеспечения offline-взаимодействия пользователей с системой «Электронный бюджет» посредством пакетной передачи документов в формате электронных формуляров (offline-клиент).
На логическом уровне представления информации решение задач обеспечивают следующие программные компоненты:
открытая часть Единого портала бюджетной системы Российской Федерации, предназначенная для предоставления всем пользователям сети Интернет доступа к нормативной, статистической и аналитической информации в сфере управления общественными финансами;
закрытая часть Единого портала бюджетной системы Российской Федерации, предназначенная для предоставления online-доступа пользователей к функциональным подсистемам с учетом их полномочий посредством системы «личных кабинетов».
На логическом уровне интеграции и управления бизнес-процессами решение задач обеспечивают следующие программные компоненты:
подсистема ведения реестров, предназначенная для централизованного ведения и распространения нормативно-справочной информации и шаблонов электронных формуляров;
система управления бизнес-процессами, предназначенная для моделирования, исполнения и мониторинга бизнес-процессов.
инструментальные средства настройки, предназначенные для расширения базовой конфигурации функциональности с учетом специфики финансово-хозяйственной деятельности публично-правовых образований и отдельных организаций сектора государственного управления (настройка функциональных подсистем, расширение структуры НСИ и формуляров, расширение бизнес-процессов);
интеграционная шина и композитные приложения, предназначенные для маршрутизации, транспорта и преобразования потоков данных функциональными подсистемами, а также организации взаимодействия функциональных подсистем с внешними информационными системами;
сервисы внешнего обмена, предназначенные для предоставления интерфейсов обмена данными с внешними информационными системами.
На логическом уровне бизнес-логики функциональных подсистем решение задачи обеспечивается модулями промышленного тиражируемого программного обеспечения, автоматизирующих отдельные процессы в сфере управления общественными финансами.
На логическом уровне хранения данных решение задач обеспечивается использованием промышленных систем управления базами и хранилищами данных.
7.1.1. Основные решения логических уровней представления информации и клиентского приложения
Использование портальных технологий для реализации Единого портала бюджетной системы Российской Федерации позволит:
представить в едином пользовательском интерфейсе различные источники информации, преобразованные с помощью композитных приложений, такие как web-приложения, библиотеки документов и аналитических отчетов;
сгруппировать информацию по предназначению и группам пользователей;
обеспечить доступ пользователей ко всем источникам информации с однократной авторизацией в соответствии с их полномочиями;
предоставить широкие возможности индивидуальной настройки рабочего пространства.
Исходя из принципов функционирования системы «Электронный бюджет» можно обозначить следующие основные категории потребителей информации и пользователей системы «Электронный бюджет»:
незарегистрированные в системе «Электронный бюджет» пользователи сети Интернет, которым предоставляется интерактивный web-доступ к публичной информации, хранение и обработку которой обеспечивают функциональные подсистемы;
зарегистрированные в системе «Электронный бюджет» сотрудники организаций сектора государственного управления с интерактивным web-доступом к функциональным подсистемам системы «Электронный бюджет» (online-пользователи);
зарегистрированные в системе «Электронный бюджет» сотрудники организаций сектора государственного управления, для которых постоянно либо периодически ввиду ограничений доступности сети Интернет не возможен интерактивный web-доступ к функциональным подсистемам (offline-пользователи).
Схема автоматизации Единого портала бюджетной системы Российской Федерации приведена на рисунке 6.2.

Рисунок 6.2 Схема автоматизации Единого портала бюджетной системы Российской Федерации
Для обеспечения доступа указанных категорий пользователей к системе «Электронный бюджет» Единый портал бюджетной системы Российской Федерации должен состоять из отдельных web-ресурсов, различающихся по уровню доступности из сети Интернет - открытой и закрытой части.
Открытая часть Единого портала бюджетной системы Российской Федерации – публичный информационный ресурс (web-сайт), предназначенный для предоставления обществу нормативной, статистической и аналитической информации в сфере управления общественными финансами, в том числе, информации о финансово-хозяйственной деятельности организаций сектора государственного управления, обрабатываемой и хранимой в функциональных подсистемах системы «Электронный бюджет». Дополнительно для общества должны быть доступны разнообразные сервисы, такие как, поиск информации, тематические форумы, подборки новостной и аналитико-публицистической информации, и т. д.
Закрытая часть Единого портала бюджетной системы Российской Федерации – web-портал, предназначенный для предоставления online-доступа сотрудникам организаций сектора государственного управления к функциональным подсистемам системы «Электронный бюджет» с учетом их полномочий посредством системы «личных кабинетов». Система «личных кабинетов» должна позволить предоставить пользователям изолированное и защищенное механизмами аутентификации и авторизации личное рабочее пространство, позволяющее пользователям самостоятельно настраивать и сохранять состав, расположение и внутренние настройки пользовательского интерфейса функциональных подсистем и различных сервисов Единого портала бюджетной системы Российской Федерации.
|
Из за большого объема этот материал размещен на нескольких страницах:
1 2 3 4 5 6 7 8 9 10 11 12 13 14 15 16 17 18 19 20 21 22 23 24 |
Основные порталы (построено редакторами)

