Рис. С.37. Права, сложившиеся в силу обычая в Гане.
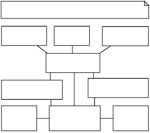
Участок после передачи: Пространственный объект в LADM Идентификатор объекта = 6789 Граница на февраль месяц 2010 года: ребро ограничивающей поверхности в LADM Идентификатор объекта = 234 Участок до передачи: Пространственный объект в LADM Идентификатор объекта = 1234 Вторая точка: Точка в LADM Установка знаков на местности = маркер Первая точка: Точка в LADM Установка знаков на местности = маркер Документ 34567: Пространственный объект в LADM Тип = полевой эскиз Принят = 1 февраля 2010 года Питер: Субъект в LADM Роль = продавец Мери: Субъект в LADM Роль = продавец Нотариус А: Субъект в LADM Роль – лицо, передающее недвижимость Нотариус А подготовил передачу права собственности, указанной в документе по передаче, признанном организацией по управлению недвижимостью

Рис. С.38. Принятое разделение, в результате чего появился участок А и участок В.
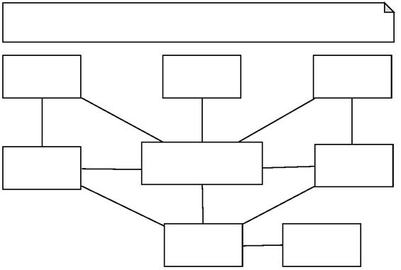
Участок: Пространственный объект в LADM Ферма: Объект недвижимости в LADM Новое право собственности: Право в LADM Документ о передаче прав: источник сведений в LADM Принят = 11 мая 2010 года Старое право собственности: Право в LADM Питер: Субъект в LADM Роль = продавец Нотариус А: Субъект в LADM Роль = лицо, передающее недвижимость Мери: Субъект в LADM Роль – продавец Нотариус А подготовил передачу прав собственности, согласно документу с печатью, который был принят организацией по управлению недвижимостью

Рис. С.39. Покупка и продажа пространственного объекта.
Приложение D
(информативное)
Профили страны
В данном Приложении мы анализируем шесть национальных профилей LADM:
1) Португалия (рис. D.1 и D.2)
2) Квинсленд, Австралия (рис. D.3)
3) Индонезия (рис. D.4)
4) Япония (рис. D.5)
5) Венгрия (рис. D.6)
6) Нидерланды (рис. D.7)
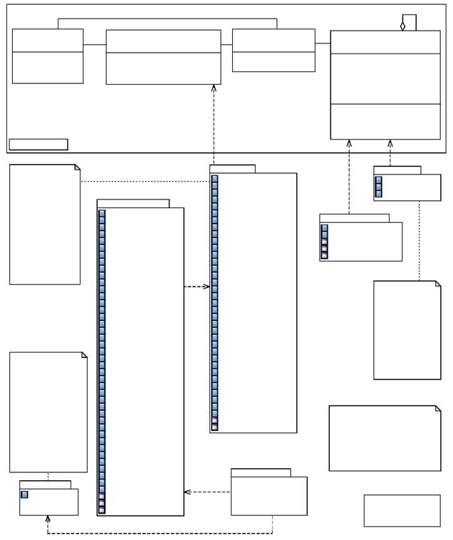
+ ребра ограничивающих поверхностный рытвин +пространственный объект с поверхностными рытвинами +поли-внутреннее кольцо +поли-наружная граница +Поли-отверстия (Из LADM-РТ) ((Из приложения F по юридическому профилю) + Прилегающая общественная инфраструктура +Коллективная ответственность +Обязанности по сохранению +Обязанности по разведке +Скрытые обязанности +Личные обязанности по контракту +Личные обязанности _А +Личные обязанности _Е +Общественные обязанности +Обязанности по недвижимости _Е +Обслуживание городских зданий +Административный сервитут +Преимущественное право +Коллективная собственность +Распространенное право_А + Распространенное право_Е +Общее владение +Кондоминиум + Виды собственности +Обременения +Совместное имущество +Скрытое право_А + Скрытое право_Е + Отчуждение_А + Отчуждение_Е + Базовое право собственности +Пакета права собственности + Личное право_А + Личное право_Е + имущество +Владение государственной собственност + Право на недвижимость_А + Право на недвижимость_Е +Государственное регулирование + Местная община +Государственная организация (Из LADM-РТ) (Из LADM-РТ) Уровень объектов РТ_LADM Обзор пакета страны на основе LADM-РТ Для этого пакета не показано содержание. Оно должно дать описание специфических вопросов каждой страны, которые касаются управления недвижимостью. Это происходит путем разбивки специализированных элементов страны, взятых из разных пакетов. В отсутствие специализации страны, можно также использовать элементы LADM Топологический пространственный профиль определяет двух-мерную (2D) перегородку. Если для пространственного объекта в LADM нужно более одной специализации для определения перегородки, тогда требуется дополнительные ограничения, которые могут использовать простые параметры для доступа для профиля SQL и его топологических функций Участок с рытвинами не является отдельным вариантом +Топологическая граница +Топологический слой +Топологический пространственный объект (Из Приложения Е «Пространственные профили») Топологический профиль Юридический профиль + РТ_ Декларация правового титула Обзор VGJEY-HN + РТ_ тип административного сервитута + РТ_ Обязанность по разведке сельскохозяйственных земель +РТ_ Baldios +РТ_ обслуживание здания +РТ_ Общественная обязанность (CollatioViae) +РТ_ обязанности по отношению к общим сегментам +РТ_ Обязанность коллективных владельцев +Коллективная собственность +РТ_Сохранение окружающей среды +горизонтальная собственность +РТ_ Обязанность по информационному оповещению +РТ_ Коллективная собственность +РТ_ Собственность +РТ_ Государственные налоги +РТ_ Обязанности стороны, предоставляющей сервитут +РТ_ Служебный участок +РТ_ Тип сервитута участка +РТ_ Плата за пользование + РТ_ Места общего пользования +РТ_ Экспроприация +РТ_ Залог + Выгоды от РMD +Выгоды от PWD +Личные данные (контракт) +Личный сервитут +РТ_ Залог прав требования +РТ_ Аграрный сервитут +РТ_ преемственность +РТ_ Предварительный контракт +Общественная польза + Выгоды региональной сети +Преемственность RAN ++РТ_ Реквизиция +РТ_ Удержание + Райт оф Джой +РТ_Право собственности на строения +РТ_ Кратковременное владение недвижимостью +Тип коллективного субъекта +Тип сервитута +РТ_ Использование и проживание +РТ_Узуфрукт +Комплект административного участка +Государство Юридический административный пакет LADM Пакеты, включенные в более высокий уровень диаграммы, принадлежат LADM и предназначены для внутреннего употребления во всех странах. Специализированная модель определенной страны может использовать несколько профилей и элементов, содержащихся в этих пакетах, чтобы определить их специализированные пакеты. Функция «Зависимость» отслеживает взаимосвязь между основными элементами модели, пакетами LADM и специализированными пакеты отдельной страны Базовые классы Модели предметной области управления недвижимостью +Закрытая территория: Булева шкала + расчетная территория: территория +расчетный объем: объем +создание территории: многослойная поверхность на топографической карте + создание объема: многослойная непрерывность на топографической карте +объем закрыт: Булева шкала + территория: стоимость территории в LADM (0..*) +размер: тип размера LADM (0..1) + идентификация внешнего адреса: идентификатор объекта (0..1) +ярлык: строка символов (0..1) +исходная точка: точка на топографической карте (0..1) + идентификация пространственного объекта: идентификатор объекта расположение относительно поверхности: тип расположения относительно поверхности в LADM (0..1) объем: параметры объемы в LADM (0..*) Контролируемый объект «Тип элемента» Пространственный объект: пространственный объект в LADM +название: строка символов (0..1) +тип: тип объекта недвижимости + идентификация: идентификатор объекта Контролируемый объект «Тип элемента» Административный уровень: объект недвижимости в LADM + описание: строка символов (0..1) + идентификация права: идентификатор объекта +доля: целое число (0..1) +проверка доли: Булева шкала (0..1) временной интервал: ISO8601_Тип (0..1) Контролируемый объект «Тип элемента Административный уровень: право, обязанность и ограничения в LADM + идентификация внешнего субъекта: идентификатор объекта (0..1) + название: строка символов + идентификация субъекта: идентификатор объекта + роль: тип роли субъекта в LADM (0..*) + тип: тип субъекта в LADM Контролируемый объект «Тип элемента» Субъект: Субъект в LADM

|
Из за большого объема этот материал размещен на нескольких страницах:
1 2 3 4 5 6 7 8 9 10 11 12 13 14 15 16 17 18 19 20 |



