Рис. С.7. Пространственный объект с 3D объемом и одним владельцем.
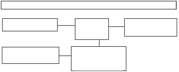
Диаграмма объектов Case C.8 Право на владение в период определенного времени. Право на собственность в период месяца февраль (владельцы в другие месяцы не показаны).
Домик Гайя: элемент здания в LADM
Идентификатор эдемента=129
Тип =отдельное строение
|
|
Временной интервал: Право в LADM
Тип =владение
Доля=1/1
Временной интервал =февраль
|
|
Чарльз: Субъект в LADM
Тип =физическое лицо
|
|

Рис. С.8. Владение собственностью в определенный временной период – в феврале.
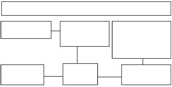
Защищенный объект: элемент здания в юридическом пространстве в LADM
Размеры = 3D
Идентификатор элемента здания=140
Тип =отдельное строение
Объем =(300 м3)
|
|
Социальный центр Гайя: Объект недвижимости в LADM
|
|
Монументальное сооружение: Ограничения в LADM
Тип = монументальное сооружение
|
|
Таржа: Субъект в LADM
Тип = физическое лицо
|
|
Статус: Субъект в LADM
Тип =не физическое лицо
Роль =государственное управление
|
|
Диаграмма объектов Case C/9/ Государственные ограничения на здание. Ограничения не меняют здание, поскольку его статус- монументальное сооружение
|
|

Рис. С.9. Ограничения не меняют здание, поскольку оно является монументальным сооружением.
Участок земли 4:правовой титул: Объект недвижимости
Название = Сад Рика
Идентификатор объекта =
|
|
Case 10: Закладная в LADM
Сумма = (90 000 евро)
Процент = 4,51
Ранжирование = 1
Тип = линейная
|
|
Участок земли 4: право собственности: Право в LADM
Доля = 1/1
Тип = владение
|
|
Кредит на ферму для Гайя: Субъект в LADM:
Тип = не физическое лицо
Роль = лицо, предоставляющее денежные средства
|
|
Рик: Субъект в LADM
Тип = физическое лицо
|
|
Диаграмма объектов Case C.10. Закладная на право собственности, банк включен как субъект
|
|

Рис. С.10. Закладная на право собственности, банк включен как субъект.
Участок земли 1: Объект недвижимости в LADM
Идентификатор объекта =
|
|
На узуфрукт: Закладная в LADM
Ранжирование = 1
Процент = 5.1
Сумма = (75 000 евро)
Тип = линейная
|
|
Узуфрукт: Право в LADM
Тип = узуфрукт
|
|
Участок земли 1: Право собственности: Право в LADM:
Тип = право собственности
|
|
Билл: Субъект в LADM
Тип = физическое лицо
Роль = лицо, предоставляющее денежные средства
|
|
Элис: Субъект в LADM
Тип = физическое лицо
|
|
Рик: Субъект в LADM:
Тип = физическое лицо
|
|
Диаграмма объектов Case C11. закладная на узуфрукт право собственности, лицо, предоставляющее денежные средства включено как субъект
|
|

Рис. С.11. Закладная на узуфрукт прав собственности, лицо, предоставляющее денежные средства включено как субъект.
Место расположение трущобного квартала: участок земли в LADM
Ярлык = участок -10
|
|
Слой трущобного квартала: Слой в LADM
Структура = текст
|
|
Трущобный квартал: Связь по системе Модели предметной области для систем коллективного владения недвижимостью (STDM)
|
|
Трущобный квартал: Связь по системе Модели предметной области для систем коллективного владения недвижимостью (STDM)
Тип= не официальная занятость
|
|
Джон: Субъект в LADM
Тип = физическое лицо
|
|
Диаграмма объектов Case C12. Неформальное право лица на часть текста
|
|

Рис. С.12. Неформальное право субъекта (физического лица) на текстовый пространственный объект.
Неформальное право: Слой в LADM
Структура = точка
|
|
Традиционный объект: Объект недвижимости в LADM
|
|
Место расположения народа Динг: Участок земли в LADM
|
|
Сложившаяся группа: отношения по Модели предметной области для систем коллективного владения недвижимостью
Тип = сложившийся
|
|
Люди Динг: Субъект в LADM
|
|
Диаграмма объектов Case C13. Неформальное право на часть земельного участка
|
|

Рис. С.13. Неформальное право группы на точечный пространственный объект.
Участок земли – полигон: Слой в LADM
Структура = полигон
|
|
Данный пространственный объект относится к территории, на которую выставлены взаимные претензии
|
|
Территория 2: Участок земли в LADM
|
|
Совмещение: Участок земли в LADM
|
|
Территория 1: Участок земли в LADM
|
|
Объект 1: Объект недвижимости в LADM
|
|
Конфликтный объект: Объект недвижимости в LADM
|
|
Объект 1: Объект недвижимости в LADM
|
|
Пастбище 2: Связь согласно Модели предметной области для систем коллективного владения недвижимостью
Тип = сложившийся
|
|
Конфликт в связи с использованием пастбища: Связь согласно Модели предметной области для систем коллективного владения недвижимость
Тип = конфликт
|
|
Пастбище 1: Связь согласно Модели предметной области для систем коллективного владения недвижимостью
Тип = сложившийся
|
|
Коллективное ранчо 2: Субъект в LADM
|
|
Коллективное ранчо 1: Субъект в LADM
|
|
Диаграмма объектов Case C14. Коллидирующая претензия на пространственный объект
|
|

Рис. С.14. Коллидирующая претензия на пространственный объект.
Кабельная ТВ сеть Гайя: объект недвижимости в LADM
Название = под-сеть Гайя
|
|
Право собственности на сеть: Право в LADM
Тип = право собственности
Доля =1/1
|
|
Кабельная ТВ сеть: Субъект в LADM
Тип = не физическое лицо
|
|
Кабельная ТВ сеть Гайя: Инженерная сеть в юридическом пространстве в LADM
Ярлык = «Гайя: под-сеть кабельной ТВ сети»
Идентификатор сети =145
Размер = 3D
Тип- телекоммуникации
Статус = используется
Расположение относительно поверхности = под землей
|
|
Case 15: Закладная в LADM
Ранжирование = 1
Процент = 5.0
Сумма = (25 000 долларов)
Тип = линейный
|
|
Кредит ферме Гайя: Субъект в LADM
Тип = не физическое лицо
Роль – лицо, предоставляющее денежные средства
|
|
Диаграмма объектов Case C15. Закладная на инженерную Сеть. Инженерная сеть с одним владельцем и ипотекой (банк включен в качестве субъекта).
|
|
