2- и 3-мерные отображения пространственных объектов используют ребра ограничивающей поверхности (см. 4.1.5) в качестве представителей класса LA_BoundaryFaceString («Ребро ограничивающей поверхности») и ограничивающие поверхности (см. 4.1.4) в качестве представителей класса LA_BoundaryFace («Ограничивающая поверхность»).
Сами координаты или получаются из точек, или извлекаются в виде линейной геометрии. Пространственные объекты могут иметь одинаковую структуру отображения: могут быть включены существующие 2-мерные данные (топологически структурированные или нет), полигоны, неструктурированные границы или простые точечные или текстовые описания (см. Прил. Е).
LADM поддерживает все возрастающее использование 3-мерного отображения пространственных объектов без добавления какой-либо нагрузки на существующие 2-мерные отображения. Другой характеристикой пространственного отображения в LADM является то, что нет расхождения между пространственными объектами, отображенными в 2В, и пространственными объектами, отображенными в 3D (более подробно см. Прил. В). Кроме того, LADM основана на принятых существующих схемах, таких как опубликованная в стандарте ISO 19107:2003.
6 Содержание классов LADM и их взаимосвязи
Все классы LADM сцеплены со стереотипным классом featureType стандарта ISO/TS 19103. Многие классы LADM являются подклассами класса VersionedObject («Объект-версия») (см. 6.2.1).
LADM включает в себя стереотипные классы с минимальным количеством атрибутов, чтобы показать тот место, где класс LADM отсылает к внешним источникам для субъектов, адресов, налогообложения, видов землепользования, характера растительности и почв, оценок стоимости, инженерных сетей или архивов (см. Прил. К).
LADM позволяет добавлять элементы, заданные пользователем. Возможно, что дополнительные атрибуты, операторы, ассоциации или, возможно, новые классы потребуются для конкретного региона или страны. Возможно, что не используются части LADM. Поэтому, чтобы удовлетворить конкретные потребности, для адаптации LADM могут быть использованы профили стран (см. Прил. D).
6.2.1 VersionedObject («Объект-версия»)
Класс VersionedObject введен в LADM, чтобы в базе данных организовать и вести исторические данные. История требует, чтобы внесенным и замененным данным давалась метка времени. Таким образом, содержание базы данных может быть реконструировано на любой момент времени. Более подробно об историческом и динамическом аспектах систем управления недвижимостью см. Прил. N.
Классы LA_Party, LA_GroupParty, LA_PartyMember, LA_Mortgage, LA_RRR, LA_BAUnit, LA_SpatialUnit, LA_SpatialUnitGroup, LA_RequiredRelationshipSpatialUnit, LA_RequiredRelationshipBAUnit, LA_Level, LA_BoundaryFaceString, LA_BoundaryFace и LA_Point – это все подклассы класса VersionedObject (см. рис. 7).

Рис. 7.-Классы VersionedObject (с подклассами), Rational и Oid
Атрибуты VersionedObject:
— beginLifespanVersion Начальное время версии заданного представителя класса;
Тип значений: DateTime (дата, время) (тип по ISO/TS 19103)
Кратность: 1
— endLifespanVersion: Конечное время версии заданного представителя класса;
Тип значений: DateTime (дата, время) (тип по ISO/TS 19103)
Кратность: 0..1
— quality: Качество версии заданного представителя класса;
Тип значений: DQ_Element (элемент DQ) (тип по ISO/TS 19103)
Кратность: 0..*
— source: Responsible organization of a specific instance version;
Тип значений: CI_ResponsibleParty (ответственная сторона) (тип по ISO/TS 19103)
Кратность: 0..*.
6.2.2 Источник управления недвижимостью
В LADM моделируются источники данных для управления недвижимостью и пространственной информации, начиная с абстрактного класса LA_Source («Источник»). LA_Source делится на два подкласса: (1) LA_AdministrativeSource («Источник сведений для управления недвижимостью») (см. 6.4.7) и (2) LA_SpatialSource («Источник пространственных данных») (см. 6.6.2); см. рис. 8.

Рис. 8. Класс LA_Source (с подклассами).
Атрибуты LA_Source:
— acceptance: Дата вступления в силу закона об источнике, принятая уполномоченным органом;
Тип значений: DateTime
Кратность: 0..1
— extArchiveID: Идентификатор источника по внешней регистрации;
Тип значений: ExtArchive
Кратность: 0..1
— lifeSpanStamp: Момент, когда результат, представленный представителем класса LA_Source, проходит дальнейшую обработку в LADM (это момент endLifeSpanVersion прежних представителей класса и момент beginLifeSpanVersion новых представителей класса);
Тип значений: DateTime
Кратность: 0..1
— maintype: Тип документа;
Тип значений: CI_PresentationFormCode (код вида презентации CI)
Кратность: 0..1
— recordation: Дата регистрации (постановки на учет) источника регистрирующим органом;
Тип значений: DateTime
Кратность: 0..1
— sID: Идентификатор источника;
Тип значений: Oid (идентификатор объекта)
Кратность: 1
— submission: Дата передачи источника стороной;
Тип значений: DateTime
Кратность: 0..1.
ПРИМЕЧАНИЕ 1: Факт того, что все разные (публичные или частные) права находят свое основание в некоторого рода документе о заключении сделки, представлен взаимосвязью между LA_RRR and LA_AdministrativeSource. Сторона, ответственная за подготовку документа, связана с ним как «лицо, передающее недвижимость», «нотариус» или «составитель» (см. рис. 10).
ПРИМЕЧАНИЕ 2: В некоторых системах управления недвижимостью источники необходимы для осуществления сделок, но впоследствии они не архивируются. Тогда сама регистрация служит подтверждением.
6.2.3 Rational (рациональное число)
В LADM введен родовой тип данных Rational, чтобы обеспечить поддержку для рациональных чисел (дробей) (например, 1/2 или 3/4). Дробь записывается как пара чисел, верхнее число называется числителем, а нижняя – знаменателем. Обычно числитель и знаменатель разделены чертой (см. рис. 8).
Атрибуты Rational:
— denominator: Нижнее число в записи дроби;
Тип значений: int
Кратность: 1
— numerator: Верхнее число в записи дроби;
Тип значений: int
Кратность: 1.
6.2.4 Oid (идентификатор объекта
В LADM введен родовой тип данных Oid, чтобы обеспечить поддержку для идентификаторов объекта (cм. Рис. 8).
Атрибуты Oid:
— localId: Местный идентификатор, присвоенный поставщиком данных;
Тип значений: CharacterString (строка символов)
Кратность: 1
— namespace: Идентификатор для источника данных пространственного объекта;
Тип значений: CharacterString (строка символов)
Кратность: 1.
ПРИМЕЧАНИЕ 1: Местный идентификатор должен быть уникальным в пространстве имен (namespace), т. е. никакой другой пространственный объект не должен нести тот же идентификатор.
ПРИМЕЧАНИЕ 2: Если необходимо соответствие INSPIRE, местный идентификатор должен использовать только следующий набор символов : {”A” …”Z”, “a”…”z”, ”0”…”9”, “_”, “.”,“,” “-“,}, т. е. разрешаются только буквы латинского алфавита, цифры, нижняя черта, интервалы, запятые и тире.
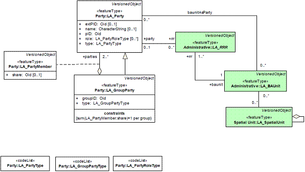
6.3.1 LA_Party («Субъект»)
Представителем класса LA_Party является субъект. LA_Party ассоциируется с нулем или большим количеством [0..*] представителей подкласса LA_RRR. LA_Party также ассоциирован с LA_BAUnit, чтобы учесть тот факт, что объект недвижимости может быть субъектом (например, объект недвижимости содержит в себе сервитут на территории другого объекта недвижимости); см: рис. 9.

Рис. 9. Содержание пакета «Субъект» и связи с другими базовыми классами
Атрибуты LA_Party:
— extPID: Идентификатор субъекта во внешнем реестре;
Тип значений: Oid (идентификатор объекта)
Кратность: 0..1
— name: Название субъекта;
Тип значений: CharacterString (строка символов)
Кратность: 0..1
— pID: Идентификатор субъекта;
Тип значений: Oid (идентификатор объекта)
Кратность: 1
— role: Роль субъекта в процессе обновления и ведения данных;
Тип значений: LA_PartyRoleType (тип роли субъекта)
Кратность: 0..*
— type: The type of the party;
Тип значений: LA_PartyType (тип субъекта)
Кратность: 1.
ПРИМЕЧАНИЕ: Если «роль» имеет конкретное значение (например, лицо, передающее недвижимость), весьма возможно, что ни один подкласс класса LA_RRR не будет связан с субъектом. Поэтому в строке кратности [0..*] 0 говорит о том, что, например, лицо, передающее недвижимость, не включено в какой-либо подкласс из LA_RRR.
ПРИМЕР: Субъекты показаны на диаграммах представителей классов; см. рис. С.3, С.4, С.13 и С.31 (Прил. С).
6.3.2 LA_GroupParty («Коллективный субъект»)
Представителем класса LA_GroupParty является группа субъектов. Класс LA_GroupParty является подклассом LA_Party, что позволяет представителям класса LA_GroupParty иметь взаимосвязь с классом LA_RRR (и тем самым также с классом LA_BAUnit). Коллективный субъект может включать два или более [2..*] субъектов, а также другие коллективные субъекты (т. е. можно сказать: коллективный субъект коллективных субъектов). И наоборот, субъект является членом 0 или более [0..*] коллективных субъектов (см. рис. 9).
Атрибуты LA_GroupParty:
— groupID: Идентификатор коллективного субъекта;
Тип значений: Oid (идентификатор объекта)
Кратность: 1
— type: Тип коллективного субъекта;
Тип значений: LA_GroupPartyType (тип коллективного субъекта)
Кратность: 1.
ПРИМЕЧАНИЕ: Существует ограничение, согласно которому сумма долей членов коллективного субъекта равняется единице. Это ограничение применяется только тогда, когда существует класс LA_PartyMember (см. 6.3.3)
ПРИМЕР: Коллективные субъекты показаны на диаграммах представителей классов; см. рис. С.3, С.4, С.5 и С.26 (Прил. С).
6.3.3 LA_PartyMember («Участник коллективного субъекта»)
Представителем класса LA_PartyMember является участник коллективного субъекта. Класс LA_PartyMember – это дополнительный связующий класс между LA_Party и LA_GroupParty, см. рис. 9.
Атрибут LA_PartyMember:
— share: Доля целого;
Тип значений: Rational (рациональное число)
Кратность: 0..1.
6.3.4 Списки кодов для пакета «Субъект»
У пакета «Субъект» три списка кодов (LA_PartyRoleType («Тип роли субъекта»), LA_GroupPartyType («Тип коллективного субъекта») и LA_PartyType («Тип субъекта»)); см. рис. 9. Примеры значений приведены в Прил. J.
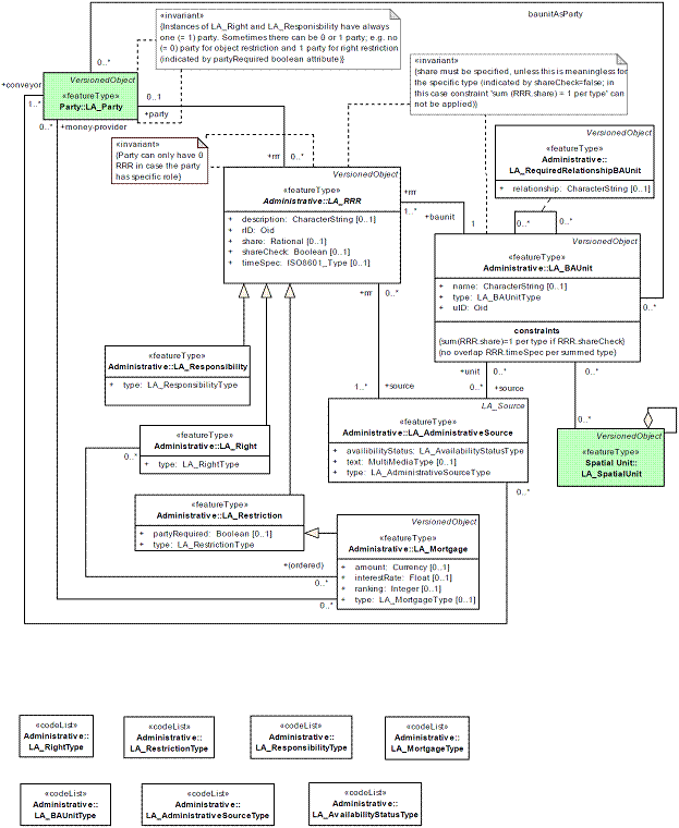
6.4.1 LA_BAUnit («Объект недвижимости»)
Представителем класса LA_BAUnit является объект недвижимости, и он подлежит регистрации (по закону), или постановке на учет (по неофициальному праву, праву, основанному на обычае, или в силу другим отношений, связанных с социально-ориентированной системой землевладения). LA_BAUnit взаимосвязан с классом LA_Party (субъект может быть объектом недвижимости, который указан атрибутом ‘partyType’ («Тип субъекта»). Объект недвижимости связан с 0 или большим количеством [0..*] пространственных объектов; см. рис. 10.
Атрибуты LA_BAUnit:
— name: Название объекта недвижимости t;
Тип значений: CharacterString (строка символов)
Кратность: 0..1
— type: Тип объекта недвижимости;
Тип значений: LA_BAUnitType (тип объекта недвижимости)
Кратность: 1
— uID: Идентификатор объекта недвижимости;
Тип значений: Oid (идентификатор объекта)
Кратность: 1.
ПРИМЕЧАНИЕ 1: LA_BAUnit позволяет связать одно право с комбинацией пространственных объектов (например, квартиру и место на парковке).
ПРИМЕЧАНИЕ 2: Ограничение гласит, что для одного объекта недвижимости сумма всех долей должна быть равной 1 для одного и того же подкласса класса LA_RRR, если ‘share’ (доля) не имеет значения в связи с типом права, ограничения или обязанности. Это указывается атрибутом ‘shareCheck’ («Проверка доли») класса LA_RRR (см. 6.4.2).
ПРИМЕЧАНИЕ 3: Возможно, что для объекта недвижимости нет пространственного объекта, и предусматривается поддержка для особых ситуаций в системе управления (например, регистрация актов без картографического сопровождения).
ПРИМЕЧАНИЕ 4: Используя класс LA_BAUnit, имеется возможность регистрировать пространственные объекты из разных слоев как один объект. Если (части) пространственных объектов включены в ОН или, наоборот, исключены из него, uID остается таким же, но с другой версией. При таком подходе залог может быть создан только всего ОН, а не на одном или более зарегистрированных пространственных объектах.
ПРИМЕЧАНИЕ 5: Субъектом может быть (группа) ОН.
ПРИМЕР: Объекты недвижимости (ОН) показаны на диаграммах представителей классов; см. рис. С.1, С.17, С.24, С.25, С.26, С.28, С.30, С.31, С.33, С.34 и С.35 (Прил. С).
{Должна быть определена доля, если это не является бессмысленным для конкретного типа (указывается как shareCheck=false; в этом случае не может применяться ограничение ‘sum (RRR.share) = 1 per type’} {Представители LA_Right и LA_Responsibility всегда имеют одного (=1) субъекта. Иногда может быть 0 или 1 субъект; напр., отсутствие (=0) субъекта для ограничения объекта и 1 субъект для ограничения права (указывается логическим атрибутом partyRequired}

Рис. 10.-Содержание пакета «Управление» и взаимосвязи с другими базовыми классами
6.4.2 LA_RRR («Права, ограничения и обязанности»)
Класс LA_RRR является абстрактным классом. Представителем этого класса является право (или отношения в социально-ориентированной системе землевладения), ограничение или обязанность. Если это право или обязанность, они связаны только с одним [1] субъектом и только с одним [1] объектом недвижимости. Если это ограничение, оно связано с нулем или одним [0..1] субъектом и только с одним объектом недвижимости. В последнем случае допускается регистрировать ограничения (например, право проезда или прохода, право сбора фруктов), есть ли, нет ли связи с классом LA_Party; см. рис. 10.
Атрибуты LA_RRR:
— description: Описание права, ограничения или обязанности;
Тип значений: CharacterString (строка символов)
Кратность: 0..1
— rID: Идентификатор прав, ограничений и обязанностей;
Тип значений: Oid (идентификатор объекта)
Кратность: 1
— share: Доля в представителе подкласса LA_RRR;
Тип значений: Rational (рациональное число)
Кратность: 0..1
— shareCheck: Проверка доли: показывает, применима ли ограничительное условие в классе LA_BAUnit;
Тип значений: Логическое значение
Кратность: 0..1
— timeSpec: Активное использование права при разделении времени;
Тип значений: Тип по стандарту ISO 8601
Кратность: 0..1
ПРИМЕЧАНИЕ 1: В классе LA_BAUnit есть ограничительное условие, согласно которому сумма всех долей равняется 1 (например: два субъекта, каждый из которых имеет 1/2 в праве собственности; или один субъект имеет 1/4, а другой – ¾) (см. также ПРИМЕЧАНИЕ 2 в п. 6.4.2, где разъясняется это ограничительное условие).
ПРИМЕЧАНИЕ 2: Атрибут timeSpec может иметь дело с другими временными описаниями, такими как повторяющиеся периоды (каждые выходные, каждое лето и т. д.). Это означает, например, что субъект может владеть правом на использование помещения каждый год в марте или что группа скотоводов может пересекать поле каждое лето (для детализации нечетко определенных периодов времени см. стандарт ISO 14825:2004 (Прил. D); Приложение D стандарта ISO 14825:2004 может быть использовано вместо стандарта ISO 8601:2004).
ПРИМЕЧАНИЕ 3: Есть ограничение относительно того, что не допускается между атрибутами timeSpec для одного и того же типа прав, ограничений и обязанностей и одного и того же объекта недвижимости.
6.4.3 LA_Right («Право»)
Представителем класса LA_Right является право (см. 4.1.20). LA_Right является подклассом класса LA_RRR; см. рис. 10.
Атрибут LA_Right:
— type: Тип права;
Тип значений: LA_RightType (тип права)
Кратность: 1.
ПРИМЕР: Права показаны на диаграммах представителей классов; см. рис. С.1, С.8, С.11, С.30 и С.31 (Прил. С).
6.4.4 LA_Restriction («Ограничение»)
Представителем класса LA_Restriction является ограничение. LA_Restriction является подклассом класса LA_RRR; см. рис. 10.
Атрибуты LA_Restriction:
— partyRequired: «Субъект требуется» указывает, требуется ли субъект для регистрации ограничения при установлении взаимосвязи с LA_Party;
Тип значений: Логическое значение
Кратность: 0..1
— type: Тип ограничения;
Тип значений: LA_RestrictionType (тип ограничения)
Кратность: 1.
ПРИМЕЧАНИЕ: Атрибут partyRequired устанавливается TRUE (по умолчанию»), если для регистрации ограничения необходим субъект, и FALSE, если ограничение считается ограничением пространственного объекта. Ограничение на пространственный объект всегда осуществляется через ОН.
ПРИМЕР: Ограничения показаны на диаграммах представителей классов; см. рис. С.9, С.16, С.19, С.21, С.22 и С.23 (Прил. С).
6.4.5 LA_Responsibility («Обязанность»)
Представителем класса LA_Responsibility является обязанность. LA_Responsibility является подклассом класса LA_RRR; см. рис. 10.
Атрибут LA_Responsibility:
-type: Тип обязанности;
Тип значений: LA_ResponsibilityType (тип обязанности)
Кратность: 1.
ПРИМЕР: Обязанности показаны на диаграммах представителей классов; см. рис. С.20 (Прил. С).
6.4.6 LA_Mortgage («Залог»)
Представителем класса LA_Mortgage является залог. LA_Mortgage является подклассом LA_Restriction. LA_Mortgage связан с классом LA_Right (правом, которое является основой для залога), классом LA_AdministrativeSource и классом LA_Party (субъектом, предоставляющим деньги); см. рис. 10.
Атрибуты LA_Mortgage:
— amount: Сумма залога;
Тип значений: Валюта
Кратность: 0..1
— interestRate: Процентная ставка на сумму залога;
Тип значений: Плавающая
Кратность: 0..1
— ranking: Порядок очередности, если к праву (или правам) применяется более одного залога;
Тип значений: Integer (целое число)
Кратность: 0..1
— type: Тип залога;
Тип значений: LA_MortgageType (тип залога)
Кратность: 0..1.
ПРИМЕЧАНИЕ: Для списка валют в показателе стандарта ISO/NS 19103, должен использоваться стандарт ISO 4217.
ПРИМЕР: Залоги показаны на диаграммах представителей классов; см. рис. С.10, С.11 и С.15 (Прил. С).
6.4.7 LA_AdministrativeSource («Источник сведений для управления недвижимостью»)
Представителем класса LA_AdministrativeSource является источник сведений для управления недвижимостью. LA_AdministrativeSource является подклассом класса LA_Source; см. рис. 8 и 10.
Атрибуты LA_AdministrativeSource:
— availabilityStatus: Статус наличия источника сведений для управления недвижимостью;
Тип значений: LA_AvailabilityStatusType (тип статуса наличия источника)
Кратность: 1
— text: Содержание документа;
Тип значений: MultiMediaType (тип представления информации)
Кратность: 0..1
— type: Тип документа;
Тип значений: LA_AdministrativeSourceType (тип источника сведений для управления недвижимостью)
Кратность: 1.
ПРИМЕЧАНИЕ 1: Статус наличия для источника сведений для управления недвижимостью требуется, потому что он может быть утрачен, например, в результате стихийного бедствия.
ПРИМЕЧАНИЕ 2: Для содержания документа может быть использован стандарт обмена для мультимедийных интерактивных документов ISO/IEC 13240.
6.4.8 LA_RequiredRelationshipBAUnit («Необходимая связь ОН»)
Представителем класса ассоциаций LA_RequiredRelationshipBAUnit является необходимая связь между объектами недвижимости; см. рис. 10.
Атрибут LA_RequiredRelationshipBAUnit:
— relationship: Описание необходимой связи;
Тип значений: CharacterString (строка символов)
|
Из за большого объема этот материал размещен на нескольких страницах:
1 2 3 4 5 6 7 8 9 10 11 12 13 14 15 16 17 18 19 20 |



