<100 м2/Гкал – зона высокой эффективности централизованного теплоснабжения;
<200 м2/Гкал – зона предельной эффективности централизованного теплоснабжения.
Полученные в результате теплогидравлического расчёта (ПРИЛОЖЕНИЕ 2) значения располагаемых напоров и скоростей движения теплоносителя по сетям котельных представлены на Рисунок 10 - Рисунок 11.


Рисунок 10 – Располагаемые напоры по сетям котельных


Рисунок 11 – Скорости движения теплоносителя по сетям котельных
1.3.2. Тепловые сети котельных прочих организаций
1.3.2.1. Котельная ул. Пушная
Система теплоснабжения закрытая, двухтрубная. Потребители подключены непосредственно от котельной. Схема подключения потребителей – зависимая.
Протяжённость тепловой сети в 2-х трубном исполнении 716 м.
Таблица 24 – Участки тепловой сети котельной ул. Пушная
Наружный диаметр, мм | Протяженность, м | Материальная характеристика сети, м2 |
32 | 388,5 | 12,43 |
38 | 170,3 | 6,47 |
57 | 0,0 | 0,00 |
57 | 0,0 | 0,00 |
76 | 709,4 | 53,92 |
89 | 0,0 | 0,00 |
108 | 111,6 | 12,05 |
133 | 0,0 | 0,00 |
159 | 0,0 | 0,00 |
194 | 0,0 | 0,00 |
219 | 7,3 | 1,60 |
1387,1 | 86,47 |
1.4. Технологические зоны действия источников тепловой энергии в системах теплоснабжения
Зона действия источника тепловой энергии – территория поселения, городского округа или ее часть, границы которой устанавливаются закрытыми секционирующими задвижками тепловой сети системы теплоснабжения.
Существующие зоны действия отопительных котельных г. Гагарин приведены Рисунок 12.


Рисунок 12 – Зоны действия отопиетльных котельных г. Гагарин
Таблица 25 – Зоны действия котельных г. Гагарин
№ | Наименование предприятия | Наименование источника | Адрес | Зона действия источника |
Отопительные котельные | ||||
1 | ВФ ООО "Смоленскрегионтеплоэнерго" | Районная котельная | Ценгтральная левобережная часть города | |
2 | ВФ ООО "Смоленскрегионтеплоэнерго" | Блочно-модульная котельная №2 | ул. Бахтина | Южная часть на левом берегу |
3 | ВФ ООО "Смоленскрегионтеплоэнерго" | Болочно-модульная котельная №3 | ул. Заводская | Южная часть на левом берегу |
4 | ВФ ООО "Смоленскрегионтеплоэнерго" | Котельная п. Лесной | п. Лесной | Юго-западная часть на левом берегу |
5 | ООО "Факел" | Котельная ООО "Факел" | Правобережная часть города | |
Производственные котельные | ||||
6 | Котельная ул. Пушная | ул. Пушная | ||
7 | Котельная звероплемхоза | |||
8 | Котельная швейной фабрики | |||
9 | Котельная хлебозавода | |||
10 | Котельная | |||
11 | Котельная "Глобус" | |||
12 | Котельная "Теплоцентр" | |||
13 | Котельная МКК | |||
14 | Котельная завода "Динамик" |
1.4.1. Зоны действия котельных

Рисунок 13 – Зона дейсвия районной котельной № 1

Рисунок 14 – Зона дейсвия котельной № 2

Рисунок 15 – Зона дейсвия котельной № 3

Рисунок 16 – Зона дейсвия котельной № 5 (п. Лесной)
1.4.2. Зона действия котельной

Рисунок 17 – Зона дейсвия котельной
1.5. Тепловые нагрузки потребителей тепловой энергии, групп потребителей тепловой энергии втехнологических зонах действия источников тепловой энергии
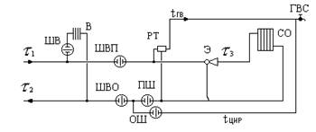
Схемы подключения потребителей к тепловой сети приведены на Рисунок 18.
|
|
а | б |
Рисунок 18 – Схемы подключения потребителей (а – непосредственное присоединение системы отопления (СО); местный тепловой пункт с открытым водоразбором и циркуляционной линией после ЦТП; б – местный тепловой пункт с элеваторным присоединением СО)
1.5.1. Потребители тепловой энергии котельных
1.5.1.1. Районная котельная № 1
Потребителями теплоты являются производственные, административно-бытовые, жилые и общественные здания.
Приборы отопления – чугунные радиаторы, для которых максимально допустимое давление составляет 60 м.
Расчётные тепловые нагрузки потребителей на отопление в Таблица 26.
Таблица 26 – Потребители тепловой энергии в зоне обслуживания районной котельной № 1
Адрес узла ввода | Наименование узла | Код | Расчетная нагрузка на отопление, Гкал/ч | Расчетная темп. внутреннего воздуха для СО,°C |
Воинский проезд, 2 | Жилой дом | 407 | 0,041868 | 18 |
Воинский проезд, 4 | Общежитие | 404 | 0,097334 | 18 |
Воинский проезд, 6 | Жилой дом | 408 | 0,041868 | 18 |
пер. Глинки, 1 | Д/с им. Гагарина | 84 | 0,244 | 20 |
пер. Мелиоративный, 10 | Жилой дом | 368 | 0,002741 | 18 |
пер. Мелиоративный, 15 | Жилой дом | 369 | 0,153536 | 18 |
пер. Мелиоративный, 17 | Жилой дом | 282 | 0,006117 | 18 |
пер. Мелиоративный, 4 | Жилой дом/ Магазин | 371/ 178 | 0,170502 | 18 |
пер. Мелиоративный, 6 | Жилой дом | 373 | 0,156444 | 18 |
пер. Мелиоративный, 8 | Жилой дом | 374 | 0,08919 | 18 |
пер. Пионерский, 12 | Жилой дом/ Магазины | 388/ 166/ 280 | 0,417317 | 18 |
пер. Пионерский, 14 | Жилой дом | 389 | 0,311888 | 18 |
пер. Пионерский, 16 | Жилой дом | 315 | 0,696066 | 18 |
пер. Пионерский, 18 | Прачечная/ Хоз. двор | 208 | 0,029348 | 16 |
пер. Пионерский, 18 | Общежитие школы-интерната | 204 | 0,188685 | 18 |
пер. Пионерский, 18 | Столовая | 205 | 0,036214 | 16 |
пер. Пионерский, 18 | Учебный корпус школы-интерната | 207 | 0,183301 | 16 |
пер. Пионерский, 18 | Автоколонна | 117 | 0,56 | 16 |
пер. Пионерский, 18/2 | Теплица школы-интерната | 206 | 0,014034 | 20 |
Жилой дом | 325 | 0,327 | 18 | |
Жилой дом/ Магазины | 327/ 647/ 646/ 648 | 0,031121 | 18 | |
Жилой дом/ Офис "Билайн" | 326/ 183 | 0,243176 | 18 | |
Жилой дом | 335 | 0,244172 | 18 | |
Жилой дом | 336 | 0,2333 | 18 | |
ул. Гагарина, 21 | Жилой дом/ Магазины | 360/ 654/ 653 | 0,054827 | 18 |
ул. Гагарина, 23 | Жилой дом | 167 | 0,04322 | 18 |
ул. Гагарина, 25 | Жилой дом/ Магазины/ Аптека | 361/ 655/ 658/ 286/ 660 | 0,042308 | 18 |
ул. Гагарина, 27а | Магазин "Модные мелочи" | 212 | 0,005059 | 18 |
ул. Гагарина, 29 | Магазин ООО "Лесконторг" | 488 | 0,017447 | 15 |
ул. Гагарина, 31 | Жилой дом | 345 | 0,16204 | 18 |
ул. Гагарина, 33/1 | Жилой дом/ Магазины/ Аптека | 346/ 508/ 613/ 104/ 518/ 202 | 0,175188 | 18 |
ул. Гагарина, 35 | Кинотеатр "Космос" | 140 | 0,113552 | 14 |
ул. Гагарина, 37 | Пенс. фонд/ Соц. защита/ ЦСО/ ФСНК | 627/ 262/ 505/ 194/ 632/ 629 | 0,074836 | 18 |
ул. Гагарина, 39 | Общепит | 237 | 0,044701 | 18 |
ул. Гагарина, 41 | Жилой дом/ Аптека | 347/ 619 | 0,338855 | 18 |
ул. Гагарина, 44 | Военкомат | 143 | 0,039701 | 18 |
ул. Гагарина, 46 | Сбербанк | 287 | 0,011324 | 18 |
ул. Гагарина, 46/1 | Гаражи Сбербанка | 173 | 0,012627 | 10 |
45,43 | ПТУ №8 (Корпуса №1,2,3) | 246 | 0,184 | 16 |
ул. Гагарина, 48 | Столовая | 236 | 0,046063 | 16 |
ул. Гагарина, 50 | Магазин | 182 | 0,009901 | 15 |
ул. Гагарина, 52 | Адм. здание | 114 | 0,042808 | 18 |
ул. Гагарина, 54 | Магазин "Мясопродукты" | 650/ 649 | 0,012984 | 18 |
ул. Гагарина, 58 | Гостиница "Восток" | 176 | 0,189736 | 18 |
ул. Гагарина, 60 | Жилой дом | 328 | 0,301182 | 18 |
ул. Гагарина, 60 | Магазин/ Зал тяжёлой отлетики | 179/ 487/ 52 | 0,042444 | 15 |
ул. Гагарина, 64 | Кинозал "Комсомолец" | 254 | 0,221 | 14 |
ул. Гагарина, 64 | Жилой дом | 329 | 0,334494 | 18 |
ул. Гагарина, 66 | Жилой дом/ ООО "Чайка" | 334/ 99 | 0,558865 | 18 |
ул. Гагарина, 66 | Ювелирная мастерская/ ООО "Чайка" | 244/ 116 | 0,020898 | 16 |
ул. Гагарина, 67 | Жилой дом | 296 | 0,008151 | 18 |
ул. Гагарина, 68 | Д/с "Звездочка" | 80 | 0,22 | 20 |
ул. Гагарина, 69 | Музей детских лет | 151 | 0,003673 | 18 |
ул. Гагарина, 71 | Жилой дом | 295 | 0,002 | 18 |
ул. Гагарина, 73 | Жилой дом | 294 | 0,002094 | 18 |
ул. Гагарина, 74 | Дом космонавтов | 149 | 0,044099 | 18 |
ул. Гагарина, 74а | Дом родителей | 150 | 0,00596 | 18 |
ул. Гагарина, 75 | Жилой дом | 293 | 0,002414 | 18 |
ул. Гагарина, 76 | Жилой дом | 281 | 0,004088 | 18 |
ул. Гагарина, 77 | Жилой дом | 291 | 0,005173 | 18 |
ул. Гагарина, 78 | Хоз. блок | 152 | 0,038539 | 16 |
ул. Гагарина, 79 | Жилой дом | 391 | 0,011333 | 18 |
ул. Гагарина, 87 | Школа №4 | 94 | 0,444432 | 16 |
ул. Гагарина, 87 | Теплица | 91 | 0,076 | 20 |
ул. Ленина, 1 | Адм. здание МУП "Гагаринтур"/ "София" | 7/ 59 | 0,007853 | 18 |
ул. Ленина, 2 | Библиотека | 253 | 0,061436 | 18 |
ул. Ленина, 4 | Статистика/ Гос. страх | 142/ 191 | 0,070423 | 18 |
ул. Ленина, 5 | Учебное заведение Рос. НОУ | 193 | 0,031633 | 16 |
ул. Ленина, 7 | РУС "Центр-телеком" | 248 | 0,088693 | 18 |
ул. Ленина, 9 | РУС "Центр-телеком" | 249 | 0,035821 | 18 |
Магазин/ Мастерская/ проч. | 618/ 9/ 644/ 132 | 0,025629 | 18 | |
/1 | Общежитие | 324 | 0,246076 | 18 |
/2 | Общежитие | 123 | 0,282978 | 18 |
а | Жилой дом | 330 | 0,417219 | 18 |
Магазин "Магнит" | 139 | 0,028981 | 18 | |
Жилой дом/ Налоговая инспекция/ Мигр. служба | 331/ 261/ 515 | 0,362126 | 18 | |
Жилой дом | 390 | 0,677581 | 18 | |
ул. Матросова | Д/с "Солнышко" | 82 | 0,116 | 20 |
ул. Матросова, 1 | Жилой дом | 332 | 0,130772 | 18 |
ул. Матросова, 11 | Сбербанк | 175 | 0,010851 | 18 |
ул. Матросова, 11 | Жилой дом | 348 | 0,18955 | 18 |
ул. Матросова, 15 | Жилой дом | 349 | 0,219203 | 18 |
ул. Матросова, 17 | Жилой дом | 350 | 0,242921 | 18 |
ул. Матросова, 19 | Жилой дом | 351 | 0,458878 | 18 |
ул. Матросова, 21 | Жилой дом | 352 | 0,134742 | 18 |
ул. Матросова, 3 | Жилой дом/ ЗАГС/ Комната несовершеннолетних | 333/ 200/ 186 | 0,392626 | 18 |
ул. Матросова, 9 | Жилой дом | 337 | 0,116387 | 18 |
Жилой дом | 376 | 0,163 | 18 | |
Мастерские | 134 | 0,090967 | 14 | |
КПП | 105 | 0,003071 | 18 | |
Гараж озеленения | 113 | 0,023917 | 10 | |
Административное здание | 133 | 0,027448 | 18 | |
Административное здание | 733 | 0,010616 | 18 | |
Жилой дом | 377 | 0,153562 | 18 | |
Жилой дом | 378 | 0,072426 | 18 | |
Жилой дом | 289 | 0,075133 | 18 | |
Жилой дом | 384 | 0,075117 | 18 | |
Жилой дом | 387 | 0,116 | 18 | |
Жилой дом | 385 | 0,071592 | 18 | |
Жилой дом | 386 | 0,069352 | 18 | |
Жилой дом | 379 | 0,072885 | 18 | |
Жилой дом | 380 | 0,103013 | 18 | |
а | Магазин "Радуга" | 317 | 0,002692 | 15 |
Жилой дом | 381 | 0,07438 | 18 | |
Жилой дом | 382 | 0,099722 | 18 | |
Жилой дом | 383 | 0,102334 | 18 | |
ул. Молодёжная, 11 | Общежитие | 75 | 0,075923 | 18 |
ул. Молодёжная, 11 | Швейное про-во "Золотое руно" | 642/ 479 | 0,08768 | 18 |
Производственный цех | 623 | 0,034527 | 16 | |
Производственный корпус | 624 | 0,098702 | 16 | |
с10 | Здание АБК | 292 | 0,043083 | 18 |
Жилой дом/ Магазин | 338/ 616/ 621 | 0,119699 | 18 | |
Жилой дом/ Магазин "Мясная лавка"/ Хлеб | 359/ 398/ 278 | 0,256037 | 18 | |
Жилой дом | 339 | 0,057723 | 18 | |
Жилой дом/ Магазины/ Молочная кухня | 353/ 73/ 597/ 614 | 0,270076 | 18 | |
Жилой дом/ Стоматология/ Магазин | 363/ 652/ 72/ 174 | 1,02905 | 18 | |
ОГБУЗ ЦРБ Поликлиника | 69 | 0,122176 | 18 | |
Школа №2 | 92 | 0,1450215 | 16 | |
Школа №2 | 92 | 0,1450215 | 16 | |
Жилой дом/ Магазин | 340/ 302 | 0,102139 | 18 | |
а | Фотосервис | 309 | 0,002028 | 18 |
Типография | 120 | 0,103692 | 16 | |
Жилой дом/ Магазин | 341/ 216/ 107 | 0,157596 | 18 | |
Жилой дом/ Мастерская по рем. обуви | 342/ 636 | 0,222039 | 18 | |
Жилой дом/ МУП "УЖКХ и С"/ Парикхмахерская | 343/ 482/ 483 | 0,439341 | 18 | |
Жилой дом/ Адм. здание | 354/ 195 | 0,244129 | 18 | |
Химчистка | 184 | 0,032176 | 18 | |
Склад/ Гаражи | 61/ 219 | 0,100028 | 10 | |
Морг | 235 | 0,009 | 18 | |
а | Жилой дом | 375 | 0,09643 | 18 |
Жилой дом | 283 | 0,06066 | 18 | |
ул. Солнцева, 11 | ТСЖ "Мурманск" | 197 | 0,425616 | 18 |
ул. Стройотрядовская | ОГБУЗ ЦРБ Бухгалтерия | 60 | 0,027903 | 18 |
ул. Стройотрядовская | ОГБУЗ ЦРБ Главный корпус/ Инф./ Прач. | 62 | 0,256 | 18 |
Жилой дом/ Архив | 367/ 203 | 0,576951 | 18 | |
Жилой дом | 365 | 0,289907 | 18 | |
а | Жилой дом | 362 | 0,2755 | 18 |
Адм. здание ООО "Индустрия" | 172 | 0,053563 | 18 | |
ОГБУЗ ЦРБ Детское отделение | 64 | 0,099185 | 20 | |
Жилой дом/ Женская консультация | 366/ 65 | 0,568176 | 18 | |
ул. Строителей | Магазин | 159 | 0,012426 | 15 |
а к2 | Административное здание зем. кадастр | 490 | 0,018851 | 18 |
а к2 | Административное здание | 617 | 0,014581 | 18 |
а/1 | Жилой дом | 392 | 0,426695 | 18 |
Кафе №3 | 8 | 0,050116 | 15 | |
Жилой дом | 393 | 0,320352 | 18 | |
Жилой дом | 394 | 0,266476 | 18 | |
Жилой дом | 395 | 0,254439 | 18 | |
а | Аптека | 486 | 0,041749 | 18 |
Жилой дом | 396 | 0,265061 | 18 | |
а | Жилой дом | 397 | 0,251494 | 18 |
Жилой дом | 399 | 0,276215 | 18 | |
а | Жилой дом | 400 | 0,250138 | 18 |
Жилой дом | 401 | 0,303728 | 18 | |
а | Жилой дом | 402 | 0,276234 | 18 |
Общежитие | 74 | 0,079551 | 18 | |
Д/с "Петушок" | 76 | 0,121 | 20 | |
Жилой дом/ Магазины/ Детская консультация | 364/ 180/ 63 | 0,705373 | 18 | |
Баня | 313 | 0,143195 | 25 | |
Жилой дом | 356 | 0,293551 | 18 | |
а | Магазин "Мебель-интерьер" | 242 | 0,047 | 15 |
Жилой дом/ Магазин "Перекрёсток" | 357/ 190 | 0,311173 | 18 | |
Жилой дом | 70 | 0,441695 | 18 | |
Жилой дом/ Кабинеты СОГУ "Яуза" | 323/ 67/ 214 | 0,318425 | 18 | |
Жилой дом | 318 | 0,790497 | 18 | |
Автосервис | 6 | 0,115812 | 16 | |
Д/с "Снежинка" | 81 | 0,23 | 20 | |
Жилой дом | 319 | 0,562845 | 18 | |
Жилой дом | 320 | 0,236573 | 18 | |
Жилой дом | 321 | 0,240244 | 18 | |
Жилой дом | 322 | 0,233051 | 18 | |
ул. Солнцева, 16/ 26 Б. комиссар | Жилой дом/ Магазин "Шанс" | 355/ 489 | 0,243406 | 18 |
ул. Солнцева, 5 | Жилой дом | 358 | 0,227084 | 18 |
Центральная площадь | Казанский храм | 260 | 0,117905 | 18 |
Суммарная подключённая тепловая нагрузка –36,571 Гкал/ч:
|
Из за большого объема этот материал размещен на нескольких страницах:
1 2 3 4 5 6 7 8 9 10 11 12 13 14 15 16 17 18 19 20 21 22 23 24 25 26 27 28 |






