4. В будние дни с 10:00 до 12:00 посетителям салона оказывать услуги по стрижке по сниженным ценам (студенты, пенсионеры, домохозяйки).
5. Обязательное наличие терминала для оплаты услуг банковскими карточками, это позволит клиентам оплачивать наши услуги кредитными средствами.
Итак, в плане продвижения описывается комплекс стимулирующих мероприятий, т. е. реклама. Задачи рекламы заключаются в побуждении внимания, интереса, желания, доверия, действия.
Выбор цели рекламной компании:
1. Увеличить общий объем продаж/предоставления услуг.
2. Увеличить долю рынка
3. Освоить новые рынки.
4. Повысить качество услуг.
5. Увеличить рост прибыли (дохода) и т. д.
Таблица 16 – Бюджет рекламной компании
№ | Наименование мероприятий | Периодичность | Стоимость, руб. | Общая сумма, руб. |
1. | Наружная реклама – баннер на здании | 5 | 20000 | 100 000 |
2. | Буклеты | 7000 | 5,85 | 40 950 |
Итого | - | - | 140 950 |
Исходя из данной таблицы можно сделать вывод, что гораздо эффективнее будет применение такой рекламы как наружная-баннер на здании, а также буклеты, нежели рекламировать через телевидение, печатные СМИ и прочее. Баннеры будут расположены не далеко от салона, чтобы привлечь внимание своих потенциальных клиентов.
3.2. Организационный план.
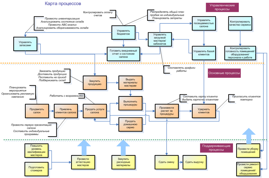
Схема 1 – Общая карта процессов салона

Рассмотрим процессы салона-парикмахерской:
1. встретить клиента в салоне;
2. презентовать услуги, мастера, технологии;
3. выслушать и выяснить потребность клиента, спросить о его предпочтениях, какие услуги ему требуются и необходимы;
4. проводить до рабочего места, где будет выполнять стрижка или иные услуги;
5. выполнить услуги, которые потребуются клиенту;
6. рассчитать клиента (также требуется вести бухгалтерский и налоговый учет, производить предоставление отчетности в налоговые и другие контролирующие органы в требуемые сроки);
7. проработать с возражениями клиента;
8. проводить клиента после услуги;
9. после выполнения различного рода услуг, требуется произвести уборку помещения (вынос мусора, влажная уборка, помывка пола, утилизация волос);
10. требуется также следить за работой салона ежедневно; отвечать за закупки расходных материалов, если требуется необходимое оборудование или же материал, тогда устанавливается связь с поставщиками и осуществляется заказ и доставка соответствующего оборудования и товаров;
11. помимо выше перечисленного необходимо выполнять контроль за работой сотрудников организации; решать вопросы по ремонту салона, поддерживать порядок в салоне, заниматься составлением графиков работы сотрудников.
В соответствии с процессами управление салоном-парикмахерской будет осуществляться следующим образом:
Руководитель предприятия – директор –следит за работой салона, поддерживает работу с клиентами на высшем уровне, принимает финансовые решения, отвечает за закупки расходных материалов, оборудования и сопутствующих товаров, решает производственные вопросы и споры, нанимать новых работников и тренировать их, делать оценку работе персонала.
Бухгалтер – производит расчет клиента; ведет бухгалтерский и налоговый учет, производит предоставление отчетности в налоговые и другие контролирующие органы в требуемые сроки.
Менеджер салона - выполняет руководящие и административные обязанности. Менеджер салона может выполнять массу заданий, например, ведет всю бумажную работу, делает базовые обязанности бухгалтера, составляет график работы сотрудников, делает закупки расходных материалов, решает вопросы по ремонту помещения и оборудования и поддержанию салона в порядке. Также менеджер салона обязан встретить клиента, презентовать услуги, мастеров и технологии, проводить до рабочего места, где будет выполнять стрижка или иные услуги, необходимо проработать с возражениями клиентов и проводить клиентов до выхода. Может также производить расчет клиентов.
Мастер-универсал – осуществляет контроль над деятельностью парикмахеров, мастеров по маникюру и педикюру, а также обслуживающего персонала-уборщиц. Не только выполняет услуги парикмахера, но также является профессиональным стилистом, визажистом, занимается огневым восстановлением волос, лечением волос. Следит за качеством предоставляемых услуг.
Парикмахер. Обязанности: стрижка мужская, женская, а также детская. Т. е. выполняет различного рода услуги, которые потребуются потенциальному клиенту.
Мастера по маникюру и педикюру – они делают маникюр, педикюр, наращивание и дизайн ногтей, массаж рук и ног. Т. е. выполняются те услуги, которые потребует клиент.
Уборщица - производит уборку помещения (вынос мусора, влажная уборка, помывка пола, утилизация волос).
Схема 2 - Организационная структура управления салоном красоты

Всего в деятельности салона-парикмахерской планируется задействовать 15 человек.
Салон работает с 9-00 до 21-00. В выходные и праздничные дни график работы является следующим: с 10:00 до 17:00.
Из схемы, представленной выше можно заметить, что в салоне «Стиль» работают: 2 мастера-универсала, 6 парикмахеров, 2 мастера по маникюру и педикюру, а также 2 уборщицы. Директор салона исполняет обязанности администратора и у него в подчинении находятся как бухгалтер, так и непосредственно менеджер салона.
Мастера работают посменно: первая смена с 9:00 до 15:00, вторая – с 15:00 до 21:00. Парикмахеры, в свою очередь, работают 2/2.
Мастера по маникюру и педикюру работают по записи, выезжают на дом. График не нормирован.
Рабочий день уборщиц не нормирован, поэтому по соглашению они имеют право приходить и проводить влажную уборку салона во время смены, т. е. в 15-00 и к концу рабочего дня, т. е. в 20-00 Раз в неделю в их обязанности входит генеральная уборка.
Рабочий день директора также не нормирован. Бухгалтер работает 3 раза в неделю. Менеджер салона выполняет свою работу каждый день, кроме выходных.
Для получения прогрессивного результата от деятельности салона, мастера должны быть высоко квалифицированными работниками, стаж работы, которых должен быть не менее 3-х лет в данной отрасли.
Таблица 18 – Штатное расписание
Должность | Заработная плата | Количество человек | Среднемесячные расходы на заработную плату |
1. Директор | 25000 | 1 | 25000 |
2. Бухгалтер | 20000 | 1 | 20000 |
3. Менеджер салона | 15000 | 1 | 15000 |
4. Мастер-универсал | 6000+40% | 2 | 12960 |
5. Парикмахер | 4000+30% | 6 | 26160 |
6.Мастер по маникюру и педикюру | 3000+20% | 2 | 6140 |
7. Уборщица | 3000 | 2 | 6000 |
Итого | 15 | 111 260 |
Часто используемая услуга – стрижка, средняя цена которой составляет 1200 руб., следовательно, для мастера-универсала расчет, следующий:
1200*40/100=480 руб.
Для обычного парикмахера – 1200*30/100=360 руб.
Если рассматривать маникюр и педикюр, то здесь часто используемая услуга – женский маникюр, цена 350 руб., следовательно, 350*20/100=70 руб.
Итого за месяц: 111 260 рублей.
Расчет заработной платы персонала салона произведен исходя из средней оплаты труда по Омской области на аналогичных предприятиях.
Работники салона красоты находятся на сдельной оплате труда + % от стоимости услуг является заработной платой работника. Директор, менеджер салона, бухгалтер и уборщица получают фиксированную заработную плату (оклад).
При принятии на работу специалистов и других работников, согласно законодательству РФ с ними будет заключаться трудовые договора. На предприятии будут предусмотрены следующие социальные льготы для работников: очередные отпуска и оплата больничных листов.
3.3. Производственный план.
Описание технологии стрижки (этапы производства):
Деление на зоны (рис. 5)Рис. 5 – Деление на зоны

2. Параллельно краевой на шее необходимо выделить горизонтальным пробором прядку волос и тщательно ее расчесать. Прямым срезом выполните окантовку. Получится контрольная прядь.
3. Параллельной линией выделить следующую часть волос, вычесать локоны к контрольной прядке и затем стричь с удлинением, равным примерно 1- 2 мм. Соблюдать необходимо и угол оттяжки - он равен нулю градусов. Так попрядно выделять горизонтальными разделами, накладывать прядь на прядь и стричь с удлинением в один-два миллиметра, пока не дойдет до основного горизонтального пробора.
4. Далее, очередь верхне-затылочной зоны. Параллельно дополнительному разделению выделить очередную прядь волос. Выполнить окантовку височных зон, ориентируясь на каре затылка и продлевая уже полученную линию. Так попрядно необходимо работать до пробора от уха до уха. Направление стрижки – от вертикального пробора к вискам поочередно.
5. В процессе стрижки следует выполнять проверку горизонтальности каре. Вычесывать симметрично расположенные пряди, находящиеся на одной горизонтали, к вертикальному пробору. Длина волос должна быть одинаковой.
6. Оставшийся узкий участок волос на темени требуется разделить пробором пополам, расчесать на две стороны и срежьте до выбранной длины каре. Нельзя забывать про удлинение.
|
Из за большого объема этот материал размещен на нескольких страницах:
1 2 3 4 5 6 7 8 9 10 |



