• права и обязанности работника;
• права и обязанности работодателя;
• характеристики условий труда, компенсации и льготы работникам за работу в тяжелых, вредных и (или) опасных условиях;
• режим труда и отдыха;
• условия оплаты труда;
• виды и условия социального страхования, непосредственно связанные с трудовой деятельностью.
• при заключении срочного договора — срок его действия и причина, послужившая основанием для заключения срочного трудового договора.
Стороны трудового договора могут оговорить и дополнительные условия в пределах, допустимых действующим законодательством. Например, условия об испытании, о неразглашении охраняемой законом тайны, об обязанности работника отработать после обучения не менее установленного договором срока, если обучение производилось за счет средств работодателя и др.
Приведем примерную форму ТРУДОВОГО ДОГОВОра, утвержденную Постановлением Минтруда России от 01.01.01 г. № 000.
ПРИМЕРНАЯ ФОРМА ТРУДОВОГО ДОГОВОРА
1. Организация (указывается наименование) в лице (указывается должность, ф. и.о.), именуемое в дальнейшем "Организация", и гражданин (указывается ф. и.о. полностью), именуемый в дальнейшем "Работник", заключили настоящий договор о нижеследующем:
• Пример
1. Закрытое акционерное общество "Милана" . В., именуемое в дальнейшем "Организация", и гражданин , именуемый в дальнейшем "Работник", заключили настоящий договор о нижеследующем.
2. Работник (указывается ф. и.о.) принимается на работу (указывается наименование структурного подразделения организации) по профессии, должности (указывается полное наименование профессии, должности), квалификации (указывается разряд, квалификационная категория).
• Пример
2. принимается на работу в бухгалтерию на должность бухгалтера I категории.
3. Договор является договором по основной работе, договором по совместительству (нужное подчеркивается).
• Пример
3. Договор является договором по основной работе, договором по совместительству (нужное подчеркивается).
4. Вид договора (указывается вид договора).
• Пример
4. Вид договора: на неопределенный срок.
Комментарий
По сроку действия все трудовые договоры делятся на два вида::
• на неопределенный срок;
• на определенный срок не более пяти лет.
Первый вид — это трудовой договор, заключенный на неопределенный срок (на постоянную работу). Такой договор заключается в большинстве случаев.
Договор, заключенный на определенный срок не более пяти лет, называется срочным. Обычно срочный договор заключается:
• когда трудовые отношения не могут быть установлены на неопределенный срок с учетом характера предстоящей работы или
условия ее выполнения;
• когда интересы работника требуют такого срочного договора;
• в других случаях, непосредственно предусмотренных законом.
При заключении срочного договора обязательно указывается причина выбранного вида договора.
5. Срок действия договора.
Начало работы (указать, с какого числа работник приступает к работе).
Окончание работы (указывается срок окончания работы по договору, если заключен срочный договор).
• Пример
5. Срок действия договора.
Начало работы - 21 сентября 1998 года.
Окончание работы — бессрочно.
Комментарий
Следует иметь в виду, что основным доказательством наличия трудового договора является не его письменная форма, не приказ о приеме на работу, а фактическое допущение к работе, фактическое выполнение работником своих трудовых обязанностей. Поэтому в договоре нужно указывать именно срок фактического начала работы.
6. Срок испытания:
а) без испытания;
б) (указывается продолжительность испытательного срока).
• Пример
6. Срок испытания:
2 месяца
Комментарий
Для определения пригодности работника к данной работе трудовым договором может быть предусмотрен испытательный срок, который не может превышать трех месяцев, а для руководителей организаций и их заместителей, главных бухгалтеров и их заместителей, руководителей филиалов, представительств и иных обособленных структурных подразделений организаций — шести месяцев. При этом в испытательный срок не засчитывается период нетрудоспособности и другие периоды, когда работник отсутствовал на работе по уважительной причине.
7. Работник должен выполнять следующие обязанности: (указываются основные характеристики работы и требования к уровню их выполнения по объему производства (работ), качеству выпускаемой продукции (качеству обслуживания), уровню выполнения норм и нормированных заданий, соблюдению правил по охране труда, выполнению смежных работ в целях обеспечения взаимозаменяемости, а при совмещении профессий (работ), выполнении смежных операций дается перечень этих работ, объемы и другие обязательства).
• Пример
Работник должен выполнять следующие обязанности:
Выполнять работу по учету затрат на производство, реализации продукции, результатов хозяйственно-финансовой деятельности. Участвовать в разработке и осуществлении мероприятий, направленных на рациональное использование ресурсов. Осуществлять прием и контроль первичной документации по соответствующим участкам бухгалтерского учета и подготавливает их к счетной обработке.
Составлять отчетные калькуляции себестоимости продукции, выявлять источники образования потерь и непроизводительных расходов, подготавливать предложения по их предупреждению.
Участвовать в проведении экономического анализа хозяйственно-финансовой деятельности организации по данным бухгалтерского учета и отчетности в целях выявления внутрихозяйственных резервов, осуществления режима экономии и мероприятий по совершенствованию документооборота, в разработке и внедрении прогрессивных форм и методов бухгалтерского учета на основе применения вычислительной техники.
Подготавливать данные по соответствующим участкам бухгалтерского учета для составления отчетности, следить за сохранностью бухгалтерских документов, оформлять их в соответствии с установленным порядком для передачи в архив.
ДОЛЖЕН ЗНАТЬ: постановления, распоряжения, приказы, другие руководящие и нормативные документы вышестоящих и других органов, касающиеся организации бухгалтерского учета на порученных участках и составления отчетности - формы и методы бухгалтерского учета в организации - план и корреспонденцию счетов; организацию документооборота по участкам бухгалтерского учета; порядок документального оформления и отражения в системе бухгалтерского учета хозяйственных средств и их движения; методы экономического анализа хозяйственно-финансовой деятельности организации; правила эксплуатации вычислительной техники; основы экономики, организации труда и управления; законодательство о труде и охране труда Российской Федерации; правила внутреннего трудового распорядка; правила и нормы охраны труда, техники безопасности, производственной санитарии и противопожарной защиты.
8. Организация обязана организовать труд работника, создать условия для безопасного и эффективного труда, оборудовать рабочее место в соответствии с правилами охраны труда и техники безопасности, своевременно выплачивать обусловленную договором заработную плату (указываются конкретные меры по организации производственного процесса, оборудованию рабочего места, подготовке и повышению квалификации работника и созданию других условий труда, а при предоставлении руководителю структурного подразделения права найма работников в данный пункт договора вносят соответствующую запись).
• Пример
8. Организация обязана организовать труд работника, создать условия для безопасного и эффективного труда, оборудовать рабочее место в соответствии с правилами охраны труда и техники безопасности, своевременно выплачивать обусловленную договором заработную плату.
Для выполнения работы работнику выделяется рабочее место, оборудованное компьютером, на котором установлена программа "1C.'Бухгалтерия 7.7". На компьютере обеспечен доступ к правовым базам данных "1C.-Эталон", "1C.-Гарант" и "1C.-Кодекс".
Организация обязуется создавать работнику условия для повышения квалификации и не реже 2 раз в год направлять на семинары.
9. Обязанности работодателя по обеспечению условий работы на рабочем месте с указанием достоверных характеристик, компенсаций и льгот работнику за тяжелые, особо тяжелые работы и работы с вредными, особо вредными или опасными условиями труда (указываются конкретные обязанности работодателя).
• Пример
9. Работодатель обязуется обеспечить нормальные условия труда работника.
10. Гарантии согласно Трудового кодекса Российской Федерации.
11. Особенности режима рабочего времени (указывается режим: "неполный рабочий день", "неполная рабочая неделя", "почасовая оплата"), — если он отличается от нормального.
12. Работнику устанавливается:
• должностной оклад (тарифная ставкаруб. в месяц или... руб. за 1 час работы;
• надбавка: доплата и другие выплаты (указывается вид доплат, надбавок) в руб. (в процентах к ставке, окладу).
• Пример
12. Работнику устанавливается:
• должностной оклад 9000 руб. в месяц;
• ежемесячная премия в размере 30% от должностного оклада.
13. Работнику устанавливается ежегодный отпуск продолжительностью:
• основной отпуск (указывается количество календарных дней);
• дополнительный отпуск (указывается количество календарных дней).
• Пример
13. Работнику устанавливается ежегодный отпуск продолжительностью:
• основной отпуск — 28 календарных дней;
• дополнительный отпуск: нет
14. Другие условия договора, связанные со спецификой труда (указываются, какие).
Организация (ф. и.о., должность) (работодатель) Адрес:
РАБОТНИК (ф. и.о.) Адрес:
Прием на работу
Основанием для приема на работу являются:
• трудовой договор;
• приказ (распоряжение) руководителя организации о приеме на работу данного работника с указанием даты
зачисления на работу по форме № Т-1.
При заключении трудового договора лицо, поступающее на работу, предъявляет работодателю:
• паспорт или иной документ, удостоверяющий личность;
• трудовую книжку, за исключением случаев, когда работник заключает трудовой договор впервые или
поступает на работу на условиях совместительства;
• страховое свидетельство государственного пенсионного страхования;
• документы воинского учета (для военнообязанных и лиц, подлежащих призыву на военную службу).
При приеме на работу, требующую специальных знаний или специальной подготовки, работник предъявляет документ об образовании, о квалификации или наличии специальных знаний.
Следуя указаниям по применению и заполнению типовых форм по труду, сначала готовится проект приказа (распоряжения) о приеме на работу по форме № Т-1 (код по ОКУД 0301001), который составляется в одном экземпляре работником отдела кадров на всех вновь принятых на работу, за исключением назначаемых вышестоящим органом (например, генерального директора акционерного общества назначают учредители или иной уполномоченный орган).
При этом в проекте приказе фактически указываются непосредственные условия трудового договора. Проект приказа является в необходимых случаях направлением на переговоры и пропуском в структурное подразделение для ознакомления с условиями работы.
Начальник (мастер) структурного подразделения дает заключение о возможности приема: на оборотной стороне проекта приказа (распоряжения) указывается, в качестве кого может быть принят на работу нанимающийся, по какому разряду или с каким окладом, а также продолжительность испытательного срока.
Согласие работника с условиями работы, результаты переговоров, медицинского осмотра, отметки о прохождении инструктажа по технике безопасности, противопожарному минимуму и другие отметки проставляются на оборотной стороне формы № Т-1.
Проект приказа (распоряжения) о приеме на работу работника, которому устанавливают тарифную ставку, оклад, визируется в соответствующей службе организации для подтверждения вакантной должности и устанавливаемого оклада, тарифной ставки. На основании приказа составляется и подписывается трудовой договор, в который переносят все согласованные сторонами условия.
Работник отдела кадров на основании приказа (распоряжения) о приеме на работу заполняет личную карточку по форме № Т-2, делает отметку о зачислении на работу в трудовой книжке, а бухгалтерия открывает лицевой счет или соответствующий ему документ.
Оформление приема на работу в программе «1С: Зарплата и Кадры»
Тем, кто для учета труда и расчета заработной платы использует программу "1C: Зарплата и Кадры", при установке программы на компьютер или при внесении изменений в условия труда или оплаты необходимо выполнить определенную вспомогательную работу.
Описание структуры организации
Сначала необходимо описать структуру организации, под которой понимается перечень подразделений (отделов). Структура может быть линейной или древовидной. В первом случае затраты по оплате труда можно учитывать (обобщать) по каждому подразделению в отдельности, во втором — по отдельным подразделениям и совокупности подразделений, включенных в группу. Выбор структуры зависит от традиций, сложившихся в организации, необходимости планирования и распределения расходов на оплату труда по центрам формирования затрат и счетам бухгалтерского учета. Кроме того, при выборе структуры следует учитывать, что с 1 января 2002 г. в соответствии с требованиями главы 25 нк рф для целей налогового учета необходимо обособлено учитывать расходы на оплату труда административно-управленческого аппарата.
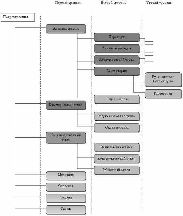
В программе "1C: Зарплата и кадры" структура организации описывается в справочнике "Подразделения". В качестве примера рассмотрим порядок заполнения этого справочника для организации, структурная схема которого представлена на рис. 1.

Рис. 1. Структурная схема организации
Из представленной схемы видно, что структура организации является древовидной. В организации имеются подразделения, в состав которых входят более мелкие подразделения ("Администрация", "Коммерческий отдел", "Производственный отдел"), а также подразделения, не имеющие в своей структуре других подчиненных подразделений ("Охрана", "Отдел кадров", "Расчетчики"). Первые называются "группами" подразделений, вторые — "конечными" подразделениями. Конечные подразделения могут располагаться как на верхнем уровне (подчинены корню дерева — "Охрана", "Столовая"), так и внутри групп ("Отдел кадров", "Расчетчики"). В общем случае группа подразделений верхнего уровня может также включать в себя более мелкие группы подразделений (группы второго и т. д. уровней). Если подразделение описано как группа, в его состав нужно включить как минимум одно "конечное" подразделение.
Для того чтобы описать в справочнике "Подразделения" новую группу подразделений, следует в режиме редактирования справочника (меню "Справочники", пункт "Подразделения") выбрать курсором уровень данной группы (верхний или внутри уже имеющейся группы) и щелкнуть мышью по пиктограмме ^зили выбрать пункт "Новая группа" меню "Действие".
Для ввода "конечного" подразделения нужно сначала "войти" в ту папку (группу), к которой это подразделение относится, затем щелкнуть мышью по пиктограмме Шили выбрать пункт "Новый" меню "Действие".
На рис. 2 приведен пример описания структуры организации в справочнике "Подразделения".

Рис. 2. Структура организации в справочнике "Подразделения"
Для целей налогового учета расходов на оплату труда следует двойным щелчком на подразделении открыть форму редактирования элемента справочника и установить флажок в реквизите "Административное подразделение" (рис. 3).

Рис. 3. Форма редактирования элемента справочника "Подразделения"
Если в состав организации входят обособленные подразделения, которые в соответствии с действующим налоговым законодательством обязаны платить налоги по месту своего нахождения, то у таких подразделений в форме редактирования элемента справочника устанавливают флажок "Обособленное подразделение". При этом в форме появляется дополнительная закладка, на которой приводится информация о руководителе и бухгалтере обособленного подразделения, фактическое местонахождение подразделения, код причины постановки на налоговый учет по месту нахождения, регистрационный номер в Пенсионном фонде России, территориальные условия для исчисления стажа, районный коэффициент, установленный для местности, в которой находится обособленное подразделение. На рис. 4 приведен пример заполнения закладки "Обособленное подразделение".

Рис. 4. Форма редактирования элемента справочника "Подразделения"
Должности и категории работников
Перечень должностей (служащих, специалистов и руководителей) и специальностей (рабочих) работников организации описывается в справочнике "Должности" (рис. 5).

Рис. 5. Экранная форма справочника "Должности"
Для некоторых организаций действующим законодательством может быть предусмотрено предоставление отчетности по расходам на оплату труда в разрезе категорий работников. В этом случае в форме редактирования элемента справочника "Должности" (рис. 6) указывают категорию работника из перечня:
• руководители;
• специалисты;
• прочие служащие;
• рабочие;
• научные и педагогические работники.

Рис. 6. Экранная форма элемента справочника "Должности"
Если работник принят на должность, относящуюся к категории "Научные и педагогические работники", то программа предоставляет возможность вести по нему учетную карточку научного и научно-педагогического работника по унифицированной форме № Т-4.
Действующим законодательством может быть предусмотрена пенсия за выслугу лет или пенсия на льготных условиях для работников, занимающих определенные должности или выполняющих работы по определенной специальности. Для таких должностей и специальностей на закладке "Персонифицированный учет ПФР" экранной формы элемента справочника "Должности" указывают код пенсии за выслугу лет и код позиции соответствующего списка.
Штатное расписание
Если прием на работу производится в соответствии со штатным расписанием, то необходимо заполнить справочник "Штатное расписание". В этом справочнике для каждого структурного подразделения, описанного в справочнике "Подразделения", вводится информация о должностях работников подразделения (из справочника "Должности"), окладе или тарифе, надбавкам, предусмотренным для данной должности коллективным договором и количестве ставок.
Работа со справочником "Штатное расписание" в программе имеет следующие особенности. При описании в нем новой штатной единицы сначала в экранной форме указывают лишь подразделение, должность и оклад (тариф). При этом поля для ввода количества ставок и надбавок недоступны для редактирования. На рис. 7 представлен пример заполнения экранной формы для штатной единицы "Расчетчик", должностной оклад установлен в рублях в пределах от 3000 до 5000 руб.

Рис. 7. Пример заполнения экранной формы элемента справочника "Штатное расписание"
При приеме на работу, переводе на другую должность (специальность), а также при увольнении работников при установленном флажке "Вести контроль штатного расписания" на закладке "Дополнительно" обработки "Настройки конфигурации" система будет контролировать назначенный работнику оклад согласно штатному расписанию.
Для каждой штатной единицы подразделения в реквизите "Должностной оклад задается" указывается, каким образом оплачивается труд по данной должности или специальности. Для организаций, не относящихся к бюджетной сфере, реквизит может принимать следующие значения:
• произвольный;
• оклад в рублях;
• тариф в рублях;
• тариф по тарифным разрядам.
При значении реквизита "произвольный" программа не контролирует должностной оклад (тарифную ставку) работника, принятого в данное подразделение на данную должность.
Если в основе оплаты лежит оклад или тариф в рублях, то в экранной форме указывается его минимальное и максимальное значение.
Для значения реквизита "тариф по тарифным ставкам" может быть указан вилка тарифов (в тарифных разрядах) из справочника "Тарифные разряды".
В организациях бюджетной сферы оклад может назначаться в соответствии с единой тарифной сеткой (справочник "ETC"), а в организациях, производящим выплаты военнослужащим - в соответствии с 6-ти, 9-ти и 51-разрядными сетками.
Вторым этапом работы со справочником "Штатное расписание" является внесение информации о количестве ставок, а также типе и размере должностных надбавок по отдельным единицам. Этот этап выполняется с помощью документа "Изменение штатного расписания", вызываемого, в частности, по кнопке "Изменить" экранной формы списка или элемента справочника "Штатное расписание".
На рис. 8 представлен пример заполнения экранной формы документа, которым в штатное расписание вводятся две ставки должности "Расчетчик", предусматривающие надбавку 20% за работу с секретными материалами.

Рис. 8. Пример заполнения экранной формы документа "Изменения в штатном расписании"
Ставки и надбавки хранятся в периодических реквизитах, т. е. реквизитах, значение которых "привязано" к определенной дате. Благодаря этому свойству программа позволяет получить актуальную информацию о штатном расписании как на текущую (рабочую) дату, так и на любую дату прошлого периода. Это обстоятельно следует учитывать при заполнении реквизита "от" (дата документа) экранной формы документа "Изменения в штатном расписании", в котором по умолчанию проставляется рабочая дата.
Разряды рабочих
В случае, когда оплата рабочих производится в соответствии с присвоенным разрядом, а не по индивидуальным тарифным ставкам, заполняется справочник "Тарифные разряды". В нем тарифы почасовой оплаты привязаны к тарифным разрядам. Это позволяет в случае необходимости установить сразу всем рабочим новые часовые тарифные ставки.

Рис. 9. Справочник "Тарифные разряды"
Для этого новые тарифные ставки достаточно внести в данный справочник. Пример заполненного справочника "Разряды рабочих" представлен на рис. 9.
Прием на работу по трудовому договору
После того, как заполнены все необходимые справочники, можно приступать к отражению в программе факта приема физического лица на работу.
Как уже упоминалось, с зависимости от вида трудовых отношений, физическое лицо выступает по отношению к организации как работник (при заключении трудового договора) или как гражданин (при заключении гражданско-правового договора).
Для отражения приема физического лица на работу по трудовому договору в программе "1C: Зарплата и кадры" предназначен документ "Прием на работу" (меню "Документы" -»• пункт "Прием на работу"). Реквизиты документа можно заполнить непосредственно в экранной форме или воспользоваться для заполнения Помощником приема на работу (меню "Документы" -»• пункт "Прочие кадровые приказы" -»• подпункт "Помощник приема на работу"). В
первом случае пользователю необходимо понимать назначение реквизитов документа и порядок их заполнения. При использовании Помощника необходимая информация запрашивается в режиме диалога и по шагам. При этом Помощник подсказывает, какую информацию необходимо ввести в обязательном порядке при отражении приема на работу, а какие данные можно ввести позже.
В документ "Прием на работу" (рис. 10) переносятся все согласованные в трудовом договоре условия, а также дополнительные сведения, необходимые для учета труда и расчета заработной платы.
Все кадровые документы программы имеют единый нумератор. Очередной номер (в пределах года) присваивается автоматически. Дата документа (реквизит "от") должна соответствовать дате бумажного аналога приказа о приеме на работу. По умолчанию дата документа соответствует рабочей дате (меню "Сервис" -»• пункт "Параметры" -»• закладка "Общие").
Реквизит "Сотрудник" представляет собой ссылку на элемент справочника "Сотрудники". В этой связи информацию о работнике, с которым работодатель вступает в трудовые отношения, сначала вносят в справочник "Сотрудники".

Рис. 10. Пример заполнения закладки "Основное" экранной формы документа "Прием на работу"
Каждому вновь принимаемому на работу работнику (кроме внутренних совместителей) присваивается табельный номер, который затем проставляется во всех документах, относящихся к этому работнику. В качестве табельного номера используется код элемента справочника "Сотрудники". Информация о физических лицах, с которыми организация заключает договора гражданско-правового характера, тоже заносится в справочник "Сотрудники".
Дата приема на работу (поле "Принять с") должна соответствовать той, которая указана в трудовом договоре. Заполнение реквизита "по" зависит от вида трудового договора. Если работник принят на постоянную работу, то реквизит оставляют незаполненным. Если же работа носит временный или сезонный характер и договор заключен на определенный срок, то указывают дату его прекращения.
Если работа в данной организации является для работника основным местом работы, то устанавливают флажок "На основное место работы".
Подразделение, в которое работник принимается на работу, и должность выбирают соответственно из справочников "Подразделения" и "Должности".
При оформлении указывается ставка (полная (1.0), половина (0.5) и т. д.), на которую принимается работник.
Система оплаты труда является условием трудового договора, ее выбор в реквизите "Система оплаты" определяет состав дополнительной информации, которую необходимо указать на закладке "Основное" экранной формы документа "Прием на работу" (табл. 2).
Таблица 2. Порядок заполнения реквизитов для расчета оплаты труда
|
Система оплаты труда |
Заполняемые поля |
Схема расчета заработной платы |
Примечание | |||||
|
Простая повременная по окладу (по дням) |
"Оклад" |
Заработок рассчитывается автоматически путем умножения дневной тарифной ставки на отработанные дни |
Дневная тарифная ставка определяется путем деления оклада на количество рабочих дней в месяце. Используется при графике рабочего времени, установленного в днях | |||||
|
Повременно-премиальная по окладу (по дням) |
"Оклад" "Премия" |
Заработок рассчитывается автоматически путем умножения дневной тарифной ставки на отработанные дни + процентная надбавка к заработной плате (премия) | ||||||
|
Простая повременная по окладу (по часам) |
"Оклад" |
Заработок рассчитывается автоматически путем умножения часовой тарифной ставки на отработанные часы |
Часовая тарифная ставка определяется путем деления оклада на количество рабочих часов в месяце. Используется при графике рабочего времени, установленного в часах | |||||
|
Повременно-премиальная по окладу (по часам) |
"Оклад" "Премия" |
Заработок рассчитывается автоматически путем умножения часовой тарифной на отработанные часы + процентная надбавка к заработной плате (премия) | ||||||
|
Простая повременная по часовому тарифу |
"Тариф" |
Заработок рассчитывается автоматически путем умножения часовой тарифной ставки на отработанные часы |
Используется при графике рабочего времени, установленного в часах | |||||
|
Повременно-премиальная по часовому тарифу |
"Тариф" "Премия" |
Заработок рассчитывается автоматически путем умножения часовой тарифной ставки на отработанные часы + процентная надбавка к заработной плате (премия) | ||||||
|
Прямая сдельная |
"Тариф" |
Заработок рассчитывается путем умножения сдельной расценки на выполненный объем работ |
Сдельные расценки по видам работ заносятся в справочник "Расценки за сдельную работу". Выполненный объем работ за месяц вводится документом "Сдельный наряд". Значение поля "Тариф" используется при расчете оплаты за неотработанное время (в предусмотренных законодательством случаях). | |||||
|
Сдельно-премиальная |
"Тариф" "Премия" |
Заработок рассчитывается путем умножения сдельной расценки на выполненный объем работ + автоматически процентная надбавка к заработной плате (премия) | ||||||
|
Сдельно-прогрессивная |
"Тариф" |
Заработок рассчитывается путем умножения сдельной расценки на выполненный объем работ + прогрессивная процентная надбавка к заработной плате |
Сдельные расценки и нормы времени по видам работ заносятся в справочник "Расценки за сдельную работу". Выполненный объем работ за месяц вводится документом "Сдельный наряд". Прогрессивный коэффициент за перевыполнение норм вводится в справочник "Прогрессивный коэффициент" (собственно перевыполнение рассчитывается автоматически). | |||||
|
Аккордная |
"Тариф" |
Заработок рассчитывается в соответствии с аккордным заданием |
Для начисления заработка по данной системе оплаты труда предназначен документ "Бригадный наряд" | |||||
|
Косвенно-сдельная |
"Тариф" "Коэффициент оплаты" |
Заработок определяется путем умножения косвенной расценки на фактически произведенный объем работ |
Начисляется фиксированный процент (значение в поле "Коэффициент оплаты") от фактического размера заработка обслуживаемой бригады. Фактический размер заработка вводится документом "Комиссионная выручка" | |||||
|
На комиссионной основе (% выручки) |
"Оклад" "Коэффициент оплаты" |
Заработок определяется в процентах от выручки |
Начисляется сумма, исчисляемая как фиксированный процент (значение в поле "Коэффициент оплаты") от фактической выручки или оборота. Фактическая выручка вводится документом "Комиссионная выручка" | |||||
|
На комиссионной основе (% выручки, не менее оклада) |
"Оклад", "Коэффициент оплаты" |
Заработок определяется в процентах от выручки, но не менее оклада | ||||||
|
На комиссионной основе (оклад + % выручки) |
"Оклад", "Коэффициент оплаты" |
Заработок определяется умножением дневной тарифной ставки на отработанные дни + надбавка в процентах от выручки |
Начисляется оплата по окладу и сумма, исчисляемая как фиксированный процент (значение в поле "Коэффициент оплаты") от фактической выручки или оборота. Фактическая выручка вводится документом "Комиссионная выручка" | |||||
На закладке "Прочее" документа "Прием на работу" указывают график и характер работы, режим труда (рис. 11).

Рис. 11. Пример заполнения закладки "Прочее" документа "Прием на работу"
Гражданско-правовой договор
Помимо трудовых отношений, которые регулируются Трудовым кодексом Российской Федерации, организация может вступать С физическими лицами В отношения, которые регулируются Гражданским Кодексом Российской Федерации.
Гражданско-правовой договор можно заключить как с уже работающим в организации работником, так и с гражданином, который не состоит с организацией в трудовых отношениях. Для его регистрации в информационной базе предназначен документ "Договор гражданско-правового характера" (меню "Документы" -> пункт "Ввод начислений"-> подпункт "Договора гражданско-правового характера").
На рис. 12 представлен пример заполнения закладки "Основное" экранной формы документа.
Для заполнения реквизита "Исполнитель" сведения о физическом лице, с которым заключен договор гражданско-правового характера, сначала вносят в справочник "Сотрудники", а затем формируют ссылку на элемент этого справочника.
Гражданско-правовой договор заключается, как правило, на выполнение работы за определенный срок. Этот срок указывается в реквизитах "Срок выполнения работ с" и "по:".

Рис. 12. Пример заполнения закладки "Основное" документа "Договор гражданско-правового характера"
В документе предусмотрена возможность регистрации следующих типов договоров:
• договор подряда, предметом которого является выполнение работ или оказание услуг;
Тип договора определяет код дохода физического лица и код вычета, если по данному виду дохода он предоставляется в соответствии с налоговым законодательством. В случае предоставления организацией при выполнении функций налогового агента налогового вычета, его сумма указывается на закладке "Налоги" экранной формы документа.
В отличие от трудового договора, в гражданско-правовом договоре, как правило, указывается общая стоимость вознаграждения за весь объем выполненных работ. Порядок его отражения в экранной форме определяет значение реквизита "Порядок оплаты". При помесячной оплате указывают сумму, приходящуюся на каждый месяц, при разовой оплате по окончании договора - общую стоимость вознаграждения.

Рис. 13. Закладка "Дополнительно" документа "Договор подряда"
В качестве стороны договора гражданско-правового характера может выступать предприниматель без образования юридического лица. В отличие от "обычных" граждан, налог с доходов которых удерживает и перечисляет в бюджет организация-работодатель (налоговый агент), предприниматели уплачивают налог с полученных доходов самостоятельно. Кроме того, выплаты этой категории граждан не облагаются единым социальным налогом. Поэтому, если гражданин представил свидетельство о регистрации в качестве предпринимателя без образования юридического лица, в котором определен вид работ, являющихся предметом договора, на закладке "Налоги" формы документа "Договор гражданско-правового характера" следует установить флажок "Договор с предпринимателем...".
Договором может быть предусмотрено страхование от несчастных случаев на производстве и профессиональных заболеваний. Для отражения этого условия в документе устанавливают флажок "Уплачивать взносы на страхование от несчастных случаев на производстве". На рис. 13 приведен пример заполнения закладки "Налоги" формы документа "Договор гражданско-правового характера".
Ввод дополнительной информации о физических лицах
Помимо данных, указываемых в документах, регистрирующих приказы о приеме на работу или договора гражданско-правового характера, для расчетов и отчетов требуется дополнительная информация о физическом лице: страховой номер в Пенсионном фонде, дата рождения, стаж работы и т. п. Она вводится в экранных формах элемента справочника "Сотрудники".
Формы открываются двойным щелчком мыши на соответствующей строке формы списка. Их внешний вид зависит от того, что характеризует строка справочника. Для работника, принятого на работу по трудовому договору экранная форма имеет вид, представленный на рис. 14.

Рис. 14. Пример заполнения закладки "Основное" экранной формы элемента справочника "Сотрудники"
Она состоит из нескольких закладок. На первой указывают дату рождения, пол, идентификационный номер налогоплательщика (ИНН) и код инспекции Министерства по налогам и сборам по месту регистрации (ИМНС), страховой номер в Пенсионном фонде России, адрес по регистрации и сведения о документе, удостоверяющим личность.

Рис. 15. Пример заполнения закладки "Сотрудник" формы элемента справочника "Сотрудники"
На закладке "Сотрудник" обобщается информация, характеризующая физическое лицо как работника организации, и приводятся основные данные для расчета оплаты труда (рис. 15). Все реквизиты за исключением реквизита "Аванс" являются периодическими. При просмотре система показывает те значения, которые актуальны на рабочую дату.
На закладке "Кадры" указывается адрес места жительства, место рождения, общий и непрерывный стаж (рис. 16).

Рис. 16. Пример заполнения закладки "Кадры" формы элемента справочника "Сотрудники"
На закладке "Бухгалтерский и налоговый учет" устанавливаются признаки для расчета единого социального налога по данному физическому лицу. В частности, указывается категория физического лица по классификатору Пенсионного фонда России, а также необходимость взимания единого социального налога в федеральный бюджет, фонды обязательного медицинского страхования и Фонд социального страхования Российской Федерации (рис. 17).

Рис. 17. Пример заполнения закладки "Бухгалтерский и налоговый учет" формы элемента справочника "Сотрудники"
Если организация или ее обособленные подразделения расположены в районе Крайнего Севера или местности, приравненной к районам Крайнего Севера, то в реквизите "Территориальные условия" на закладке "Предприятие" обработки "Настройки конфигурации" указывают код РКС или МКС. В этом случае в экранной форме элемента справочника "Сотрудники" появляется дополнительная закладка "Северная надбавка", на которой указывают шкалу, по которой необходимо рассчитывать процентную надбавку, и стаж работы в районах, где такая надбавка в соответствии с действующим законодательством выплачивается. Для выбора процентной шкалы надбавку описывают в справочнике "Процентные надбавки за стаж". Здесь указывают ее наименование, вид и в подчиненном справочнике, открываемом по кнопке "Шкала..." описывают ее размер в зависимости от стажа работы (рис. 18).

Рис. 18. Пример заполнения справочника "Процентные надбавки по стажу"

Рис. 19. Пример заполнения закладки "Начисления и удержания" экранной формы элемента справочника "Сотрудники"
На закладке "Начисления и удержания" справочно показывается список видов начислений и удержаний, которые используются (или использовались) при расчете оплаты труда, период их действия и документ, которым они установлены (рис. 19).

Рис. 20. Фрагмент представления формы № Т-2
Остальные кадровые данные работников, с которыми организация заключила трудовой договор, вносятся непосредственно в личную карточку работника по форме № Т-2, которая открывается по кнопке "Ввод данных" на закладке "Основное" экранной формы элемента справочника "Сотрудники". Фрагмент электронной формы № Т-2 представлен на рис. 20.
Глава 3. Учет использования рабочего времени
Чтобы правильно начислить заработную плату, необходимо четко и грамотно вести учет отработанного времени.
Законодательство о труде предусматривает три основных вида учета рабочего времени: поденный, недельный и суммированный.
Поденный учет применяется в случае одинаковой продолжительности ежедневной работы.
Недельный учет применяется, когда закон нормирует непосредственно рабочую неделю (48, 36, 24, 12 часов), а продолжительность ежедневной работы определяется графиком в пределах установленной недельной нормы.
Суммированный учет рабочего времени применяется при сменной работе за неделю, месяц, квартал, год в случае, если смены при этом были разной продолжительности. Такой вид учета рабочего времени применяется на непрерывно действующих организациях, при вахтовом методе организации работы, на железнодорожном, водном транспорте и т. д.
Возникающие недоработки и переработки сверх смены регулируются в рамках учетного периода и не могут компенсироваться соответствующим уменьшением других смен, дополнительными днями отдыха. Переработка сверх смены признается сверхурочной работой.
В случае если фактическая продолжительность ежедневной работы в отдельные дни не совпадает с продолжительностью смены по графику, переработка в одни дни (в пределах максимальной продолжительности смены) погашается сокращением времени работы в другие дни или предоставлением других дней отдыха в рамках учетного периода. При этом такая переработка не считается сверхурочными работами.
Порядок заполнения табеля по формам № Т-12 и № Т-13
Учет использования рабочего времени ведется в табелях форм № Т-12 "Табель использования рабочего времени и расчета заработной платы" (код по ОКУД 0301007) и № Т-13 "Табель учета использования рабочего времени" (по ОКУД 0301008).
При этом форма № Т-12 используется не только для учета рабочего времени, но и для расчета заработной платы. Ее применяют, как правило, при расчете заработной платы вручную.
Форма № Т-13 применяется в условиях автоматизированной обработки данных, она предназначена только для учета отработанного времени. Заработная плата работника в этом случае начисляется в лицевом счете работника по форме № Т-54 (код по ОКУД 0301012) или № Т-54а (код по ОКУД 0301013).
Результаты расчетов по оплате труда в крупных организациях переносятся в расчетную ведомость по форме № Т-51 (код по ОКУД 0301010) или расчетно-платежную ведомость по форме № Т-49 (код по ОКУД 0301009). В средних и малых организациях результаты расчетов переносят в расчетно-платежную ведомость или платежную ведомость по форме № Т-53 (код по ОКУД 0301011).
Табели открываются или по организации в целом, или по ее структурным подразделениям и категориям работников. Табель составляется в одном экземпляре табельщиком или иным лицом, на это уполномоченным, и передается в расчетный отдел бухгалтерии два раза в месяц: для определения суммы выплат за первую половину месяца (аванса) и для расчета заработной платы за месяц. Учет явок на работу и использования рабочего времени осуществляется в табеле методом сплошной регистрации.
На титульном листе табеля по форме № Т-12 даны условные обозначения (буквенные и цифровые) отработанного и неотработанного времени. При автоматизированной обработке учетных данных пользуются цифровым кодом. Количество дней и часов указывается с одним десятичным знаком.
Для отметок видов затрат рабочего времени используются условные обозначения, представленные в табл. 3.
Таблица 3. Условные обозначения кодов затрат рабочего времени
|
Букв Цифр. |
Код |
Что обозначает |
|
Я |
01 |
Часы работы |
|
Н |
02 |
Ночные часы работы |
|
ВЧ |
03 |
Вечерние часы работы |
|
С |
05 |
Сверхурочные часы работы |
|
к |
10 |
Служебные командировки |
|
от |
14 |
Ежегодные основные отпуска |
|
од |
15 |
Ежегодный дополнительный отпуск, предусмотренный законодательством, коллективным договором |
|
У |
16 |
Отпуска в связи с обучением с полным сохранением заработной платы, повышением квалификации с отрывом от производства и др. |
|
УЧ |
17 |
Отпуска в связи с обучением с частичным сохранением заработной платы |
|
УД |
18 |
Дополнительный учебный отпуск без сохранения заработной платы |
|
р |
19 |
Отпуска по беременности и родам |
|
04 |
20 |
Частично оплачиваемый отпуск, предоставляемый по уходу за ребенком до достижения им возраста 3 лет |
|
ож |
21 |
Дополнительный отпуск без сохранения заработной платы, предоставляемый женщинам по уходу за ребенком |
|
до |
22 |
Дополнительные отпуска (дни), предоставленные по решению администрации |
|
ОА |
23 |
Отпуска (оплачиваемые полностью или частично) по инициативе администрации в связи с простоем в организации |
|
он |
24 |
Отпуска (неоплачиваемые) по инициативе администрации в связи с простоем в организации |
|
Б |
25 |
Временная нетрудоспособность (кроме случаев, предусмотренных кодом "Т") и отпуска по уходу за больными и по карантину, оформленные листками нетрудоспособности |
|
Т |
26 |
Неоплачиваемая нетрудоспособность в случаях, предусмотренных законодательством (в связи с бытовой травмой и т. д.) |
|
лч |
27 |
Часы сокращения работы рабочим и служащим моложе 18 лет против установленной продолжительности рабочего дня |
|
вп |
28 |
Целосменные и внутрисменные простои не по вине рабочего или служащего |
|
г |
29 |
Целодневные невыходы с полным сохранением заработка в случаях, предусмотренных законодательством (выполнение государственных и общественных обязанностей, устранение последствий стихийных бедствий) |
|
НБ |
30 |
Целодневные невыходы без сохранения заработной платы: рабочим и служащим, работающим в районах Крайнего Севере и в местностях, приравненных к ним, для проезда к месту использования отпуска и обратно; по уходу за больными и по карантину; оформленные справками лечебных учреждений; отпуска сроком до 2-х месяцев, предоставляемые пенсионерам по возрасту, работникам-инвалидам I и II групп; дополнительный отпуск сроком до 2 недель, предоставляемый работникам-участникам Великой Отечественной войны и женщинам, имеющим 2 и более детей в возрасте до 12 лет; невыходы работников, находящихся под следствием до решения суда; краткосрочный отпуск, предоставляемый администрацией |
|
ПР |
31 |
Прогулы: неявки на работу без уважительной причины в течение всего рабочего дня или отсутствие без уважительной причины более 3 часов - непрерывно или суммарно - в течение всего рабочего дня, административный арест за административные нарушения, пребывание в медицинском вытрезвителе, забастовки, не разрешенные законом, и другие неявки по неуважительным причинам |
|
НС |
32 |
Неотработанные часы в связи с работой организации в режиме неполного рабочего дня по причине сокращения объемов производства |
|
Е |
33 |
Выходные дни (для еженедельного отдыха) и праздничные дни |
|
ЗБ |
34 |
Массовые неявки — забастовки (разрешенные законом) |
Для отражения использования рабочего времени за каждый день в табеле (форма № Т-12, графы 3, 5; форма № Т-13, графа 3) отведено две строки: одна - для отметок условных обозначений видов затрат рабочего времени, другая - для записи количества часов по ним. Количество дней и часов указывается с одним десятичным знаком.
|
Из за большого объема эта статья размещена на нескольких страницах:
1 2 3 4 5 6 7 8 9 10 11 12 13 14 15 |



