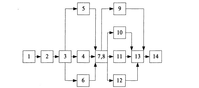
Известный экономист подтвердил, что не существует жестко регламентированной формы и структуры бизнес-плана, и предложил следующую последовательность составления бизнес-плана (рис. ).

Рис. Последовательность составления бизнес-плана
1 — принятие решения о создании нового предприятия или совершенствовании действующего;
2 — анализ собственных возможностей и способности взяться за реализацию задуманного проекта;
3 — выбор изделия или услуги, производство (или оказание) которых будет являться целью задуманного проекта;
4 — исследование возможного рынка сбыта;
5 — составление прогноза объемов сбыта (для первого года — помесячно, для второго — поквартально);
6 — выбор места для осуществления производственной или коммерческой деятельности;
7 — разработка плана производства;
8 — разработка плана маркетинга;
9 — разработка организационного плана;
10 — разработка юридической схемы будущей коммерческой деятельности;
11 — решение вопросов организации бухгалтерского учета;
12 — решение вопросов страхования;
13 — разработка финансового плана;
14 — написание резюме к бизнес-плану.
Международная практика обоснования проектов применяет несколько обобщающих показателей для подготовки решения о целесообразности вложения средств. В их числе:
• чистая текущая стоимость;
• рентабельность;
• внутренний коэффициент эффективности;
• период возврата капитальных вложений;
• максимальный денежный отток;
• норма безубыточности.
Показатель чистой текущей стоимости (называемый нередко в отечественных источниках интегральным экономическим эффектом) представляет собой разность совокупного дохода от реализации продукции, рассчитанного за период реализации проекта, и всех видов расходов, суммированных за тот же период, с учетом фактора времени (т. е. с дисконтированием разновременных доходов и расходов).
Рентабельность исчисляется как отношение прибыли к капитальным вложениям или как отношение прибыли к акционерному капиталу; для каждого года реализации предпринимательского проекта рентабельность рассчитывается и как среднегодовая величина. При этом учитывается и налогообложение.
Внутренний коэффициент эффективности определяется как такое пороговое значение рентабельности, которое обеспечивает равенство нулю интегрального эффекта, рассчитанного за экономический срок жизни инвестиций. Проект считается рентабельным, если внутренний коэффициент эффективности не ниже исходного порогового значения.
Показатель периода возврата капитальных вложений широко применяется в отечественной практике как срок окупаемости капитальных вложений. Он представляет собой количество лет, в течение которых доход от продаж за вычетом функционально-административных издержек возмещает основные капитальные вложения. Остается дискуссионным вопрос о том, должен ли период возврата рассчитываться с дисконтированием или без него.
Максимальный денежный отток — наибольшее отрицательное значение чистой текущей стоимости, рассчитанной нарастающим итогом. Этот показатель отражает необходимые размеры финансирования проекта и должен быть увязан с источниками покрытия всех затрат.
Тема 10. Товарная стратегия предприятия. План производства и реализации продукции.
Цели и задачи, условия формирования товарной стратегии. Формирование ассортимента. Процесс планирования нового продукта. План реализации продукции. Понятие производственной программы, её варианты, показатели и их характеристика. Производственные мощности: виды и показатели использования. Расчет величины производственной мощности. Проект производственных мощностей.
Цели и задачи, условия формирования товарной стратегии.
Товарная стратегия предполагает определенный курс действий товаропроизводителя или наличие у него заранее обдуманных принципов поведения. В ее задачу входит обеспечение преемственности решений и мер по формированию ассортимента, поддержанию конкурентоспособности товаров, нахождению оптимальных товарных ниш (сегментов). Кроме этого сюда входит разработка и осуществление стратегии упаковки, маркировки, обслуживания товаров. Продуманная товарная стратегия служит для руководства предприятия своего рода указателем общей направленности действий, способных скорректировать текущие ситуации.
Товарная стратегия является составной частью хозяйственной и маркетинговой политики предприятия. В силу этого принцип «товар выбирает покупателя» в сочетании с созданием для покупателей широких возможностей выбора должен закладываться непосредственно в производстве. Система конструирования, моделирования, дизайна, механизмы стимулирования и организации производства должны ориентироваться на конкретного потенциального покупателя.
При формировании товарной стратегии необходимо соблюдать ряд условий:
· иметь четкое представление о целях производства, сбыта и экспорта на перспективу, стратегии производственно-сбытовой деятельности предприятия;
· хорошо знать рынок и характер его требований; осознавать возможности и ресурсы в настоящее время и в перспективе.
· ясно представлять себе темпы обновления продукции в целом и по отдельным ее видам с учетом жизненного цикла, соотношение «новых» и «старых» изделий, новых и освоенных рынков, уровень обновления товаров и др.
Эти вопросы решаются в тесной привязке к рынку, его требованиям, к поведению конкурентов.
На любом хозяйственном уровне для решения задач товарной стратегии необходим стратегический подход. Товарная стратегия определяет долговременный курс предприятия, рассчитанный на перспективу и предусматривающий решение принципиальных задач. Разработанная применительно к тому или иному периоду (3–5 лет или более) товарная стратегия в основе своей в течение данного отрезка времени остается, как правило, практически неизменной.
Формирование ассортимента
Важное значение для предприятия имеет успешное решение проблемы формирования ассортимента и управления им.
Сущность планирования, формирования и управления ассортиментом заключается в том, чтобы товаропроизводитель своевременно предлагал определенную совокупность товаров, которые, соответствуя в целом профилю его производственной деятельности, наиболее полно удовлетворяли бы требованиям определенных категорий покупателей.
Ассортимент – это набор товаров, предлагаемых предприятием-изготовителем на рынке. Номенклатура, или товарный ассортимент, – это вся совокупность изделий, выпускаемых предприятием. Вид товара (автомобиль, трактор) делится на ассортиментные группы (типы) в соответствии с функциональными особенностями, качеством, ценой. Каждая группа состоит из ассортиментных позиций (разновидностей или марок), которые образуют низшую ступень классификации. Например, холодильники представлены одно-, двух - и трехкамерными моделями и морозильными камерами. Последние имеют несколько марок, отличаются объемом и некоторыми техническими данными.
Формирование ассортимента – проблема конкретных товаров, их отдельных серий, определения соотношений между «старыми» и «новыми» товарами, товарами единичного и серийного производства, «наукоемкими» и «обычными» товарами или лицензиями и ноу-хау.
Формированию ассортимента обычно предшествует разработка предприятием ассортиментной концепции, которая позволяет определить возможности оптимального производства ассортимента данного вида товаров. Цель ассортиментных концепций – сориентировать предприятие на выпуск товаров, наиболее соответствующих структуре и разнообразию спроса конкретных покупателей. В процессе разработки концепции определяются различные показатели: разнообразие видов и разновидностей товаров (с учетом типологии потребителей); уровень и частота обновления ассортимента; уровень и соотношение цен на товары данного вида и др. Обычно прогнозируется лишь тенденция развития ассортимента (а более точно – ассортиментная структура спроса и товарного предложения). Планирование, формирование и управление ассортиментом продукции – непрерывный процесс, продолжающийся в течение всего жизненного цикла продукта, начиная с момента зарождения замысла о его создании и кончая изъятием из товарной программы.
Процесс планирования нового продукта.
Если речь идет о новом или усовершенствованном продукте, предназначенном для дополнения существующего ассортимента либо замены уже выпускаемого продукта, то очередной шаг заключается в том, чтобы дать предварительную оценку замыслу, который сложился на основе выводов проведенного исследования рынка. Если замысел оценивается как перспективный, то на продукт составляется спецификация исходя из требований потребителя. После утверждения спецификация передается в производственный или проектно-конструкторский отдел, который изготовляет образцы и осуществляет предварительную проверку возможностей массового производства с учетом возможностей производственных мощностей, квалификации и опыта инженерно-технического персонала, а также потребностей в новых материалах, комплектующих, оборудовании и т. д.
Если предварительная калькуляция издержек производства показывает возможность получения приемлемой нормы прибыли, то выпускается небольшое количество изделий для испытания с помощью потенциальных потребителей. Одновременно разрабатываются предварительные планы и определяются бюджеты сбыта и рекламы, с тем, чтобы проверить выгодность сбыта нового продукта для предприятия. Результаты испытаний покажут, нужно ли вносить в продукт какие-либо изменения до того, как он будет выпущен на рынок.
По итогам испытаний и оценкам специалистов определяется жизнеспособность продукта и его возможность стать удачным дополнением к товарному ассортименту предприятия. В случае положительного решения все предложения, касающиеся продукта и его реализации, с подробным описанием того, как, когда, где, при каком уровне себестоимости и прибыли он должен быть выпущен на рынок, передаются руководству для утверждения. Утвержденные руководством рекомендации используются при составлении плана продвижения товара на рынок, который служит основой для координации работы всех подразделений предприятия.
План реализации продукции.
В плане реализации продукции предприятия устанавливаются объем и структура поставок выпускаемой продукции, а также планируемая сумма выручки и прибыли от реализации продукции.
Основными источниками для составления плана реализации продукции являются:
· портфель заказов и заключенные на этой основе договоры по поставкам;
· данные о запасах продукции на складах предприятия на начало и конец планового года;
· оптовые цены и себестоимость изделий, подлежащих реализации;
· сроки освоения новых видов продукции;
· мероприятия по повышению эффективности производства;
· расчеты по освоению и использованию производственных мощностей;
· плановые технико-экономические нормы и нормативы за предшествующий год.
При планировании реализации продукции исходят, прежде всего, из потребности в продукции, являющейся предметом специализации предприятия. Масштабы потребности сопоставляются с наличной производственной мощностью. В результате этого сопоставления определяется необходимость в расширении или реконструкции предприятия и возможные масштабы производства и реализации продукции.
Для определения объема выпуска и реализации продукции применяются натуральные и стоимостные измерители. Натуральныe измерители могут применяться лишь при выпуске однородной продукции. Стоимостные показатели обычно включают показатели выпуска товарной продукции и объема валовой продукции. Эти показатели определяются в оптовых ценах. Товарная продукция – это продукция, которая идет на сторону и не потребляется внутри предприятия. Валовая продукция характеризует объем всей продукции, произведенной на предприятии. Она складывается из товарной продукции, изменения остатков незавершенного производства, полуфабрикатов и инструмента собственного производства на начало и конец планового периода.
К незавершенному производству относится еще не изготовленная продукция, находящаяся на разных стадиях производственного процесса от запуска материалов в производство на первую операцию до сдачи законченных производством изделий и включения их в товарную продукцию.
Определение размера незавершенного производства имеет большое значение для предприятия: его завышение влечет за собой дополнительные непроизводственные расходы; вызывает замедление оборачиваемости оборотных средств, а занижение нарушает ритмичный ход производства, приводит к простоям. Расчет незавершенного производства осуществляется по-разному в зависимости от типа производства.
Показатель валовой продукции используется при определении динамики объема продукции, численности основных рабочих, производительности труда и фондов оплаты труда, составления плана материально-технического обеспечения и сметы затрат на производство. Объем товарной продукции не отражает полностью действительное состояние указанных технико-экономических показателей.
При значительных изменениях в структуре выпускаемой продукции или изменении объема кооперированных поставок для обоснования объема производства может быть использован показатель валового оборота, который в отличие от валовой продукции точно определяет объем производственной деятельности предприятия. В валовой оборот включается стоимость валовой продукции, выработанной основными, вспомогательными и обслуживающими цехами предприятия, и стоимость услуг и работ промышленного характера независимо от их назначения. Валовой оборот равен сумме валовой продукции всех цехов предприятия и превышает валовую продукцию предприятия на внутризаводской оборот. К внутризаводскому обороту относятся: стоимость собственного производства, стоимость израсходованного инструмента и всех видов энергии собственной выработки, услуги заводского транспорта и ремонтных цехов и т. п. Расчет валового и внутризаводского оборотов производится на основе выявления потребности каждого цеха в продукции и услугах других цехов, включая вспомогательные и обслуживающие цехи.
Понятие производственной программы, её варианты, показатели и их характеристика.
Производственная программа представляет собой систему плановых заданий по выпуску продукции установленной номенклатуры, ассортимента и качества, предназначенной для удовлетворения различных потребностей.
Работа по составлению производственной программы имеет свои особенности для разных типов производства. Для единичного и мелкосерийного производства производственная программа разрабатывается на основе графика изготовления изделий в соответствии с утвержденными сроками сдачи продукции потребителям. Календарный график запуска-выпуска изделий разрабатывается в порядке, обратном ходу технологического процесса, на основе длительности производственного цикла по всем видам работ (испытание, сборка, механическая обработка, подача заготовок).
Для серийного производства планирование выпуска продукции на протяжении года производится с учетом незавершенного производства на всех стадиях производственного процесса и изменения номенклатуры запускаемых в производство изделий.
Массовое производство осуществляется обычно поточным методом, и в связи с этим производственная программа разрабатывается одновременно по предприятию и всем основным цехам, с разбивкой по кварталам и месяцам.
Несмотря на то, что по определенным видам продукции сроки изготовления (сдачи) устанавливаются по договорам с заказчиком, предприятие имеет возможность разрабатывать различные варианты производственной программы выпуска продукции во времени в целях достижения полной и равномерной загрузки оборудования и рабочих мест.
Основными показателями производственной программы являются:
· номенклатура, содержащая наименование продукции с указанием количества, качества и сроков сдачи;
· товарная продукция;
· незавершенное производство;
· валовая продукция.
Определенные на основе расчетов размеры выпуска продукции в натуральном выражении еще нельзя рассматривать как реальное задание по ее производству, т. е. как производственную программу. Выпуск планируемого объема продукции предполагает наличие соответствующих производственных мощностей.
Производственные мощности: виды, показатели использования.
Производственная мощность предприятия (цеха или производственного участка) характеризуется максимальным количеством продукции соответствующего качества и ассортимента, которое может быть произведено им в единицу времени при полном использовании основных производственных фондов в оптимальных условиях их эксплуатации.
Производственные мощности можно рассматривать с различных позиций, исходя из этого определяют теоретическую, максимальную, экономическую и практическую мощности.
Теоретическая (проектная) мощность характеризует максимально возможный выпуск продукции при идеальных условиях функционирования производства. Она определяется как предельная часовая совокупность мощностей средств труда при полном годовом календарном фонде времени работы в течение всего срока их физической службы. Этот показатель используется при обосновании новых проектов, расширения производства, других инновационных мероприятий.
Максимальная мощность – теоретически возможный выпуск продукции в течение отчетного периода при обычном составе освоенной продукции, без ограничений со стороны факторов труда и материалов, при возможности увеличения смен и рабочих дней, а также использовании только установленного оборудования, готового к работе. Данный показатель важен при определении резервов производства, объемов выпускаемой продукции и возможностей их увеличения, наращивания.
Под экономической мощностью понимают предел производства, который предприятию невыгодно превышать из-за большого роста издержек производства или каких-либо иных причин.
Практическая мощность – наивысший объем выпуска продукции, который может быть достигнут на предприятии в реальных условиях работы. В большинстве случаев практическая производственная мощность совпадает с экономической.
В отличие от проектной плановая производственная мощность действующих предприятий рассчитывается исходя из применяемых технологических процессов, наличного парка оборудования, имеющихся производственных площадей как величин уже заданных, а объем выпуска продукции по планируемой номенклатуре является искомой величиной, устанавливаемой в условиях полного использования ресурсов, имеющихся в распоряжении предприятия.
Производственная мощность – величина динамичная, изменяющаяся под влиянием различных факторов. Поэтому она рассчитывается применительно к определенному периоду времени и даже календарной дате. Мощность определяется на начало планового периода – входная мощность и на конец планового периода – выходная мощность. Последняя рассчитывается до формуле:
Мк = Мн + Мс + Мр + Мо + Мнз – Мв,.
где Мк – мощность на конец планового периода: Мн – производственная мощность на начало планового периода; Мс – ввод мощностей в результате строительства новых, расширения действующих мощностей; Мр – прирост мощности вследствие реконструкции; Мо – увеличение мощности в результате технического переоснащения и проведения других организационно-технических мероприятий; Мнз – увеличение (уменьшение) мощностей вследствие изменения номенклатуры продукции; Мв – уменьшение мощности вследствие ее выбытия.
Кроме входной и выходной мощностей определяется также величина среднегодовой мощности (Мср) по формуле:

где Тс, Тр, То, Тнз, Тв – сроки действия соответствующих мощностей с момента их введения и до конца планового года.
Отношение планового, или фактического выпуска продукции к величине производственной мощности называется коэффициентом использования производственной мощности (Кнз,):

где –Впл(ф) – плановый, или фактический объем производства в натуральных единицах.
Коэффициент загрузки оборудования:
Кзо =
, где
Тф – фактически используемый фонд времени (в станко-часах) всего оборудования;
Тр – располагаемый фонд времени за тот же период.
Этот показатель выявляет излишнее или недостающее оборудование
Расчет величины производственной мощности.
Величина производственной мощности находится под влиянием различных факторов. Наибольшее влияние оказывает группа технических факторов. К ним относятся:
• количественный состав основных фондов, их структура, удельный вес активной части основных фондов;
• качественный состав основных фондов, уровень прогрессивности используемого оборудования на всех стадиях производственного процесса, насыщенность парка оборудования автоматическими станками и автоматизированными поточными линиями;
• возрастной состав оборудования с учетом морального износа, темпы обновления основных фондов;
• степень прогрессивности, механизации и автоматизации действующих технологических процессов;
• степень прогрессивности применяемых видов технологической оснастки, инструментов, приспособлений;
• степень пропорциональности по мощности (пропускной способности) между агрегатами, группами взаимозаменяемого оборудования, участками, цехами, устранение узких мест.
В состав организационных факторов входит степень специализации, концентрации, кооперирования, комбинирования производства, уровень организации производства, труда и управления. К группе экономических факторов относятся: формы оплаты труда рабочих, наличие материального стимулирования и т. д. Социальные факторы включают профессиональный, квалификационный и образовательный уровень коллектива работников предприятия и т. п.
Указанные группы факторов влияют как на величину производственной мощности, так и на уровень ее использования.
Производственная мощность предприятия определяется по мощности ведущих производственных единиц, цехов, участков, агрегатов. Расчет мощности предприятия осуществляется по всем его производственным подразделениям – от группы технически однотипного оборудования к производственным участкам, от участков к цехам и т. д.
Мощность ведущего подразделения данной ступени определяет мощность подразделения следующей ступени; по мощности ведущего участка устанавливают мощность цеха и т. д. Ведущим подразделением считается такое, в котором выполняются основные технологические операции по изготовлению продукции, где затрачивается наибольшая доля живого труда и где сосредоточена значительная часть основных производственных фондов данного подразделения.
Производственную мощность ведущего производства можно определить по формуле.
М =
, где
n – число единиц ведущего оборудования в цехе, на участке;
Фmax – максимально возможный фонд времени работы ведущего оборудования, ч.;
Мт – прогрессивная норма трудоемкости обработки продукции на ведущем оборудовании, ч.
При наличии на предприятии нескольких ведущих производств, цехов, участков, агрегатов или групп оборудования его производственная мощность определяется по тем из них, которые выполняют наибольший по трудоемкости объем работ.
Производственная мощность рассчитывается по всему производственному оборудованию, закрепленному за основными цехами. В расчет принимается все наличное производственное оборудование, в том числе бездействующее в связи с неисправностью, ремонтом, модернизацией, закрепленное за цехом, участком. Не учитывается при расчете мощности резервное (находящееся на консервации) оборудование.
Режим работы предприятия как важнейшее условие расчета производственной мощности определяется исходя из числа смен работы, продолжительности рабочего дня и рабочей недели. При этом различают календарный, режимный и действительный (рабочий) фонды времени использования основных производственных фондов. Календарный фонд времени равен количеству календарных дней в плановом периоде, умноженному на 24 час. Режимный фонд времени определяется режимом производства. Он равен произведению числа рабочих дней в плановом периоде на число часов в рабочих сменах. Действительный (рабочий) фонд времени работы оборудования равен режимному за вычетом времени планово-предупредительного ремонта, рассчитанного по установленным нормам.
Расчеты использования производственных мощностей позволяют обнаружить их резервы. Критерием, определяющим необходимость развития и создания резервов производственных мощностей, является выявленная потребность в продукции и перспективное ее удовлетворение.
Проект производственных мощностей.
При перспективном проектировании развития мощностей предприятия широко применяется балансовый метод. Задания по приросту и вводу в действие производственных мощностей определяются в следующем порядке.
1. Уточняется рассчитанная в балансе общая потребность в увеличении производственных мощностей по годам для обеспечения намечаемого выпуска продукции.
2. Уточняется принятый в плановых балансах максимально возможный размер прироста мощностей на действующих производствах по годам за счет технического перевооружения и реконструкции.
3. Определяется необходимый размер новых мощностей за счет расширения действующих и строительства новых предприятий.
4. На основе вариантной проработки определяется перечень строек, которые должны быть начаты и закончены строительством в планируемом периоде.
В плане развития производственной мощности учитывается также их уменьшение за счет изменения номенклатуры и ассортимента продукции (увеличение трудоемкости); выбытия мощности вследствие ветхости зданий, сооружений, списания оборудования, исчерпания запасов полезных ископаемых и других природных ресурсов, передачи и продажи основных фондов в установленном порядке.
Тема 11. Издержки производства и себестоимость продукции.
Понятия и виды затрат предприятия и издержек производства. Себестоимость продукции, состав и структура затрат, включаемых в себестоимость продукции. Группировка затрат по экономическим элементам (смета затрат на производство). Группировка затрат по статьям калькуляции. Определение себестоимости продукции. Издержки фирмы в микроэкономической теории. Общие, средние и предельные издержки
Понятия и виды затрат предприятия и издержек производства.
Сущность затрат на производство и издержек производства не тождественны между собой в теоретическом и практическое планах, как на уровне общественного производства, так и в макроэкономике в отечественной и зарубежной практике. С позиций общества издержки на производство включают полный объем затрат живого и овеществленного труда и равны стоимости продукта. Затраты на производство отечественных предприятий состоят из их собственных денежных расходов, а издержки зарубежных фирм включают нормативную прибыль.
Понятие затрат предприятия существенно различается в зависимости от их экономического назначения. Четкое разграничение затрат по их роли в процессе воспроизводства является определяющим моментом в теории и практической деятельности. В соответствии с ним на всех уровнях управления осуществляется группировка затрат, формируется себестоимость продукции, определяются источники финансирования. По воспроизведенному признаку затраты предприятия подразделяются на три вида:
• затраты на производство и реализацию продукции, образующие ее себестоимость. Это текущие затраты, покрываемые из выручки от реализации продукции при посредстве кругооборота оборотного капитала;
• затраты на расширение и обновление производства. Как правило, это крупные единовременные вложения средств капитального характера под новую или модернизированную продукцию. Они расширяют применяемые факторы производства, увеличивают уставный капитал. Затраты состоят из капитальных вложений в основные фонды, прироста норматива оборотных средств, затрат на формирование дополнительной рабочей силы для нового производства. Эти затраты имеют особые источники финансирования: амортизационный фонд, прибыль, эмиссия ценных бумаг, кредит и проч.;
• затраты на социально-культурные, жилищно-бытовые и иные аналогичные нужды предприятия. Они прямо не связаны с производством и финансируются из специальных фондов, формируемых в основном из распределяемой прибыли.
Затраты на производство и реализацию продукции (работ, услуг) представляют собой расходы предприятия, выраженные в денежной форме и связанные с использованием в процессе производства сырья и материалов, комплектующих изделий, топлива, энергии, труда, основных фондов, нематериальных активов и других затрат некапитального характера. Они включаются в себестоимость выпускаемой продукции, уровень которой определяет объем прибыли, рентабельность продукции и капитала, а также другие конечные показатели финансово-экономической деятельности предприятия.
Наиболее общее понятие издержек производства фирм в зарубежных учебниках определяется как затраты на вводимые факторы или экономические ресурсы. Все издержки принимаются как альтернативные (или вмененные), что означает, что стоимость любого ресурса, выбранного для производства, равна его ценности при наилучшем варианте использования. Это один из важнейших принципов рыночной экономики.
Различают издержки экономические и бухгалтерские. Под экономическими издержками понимаются все виды выплат фирмы поставщикам за используемые ресурсы. Они состоят из двух видов: внешних (явных, или денежных) и внутренних (неявных, или имплицитных). Внешние издержки представляют собой денежные платежи поставщикам ресурсов: оплату сырья, материалов, топлива, заработную плату, начисление износа и т. д. Эта группа издержек и составляет бухгалтерские издержки, соответствующие затратам наших отечественных предприятий. Внутренние издержки фирм имеют неявный, имплицитный характер. Они отражают использование в производстве ресурсов, принадлежащих владельцам фирмы: земли, помещений, их личного труда, нематериальных активов и т. д., за которые фирма формально не платит. В обобщенном понимании внутренние издержки представляют собой доход на собственный дополнительно используемый ресурс (капитал, землю, труд в пределах нормального процента или ренты, как если бы денежные средства были положены в банк, земля сдана в аренду и т. д.) и нормальную прибыль (она включает заработную плату и вознаграждение предпринимателя, как если бы он работал по найму). Предприниматели в действительности несут эти затраты, но не в явной, не в денежной форме, что позволяет включать их в экономические издержки. Отсюда:
Понятие «экономические» издержки является общепринятым; бухгалтерские – исчисляются на практике: при подсчете реальной суммы затрат, налогооблагаемой прибыли и т. п.
Затраты на производство и реализацию продукции (работ, услуг) классифицируются по ряду признаков:
• по роли в процессе производства они подразделяются на основные и накладные. Основные затраты непосредственно формируют создаваемый продукт, составляют его физическую основу: сырье, материалы, полуфабрикаты, заработная плата и т. п. Накладные затраты связаны с обслуживанием процесса производства: содержание оборудования, цехового и общезаводского персонала и т. п.;
• по способу включения в себестоимость продукции затраты делятся на прямые и косвенные. Прямые затраты можно непосредственно отнести на себестоимость единицы каждого вида изделий: сырье, энергия технологическая, заработная плата станочников и др. Косвенные затраты распределяются по отдельным группам продукции пропорционально избранной базе;
• по зависимости затрат от изменения объема выпуска продукции они подразделяются на постоянные и переменные. Величина постоянных затрат остается одинаковой при изменении объема производства (арендная плата, амортизация, содержание зданий и др.). Переменные расходы, напротив, увеличиваются или уменьшаются под влиянием динамики выпуска продукции. Эта группировка затрат широко используется в теории зарубежной микроэкономики;
• по способам учета и группировки затрат они подразделяются на простые (сырье, материалы, зарплата, износ, энергия и т. п.) и комплексные, т. е. собираемые в группы либо по функциональной роли в процессе производства (малоценные и быстроизнашиваемые предметы), либо по месту осуществления затрат (цеховые расходы, общезаводские расходы и т. п.);
• по срокам использования в производстве различаются каждодневные, или текущие, затраты и единовременные, разовые затраты, осуществляемые реже чем один раз в месяц.
Себестоимость продукции, состав и структура затрат, включаемых в себестоимость продукции.
Себестоимость продукции (работ, услуг) представляет собой стоимостную оценку используемых в процессе производства продукции (работ, услуг) природных ресурсов, сырья, материалов, топлива, энергии, основных фондов, трудовых ресурсов, а также других затрат на ее производство и реализацию. Себестоимость отражает величину текущих затрат, имеющих производственный, некапитальный характер, обеспечивающих процесс простого воспроизводства на предприятии. Себестоимость является экономической формой возмещения потребляемых факторов производства.
Состав и структура затрат
Затраты, образующие себестоимость, по экономическому содержанию группируются по следующим элементам: материальные затраты, затраты на оплату труда, отчисления на социальные нужды, амортизация основных фондов, прочие затраты. Их структура формируется под влиянием различных факторов: характера производимой продукции и потребляемых материально-сырьевых ресурсов, технического уровня производства, форм его организации и размещения, условий снабжения и сбыта продукции и т. д. В зависимости от преобладающей доли отдельных элементов затрат различают следующие виды отраслей и производств: материалоемкие, трудоемкие, фондоемкие, топливо - и энергоемкие и смешанные.
|
Из за большого объема этот материал размещен на нескольких страницах:
1 2 3 4 5 6 7 8 9 10 11 12 13 |



