

Роторы применяемые в системах кондиционирования
Промышленный тип, классические блоки роторов систем вентиляции и кондиционирования. 
Роторы для применения при высоких температурах
Промышленный тип, выдерживают температуру до 300°C, сверхстойкие модели до 650°C. 
Роторы для лакировочных камер
Промышленный тип. Сегодня трудно себе представить огромные лакировочные камеры в автомобильной промышленности без ротационных регенераторов, осуществляющих рекуперацию тепловой энергии. Экономическая эффективность систем бесспорна. 
С промежуточным теплоносителем
Система состоит из нагревающего теплообменника, размещаемого в потоке приточного воздуха, и охлаждающего теплообменника, размещаемого в потоке удаляемого воздуха. ![]()
Рекуператоры тепловые насосы на базе фреонового контура
В отличие от рассмотренных выше систем, система с термодинамической рекуперацией использует холодильный контур с прямым расширением, установленный в вытяжную и приточную часть кондиционера, для передачи тепла от вытяжного воздуха к приточному и наоборот. Тепловые насосы представляют собой традиционный холодильный контур с компрессором, расширительным клапаном, а также испарителем и конденсатором, расположенными отдельно в приточном и вытяжном воздуховодах. Отличительной особенностью является наличие 4-ходового перепускного клапана, обеспечивающего реверсирование движения теплоносителя, что позволяет в зависимости от сезона осуществлять перенос тепла с вытяжки на приток и наоборот. При этом приточный и вытяжной воздуховоды могут быть разнесены между собой в пределах допустимой длины холодильного контура. Перетекание загрязненного воздуха из вытяжки в приток полностью исключено, поскольку они изолированы между собой через промежуточный теплоноситель. Производительность теплого насоса зависит от расхода воздуха и температуры его на входе в испаритель и конденсатор. Чем выше расход воздуха и температура его на входе в испаритель, тем выше производительность теплового насоса. Снижение температуры воздуха на входе в конденсатор приводит также к увеличению производительности при пониженном энергопотреблении. Реально достижимые значения коэффициента полезного действия (Coefficient of Performance, COP) составляют порядка 4,5–5,2. Указанное означает, что на единицу затрачиваемой электрической энергии осуществляется транспортировка 4–5 единиц тепловой энергии. В целом наибольшая экономия за счет использования тепловых насосов достигается при наличии на вытяжке большого количества скрытого тепла. Термодинамическая рекуперация позволяет значительно повысить энергетическую эффективность системы кондиционирования. Температура воздуха, подаваемого в помещение, оказывается гораздо ближе к заданной для этого помещения температуре.
Хладагент под высоким давлением через капиллярное отверстие попадает в испаритель, где за счёт резкого уменьшения давления происходит процесс испарения. При этом хладагент отбирает тепло у внутренних стенок испарителя, а испаритель в свою очередь отнимает тепло у земляного или водяного контура, за счёт чего он постоянно охлаждается. Компрессор вбирает хладагент из испарителя, сжимает его, за счёт чего температура хладагента резко повышается и выталкивает в конденсатор. Кроме этого, в конденсаторе, нагретый в результате сжатия хладагент отдает тепло (температура порядка 85-125 градусов Цельсия) отопительному контуру и переходит в жидкое состояние. Процесс повторяется постоянно. Когда температура в доме достигает необходимого уровня, электрическая цепь разрывается терморегулятором и тепловой насос перестает работать. Когда температура в отопительном контуре падает, терморегулятор вновь запускает тепловой насос. Таким образом хладагент в тепловом насосе совершает обратный цикл Карно. Типы: – "воздух-воздух"; – "воздух-вода". Во всех рассмотренных схемах рекуперации передача тепла происходит только за счет разницы температур забираемого и подаваемого воздуха. Поэтому температура воздуха после рекуператора всегда значительно отличается от температуры воздуха в помещении. Мы видим, что системы статической рекуперации не могут обеспечить охлаждение или обогрев помещения и работают эффективно только при большой разнице температур между наружным воздухом и воздухом в помещении.
Рекуператоры тепловые насосы "воздух-воздух"

С – компрессор; VQ – четырехходовой клапан; BT – теплообменник в вытяжной линии (испаритель); BR – теплообменник в подающей линии (конденсатор). В летний период холодильный контур работает в режиме охлаждения. Воздух, подаваемый в помещение с улицы, охлаждается в испарителе BR. Тепло сбрасывается в конденсатор BT, установленный в вытяжной линии. В холодное время года контур переводится в режим теплового насоса, и с помощью четырехходового клапана VQ парообразный фреон направляется в теплообменник BR, исполняющий роль конденсатора. Воздух, забираемый с улицы, нагревается за счет тепла, выделяемого при конденсации фреона, и подается в помещение. Теплообменник BT является испарителем. Необходимость работы холодильного рекуперационного контура в широком диапазоне температур и режимов накладывает ограничения на выбор размеров и возможностей холодильного контура. В первую очередь это относится к размеру теплообменника в линии притока BR, который в режиме теплового насоса должен обеспечить минимальную температуру конденсации. В «классической» схеме холодильного контура, как известно, применяется регулирование скорости вращения вентилятора, что, естественно, невозможно в нашем случае.
Рекуператоры тепловые насосы "воздух-вода"
Вода подается в тепловой насос установленный внутри помещения в подвесном исполнении. В установку встроен независимый фреоновый контур который отбирает тепло или холод от воды и передает энергию воздуху. Можно сказать принцип как у канального кондиционера, но за счет отсутствия наружного блока, который тут не воздушного, а водяного охлаждения, система всегодична. Воду возможно подавать от грунтового, скважинного теплообменников или с открытых водоемов. Отсутствие перетекания воздуха между притоком и вытяжкой позволяет использовать эту схему и для «чистых» помещений. Возможна организация всегодичной работы систем отопления, вентиляции, кондиционирования на базе агрегата для каждого помещения.
Рекуператоры "вода-вода"
Схема рекуперации с промежуточным теплоносителем позволяет не только разнести линии вытяжки и приточки, но и обеспечить стабильную работу без обмерзания теплообменников. Минимально допустимая температура наружного воздуха определяется только концентрацией и типом используемой в контуре незамерзающей жидкости. Отсутствие перетекания воздуха между притоком и вытяжкой позволяет использовать эту схему и для «чистых» помещений.
![]()
В таких рекуператорах водно-гликолиевый раствор или вода циркулирует между теплообменниками. Первый теплообменник находится в вытяжном канале, второй – в приточном. Водно-гликолиевый раствор или вода нагревается выходящим воздухом и отдает тепло входящему воздуху. Водно-гликолиевый раствор или вода циркулируют в замкнутой системе. Это исключает возможность переноса загрязнений или запаха выходящим воздухом входящему. Регулировка теплопередачи происходит путем изменения скорости движения теплоносителя. К сожалению, наличие в схеме двух промежуточных теплообменников снижает эффективность передачи тепла до 30-60%, при том, что жидкостной контур теплообменника должен включать все традиционные элементы гидравлического контура: насосы, расширительные баки, узлы заправки и контроля параметров, предохранительный клапан и так далее. Наличие этиленгликоля так же понижает теплопередачу.

Тепловые трубы
Данный рекуператор состоит из закрытой системы трубок, заполненных фреоном, который испаряется при нагревании удаляемым воздухом. Когда приточный воздух проходит вдоль трубок, пар конденсируется и вновь превращается в жидкость. Перетекание загрязненного воздуха из вытяжки в приток полностью исключено, поскольку они изолированы между собой через промежуточный теплоноситель. Среди других средств рекуперации тепловые трубы отличаются наибольшей компактностью. Использование их возможно при условии параллельного расположения приточного и вытяжного воздуховодов, непосредственно примыкающих друг к другу. Имеет низкую эффективность. . _____________________________________________________________________________________________________________________________________________________________ Окупаемость применяемых рекуператоров для домов, коттеджей, жилых помещений конечно ниже, чем для офисных в следствии низкой величины расхода воздуха. Зависит от климатических условий Вашего проживания и количества часов суточной эксплуатации вентиляционной установки (8 часов, или, 24), т. к. рекуператор функционирует и летом в кондиционируемых помещениях, немного охлаждая приточный воздух. Поэтому такая вентиляционная установка с энергосбережением даст и ощутимое сбережение финансов при комфортном микроклимате. Наши специалисты всегда будут рады помочь Вам в выборе, монтаже, расчете систем вентиляции и кондиционирования, а Вы, не забывайте об экономии.
Цены от производителя
8 (4
Щиты и системы автоматики инженерных систем
Цены от производителя
8 (4
Общие данные

Автоматическое управление вентиляцией позволяет экономить от 13% до 20% энергоносителей. Задачей систем регулирования и автоматики систем вентиляции является поддержание заданных климатических условий и управление ими.
Пульт управления и контроля с силовой частью является самым сердцем системы автоматизации производства. В нем обычно монтируют систему управления инженерными процессами и к ней подключают датчики и исполнительные механизмы.
Системы автоматизации систем вентиляции и кондиционирования

ЦЕЛИ АВТОМАТИЗАЦИИ
• Обеспечение поддержания одного или нескольких параметров воздушной среды:
- температура воздуха в обслуживаемом помещении;
- влажность воздуха в обслуживаемом помещении;
- качество воздуха в помещении (содержание CO2 и т. п.)
в допустимых (оптимальных) пределах относительно заданных значений, определяемых необходимыми технологическими требованиями, либо требованиями к комфорту.
• Снижение энергозатрат при эксплуатации оборудования.
• Обеспечение автономной и непрерывной работы.
• Обеспечение надёжной, качественной и бесперебойной работы оборудования.
• Возможность наращивания выполняемых функций, модернизации отдельных элементов системы в процессе эксплуатации.
ЗАДАЧИ АВТОМАТИЗАЦИИ
• Управление работой водяного, парового, либо с применением электрического нагревателя теплообменника, для обеспечение поддержания температуры приточного воздуха и/или воздуха в обслуживаемом помещении в холодное время года.
• Управление работой оборудования воздушно-тепловой завесы для предотвращения проникновения холодного наружного воздуха внутрь здания при открытых дверях или въездных воротах здания.
• Управление работой фреонового либо водяного теплообменника для обеспечение поддержания температуры приточного воздуха и/или воздуха в обслуживаемом помещении в жаркое время года.
• Управление работой парового, адиабатного (форсуночного), ультразвукового и т. п. оборудования увлажнения для обеспечения поддержания влажности приточного воздуха и/или воздуха в обслуживаемом помещении.
• Управление вентиляторами для обеспечения поддержания качества воздуха в помещении (содержание CO2).
• Контроль работы очистки приточного или вытяжного воздуха для обеспечение его качественной и надёжной работы.
• Управление работой оборудования смешения воздуха и изоляции системы от наружного воздуха для регулирования пропорций смешивания (теплообмена) приточного и вытяжного воздуха.
• Управление работой оборудования теплоутилизации для передачи тепла от вытяжного воздуха к приточному.
• Взаимодействие с автоматикой пожаротушения, газового мониторинга, пожарной сигнализацией и другими системами.
• Взаимодействие с уровнем диспетчеризации для удаленного и наглядного контроля работы, своевременного отслеживания аварийных ситуаций.
• Взаимодействие с уровнем дистанционного управления для выбора режимов и параметров работы системы, объём определяется задачами, которые невозможно или нецелесообразно выполнять средствами автоматики.
• Ведение архивов выбранных параметров технологического процесса для подготовки отчетов и анализа эффективности функционирования установок.
СТРУКТУРА СИСТЕМЫ
Система автоматизации имеет иерархическую структуру. На нижнем уровне выполняется регулирование заданных параметров с минимальными энергозатратами и отработка выбранной логики работы. На верхнем уровне выполняется взаимодействие с автоматикой иного оборудования и уровнем диспетчеризации и дистанционного управления, согласно требованиям норм и правил.
При большой сложности система автоматизации имеет распределённую сетевую структуру и отдельные задачи выполняют разные локальные подсистемы.
ФУНКЦИИ АВТОМАТИКИ ВЕНТИЛЯЦИИ И КОНДИЦИОНИРОВАНИЯ ВОЗДУХА
Уровень автоматизации и контроля систем выбирается в зависимости от технологических требований и экономической целесообразности, отвечает как условиям заказчика, так и нормативным требованиям. Технические решения, принятые в чертежах, основаны на СниП 2.04.05-91.
В агрегатированных вентиляционных установках комплекс автоматики, как правило, уже предусмотрен и в проекте предусматривается разработка технических решений по взаимодействию автоматики вентиляции с работой другого оборудования и уровнем диспетчеризации и дистанционного управления, согласно требованиям норм и правил. При сборке установки из отдельных секций автоматика разрабатывается по специальному проекту.
Управление системой возможно как в автоматическом, так и в ручном режиме с местным управлением со щита автоматики, установленного в венткамере и дистанционным управлением с поста у входа в обслуживаемое помещение и с рабочей станции из помещения диспетчерской. Предусмотрена защита электрических цепей от перегрузки и короткого замыкания. Предусмотрен контроль: обрыва или короткого замыкания датчиков; температуры наружного, приточного, рециркуляционного воздуха, воздуха за калорифером, после камеры орошения, после поверхностного воздухоохладителя, в контрольном помещении при воздушном отоплении, приточной вентиляции и отоплении с местными отопительными приборами; температуры холодоносителя до и после каждого теплообменного или смесительного устройства, в общем трубопроводе; теплоносителя в общем подающем и обратном трубопроводе; на выходе из теплообменных устройств; давления теплоносителя в общем подающем; обратном трубопроводе; на выходе из теплообменных устройств; холодоносителя в общем трубопроводе; давления на выходе с насоса; перепада давления фильтра очистки воздуха; перепада давления на приточном вентиляторе; работы насоса по перепаду давления теплоносителя до и после насоса; предельно-допустимой концентрации содержания угарного газа (СО); уровеня воды в подогревателе пароувлажнителя; относительной влажности воздуха в помещениях (при ее регулировании); включения коммутационной аппаратуры; положения приводов воздушных заслонок (концевыми выключателями). Предусмотрена индикация аварийных состояний и текущих параметров системы (состояние системы: включена/неисправна; состояние вентилятора: включён/неисправен; состояние насоса: включён/неисправен; положение приводов воздушных заслонок: открыта/закрыта; срабатывание защиты от замораживания; недостаточный потока воздуха; отключение питания; засорение воздушного фильтра; отсутствие перепада давления на вентиляторе; срабатывание защитных автоматических выключателей; состояние завесы: включена/неисправна; состояние клапана завесы на теплоносителе: открыт/закрыт). Диспетчеризация применяется при наличии круглосуточного дежурного персонала для обслуживания инженерных сетей. Диспетчеризация предусматривает: сигнализацию состояния системы и оборудования (включена/неисправна, открыта/закрыта), отказа отдельных устройств и агрегатов, возникновения предаварийных ситуаций (работа выключенных узлов, недостаточный поток воздуха, отключение питания, засорение воздушного фильтра, отсутствие перепада давления на вентиляторе, срабатывание защитных автоматических выключателей), превышения предельно допустимой концентрации содержания угарного газа (СО); отображение текущего значения температуры приточного воздуха, воздуха перед калорифером, обратного теплоносителя, воздуха в зоне работы завес.
Для обеспечения работы систем приточной и вытяжной вентиляции в дежурном (энергосберегающем) режиме в часы пониженных нагрузок (ночное время суток, выходные дни, и т. п): выключается вентилятор, закрываются жалюзи и контролируется температура обратной воды теплообменника. Переход осуществляется автоматически – по команде таймера или вручную – переключателем.
Переход систем приточной и вытяжной вентиляции в аварийные режимы функционирования и запуск аварийной вентиляции осуществляется по показаниям газоанализаторов при образовании в воздухе рабочей зоны помещения концентраций вредных веществ, превышающих ПДК, а также концентраций горючих веществ в воздухе помещения, превышающих 10% НКПРП газо-, паро-, пылевоздушной смеси с выдачей аварийного (светового и звукового) сигнала в помещение охраны и в систему диспетчеризации здания.
При возникновении пожара осуществляется полное или частичное (при использовании для подпора воздуха и дымоудаления) отключение систем приточной и вытяжной вентиляции (отключением магнитных пускателей или автоматических выключателей с независимым расцепителем) и запуск системы дымоудаления: автоматически – по сигналу о пожаре от прибора пожарной сигнализации или от сигнализаторов давления спринклерных установок водяного пожаротушения; дистанционно – со щита противопожарных мероприятий.
Для холодного и теплого периодов предусмотрены отдельные алгоритмы работы системы вентиляции – режимы «зима» и «лето» с переходом автоматически – по команде таймера или датчика температуры наружного воздуха или вручную – переключателем. Летний режим работы: вентиляторы включаются только по истечении времени отведенного на открытие, управление температурой приточного воздуха не осуществляется, запорно-регулирующий клапан полностью закрыт и циркуляция воды через калорифер прекращена. Зимний режим работы: прогревается калорифер при запуске системы и в переходных режимах (задержка включения вентилятора, закрытие жалюзи и полное открытие запорно-регулирующего клапана, нагрев тэнов между лопатками входного клапана и полное открывание клапана, предварительный подогрев водяного калорифера с включением циркуляционного насоса) с включением вентилятора после достижения температуры обратного теплоносителя до заданной величины.
Включение завесы (включение вентилятора и открытие клапана подачи теплоносителя к калориферу) в холодный период года происходит при открывании ворот, дверей; отключение – после закрытия ворот, дверей через 30-40с или восстановления нормируемой температуры воздуха помещения. Возможно регулирование температуры воздуха (включение вентилятора и открытие клапана подачи теплоносителя к калориферу) в зоне ворот по датчику температуры: при снижении температуры в контролируемой зоне ниже заданного значения.
Нагрев приточного воздуха в холодный период года может осуществляется посредством встроенных в вентиляцию воздухонагревателей. Регулировать теплопроизводительность позволяет, либо управление регулирующим клапаном по показаниям датчика температуры для изменения расхода теплоносителя, проходящего через калорифер, либо включение на нужную производительность (ступенчато или плавно) электронагревателя. Для защита системы от превышения температуры обратной воды прерывается управления запорно-регулирующим клапаном по температуре приточной воды и переходит на управление по температуре обратной воды, после возврата температуры обратной воды в допустимые пределы, регулирование продолжается по температуре приточной воды. Для защита электрических воздухонагревателей от перегрева применяется термовыключатель (термостат), отключающий электропитание при повышении допустимой температуры. При регулировании по температуре воздуха на выходе из установки, контроль осуществляется по показаниям датчика температуры в приточном канале, при регулировании по температуре воздуха в помещении требуются два датчика, датчик температуры воздуха в помещении, по которому осуществляется основной контроль и канальный датчик, по которому контролируется минимально и максимально допустимая температура воздуха в приточном канале. При полном закрывании запорно-регулирующего клапана воздухонагревателей и отопительных агрегатов осуществляется отключение насоса подачи теплоносителя. Для защиты насоса от «сухого хода» применяется датчик-реле давления (прессостат). Для защиты водяного калорифера от замораживания:
- поддержавается температура обратного теплоносителя +35°С при отключенной системе;
- при падении температуры обратной воды ниже + 30°С полностью открывается запорно-регулирующий клапан, снижается количество подаваемого воздуха уменьшением числа оборотов вентилятора до величины, которую возможно подогреть до заданной температуры;
- при падении температуры обратной воды ниже +20°С, либо возникновении неисправности входных датчиков (обрыв или короткое замыкание) происходит отключение вентилятора и закрывается заслонка наружного воздуха;
- при падении температуры приточного воздуха до +5°С полностью открывается регулирующий клапан, выключается вентилятор, закрывается воздухозаборный клапан;
- после повышения температуры обратной воды и воздуха за калорифером система возвращается в рабочее состояние.
Для подогрева приточного воздуха может использоваться рекуперация (теплоутилизация: тепло от вытяжного воздуха к приточному передается через воздухо-воздушные теплообменники с изоляцией потоков друг от друга и обводными каналами). Для защиты от обмерзания воздухо-воздушного теплоутилизатора используется одновременное управление воздушными клапанами на входе в теплообменник и в обводной канал (байпас) с плавным регулированием положения клапанов по показаниям 3-4 термодатчиков (установленных в наиболее подверженных замерзанию местах): вход в теплообменник открывался при одновременном закрытии обводного клапана. Вследствие этого через теплообменник проходит меньше холодного воздуха и разделяющие потоки теплопередающие стенки больше нагреваются вытяжным воздухом).
Для подогрева приточного воздуха может использоваться рециркуляция (подмешивание воздуха с улицы в вытяжной воздух исходя из соотношения его температуры с температурой внутри помещения и необходимости охлаждения или нагрева). При этом применяется одновременное управление воздушными клапанами на вытяжном и рециркуляционном воздуховодах: при открытии клапана на рециркуляции, клапан на вытяжке прикрывается. Регулирование осуществляется по показаниям датчика температуры при условии поддержания нормированного качества воздуха в помещении (содержание CO2): проверяется по показаниям газоанализаторов CO2.
Охлаждение воздуха в тёплый период года осуществляется посредством встроенных воздухоохладителей или кондиционером. Регулировать холодопроизводительность позволяет управление трёхходовым клапаном по показаниям датчика температуры (установленного в приточном или вытяжном воздуховоде, либо непосредственно в помещении воздухоохладителя), позволяющее изменять расход хладоносителя через воздухоохладитель водяных теплообменников, перепуская часть его по байпасной линии в обратный трубопровод.
Увлажнение воздуха осуществляется посредством встроенных пароувлажнителей. Регулировать производительность увлажнения воздуха позволяет управление регулирующим клапаном по показаниям датчика влажности воздуха (устанавленного в вытяжном воздуховоде или в приточном воздуховоде, для предотвращения конденсации в нем пара) для изменения расхода разбрызгиваемой в камере орашения воды. Уровень в накопительном баке камеры орашения измеряется датчиком и поддерживается насосом, подкачивая недостающий или откачивая избыточный объём воды.
Осушение воздуха осуществляется посредством встроенных воздухоосушителей. Регулировать производительность осушения воздуха позволяет управление регулирующим клапаном по показаниям датчика влажности воздуха (устанавленного в вытяжном воздуховоде или в приточном воздуховоде, для предотвращения конденсации в нем пара), для изменения расхода теплоносителя и охлаждения воздуха ниже точки росы с кондесацией влаги на теплообменнике охлаждения.
Поддержание качества воздуха в помещении (содержание CO2) осуществляется посредством приточных и вытяжных вентиляторов, приточных и вытяжных воздушных заслонок. Регулирование воздухообмена осуществляется по показаниям газоанализаторов CO2, управляя частотой вращения вентиляторов с помощью частотного преобразователя (дополнительно снижается энергопотребление) для изменения количества приточного и вытяжного воздуха. Управление приточными и вытяжными вентиляторами, приточными и вытяжными воздушными заслонками кроме того включает в себя:
- последовательность открытия клапана наружного воздуха, запуска приточного и вытяжного вентиляторов при пуске системы, остановки приточного и вытяжного вентиляторов и закрытия клапана наружного воздуха при отключении;
- последовательный запуск системы после восстановления питания при его пропадании;
- автоматическое включение резервного вентилятора при аварийной остановке основного;
- открывание и закрывание клапанов наружного воздуха при включении и отключении вентиляторов (контроль состояния вентиляторов по изменению разности давления, вследствие остановки или неисправности: обрыв ремня и т. д.);
- остановка вентилятора или снежение оборотов вращения при превышении давления в приточной установке больше предельной;
Очистка приточного или вытяжного воздуха осуществляется фильтрами. Для контроля (защита системы вентиляции от перегрузки и снижения производительности) воздушный фильтр оснащается дифференциальным датчиком-реле давления (прессостатом), измеряющим перепад давления до и после фильтра, если аэродинамическое сопротивление фильтра превысит заданное, сигнал о загрязнении фильтра и необходимости его замены передаётся на диспетчерский пульт управления. При включении вентилятора в "мокром" пылеуловителе осуществляется включение подачи воды, при прекращении подачи воды или падении уровня воды останавливается вентилятор.
Схемы автоматизации вентиляционных систем
Схема №1. Система автоматики приточной установки с электрическим калорифером
М1 – электропривод жалюзийного клапана
М2 – двигатель приточного вентилятора
Т1 – датчики защиты электрического калорифера
Т2 – термоконтакты защиты двигателя приточного вентилятора
Т3 – датчик температуры приточного воздуха, канальный
П1 – реле перепада давлений фильтра
П2 – реле перепада давлений вентилятора
ДI – дискретный вход контроллера
ДО – дискретный выход контроллера
АI – аналоговый вход контроллера
АО – аналоговый выход контроллера
Схема №2. Система автоматики приточной установки с электрическим калорифером и фреоновым охладителем

Схема №3. Система автоматики приточной установки с электрическим калорифером и водяным охладителем

Схема №4. Система автоматики приточной установки с водяным калорифером


Схема №5. Система автоматики приточной установки с водяным калорифером и водяным охладителем


Схема №6. Система автоматики приточной установки с водяным калорифером и фреоновым охладителем


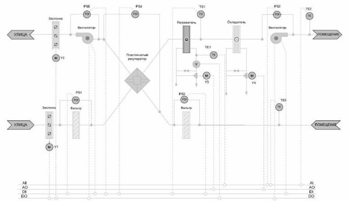
Схема №7. Система автоматики приточно-вытяжной установки с водяным калорифером, водяным охладителем и пластинчатым рекуператором


Схема №8. Система автоматики приточно-вытяжной установки с водяным калорифером, водяным охладителем и роторным рекуператором


Комплектующие элементы
Трехходовой клапан с сервоприводом (для работы смесительного узла водяного калорифера)
Сервопривод смесительного узла водяного клапана предназначен для пропорционального регулирования потоков холодной и горячего теплоносителя. Устройство применяется для регулировки параметров теплоносителя в установках вентиляции и кондиционирования. Оно позволяет точно поддерживать температуру приточного воздуха путем количественного (для водяных охладителей) или качественного (для водяных нагревателей) регулирования. Управляется аналоговым сигналом или по 3-позиционной схеме с контроллера.
Капиллярный термостат (защита от замерзания водяного калорифера)
Находясь прямо на поверхности теплообменников водяного калорифера подает сигнал при понижении температуры на контроллер для срабатывания системы защиты от замораживания водяного калорифера.
Сервопривод (для жалюзийных клапанов)
Предназначен для управления воздушными заслонками, и выполняют, в зависимости от конфигурации вентиляционной установки, различные функции, например:защита от замораживания водяного теплообменника – для приводов с возвратной пружиной;автоматическое регулирование степени рециркуляции для приточно-вытяжных систем вентиляции;закрытие воздушных клапанов при выключении установки, во избежание несанкционированного проникновения воздуха в помещение через воздуховоды.
Датчик перепада давления воздуха (контроль по воздуху фильтров, вентиляторов)
Реле давления это прочный, простой в эксплуатации электроконтактный датчик дифференциального давления воздуха и неагрессивных газов.
ОБЛАСТЬ ПРИМЕНЕНИЯ
Реле давления и перепада давления типа применяются для определения разрежения, избыточного давления или перепада давления, например, в системах вентиляции и кондиционирования, для контроля фильтров. Реле давления и перепада давления состоят из нижней части, мембраны, промежуточной диафрагмы, корпуса переключателя и защитной крышки. У реле избыточного давления или разрежения, нижняя часть и мембрана с промежуточной диафрагмой образуют камеру давления. В случае реле перепада давления, нижняя часть и вторая мембрана с промежуточной диафрагмой образуют две камеры давления. Если в камере изменяется давление, то шток, связанный с мембраной, перемещается по оси. При достижении установленной точки переключения приводится в действие пружина со щелчковым контактом.
ЦЕЛИ ИСПОЛЬЗОВАНИЯ
наблюдение за агрегатами кондиционирования и вентиляции воздуха
наблюдение за фильтрами (контроль степени загрязнения фильтра – измерение перепада давлений воздуха до и после фильтра) и вентиляторами (сигнализация об отсутствии напора воздуха на вентиляторе путем измерения давлений на стороне всаса и на выходе вентилятора)
|
Из за большого объема этот материал размещен на нескольких страницах:
1 2 3 4 5 6 7 8 |





