
Рис. 1.9. Модель взаимодействия бизнес-структур и ИТ Дж. Хендерсона
Влияние реконструкций бизнес-процессов на новые ИТ-архитектуры отражает модель Дж. Хендерсона (рис. 1.9), в которой определены:
• основная бизнес-платформа — набор стратегий, рынков, предписаний, технологий производства продуктов и ресурсов, выбранных предприятием как соответствующих поставленным целям;
• бизнес-архитектура — набор товаров и услуг, организационных структур, процессов управления, распределения ресурсов, ценностей и стимулов, который необходим для внедрения основной бизнес-платформы;
• основная ИТ-платформа — ряд адекватных компьютерных технологий, которые могут быть доступны предприятию, и способы, которыми эти технологии могут быть использованы для повышения конкурентоспособности;
• ИТ-архитектура — набор определенных архитектур и продуктов (приложений, данных, стандартов и интерфейсов), выбранный для реализации основной ИТ-платформы, а также инфраструктуры ее поддержки (организация, сеть), управление, процессы принятия решений и административные механизмы, используемые для развертывания этих архитектур.
Модель Дж. Хендерсона позволяет сделать следующие выводы:
• существует взаимодействие основных бизнес - и ИТ-платформ;
• если основная бизнес - или ИТ-платформа изменяется, то маловероятно, что соответствующая наследуемая ИТ-архитектура сохранится;
• соответствие между бизнес - и ИТ-архитектурами является решающим фактором успеха бизнеса организации.
В табл. 1.2. представлено взаимное соответствие бизнес-архитектуры и ИТ-архитектуры организации.
Для перехода к анализу ИТ и методов проектирования ИС необходимо рассмотреть влияние рыночной динамики и РБП на применение ИТ, например в рамках изложенной выше схемы Дж. Хендерсона. Дело в том, что если динамика рынка заставляет корпорацию делать реинжиниринг основных видов деятельности, т. е. менять бизнес-платформу, то при этом должна измениться не только архитектура организации, но и ИТ-платформа. Это бывает в случае, если предприятие переходит от торговли продуктами питания к работе в области, например, телекоммуникаций.
Сопоставление бизнес - и ИТ-архитектуры в современных условиях
Бизнес-архитектура | IT-архитектура | |
Автоматизация подразделения | Различные поставщики оборудования, сети, платформы, операционные системы | |
Меньшее количество уровней управления | Электронная почта, телеконференции | |
Реорганизация работы с переориентацией на процессы | Переход от OLTP-мониторов к менеджерам процессов | |
Интеграция цепочки поставщиков | Приложения клиент-сервер от нескольких поставщиков Многопротокольная маршрутизация Надежная передача сообщений | |
Глобализация | Портированность приложений различных производителей Глобальные сети Бесперебойная 24 х 365 работа | |
Интенсивная фокусировка на обслуживание клиента | Быстрое развитие приложений Приложения клиент-сервер от нескольких поставщиков Надежная передача сообщений Бесперебойная 24 х 365 работа | |
Возросшая мобильность рабочих | Беспроволочные коммуникации Асинхронные сообщения | |
Рост телекоммуникаций | Тиражирование баз данных Бесперебойная 24 х 365 работа | |
Интенсивная фокусировка на стоимости |
| Использование новейших технологий |
Таким образом, могут быть сделаны следующие выводы.
• Методы проектирования ИС должны обладать гибкостью для обеспечения живучести предприятия в условиях бизнес-реинжиниринга.
• Стоимость проектирования ИС возрастает, так как в общем случае при смене бизнеса должны обеспечиваться смена не только ИТ-архитектуры, но и ИТ-платформы.
• Для виртуальных киберкорпораций возможно обеспечить большую стабильность в применяемых ИТ, так как с изменением чисто управленческих задач можно ограничиваться изменениями в ИТ-архитектуре, изменяя отдельные прикладные функциональные и информационные компоненты.
• Для обеспечения изменчивости ИТ-архитектуры необходимо применять комплекс инструментов и проектных приемов, обеспечивающих соответствующую динамику компонентного реинжиниринга ИС предприятия.
• Методология и методы проектирования должны радикально
• отличаться от классических.
Высокая динамика изменений в требованиях к ИС требует планирования и постоянной модификации ИТ-архитектур. Таким образом, классические методы проектирования ИС несмотря на известные достоинства, всегда имели существенные отрицательные качества. Разработка ИС была слабо связана с реальным повышением эффективности производства, новейшие достижения ИТ вооружили корпорации и отдельных работников инструментами, радикально повышающими производительность. В результате всей суммы происшедших в этой сфере изменений возникло новое направление разработки ИС — новое системное проектирование (НСП).

1.4.2. Новое системное проектирование процессов
В концепции нового системного проектирования реинжиниринг необходимо рассматривать в контексте информационная технологий с учетом «человеческого фактора» (human factor). Под НСП его автор понимает интеграцию подходов бизнес-реинжиниринга, новых ИТ и социопсихологических методов, позволяющих учесть то, что в производственных процессах и в ИС работают конкретные люди. На рис. 1.10 приведена схема взаимосвязи составных частей НСП, которая образована пересечением трех источников:

Рис. 1.10. Взаимосвязь составных частей НСП
А - новых ИТ и методов проектирования систем, не связанных прямо с организационно-производственными приложениями;
В - бизнес-реинжиниринга как реконструкции управления предприятием;
С - социопсихологии, психологии труда и других методов учета «человеческого фактора».
Область АВ — пересечение А и В — дает методы построения ИС для современных корпораций, которые еще не могут считаться законченными, так как в них не учтены возможности, цели и ограничения человека.
Область ВС — пересечение В и С - дает методы бизнес-реинжиниринга с учетом всех необходимых рекомендаций социопсихологов и оргконсультантов, но без методов новых ИТ она еще не
дает нужных результатов ни для РБП, ни для тотального бизнес-реинжиниринга киберкорпораций.
Область АС — пересечение А и С дает методы построения приложений, пользовательских интерфейсов и т. п., учитывающих требования инженерной психологии и эргономики, но не методы проектирования систем для современных корпораций.
Особенность этой схемы состоит в том, что каждый из трех источников приобрел некоторую критическую массу свойств. Степень пересечения и взаимопроникновения этих источников во много раз увеличилась даже по сравнению с восьмидесятыми годами XIX в. В результате возникло пересечение всех трех источников - область ABC, которая и представляет собой область НСП.
В настоящее время наблюдается большой интерес к моделированию бизнес-процессов, что связано с осознанием многими предприятиями необходимости проводить реорганизацию своей деятельности в соответствии с процессным подходом. Как следствие этого, бурно развиваются методы моделирования деятельности предприятий и средства компьютерной поддержки разработки моделей. В этом развитии четко видны, как минимум, два направления.
Первое направление связано с тем, что традиционные методологии описывают процессы не достаточно широко в плане отображения различных аспектов бизнес-процессов. Например, не фигурируют в явном виде такие понятия, как организационная структура, владелец процесса и другие. Поэтому существует тенденция создания средств, позволяющих строить модели, интегрирующие в себе особенности различных методологий.
Вторым направлением является формализация не только описания бизнес-процесса, но и перехода от модели «как есть» к модели «как должно быть». Для этого в модель включаются набор правил, по которым формируются варианты (сценарии) бизнес-процесса и элементы, позволяющие оценить вариант по некоторым критериям и выбрать лучший.
Объединение этих двух направлений создает основу для выработки единого подхода к реорганизации деятельности предприятий (реинжинирингу) с целью повышения ее эффективности.
Отечественная практика применения РБП показала, что реинжиниринг не только необходим, но и возможен, однако для его успешного проведения важно использование обоснованных методологий и современных инструментальных средств, адекватных решаемым задачам.
Реинжиниринг бизнес-процессов не должен затягиваться бесконечно. Если предприятие постоянно пребывает в состоянии преобразования, то затруднительно говорить о качественной его работе. Как и во всем, в процессах преобразований необходима некая золотая середина, достижение консенсуса между желаемым и действительным.
2. Аналитический раздел
2.1 Краткий анализ и описание объекта управления
Российская компания ES (до 1997 года E Software) основана в 2002 г. студентом 2 курса ЖАТ и на сегодняшний день является одним из ведущих российских разработчиков технологий прикладного программного обеспечения для Teamcenter.
Компания ES обладает широким спектром собственных технологий в сфере разработки ПО для системы Teamcenter и на их основе создает различные программные продукты. Разработка технологий и программных продуктов ES производится в Москве.
2.1.1. Основные характеристики объекта управления
В настоящее время в компании ES работают лучшие специалисты по системе Teamcenter.
Офис компании ES находится в Москве. Продукты и решения компании ES доступны во многих странах мира благодаря собственной сети партнёров и представителей.
За годы работы компании инвестиции в разработку составили более 500 человеко-лет.
Наиболее известные продукты ES:
* Easy Teamcenter – модификация TeamCenter с более дружественным интерфейсом пользователя;
* ELOIZ – программный пакет для Teamcenter, в который вошли десятки дополнительных утилит, улучшений, шаблонов;
По данным исследований ES, ежегодно около 10000 частных пользователей и сотни организаций пользуются программными продуктами компании. Ежегодная экономия от использования продуктов и технологий ES в мире составляет около 100 тыс. человеко-часов или 10 млн. долларов США.
Непревзойденное качество продуктов ES является результатом научных исследований, которые компания ведет со дня своего основания. Благодаря высокому качеству, широкой функциональности и простоте эксплуатации продукты компании ES признаны во многих странах мира.
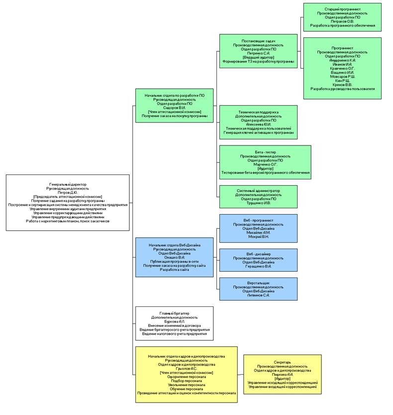
2.1.2 Организационная структура компании

Рис. 2.1. Организационная структура
2.2 Основные характеристики информационной системы управления объектом
2.2.1 Функциональная структура системы

Рис. 2.2. Функциональная структура
2.2.2 Структура и характеристика видов обеспечения
Информационная система является основным элементом информационного менеджмента. Из определения информационной системы вытекают следующие ее функции: сбор, хранение, обработка, поиск, выдача информации, необходимой в процессе принятия решений.
На рисунке 2.1 показаны основные процессы, протекающие в информационной системе. Информационная система немыслима без персонала, взаимодействующего с компьютерами и телекоммуникациями. В этом смысле персонал — это неотъемлемый и, более того, основной элемент информационного менеджмента.

Рис. 2.3. Процессы в информационной системе
В качестве технологической среды информационной системы можно рассматривать виды обеспечения, приведенные на рис. 2.2

Рис. 2.4. Обеспечения информационной системы (технологическая среда информационной системы)
3. Проектный раздел
3.1 Постановка задачи
В настоящее время в системе Teamcenter существует отчет о прохождении процесса (класс Job). Но в нем много лишней информации, так же, отчет трудно читаем. На разбор одного отчета уходит около часа. При разборе велика вероятность ошибки, т. к. приходится разбирать большой массив информации.
Требуется разработать модуль, который бы автоматически производил анализ существующего отчета и на «выходе» генерировал требуемый модифицируемый отчет.
Утилита должна вызываться через пункт меню в программе Teamcenter (Tools -> Job report). Перед этим в Teamcenter должен быть выбран процесс для которого будет производиться генерация отчета.
Добавление пункта меню должно производиться с помощью класса написанного на языке Java SE 1.4, а логика генерирования отчета на языке C++ как динамическая библиотека (dll).
3.1.1 Архитектура задачи
В ява части должен быть один класс, отвечающий за добавление пункта меню, в С++ части так же один класс, который занимается обработкой входного отчета.

Рис. 3.1. Архитектура ПО
3.1.2 Описание метода решения задачи
Задача решается написанием динамичной библиотеки на языке C++, и класса для интерфейсной части TeamCenter на языке Java 1.4.
Т. к. на данный момент не существует других продуктов решающих данную задачу, утилита будет писаться с «нуля».
3.2 Информационное обеспечение подсистемы или задачи
3.3 Описание бизнес-процесса

Рис. 3.1. Бизнес-процесс разработки ПО
3.4 Программное обеспечение задачи
Для разработки модулей для системы Teamcenter требуется писать программы для С++ части в Visual Studio 6.0 – 2008, а “ява” части в с Eclipse v3.3.
4. Заключение
В данной работе были успешно решены поставленные задачи, было разработано ПО в соответствии указанному бизнес-процессу.
На данном этапе улучшения данной схемы не требуется.
Текущий процесс был успешно включен в производство и в настоящее время используется на предприятии. В дальнейшем, при росте компании в настоящий бизнес-процесс могут быть добавлены новые этапы. Особенно, если компания будет сотрудничать с разработчиками из других стран.
Список литературы
1. Гулин менеджмент. – Москва, Современная школа, 2009
2. , , Рыжко применения программного инструментария для создания систем информационного менеджмента. – Москва, МАИ 2006
3. , Александров информационного менеджмента. – Москва, Финансы и статистика 2005
4. , Феоктистова менеджмент. – Москва, Дашков и Ко 2009
5. , Бормотов менеджмент. – Москва, Феникс, 2006
|
Из за большого объема этот материал размещен на нескольких страницах:
1 2 3 |



