На правах рукописи
томан недал камал
модернизация системы здравоохранения Палестины
на основе современных концепций маркетинга
Специальность 08.00.05 – экономика и управление народным хозяйством: маркетинг
АВТОРЕФЕРАТ
диссертации на соискание ученой степени
кандидата экономических наук
Ростов-на-Дону – 2011
Диссертация выполнена в федеральном государственном бюджетном образовательном учреждении высшего профессионального образования «Донской государственный технический университет»
|
Научный руководитель: |
кандидат экономических наук, профессор |
|
Официальные оппоненты: |
доктор экономических наук, профессор кандидат экономических наук, доцент |
Ведущая организация: ГБОУ ВПО «Ростовский государственный медицинский университет Министерства здравоохранения и социального развития Российской Федерации»
Защита состоится 30 ноября 2011 г. в 10.00 на заседании объединенного диссертационного совета ДМ 212.209.04 по экономическим наукам в ФГБОУ ВПО «Ростовский государственный экономический университет (РИНХ)» по адресу: г. Ростов-на-Дону, , ауд. 231.
С диссертацией можно ознакомиться в научной библиотеке Ростовского государственного экономического университета (РИНХ) г. Ростов-на-Дону, , ауд. 315.
Текст автореферата размещен в сети Интернет на официальном сайте Министерства образования и науки Российской Федерации.
Отзывы на автореферат, заверенные печатью, просим направлять г. Ростов-на-Дону, , ауд. 321, объединенный диссертационный совет ДМ 212.209.04 по экономическим наукам.
Автореферат разослан 28 октября 2011 г.
Ученый секретарь
диссертационного совета
доктор экономических наук, профессор
ОБЩАЯ ХАРАКТЕРИСТИКА РАБОТЫ
Актуальность темы исследования. В начале XXI века Палестина оказалась перед необходимостью решения ряда серьезнейших социально-экономических задач, сходных с теми, которые стоят перед другими странами Ближнего Востока, среди которых следующие: вхождение в мировое хозяйство на правах политически и экономически независимого государства; структурная перестройка национальной экономики, разработка стратегии национальной государственной программы развития и модернизации отраслей народного хозяйства; существенное повышение уровня доступности и качества оказываемой в стране медицинской помощи.
Поэтому проведение модернизации системы здравоохранения Палестины на основе современных экономических принципов и методов актуально и является в настоящее время одним из приоритетных направлений модернизации всей экономики страны, необходимым условием её социально-экономического роста. Это обусловлено тем, что здоровье населения – не только показатель социального благополучия нации, но и системообразующий, и стратегический институциональный фактор социума в целом и экономики страны.
Актуальность применения современных концепций маркетинга в модернизации системы здравоохранения Палестины как важного средства стратегического и тактического управления отраслью в современных условиях заключается в том, что при этом приток в отрасль дополнительных денежных средств существенно повысится, медицинские услуги станут более адаптированы к потребностям пациентов, имеющиеся в отрасли ресурсы будут использоваться более эффективно, тем самым будет достигнут очевидный социальный эффект. Как показывает опыт развитых стран, маркетинговые подходы в состоянии обеспечить возможность экономической стабильности, эффективности и рентабельности медицинского учреждения, непосредственно способствуют повышению качества медицинской помощи.
Необходимость модернизации системы здравоохранения Палестины обусловлена и тем, что она столкнулось с рядом проблем, решение которых требует формирования эффективных принципов маркетингового управления как системой здравоохранения в целом, так и медицинскими учреждениями в частности. При этом экономическое состояние медицинских учреждений, а также их техническое оснащение часто не отвечает современным требованиям по полноценному удовлетворению потребностей населения в своевременной и качественной медицинской помощи.
Степень научной разработанности проблемы. Данное исследование основывается на научных трудах, затрагивающих вопросы определения места и роли современных концепций маркетинга в развитии системы здравоохранения. В процессе диссертационного исследования автором использовались работы, посвященные исследованию экономики здравоохранения, анализу маркетинга здравоохранения и общеметодологическим принципам таких российских ученых, как , , , , и др. Труды данных ученых внесли существенный вклад в решение различных экономических проблем развития здравоохранения в современных условиях.
Отдельные исследования посвящены различным аспектам управления отраслью и медицинскими учреждениями (, , , , , , и др.), проблемам финансирования здравоохранения (, и др.), экономическим проблемам реформирования системы здравоохранения (, и др.) и системному подходу к управлению деятельностью медицинских учреждений с применением идеологии маркетинга (, и др.).
Теоретические основы разработки комплекса маркетинга, маркетинговых стратегий проработаны плеядой зарубежных ученых и исследователей (например, -Ж., и др.). Большой вклад в разработку научных основ современного маркетинга также внесли такие ростовские учёные, как , , и др.
Несмотря на обилие подходов и разнообразие позиций в исследованиях, направленных на изучение особенностей маркетинга в здравоохранении, некоторые аспекты мало исследованы или исследованы недостаточно. Это касается следующих позиций: маркетинговый механизм модернизации здравоохранения проработан по отдельным частным направлениям и касается в основном развития здравоохранения западных стран, все еще остаются недостаточно исследованы аспекты методологических подходов по различным направлениям применения современных концепций маркетинга в модернизации системы здравоохранения. Данные обстоятельства определили цель, задачи и направление данного диссертационного исследования.
Цель диссертационного исследования заключается в разработке и научном обосновании комплекса маркетинговых мероприятий по модернизации системы здравоохранения Палестины на макро - и микроэкономическом уровнях на основе современных концепций маркетинга.
В соответствии с целью исследования были поставлены и решены следующие основные задачи:
− рассмотреть здравоохранение как социально-экономическую систему, выделив экономические основы её модернизации;
− раскрыть механизм реализации современных концепций маркетинга в модернизации системы здравоохранения;
− провести анализ состояния современной системы здравоохранения Палестины, выделив основные сегменты её организации и уровни управлении;
− исследовать рынок медицинских услуг Палестины, дать оценку маркетинговой деятельности медицинских учреждений;
− разработать научно-обоснованные маркетинговые решения по модернизации системы здравоохранения Палестины с учётом социально-экономических особенностей страны;
− определить маркетинговые мероприятия по повышению эффективности деятельности медицинских учреждений Палестины.
Объектом исследования является маркетинговые методы и инструменты модернизации системы здравоохранения Палестины.
Предметом исследования выступают учреждения системы здравоохранения, осуществляющие медицинскую деятельность в контексте современных концепций маркетинга, направленную на повышение качества медицинских услуг.
Работа выполнена в рамках паспорта научной специальности ВАК 08.00.05 – экономика и управление народным хозяйством: маркетинг (п. 3.2 «Методологические основы и методический аппарат стратегического и операционного управления маркетингом» и п. 3.5. «Внутриорганизационный маркетинг и его влияние на конечные результаты деятельности организации»).
Теоретико-методологические основы исследования составили труды классиков экономической науки, фундаментальные работы ученых в области маркетинга, управления здравоохранением, исследования и модернизации сложных социально-экономических объектов. Основой выводов и рекомендаций, сформулированных в диссертационном исследовании, стали материалы монографических и диссертационных работ, материалы конференций различных уровней, результаты исследований, изложенные в периодической литературе, и другие источники.
Инструментарно-методический аппарат диссертационного исследования составила общенаучная методология системного анализа, методы научного познания (анализ и синтез, абстрагирование, индукция и дедукция, экономические модели), а также положения общеэкономической теории, фундаментальные работы авторов теории рынка и маркетинга, концепция маркетинга предприятия.
Аналитическая часть работы построена на использовании методов классификации и группировок, систематизации, сравнительном и ситуационном анализе, выборочном наблюдении и экспертных оценках, графических методов интерпретации результатов проведенных расчетов, методов функционального анализа.
Информационно-эмпирическую базу диссертационного исследования составили научные публикации российских и зарубежных ученых, материалы периодических изданий, монографии по проблематике исследования, законодательные и нормативные акты Палестины в области административного регулирования объектов здравоохранения, статистические сборники, рабочие материалы министерства здравоохранения Палестины. В работе также использовались информационные сообщения международных аналитических и исследовательских агентств; материалы Интернет-источников и фактические данные, полученные автором в процессе выполнения исследования.
Рабочая гипотеза диссертационного исследования. В качестве рабочей гипотезы выдвинуто предположение о том, что применение комплекса современных маркетинговых концепций в процессе модернизации системы здравоохранения Палестины в сочетании с реорганизацией управления отраслью создает условия для улучшения состояния здоровья населения страны и качества медицинского обслуживания, повышения эффективности деятельности и конкурентоспособности медицинских учреждений, способствует формированию их грамотной маркетинговой политики.
Основные положения, выносимые на защиту:
1. В современных условиях здравоохранение является сложной динамической социальной системой и считается особой сферой экономики, в которой такие экономические процессы как финансирование, управление, планирование, ценообразование и маркетинг, носят особый социально ориентированный характер. Метод экономического моделирования позволил отнести существующие национальные системы здравоохранения к трем основным моделям: рыночная, государственная и социально-страховая, в каждой из которых можно выделить ряд подсистем, среди которых две основные - система здравоохранения в целом как отрасль экономики и система медицинских учреждений.
2. Происходящие в мире демографические и социально-экономические процессы, требующие применения в медицине современных информационных и наукоемких технологий, предопределяют трансформационно-модернизационный характер системы здравоохранения. Модернизация здравоохранения – это обоснованная и поддержанная обществом совместная деятельность органов власти различного уровня и хозяйствующих субъектов, основанная на реальном учете имеющихся ресурсов и соответствующих факторов внешней среды с целью приведения национального здравоохранения на уровень, отвечающий современным требованиям, соответствующим мировым стандартам, и обеспечивающий преобразование здравоохранения в инновационный социально-экономический комплекс.
3. Маркетинг здравоохранения представляет особую разновидность современного маркетинга, под которой понимается комплексный процесс планирования и экономического обоснования управления производством, ценообразованием и продвижением медицинских услуг, базирующийся на применении концепций стратегического и операционного маркетинга в медицинской деятельности. Данный процесс предполагает разработку маркетинговой модели модернизации системы здравоохранения в кратко - и долгосрочной перспективе, что приведет к повышению экономической эффективности системы здравоохранения, улучшению инвестиционного климата и показателей состояния здоровья населения, повышению степени удовлетворенности пациентов качеством медицинской помощи и т. д.
4. Современная система здравоохранения Палестины имеет сложную многоуровневую структуру организации и управления. Данная система характеризуется следующим: нехватка высококвалифицированных кадров, слабое развитие рынка частного медицинского страхования, невысокая инвестиционная привлекательность рынка здравоохранения Палестины, неудовлетворенность населения качеством медицинских услуг. В стране не предоставляется ряд медицинских услуг, в которых на сегодняшний момент население остро нуждается (кардио - и нейрохирургические операции, лечение онкологических заболеваний); не развита ценовая политика в здравоохранении; отмечается недостаточная материально-техническая оснащенность медицинских учреждений, неэффективно используется их маркетинговый потенциал ввиду отсутствия четкой маркетинговой политики.
5. Применение маркетинга как одного из ключевых инструментов модернизации системы здравоохранения Палестины требует формирования политики государственного регулирования и поддержки здравоохранения, основанной на использовании современных концепций маркетинга. Проведение такой политики будет способствовать решению ряда задач модернизации: повышение качества предоставляемой медицинской помощи, увеличение продолжительности жизни населения, укрепление потенциала рынка здравоохранения Палестины, модернизация системы финансирования и материально-технической базы больниц, развитие рынка частного здравоохранения и др.
6. На микроэкономическом уровне внедрение модернизированной маркетинговой системы в работу медицинских учреждений, основанной на современных концепциях маркетинга, приведет к повышению эффективности их деятельности, будет ориентировать их как на удовлетворение потребностей пациентов, так и на качество медицинских услуг. В этом случае комплекс маркетинговых мероприятий должен быть направлен на выработку стратегий ценообразования, проведение эффективной коммуникативной политики, маркетинговое планирование и контроль, внедрение современных медицинских услуг и т. д. Реализация данных мероприятий будет способствовать устойчивому развитию медицинских учреждений Палестины, повысит объем оказываемых медицинских услуг, позволит создать благоприятный имидж, стимулирующий приток пациентов и приводящий к развитию инфраструктуры и ресурсного обеспечения медицинских учреждений.
Научная новизна работы состоит в построении маркетинговой модели модернизации системы здравоохранения Палестины и разработке комплекса маркетинговых решений и мероприятий на основе современных концепций маркетинга, что позволит достигнуть высокого уровня удовлетворенности населения качеством медицинской помощи и повысить конкурентоспособность медицинских учреждений. К конкретным результатам исследования, обладающим элементами научной новизны, относятся следующие:
1. Категориально определён и раскрыт двойственный характер понятия «модернизация системы здравоохранения» (с одной стороны, это комплекс технических и технологических преобразований в системе здравоохранения, с другой, - комплекс современных экономических методов и принципов, обеспечивающий трансформационную направленность системы здравоохранения в инновационную социально-экономическую систему), что позволило конкретизировать роль маркетинговой составляющей в модернизации здравоохранения и построить на основе современных концепций маркетинга (стратегического, интегрированного и социально-этического маркетинга, маркетинга-микс, маркетинга отношений) двухуровневую модель модернизации системы здравоохранения.
2. Проведено маркетинговое исследование системы здравоохранения и рынка медицинских услуг Палестины, в частности, определена структура данного рынка и его субъектов, раскрыта роль частного сектора в здравоохранении Палестины, исследованы потенциальные пользователи медицинских услуг, что позволило выявить основные проблемы в системе здравоохранения Палестины на макро - и микроэкономических уровнях и определить направления модернизации отрасли и формы её практической реализации.
3. Доказана необходимость реформирования государственного регулирования и поддержки здравоохранения Палестины. На базе теоретико-методологических основ функционирования маркетинга построена схема организации маркетингоориентированного управления системой здравоохранения и разработан механизм применения маркетинга в данной сфере, что позволит перейти к реализации маркетингового подхода как институциональной практики модернизации системы здравоохранения Палестины.
4. Определены и раскрыты основные детерминанты повышения конкурентоспособности системы здравоохранения Палестины, в том числе сформулирован ряд предложений в области маркетинга здравоохранения (внедрение взвешенной ценовой политики в области здравоохранения; новых медицинских услуг, ранее не предоставляемых на территории Палестины; реализация отдельных мер модернизации кадровой политики в сфере здравоохранения), что качественно отразится на развитии рынка частного и государственного здравоохранения, окажет воздействие на улучшение состояния здоровья и благосостояния населения, приведет к экономии расходов граждан на лечение за рубежом.
5. Разработана адаптированная к здравоохранению расширенная модель маркетинга-микс (модель разработана на примере больницы Аль-Шифа и состоит из 9 элементов), и построена многоуровневая интегративная модель маркетинговой системы, основанная на внедрении в деятельность медицинских учреждений комплекса маркетинговых концепций – маркетинга-микс, маркетинга отношений, интегрированного и социально-этического маркетинга, что позволит усилить позицию данного медицинского учреждения по отношению к конкурентам и повысит его сильные стороны.
6. Сформулированы маркетинговые мероприятия по повышению эффективности деятельности медицинских учреждений Палестины, в т. ч. внедрена модернизированная структура отдела маркетинга больницы Аль-Шифа; на основе диверсифицированного подхода предложен комплекс стратегий ценообразования; построена схема комплексной маркетинговой информационной системы больницы Аль-Шифа; разработан план маркетинга на основе SWOT-анализа, GAP-анализа и анализа чувствительности спроса; проведена оценка профиля качества больницы Аль-Шифа, что приведёт к повышению конкурентоспособности медицинских учреждений Палестины и степени удовлетворенности населения качеством оказываемой им медицинской помощи.
Теоретическая значимость исследования состоит в развитии теории маркетинга здравоохранения за счет раскрытия сущности маркетинговой составляющей понятия «модернизация системы здравоохранения». Выводы и положения диссертационного исследования формируют методический инструментарий развития системы здравоохранения путем внедрения современных концепций маркетинга в процесс её модернизации, а также являются базой для дальнейших научно-практических разработок в данной области и для углубления научно-методических подходов к анализу маркетингового потенциала медицинских учреждений.
Практическая значимость исследования и его результатов заключается в том, что содержащиеся в диссертации и составляющие её новизну основные теоретические выводы доведены до уровня конкретных практических рекомендаций по реализации задач модернизации системы здравоохранения Палестины и эффективному функционированию медицинских учреждений на базе современных концепций маркетинга.
Представленные в исследовании выводы, обобщения, модели и научно-практические подходы могут быть использованы стремящимися усилить свои позиции на рынке здравоохранения медицинскими учреждениями.
Рекомендации работы могут служить основой для проведения дальнейших исследований и предлагаются к использованию в учебном процессе высших учебных заведений при чтении дисциплин «Маркетинг», «Маркетинг здравоохранения» и «Организация и управление здравоохранением» студентам и слушателям курсов экономических специальностей.
Апробация работы. Основные концептуально-теоретические выводы, а также практические результаты диссертационного исследования отражены в докладах и выступлении автора на международных и всероссийских научно-практических конференциях в следующих городах: Саратов, Новгород, Тамбов и Новосибирск (2007, 2008, 2010 гг.).
Материалы и выводы диссертационного исследования использованы в процессе совершенствования работы маркетинговой службы больницы Аль-Шифа в целях повышения эффективности и конкурентоспособности данного медицинского учреждения.
Основные положения диссертационного исследования отражены в 7 публикациях общим объемом 2,48 печатных листов, из них 3 статьи в журналах, рекомендованных ВАК Министерства образования и науки РФ.
Структура и объём работы. Диссертация состоит из введения, трех глав, заключения и библиографического списка, включающего 189 наименований, и двух приложений. Первые две главы состоят из трех параграфов каждая, третья глава состоит из двух параграфов. Объем диссертации составляет 208 страниц текста, работа проиллюстрирована 33 рисунками, 12 диаграммами и 41 таблицей.
Диссертация имеет следующую структуру:
|
Введение |
|
Глава I. Теоретические основы маркетингового обеспечения модернизации системы здравоохранения |
|
1.1. Здравоохранение как социально-экономическая система |
|
1.2. Экономические аспекты модернизации системы здравоохранения |
|
1.3. Сущность современных концепций маркетинга и механизм их реализации в модернизации системы здравоохранения |
|
Глава II. Маркетинговый анализ современной системы здравоохранения Палестины |
|
2.1. Состояние современной палестинской системы здравоохранения и её структурные проблемы |
|
2.2.Анализ рынка медицинских услуг (медицинских учреждений) Палестины |
|
2.3.Оценка маркетинговой деятельности медицинских учреждений Палестины |
|
Глава III. Маркетинговый подход к модернизации системы здравоохранения Палестины |
|
3.1. Выбор маркетинговых решений по модернизации системы здравоохранения Палестины |
|
3.2. Маркетинговые мероприятия по повышению эффективности деятельности медицинских учреждений Палестины (на примере больницы Аль-Шифа) |
|
Заключение |
|
Список использованной литературы |
|
Приложения |
Основное содержание работы
Во Введении обосновывается актуальность темы исследования, раскрывается степень научной разработанности проблемы, определяются цель и задачи исследования, описываются теоретические и методологические основы исследования, формулируются пункты научной новизны, излагаются основные положения, выносимые на защиту, раскрывается теоретическая и практическая значимость данной работы, её апробация.
В первой главе “Теоретические основы маркетингового обеспечения модернизации системы здравоохранения” здравоохранение рассматривается как сложная динамическая функциональная система, являющаяся одной из сфер экономики, раскрываются экономические основы модернизации здравоохранения, выделяется сущность современных концепций маркетинга и механизма их реализации в процессе модернизации системы здравоохранения.
Проблема определения здравоохранения не только как социальной, но и экономической системы является относительно новой. Должное внимание ученых и исследователей она привлекла только в последнее время.
В работе в качестве социального и экономического института, здравоохранение, во-первых, рассматривается в виде национального системного механизма, обеспечивающего доступность медицинской помощи для всех граждан страны. А во-вторых, – в виде совокупности системных механизмов, обеспечивающих мониторинг и оздоровление среды обитания населения, а также совокупности механизмов организации разработки, производства и обеспечения потребностей медицины в лекарствах, инструментах, специальной медицинской технике и в изделиях медицинского назначения. В-третьих, здравоохранение позволяет желающим того гражданам получить медицинскую профессию. И, наконец, в-четвертых, здравоохранение как системный механизм представляет собой совокупность политических, правовых, экономических, организационных и специальных медицинских технологий, обеспечивающих доступность и адекватность медицинской помощи каждому конкретному пациенту.
Выделяя и последовательно раскрывая основные функции системы здравоохранения, автором подчеркивается, что, как система, здравоохранение имеет различные типы организации. Для их описания автор воспользовался одним из основных инструментов экономического анализа – моделированием, позволяющим выделить определенные экономические модели национальных систем здравоохранения: коммерческое здравоохранение, основанное на рыночных механизмах с применением частного медицинского страхования (рыночная модель), государственное здравоохранение с бюджетной формой финансирования (государственная модель) и система здравоохранения, основанная на принципах многоканальной системы финансирования и социального медицинского страхования и регулирования рынка (социально-страховая модель).
В диссертации автор раскрывает сущность понятия «модернизация здравоохранения», под которой следует понимать обоснованную и поддержанную обществом совместную деятельность органов власти различного уровня и хозяйствующих субъектов, основанную на реальном учете имеющихся ресурсов и соответствующих факторов внешней среды с целью приведения национального здравоохранения на уровень, отвечающий современным требованиям, соответствующим мировым стандартам, и обеспечение инновационного развития системы здравоохранения в целом. Среди основных приоритетов модернизации системы здравоохранения автором выделяется разработка комплекса экономических мер, основанных на применении современных концепций маркетинга.
Раскрывая сущность маркетинга в модернизации системы здравоохранении, автор разграничил понятия «маркетинг здравоохранения» и «маркетинг медицинской деятельности», рассматриваемые как особые разновидности маркетинга. Маркетинг здравоохранения — комплексный процесс по планированию, экономическому обоснованию и управлению производством медицинских услуг, проведению ценовой политики в медицинской деятельности, продвижению медицинских услуг и товаров медицинского назначения к потребителям, а также управление процессом их реализации.
В работе «маркетинг медицинской деятельности» автором понимается как нахождение и построение определенной структурной системы соотношений элементов, характеризующих рыночные взаимоотношения врача и пациента, а также возможности управления такой системой, реализуемые в рамках определенного сегмента рынка здравоохранения.
Автор отмечает, что маркетинг в сфере здравоохранения можно условно подразделить на пять направлений: 1) маркетинг медицинских услуг; 2) маркетинг лекарственных препаратов; 3) маркетинг медицинской техники; 4) маркетинг медицинских технологий; 5) маркетинг научных идей.
В целях дальнейшего обоснования гипотезы автор строит двухуровневую модель модернизации системы здравоохранения на основе современных концепций маркетинга (рис. 1). Из построенной автором модели следует, что маркетинг в здравоохранении можно рассматривать на двух уровнях: макроуровень – маркетинг здравоохранения на уровне отрасли, микроуровень – маркетинг медицинских учреждений. Согласно рис. 1, в целях модернизации системы здравоохранения применяются в комплексе пять современных концепций маркетинга: стратегический маркетинг, интегрированный и социально-этический маркетинг, маркетинг-микс, маркетинг отношений.
Все перечисленные концепции применяются как на макро-, так и на микроэкономическом уровнях системы здравоохранения, где базовой концепцией выступает стратегический маркетинг. Применение стратегического маркетинга в модернизации системы здравоохранения обосновано тем, что он:
1. впервые рассматривает пациента как активного и полноправного агента рынка с долгосрочной программой собственной деятельности;
2. рассматривает медицинское учреждение как самостоятельного члена экономического процесса, главной целью которого является выживание и развитие путем обеспечения потребностей населения;
3. рассматривает взаимодействие медицинского учреждения и пациента как равноправное сотрудничество с регулярным обменом информацией;
4. вносит новое содержание в само понятие «маркетинговой информации» и «маркетинговое исследование», использует новые методы сбора и анализа информации, а также ее использования для прогноза потребительского поведения на основе изучения психологии пациента;
5. направляет маркетинговую деятельность не только на выгоды всех экономических субъектов, но и на интересы пациента. [1]
На микроэкономическом уровне модернизации системы здравоохранения автор подчеркнул функциональную значимость следующих концепций: маркетинг-микс, маркетинг отношений, интегрированный и социально-этический маркетинг, раскрыв их с позиции здравоохранения. Интегрированный маркетинг направлен одновременно на удовлетворение потребностей пациента и на саму медицинскую услугу.
Маркетинг-микс — это определенная комбинация средств маркетинга, направленная на достижение поставленных целей по управлению спросом, включает цену, медицинскую услугу, каналы распределения и продвижения.
Маркетинг отношений представляет собой процесс создания новых ценностей в тесном взаимодействии медицинского учреждения и пациента и совместного использования полученных от этого выгод.
Под социально-этическим маркетингом понимается изучение и формирование потребностей пациентов, удовлетворение которых происходит при повышении роли состояния здоровья населения наиболее эффективными способами и методами, чем это делают другие медицинские учреждения.
|




|
|
|
| |
прпр[2]
Рисунок 1 - Двухуровневая модель модернизации системы здравоохранения на основе современных маркетинговых концепций2
Переходя к вопросам финансирования здравоохранения, автор рассматривает модели финансирования, основанные на различных принципах:[3]
- системы финансирования, в основе которых главным образом лежит система общего налогообложения (скандинавские страны, Ирландия и Великобритания, Греция, Испания, Италия, Португалия и др.);
- системы финансирования, в которых социальное страхование выступает как основной источник финансирования (Австрия, Бельгия, Германия, Люксембург, Франция, Швейцария);
- системы финансирования, в основе которых лежит социальное страхование, а налоги выступают в качестве основного источника финансирования (страны Центральной, Восточной Европы и СНГ).
Автор также подробно раскрывает сущность основных методов ценообразования в здравоохранении, например, метод удельной цены, метод баллов, метод оценки реакции пациентов и т. д.
Во второй главе «Маркетинговый анализ современной системы здравоохранения Палестины» автор рассматривает состояние современной системы здравоохранения Палестины в сравнительной характеристике с другими национальными системами здравоохранения, проводит анализ рынка медицинских услуг и маркетинговой деятельности медицинских учреждений Палестины.
В диссертации автором рассмотрена структура системы здравоохранения страны и сделан вывод о том, что она состоит из четырех "секторов" — государственный сектор, частный сектор, сектор неправительственных организаций (Красный крест и Красный полумесяц) и сектор, которым управляет Ближневосточное Агентство ООН по оказанию помощи беженцам. Далее автор последовательно раскрывает каждый из секторов системы здравоохранения Палестины.
Характеристика кадрового потенциала системы здравоохранения Палестины государственного и негосударственных секторов по данным на 2009 год представлена в табл. 1.
Таблица 1 – Кадровый потенциал системы здравоохранения Палестины государственного и негосударственных секторов, 2009 год[4]
|
Медицинские работки |
Общее количество |
Государственный сектор |
|
Врачи общей практики |
6861 |
3167 |
|
Стоматологи |
1811 |
300 |
|
Фармацевты |
2995 |
421 |
|
Медицинские сестры |
5933 |
3403 |
|
Акушерки |
534 |
279 |
|
Общее количество |
18134 |
7570 |
По результатам исследования автор приводит данные и показатели современного состояния системы здравоохранения Палестины. Так, основные причины смертности населения Палестины представлены автором на рисунке 2.

Рисунок 2 - Основные причины смертности среди населения в %, 2009 г.[5]
В табл. 2 автор анализирует ряд показателей состояния здоровья населения Палестины в сравнительной характеристике с показателями отдельных стран Арабского Востока, Европы и Северной Америки. Согласно последним оценкам (данные Министерства здравоохранения Палестины на 2009 год), средняя продолжительность жизни в стране составляет 71 год. Уровень детской смертности составляет приблизительно 23 младенца на 1 000 новорожденных, однако, в Израиле он ниже: 6 человек на 1000 новорожденных. Смертность матерей в 2009 г. составляла 19 человек на 1000 материй. Начиная с 1980 г., этот показатель снизился больше, чем на половину.
Таблица 2 – Основные показатели состояния здоровья населения Палестины и некоторых других стран Арабского Востока, Европы и Северной Америки[6]
|
Средняя продолжительность жизни (год) |
Смертность новорожденных (на 1000 младенцев) |
Смертность среди детей в возрасте до 5 лет (на 1000 младенцев) |
Смертность женщин во время родов (на 1000 младенцев) | |
|
Палестина |
71 |
23 |
28 |
19 |
|
Израиль |
78 |
6 |
6 |
5 |
|
Иордания |
68 |
30 |
36 |
41 |
|
Египет |
67 |
51 |
69 |
70 |
|
Кувейт |
68 |
12 |
13 |
5 |
|
Катар |
72 |
15 |
18 |
10 |
|
Иран |
69 |
29 |
33 |
37 |
|
Йемен |
58 |
87 |
121 |
78 |
|
США |
77 |
7 |
8 |
8 |
|
Франция |
78 |
5 |
5 |
10 |

Анализируя демографическое состояние населения Палестины, автор построил две диаграммы, в которых отражено распределение населения по половозрастному признаку в Палестине в целом и по областям (диаграмма 1).
Диаграмма 1 - Распределение населения Палестины в целом по половозрастному признаку (Газа и Западный берег реки Иордан)[7]
|
женщины |
города сектора Газа | ||
|
мужчины |
западный берег реки Иордан |
Автор подчеркивает, что, несмотря на отдельные положительные сдвиги последних лет, состояние здоровья населения в Палестине является невысоким, а демографические показатели пока еще нельзя признать удовлетворительными. Необходимость решения указанных проблем обуславливает интенсивный поиск соответствующих подходов, учитывающих особенности перехода к инновационному типу развития здравоохранения Палестины.
Переходя к системе финансирования системы здравоохранения Палестины, автор отмечает, что в 2009 году бюджет Министерства здравоохранения (МЗ) Палестины составил 1,340,167,000 шек.[8] (335 млн. долл. США). Объем расходов МЗ в 2009 году составил 1,205,000,000 шек. (301 млн. долл. США): 601 млн. шек. (150 млн. долл. США) - Западный берег, 604 млн. шек. (151 млн. долл. США) - Сектор Газа. Затраты на систему здравоохранения по отношению к ВВП — 6 %. Денежные средства, поступающие в бюджет от налогов (общие налоги (60%), страховые взносы (25-30%)), являются главной статьей доходов государства, которые распределяются соответственно на покрытие затрат Министерства здравоохранения (анализ текущих затрат Министерства здравоохранения в 2009 году отражен в табл. 3), наряду с поступлением в бюджет страны в виде внешней помощи от международных организаций, которая в среднем ежегодно составляет 152 млн. шек. (38 млн. долл. США). Исходя из данных таблицы 3, заложенные в бюджете средства позволяют осуществить закупку медицинского оборудования и лекарственных средств, однако затраты на заработную плату превысили в 2009 данную статью расходов бюджета.
Таблица 3 – Бюджет и текущие затраты Министерства здравоохранения Палестины в 2009 году, шек. [9]
|
Структура затрат |
Текущие затраты |
Бюджет |
|
Заработная плата |
586,863,471 |
529,396,000 |
|
Затраты на закупку (лекарственные средства, медицинские приборы, медицинское оборудование т. д. ) |
421,013,914 |
449,000,000 |
|
Расходные материалы (для лабораторий и т. п.) |
185,579,182 |
302,550,000 |
|
Другие статьи затрат |
61,557,379 |
59,221,000 |
|
Итого |
1,255,013,946 |
1,340,167,000 |
Современный рынок здравоохранения Палестины оценивается в 300 млн. долл. США и охватывает фармацевтические препараты, медицинские услуги, медицинское оборудование и их поставки. Доходы от сектора здравоохранения составляют 5.2 % от ВВП, в данном секторе занято более 56 тыс. человек. Частные расходы составляют почти 40 % от общего объема расходов.
Структуру рынка здравоохранения Палестины составляют субрынки, указанные на диаграмме 2.
![]() |
Диаграмма 2 - Доля отдельных субрынков Палестины[10]
Все медицинские учреждения Палестины действуют при непосредственной поддержке и под контролем Министерства здравоохранения Палестины, за исключением частного сектора, где формы и методы контроля Министерством здравоохранения находятся на стадии формирования. Сводные данные по некоторым показателям рынка медицинских услуг (медицинских учреждений) Палестины представлены в табл. 5.
Таблица 5 — Сводные данные рынка медицинских услуг Палестины[11]
|
Западный берег и Сектор Газа |
Западный берег (Иерусалим) |
Сектор Газа | |
|
Больницы, относящиеся к: - Министерству здравоохранения; - негосударственным организациям; - частным МУ; - АОПРП ООН |
78 23 31 23 1 |
54 (9) 11 (0) 21 (6) 21 (3) 1 (0) |
24 12 10 2 0 |
|
Виды больниц: Общего профиля Специализированные Реабилитационные Родильные дома |
78 39 14 4 21 |
54 25 7 3 19 |
24 14 7 1 2 |
|
Количество больничных коек: - Министерство здравоохранения; - негосударственные организации; - частные МУ; - АОПРП ООН |
6393 2850 1991 1491 61 |
3653 1448 1121 1023 61 |
2740 1402 870 468 0 |
|
Процентное соотношение населения страны к количеству больниц, % |
47,922 |
43,844 |
57,098 |
|
Соотношение новорожденных на 1000 чел. |
27.2 |
25.1 |
30.8 |
|
Соотношение количества смертей среди новорожденных, % |
2.7 |
2.4 |
3.2 |
|
Общий уровень рождаемости, % |
3.89 |
3.4 |
4.7 |
|
Уровень смертности младенцев в возрасте, до года на 1000 новорожденных |
24 | ||
|
Количество пациентов, обратившихся за медицинской помощью в 2009 году (без учета государственного сектора) |
45697 |
33648 |
12049 |
|
Затраты населения на медицинские услуги в 2009 году (без учета государственного сектора), шек. | |||
|
Общее количество обращений населения за медицинской помощью за пределами Палестины в 2009 году |
8161 |
3399 |
4762 |
|
Затраты населения на медицинские услуги, полученные за пределами Палестины, в 2009 году, шек. |
Автор делает вывод о том, что в сложных социально-экономических и политических условиях, сложившихся в Палестине, система здравоохранения вынуждена пересмотреть свой подход к оказанию медицинской помощи населению, сделать ее максимально эффективной и ресурсосберегающей. Поэтому система управления производством и реализацией продукции, основанная на применении маркетинга, является, как нам кажется, действенным инструментом модернизации здравоохранения.
Автором было проведено зондажное исследование рынка медицинских услуг Палестины. Сегментация проводилась по демографическому, поведенческому и психографическому параметрам.
На основе полученных данных была построена диаграмма «Распределение потенциальных пользователей медицинских услуг по социальному положению». К услугам частных медиков уже прибегает часть населения Палестины (диаграмма 3). При этом 21% указали, что имеют возможность пользоваться платными медицинскими услугами регулярно, а 37% готовы воспользоваться ими в случае необходимости. Однако 42% не имеют такой возможности вообще.
Проведенный автором анализ половозрастных характеристик потенциальных потребителей медицинских услуг показал, что заботятся о здоровье в первую очередь женщины. Причем, чаще всего они приходят в клинику в возрасте 35-54 года (диаграмма 4).
пр[12]
Автор подчеркивает, что в настоящее время внедрение в деятельность медицинских учреждений Палестины современных концепций маркетинга находится на стадии становления. Несмотря на то, что в последнее время исследования, проводящиеся в области маркетинга здравоохранения, свидетельствуют о недостаточном использовании медицинскими учреждениями Палестины своего маркетингового потенциала.
В качестве примера автором рассмотрена маркетинговая служба больницы Аль-Шифа, расположенной в западном районе Газы и занимающейся оказанием медицинских услуг населению городов Сектора Газа. Данное медицинское учреждение имеет статус государственного медицинского учреждения, является одним из крупнейших и самых важных медицинских учреждений в Газе. В итоге автор отмечает, что рынок медицинских услуг Палестины далек от рынка совершенной, и выделяет ряд проблем системы здравоохранения Палестины, среди которых следующие:
- темпы роста расходов на здравоохранение превышают темпы роста ВВП;
- невысокое качество медицинской помощи, а также медленное внедрение информационных технологий;
- низкая конкурентоспособность системы здравоохранения
- слабое развитие системы частного медицинского страхования;
- наблюдается нехватка высококвалифицированных кадров;
- в стране не предоставляются такие медицинские услуги, как сложные кардио - и нейрохирургические операции, отсутствует лечение онкологических заболеваний и др.
В третьей главе «Маркетинговый подход к модернизации системы здравоохранения Палестины» автор отмечает, что ввиду обозначенных проблем создание эффективной модели системы здравоохранения Палестины является одним из необходимых условий устойчивого развития экономики страны. При этом модернизированная система здравоохранения Палестины должна быть маркетинговориентированной и адекватной к новым глобально-локальным условиям.
Проведенный анализ системы здравоохранения Палестины позволил автору на макроэкономическом уровне выделить ряд маркетинговых решений, направленных на достижение определенной цели модернизации отрасли (табл. 6), которые автор подробно рассматривает в параграфе 3.1.
Таблица 6 – Комплекс маркетинговых решений по модернизации системы здравоохранения Палестины[13]
|
№ п/п |
Цель модернизации системы здравоохранения Палестины |
Маркетинговое решение | ||
|
1. |
Формирование государственного регулирования и поддержки здравоохранения на основе концепции маркетинга [комплекс современных концепций маркетинга: стратегический, интегрированный и социально-этический маркетинг, маркетинг-микс, маркетинг отношений] |
1. Построить схему маркетингового управления системой здравоохранения Палестины. | ||
|
2. Разработать модель механизма применения маркетинга в модернизации здравоохранения Палестины. | ||||
|
3. Внести предложения по модернизации структуры Министерства здравоохранения, например, путем внедрения Отдела маркетингового управления в Департамент усовершенствования качества мед. услуг. | ||||
|
2. |
Повышение качества предоставляемой медицинской помощи [социально-этический маркетинг, маркетинг-микс, маркетинг отношений] |
4. Регулярный мониторинг качества предоставляемых медицинских услуг (например, на основе методики причинно-следственных связей) – построить диаграмму оценки качества (в виде «рыбы»). | ||
|
5. Развитие рынка медицинских услуг: | ||||
|
5.1. Внедрение новых технологий медицинской диагностики и лечения, проведение ранее не предоставляемых на территории Палестины сложных кардио-, нейрохирургических операций. | ||||
|
5.2.Закупка современного высокотехнологического медицинского оборудования. | ||||
|
3. |
Создание взвешенной ценовой политики [маркетинг-микс, интегрированный маркетинг, маркетинг отношений] |
| ||
|
7. Продвижение современных медицинских услуг путем достижения оптимального уровня цен: | ||||
|
7.1. Проведение расчетов стоимости медицинского обслуживания, средней стоимости одного обращения к врачу, стоимости стационарного лечения. | ||||
|
7.2. Использование системы внешних и внутренних референтных цен (ценовой бенчмаркетинг, сопоставление цен с ценами дженериков). | ||||
|
4. |
Повышение конкурентоспособности системы здравоохранения Палестины [стратегический, социально-этический маркетинг, маркетинг-микс, маркетинг отношений] |
8.Выработать детерминанты конкурентного преимущества здравоохранения Палестины. | ||
|
5. |
Модернизация кадровой политики в области системы здравоохранения Палестины [маркетинг отношений маркетинг человеческого капитла] |
9. Применяя элементы маркетинга человеческого капитала, предложить комплекс мер по стимулированию спроса и предложения рабочей силы (например, привлечь высококвалифицированных специалистов-уроженцев Палестины, работающих в данный момент за рубежом). | ||
|
6. |
Развитие рынка частного и государственного здравоохранения Палестины [маркетинг отношений, социально-этический, интегрированный маркетинг] |
10. Внедрить комплексную программу медицинского страхования, дифференцированную в зависимости от уровня благосостояния граждан. | ||
|
11. Закупка дорогостоящего медицинского оборудования. |
В работе автор подчеркивает, что в целях проведения модернизации здравоохранения в бюджет Министерства здравоохранения Палестины необходимо внести ряд корректив, в том числе провести реформирование нормативно-правовой базы в области здравоохранения. В связи с этим предлагается авторское видение организации маркетингоориентированной системы управления здравоохранением Палестины и строится модель применения современных концепций маркетинга в данной области (рис. 3).
На основе проведенного маркетингового исследования автор определяет наиболее востребованные населением медицинские услуги, ранее не предоставляемые в Палестине, что требует закупки высокотехнологического оборудования, привлечения специалистов узкой специализации:
1. диагностика и лечение онкологических заболеваний на всех стадиях (1404 обращений в зарубежных медицинских учреждениях в год);
2. сложные кардиологические операции (1407 обращений в зарубежные медицинские учреждения в год);
3. сложные нейрохирургические операции (2116 обращений в зарубежные медицинские учреждения в год).
Автор предложил внедрить данные медицинские услуги в три крупнейшие медицинские учреждения Палестины — больницу Аль-Шифа, больницу Насер и больницу Аль-Макасид.
На основе расчета расходов на приобретение современного высокотехнологического оборудования и чистой прибыли автор проводит расчет экономической эффективности (29,08 %) внедрения предлагаемых медицинских услуг и вычисляет окупаемость закупаемого оборудования (через 2,6 года).

|

|
|

















![]() |
![]() |
![]()
![]()
![]()
![]()
![]()
* потребности – современные медицинские технологии и медицинское оборудование; расширение ассортимента фармацевтической продукции, частное медицинские страховые полисы; сложные медицинские услуги (сложные хирургические операции, точная медицинская диагностика и т. д.)
........финансирование, дотации, помощь международных организаций + ценовая политика, кадровый потенциал, налогообложение
Рисунок 3 - Модель механизма применения маркетинга, способствующего модернизации системы здравоохранения Палестины (макроуровень)[14]
Автор подчеркивает, что внедрение указанных выше услуг:
- повысит доходность бюджета Министерства здравоохранения (113 млн. шек. в год); [15]
- будет способствовать экономии денежных средств пациентов за счет снижения суммарных расходов на транспорт, на сопровождающих лиц и т. п.;
- приведет к увеличению продолжительности жизни, улучшению состояния здоровья населения, повышению производительности труда и т. п.
Далее автор переходит к рассмотрению модернизации системы здравоохранения Палестины на уровне медицинских учреждений и выделяет ряд проблем, с которыми они сталкиваются в процессе своей деятельности:
− низкая конкурентоспособность медицинских учреждений;
− большие текущие затраты, невысокий доход;
− невысокая степень развитости каналов распределения предлагаемой медицинской продукции;
− неразвитые коммуникативные связи медицинских учреждений с рынком;
− проблемы, связанные с материально-технической оснащенностью.
В целях повышения эффективности деятельности медицинских учреждений Палестины автором предложены определенные маркетинговые мероприятия:
1. В целях продвижения медицинских услуг и вовлечения пациента в процесс их производства автор предлагает применять расширенный комплекс маркетинга-микс, состоящий из 9 элементов (рис. 4).
![]() |
Рисунок 4 – Схема расширенного комплекса маркетинга-микс [16]
2. Основываясь на применении диверсифицированного подхода и результатов регулярных маркетинговых исследований рынка медицинских услуг, автором предложено внедрить комплекс стратегий ценообразования, наиболее приемлемых для медицинских учреждений Палестины (например, стратегия «снятия сливок», стратегия премиального ценообразования, стратегия «ценовой прорыв», стратегия ступенчатых премий).
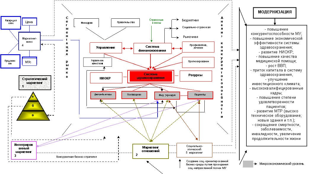
3. В целях повышения эффективности деятельности медицинских учреждений автор строит многоуровневую интегративную модель маркетинговой системы медицинского учреждения Палестины (рис. 5).
|


|
|





![]()

![]()
![]()
Рисунок 5 - Многоуровневая интегративная модель маркетинговой системы медицинского учреждения Палестины[17]
4. В целях модернизации организации маркетинга в больнице Аль-Шифа автором внесены предложения по реформированию схемы управления данным медицинским учреждением, а именно расширена организационная структура маркетинговой службы. Проведен расчет затрат на организацию модернизированной службы маркетинга больницы Аль-Шифа.
5. В целях развития системы продвижения медицинских услуг и расширения каналов их распределения на основе применения интегрированных маркетинговых коммуникаций в медицинских учреждениях для больницы Аль-Шифа автором разработана маркетинговая информационная система.
6. В целях обеспечения реализации маркетингового планирования медицинскими учреждениями Палестины автором разработан план маркетинга больницы Аль-Шифа, в рамках которого автором проведены ряд анализов и расчетов, в т. ч. анализ чувствительности спроса (табл. 7).
Таблица 7 - Анализ чувствительности спроса на некоторые медицинские услуги, оказываемые больницей Аль-Шифа[18]
|
Наименование услуги |
Количество пациентов, которые приобрели бы данную услугу при условии изменения цены на: | ||||||||||
|
-10% |
0% |
+10% |
+25% | ||||||||
|
Чел. |
В % от количества при базовой цене |
Чел, |
В % от количества при базовой цене |
Чел. |
В % от количества при базовой цене |
Чел. |
В % от количества при базовой цене | ||||
|
Оказание неотложной медицинской помощи | |||||||||||
|
В рабочие дни |
450 |
6,9 |
421 |
— |
410 |
-2,6 |
349 |
-17,1 | |||
|
Физиотерапевтические процедуры | |||||||||||
|
УВЧ-терапия |
152 |
38,1 |
110 |
- |
90 |
-18,2 | 71 |
-35,5 | ||||
|
Хирургические вмешательства | |||||||||||
|
Удаление грыжи |
2 |
0 |
2 |
1 |
-50,0 |
0 |
-100 | ||||
|
Стоматологические услуги | |||||||||||
|
Снятие зубного камня |
15 |
7,1 |
14 |
- |
7 |
-50,0 |
2 |
-85,7 | |||
7. Оценка профиля качества больницы Аль-Шифа при помощи применения интегрального показателя качества.
В табл. 8 приведён анализ планируемых показателей эффективности деятельности хирургического, онкологического отделений и операционного блока больницы Аль-Шифа на 2012 г. при внедрении новых медицинских услуг и закупки современного медицинского оборудования.
Таблица 8 - Планируемые показатели эффективности деятельности больницы Аль-Шифа на 2012 г., тыс. долл.[19]
|
№ п/п |
Показатели |
Ед. изм. |
2011 г. (базисн.) |
2012 г. |
Измен. |
|
1. |
Объем реализации медицинских услуг (выручка) |
тыс. долл. |
600 |
1561 |
961 |
|
2. |
Себестоимость |
тыс. долл. |
527.6 |
1210.6 |
683 |
|
3. |
Прибыль от оказанных медицинских услуг (валовая прибыль) |
тыс. долл. |
72.4 |
350.4 |
278 |
|
4. |
Чистая прибыль |
тыс. долл. |
61.54 |
297.9 |
236.3 |
|
5. |
Численность медицинского персонала |
чел. |
85 |
112 |
27 |
|
6. |
Среднегодовая стоимость основных фондов |
тыс. долл. |
3350 |
7295 |
3945 |
|
7. |
Рентабельность |
% |
12.07 |
22.45 |
10.38 |
|
8. |
Фондоотдача долл. выручки на долл. стоимости основных средств |
долл. |
0.18 |
0.22 |
0.04 |
|
9. |
Фондоёмкость |
долл. |
5.58 |
4.67 |
-0.91 |
|
10. |
Рентабельность основных фондов |
% |
2.16 |
4.8 |
2.64 |
|
11. |
Объем реализации медицинских услуг на 1 медицинского работника |
тыс. долл. |
7 |
13.9 |
6.9 |
В «Заключении» подводятся общие итоги и намечаются дальнейшие перспективы исследований в этом направлении.
Основные положения диссертации отражены в следующих работах:
Научные публикации в различных изданиях:
1. Томан, Недал. Специфика маркетинга здравоохранения Палестины [Текст] / Недал Томан // Современные проблемы науки: Сб. материалов 1-й междунар. науч.-практ. конф. – Тамбов, 2008. – 26/0,1 п. л.
2. Томан, Недал. Маркетинг здравоохранения – основа повышения качества жизни в Палестине [Текст] / Недал Томан // Качество науки – качество жизни: Сб. материалов 4-й междунар. науч.-практ. конф. – Тамбов, 2008. – 23/0,1п. л.
3. Томан, Недал. Основы использования маркетинга в здравоохранении Палестины [Текст] / Недал Томан // Вестник Ростовского государственного экономического университета (РИНХ)№ 3 (29). – 46,5/0,47 п. л.
4. Томан, Недал. Совершенствование управления продвижением медицинских услуг в системе здравоохранения [Текст] / Недал Томан, // Актуальные вопросы экономических наук: Сб. материалов IV Всерос. науч.-практ. конф. – Новосибирск, 2009. – Ч. 1. – 18/0,31/0,24 п. л.
5. Томан, Недал. Особенности модернизации системы здравоохранения Палестины на основе интегрированной концепции маркетинга [Текст] / Недал Томан // Прогрессивные технологии развития: Сб. материалов 7-й междунар. науч.-практ. конф. – Тамбов, 2010. – 8,5/0,1 п. л.
6. Томан, Недал. Маркетинговые методы повышения эффективности деятельности медицинских учреждений Палестины (на примере больницы Аль-Шифа) [Текст] / Недал Томан // Вестник Донского государственного технического университетаТ. 10. № 8. – 15/0,74 п. л.
7. Томан, Недал. Применение современных маркетинговых концепций в модернизации системы здравоохранения Палестины [Текст] / Недал Томан // Вестник Донского государственного технического университета– Т.11. № 2. – 13,5/0,73 п. л.
|
Подписано в печать 12 октября 2011 г. Формат 60х84/16. Бумага тип № 3. Офсет. |
|
Объем 1 п. л. Заказ № . Тираж 200 экз. Цена свободная Издательский центр ДГТУ Адрес университета и полиграфического предприятия: г. Ростов-на-Дону, пл. Гагарина, 1 |
[1] См.: Кемалов, стратегия в управлении здравоохранением / // Экономика здравоохранения. – 2005. – № 10. – С. 23–27.
[2] Модель разработана автором. МУс – медицинская услуга; МУ – медицинское учреждение.
[3] См: Финансирование здравоохранения: альтернативы для Европы/ Под ред. Фигераса Дж., - М., Весь мир, 2002.
[4] Составлена автором по данным Министерства здравоохранения Палестины за 2009 год.
[5] Построен автором по данным Israeli Information Center for Human Rights in the Occupied Territories. Available at: www. btselem. org.
[6] Составлена автором по данным United Nations Children’s Fund, 2009; PA MOH, 2009.
[7] См.: Данные официального сайта Министерства здравоохранения Палестины: http://www. moh. ps/?lang=1&page=4&pid=122.
[8] Для сведения: 1 долл. = 4 шек., 1шек. = 7,5 рубл.
[9] Подготовлена автором по данным отчета Министерства здравоохранения Палестины за 2009 год.
[10] Построена автором по данным Министерства здравоохранения Палестины за 2009 год.
[11] Составлена авторам в ходе проведенного исследования.
[12] Построены автором по результатам проведенного опроса потенциальных пациентов Палестины.
[13] Составлена автором в ходе проведенного исследования.
[14] Разработана автором в ходе проведенного исследования.
[15] Расходы граждан Палестины при лечении за рубежом.
[16] Разработана автором по результатам проведенного исследования.
[17] Разработана автором в ходе проведенного исследования.
[18] Составлена автором по данным, предоставленным больницей Аль-Шифа, и в ходе проведенного опроса.
[19] Составлена автором по данным больницы Аль-Шифа и по результатам проведенного исследования.







