- выделением организации признается создание одной или нескольких организаций без прекращения ее деятельности. При выделении из состава действующей организации одной или нескольких к каждой из них переходит часть прав и обязанностей реорганизованной организации в соответствии с разделительным балансом;
- под преобразованием организации понимается преобразование юридического лица одной организационно-правовой формы в другую в соответствии с положениями ГК и федеральными законами.
Ликвидация предприятия может осуществляться:
- добровольно .—ликвидационной комиссией, которая создается собственником или уполномоченным им органом, назначенным ликвидационной организацией;
- принудительно — комиссией, назначенной судом или соответствующим государственным органом.
Ликвидация и реорганизация предприятия проводятся по решению собственника и с участием трудового коллектива.
Основными причинами ликвидации предприятия являются:
- его банкротство, то есть невозможность платить по своим обязательствам, а также погасить имеющиеся долги. Под несостоятельностью (банкротством) понимается процесс прекращения деятельности организации (индивидуального предпринимателя) в соответствии с решением арбитражного суда (или добровольно) при невыполнении в соответствии с законом денежных обязательств перед кредиторами и других обязательств перед бюджетами. К конкретным причинам банкротства предприятий относятся: их низкая конкурентоспособность, чрезмерные затраты производства и оборота, недостаток оборотных средств, высокие проценты по кредиту, ухудшение экономической конъюнктуры и др.;
- окончание срока, на который предприятие создавалось, или достижение цели, поставленной субъектами предпринимательской деятельности при организации предприятия;
- принятие решения о запрете деятельности предприятия из-за невыполнения условий, установленных законодательством, если в предусмотренный решением срок не обеспечено соблюдение этих условий или не изменен вид деятельности;
- признание решением суда недействительными учредительных документов и разрешения на создание предприятия;
- систематические и грубые нарушения действующего законодательства.
ТЕМА 6. СОБСТВЕННОСТЬ ПРЕДПРИЯТИЙ И ИХ ОРГАНИЗАЦИОННО-ПРАВОВАЯ ФОРМА
6.1. Сущность, типы и формы собственности
6.2. Основные виды предприятий и их организационные формы
6.3. Организационно-правовые формы предприятий и предпринимательской деятельности
Существует три типа собственности (частная, коллективная и государственная), которые в современных условиях выступают экономическим фундаментом свободы, реализующейся в сфере предпринимательских отношений, прежде всего, в свободе экономического выбора. Предпринимательская деятельность невозможна без свободы экономического выбора, в частности, выбора определенных видов предприятий и их организационно-правовых форм. Поэтому важно выяснить взаимосвязь этих явлений — собственности, видов и форм предприятий.
6.1. Сущность, типы и формы собственности
Проблема собственности имеет значение для каждого человека с детства. Так, маленький ребенок уже различает "свои" и "чужие" игрушки. В дальнейшем эти отношения воспринимаются людьми как разные типы и формы собственности.
Собственность — сложная социологическая категория, то есть категория, отдельные стороны которой изучают юриспруденция, экономические науки, политология, психология, история, социология. Тем не менее, определяющими среди них являются юридический и экономический аспекты собственности.
Юридическая собственность — проявление вали определенного класса, социальной группы, отдельного человека по отношению к определенным объектам собственности и правовое оформление этой воли в юридических - актах и нормах в праве собственности. Это означает, что определенные вещи (средства труда, предметы потребления и т. п.) принадлежат отдельным лицам, которые могут владеть, распоряжаться и пользоваться ими по своему усмотрению.
Экономическая собственность — совокупность отношений по поводу присвоения, владения, пользования и распоряжения различными экономическими субъектами материальных благ и услуг, а также между этими субъектами во всех сферах общественного воспроизводства (непосредственного производства, распределения, обмена и потребления).
Теоретическим выражением отношений собственности является совокупность таких экономических категорий, как стоимость, цена, деньги, капитал, заработная плата, прибыль, налог и др.
Собственность характеризуется единством двух аспектов: количественного и качественного.
Количественный аспект собственности представлен ее разнообразными объектами — заводами, средствами труда, землей, деньгами, патентами, лицензиями и др.
Важнейшим объектом собственности являются средства производства. В зависимости от того, в чьих руках они сосредоточены (рабовладельца, феодала или капиталиста), формируется соответствующий общественный способ производства.
Для отдельного человека количественный аспект собственности означает присвоение определенных объектов собственности, которое является самым весомым фактором наличия или отсутствия стимулов к труду. По словам А. Смита, "человек, который не в состоянии приобрести никакой собственности, не может иметь никаких интересов, кроме тех, что есть как можно больше и работать как можно меньше".
Качественный аспект собственности — отношения между людьми, предприятиями, между государством и другими субъектами по поводу присвоения, владения, пользования и распоряжения средствами производства, созданным продуктом, ценными бумагами и т. п. во всех сферах общественного воспроизводства.
Качественный аспект собственности означает отношения присвоения, владения, пользования и распоряжения, в которые человек вступает с другими людьми. Если он работает на частном индивидуальном предприятии, то часть результатов его работы присваивает собственник-предприниматель, и человек вследствие этого превращается в наемного работника, присваивая необходимый продукт или его определенную долю в форме заработной платы, тогда как предпринимателю достается весь прибавочный и часть необходимого продукта. Их взаимоотношения воплощаются также в том, что такой собственник контролирует процесс работы, управляет производством и собственностью на предприятии, определяет формы и системы заработной платы и т. п.
По отношению к другим наемным работникам качественный аспект собственности проявляется в величине присвоенного необходимого продукта в зависимости от интенсивности и производительности труда, уровня образования и квалификации, в наличии отношений сотрудничества, взаимопомощи и др.
Экономическая собственность реализуется тогда, когда она приносит доход. Так, для предпринимателя экономической формой реализации собственности является присвоение предпринимательского дохода, для наемного работника — заработной платы.
В процессе продолжительного исторического развития человечества сформировались четыре основных типа экономической собственности: 1) общественная; 2) частная; 3) коллективная; 4) государственная. С середины 50-х годов XX века в отдельных регионах мирового хозяйства, в частности, в границах Европейского Союза, куда входят 15 стран Западной Европы*, начал формироваться пятый тип экономической собственности — надгосударствённая (или наднациональная) собственность.
Выделение отдельных типов экономической собственности обусловлено тем, что в рамках каждого из них существуют свои формы и виды собственности, оформленные в конкретные виды предприятий, которые, в свою очередь предопределяют различные виды и формы предпринимательской деятельности.
* Без учета вновь принятых стран — бывших прибалтийских республик СССР, стран Центральной и Восточной Европы, республик бывшей Югославии, которые еще должны пройти подготовительный этап адаптации к требованиям ЕС.
Поскольку общественная собственность существовала только при первобытнообщинном строе, а надгосударственная лишь формируется, то оставим их в стороне и рассмотрим частную, коллективную и государственную собственность, а также их структуру.
Частная собственность (как экономическая категория) — присвоение отдельным индивидуумом или, как максимум, одной семьей материальных благ и услуг и определенная подсистема отношений между субъектами этого типа собственности в разных сферах общественного воспроизводства.
Объектами этого типа собственности в России являются:
- индивидуальные предприятия, основанные на личной собственности физического лица и исключительно на его деятельности;
- частные капиталистические предприятия, основанные на собственности отдельного гражданина, который эксплуатирует наемных работников;
- предприятия, основанные на собственности отдельных иностранных граждан;
- семейные предприятия, основанные на собственности и труде граждан — членов одной семьи, которые проживают вместе;
- крестьянские (фермерские) хозяйства, основанные на собственности и труде членов одной семьи;
- крестьянские (фермерские) хозяйства, основанные на эксплуатации наемных работников. Промежуточной формой собственности между двумя последними являются крестьянские (фермерские) хозяйства, где используют работу членов семьи и наемных работников, труда которых вследствие их незначительного количества недостаточно, чтобы освободить от него членов семьи;
- имущество граждан, в том числе тех, кто занимается предпринимательской деятельностью без образования юридического лица. Часть этого имущества может превратиться в капитал, то есть средство производства, для использования наемной рабочей силы, присвоения чужого труда.
Если объектом частной собственности являются частные капиталистические предприятия, то между их собственниками и наемными работниками возникает определенная совокупность отношений экономической собственности. Вследствие этого следует разграничивать право частной трудовой и право частной капиталистической собственности:
- право частной трудовой собственности возникает от участия в общественном производстве индивидуального труда, вложения средств в кредитные учреждения, акционерные общества, а также распространяется на имущество, полученное вследствие наследования и в других случаях;
- право частной капиталистической собственности возникает на основании ведения предпринимательской деятельности на предприятиях, где используется наемная рабочая сила.
Коллективная собственность (как экономическая категория) — присвоение ассоциированными собственниками результатов коллективного труда, материальных благ и услуг и определенная подсистема отношений между субъектами этого типа собственности во всех сферах общественного воспроизводства.
Ассоциированными собственниками могут быть: трудовой коллектив, объединение капиталистов, члены кооператива, потребительских обществ и союзов, хозяйственные общества (акционерные общества, общества с ограниченной ответственностью, полные общества, коммандитные общества), общества покупателей, организации арендаторов, собственники общих предприятий, а также объединения негосударственных предприятий (корпорации, консорциумы, концерны и др.).
В зависимости от того, нанимают или не нанимают ассоциированные собственники рабочую силу, занимаются или не занимаются продуктивной работой, коллективная собственность выступает в двух основных формах: трудовой и капиталистической. Существует немало предприятий, собственность которых является трудовой коллективной, например, кооперативная, потребительских обществ или выкупленных трудовыми коллективами.
Вместе с тем отдельные формы коллективной капиталистической собственности, например, открытые акционерные общества, имеют некоторые черты коллективной трудовой собственности. В таких обществах часть высококвалифицированных наемных работников превращается в совладельцев, которые приобрели определенное количество акций.
Право коллективной собственности возникает на основании:
- добровольного объединения имущества граждан и юридических лиц для создания кооперативов, акционерных и других хозяйственных обществ и объединений;
- преобразования государственных предприятий в акционерные и прочие общества;
- передачи государственных предприятий в аренду и пр.
В зависимости от форм коллективной собственности формируются разные виды и разновидности предпринимательской деятельности, формы управления и т. п.
Государственная собственность (как экономическая категория) — присвоение государством (как субъектом собственности) средств производства, рабочей силы, части национального дохода и других объектов собственности в разных сферах общественного воспроизводства.
В соответствии с действующим законодательством различают общегосударственную и муниципальную формы государственной собственности. Муниципальную собственность еще называют собственностью административно-территориальных единиц.
Доля государственной и муниципальной собственности в России сокращается. По данным "Российского статистического ежегодника 2002 г." из 3594 тыс. предприятий и организаций в государственной собственности было 155 тыс., в муниципальной — 231 тыс. По сравнению с 1995 г. доля государственной формы собственности сократилась с 16,7 до 4,3%.
Важнейшими объектами общегосударственной собственности являются:
- единая энергетическая система;
- системы транспорта общего пользования, связи и информации общегосударственного значения;
- часть огосударствленного национального дохода;
- государственные предприятия;
- Центральный банк и его учреждения и создаваемые ими кредитные ресурсы;
- объекты социально-культурной сферы;
- государственные резервные, страховые и прочие фонды;
- имущество высших и средних специальных учебных заведений;
- оборонительные объекты, имущество Вооруженных Сил, органов государственной безопасности, пограничных и внутренних войск и др.
Основные объекты муниципальной собственности:
- средства местных бюджетов;
- государственный жилой фонд, объекты жилищно-коммунального хозяйства;
- имущество предприятий муниципальной собственности, учреждений народного образования, культуры, здравоохранения, торговли, бытового обслуживания;
- местные энергетические системы;
- транспорт, системы связи и информации;
- имущество, которое обеспечивает деятельность администрации и создаваемых ею органов, и др.
В зависимости от форм собственности формируются разные виды предприятий, организаций и учреждений, а следовательно, виды и организационно-правовые формы хозяйствования.
6.2. Основные виды предприятий и их организационные формы
Существует множество оснований (критериев) типологии системы предпринимательства. Если взять организационные признаки, характер и специализацию предпринимательской деятельности, то ее элементы можно классифицировать следующим образом:
- по форме собственности;
- организационно-правовой форме;
- отраслевой или территориальной принадлежности;
- размерам предприятия;
- характеру используемой предприятием технологии (традиционное, инновационное);
- по отношению к закону (законное, незаконное) и пр. Выделяют следующие виды предприятий:
1) индивидуальное предприятие, основанное на частной собственности физического лица и исключительно на его труде;
2) семейное предприятие, основанное на собственности и труде граждан — членов одной семьи, которые живут вместе;
3) частное предприятие, основанное на собственности отдельного гражданина, с правом найма рабочей силы;
4) коллективное предприятие, основанное на собственности трудового коллектива, кооператива, другого уставного общества, общественной и религиозной организации;
5) государственное муниципальное предприятие, основанное на собственности административно-территориальных единиц;
6) государственное предприятие, основанное на общегосударственной (республиканской)собственности;
7) совместное предприятие, основанное на объединении имущества различных собственников (смешанная форма собственности);
8) предприятие, основанное на собственности юридических лиц и граждан иностранных государств.
Однако, вышеприведенная классификация не совпадает с экономическими критериями выделения разных типов и форм собственности. Если придерживаться таких критериев, то следует, прежде всего, выделить основные типы предприятий (частные, коллективные и государственные), а в рамках каждого из них — отдельные виды предприятий.
Независимо от сфер и отраслей народного хозяйства, в которых функционируют разные типы и формы предприятий, к частным предприятиям относятся:
- частное индивидуальное предприятие, основанное на личной собственности и собственности членов семьи, а также на труде этих лиц;
- частное капиталистическое предприятие, которое принадлежит отдельному лицу или его семье и использует труд наемных работников.
Аналогично к коллективным предприятиям относят:
- коллективные трудовые, основанные на коллективной собственности трудового коллектива и ассоциированном труде его членов;
- коллективные капиталистические, основанные на объединении капиталов нескольких капиталистов.
Среди государственных предприятий выделяют такие, которые:
- ставят целью получение максимальной прибыли (государственные коммерческие);
- и те организации, учреждения, для которых получение прибыли не является основной целью деятельности.
Кроме указанных типов и видов предприятий, выделяют смешанные предприятия (в которых объединяются собственность и капиталы частной, коллективной и государственной форм собственности) и совместные (в которых собственность и капиталы частной, коллективной и государственной собственности объединяются с капиталом физических и юридических лиц иностранных государств).
Частные и коллективные капиталистические, коллективные трудовые, государственные коммерческие, а также совместные и смешанные предприятия функционируют в виде малых, средних и крупных предприятий, размеры которых в разных сферах и отраслях экономики не одинаковы.
Формы хозяйственной деятельности в условиях перехода к рынку характеризуются большим многообразием. Наиболее значимыми признаками, отличающими одну организационную форму хозяйствования от другой, являются:
- статус собственника применяемого капитала;
- способ распределения прибыли и убытков;
- количество участников данного хозяйственного объединения, форма их объединения для совместной деятельности;
- форма управления;
- источники имущества, составляющего материальную основу хозяйственной деятельности данного субъекта;
- пределы имущественной ответственности.
Основными организационными формами выступают единоличное хозяйство, партнерство и корпорация.
Единоличное хозяйство — такая форма организации предприятия и предпринимательства, при которой вся собственность принадлежит одному лицу, единолично управляющему производством и собственностью, присваивающему всю прибыль и несущему личную ответственность по всем обязательствам предприятия.
Преимуществами единоличного хозяйства являются:
- присвоение всей прибыли и возможность свободно распоряжаться ею (за исключением суммы на налоги);
- наличие на этой основе высокоэффективных стимулов к труду;
- незначительные затраты на организацию производства;
- высокая степень свободы экономического выбора;
- простота налогообложения (облагается лишь индивидуальным подоходным налогом, более низким по сравнению с налогообложением прибыли). Вместе с тем единоличному хозяйству присущи определенные недостатки:
- незначительные объемы присваиваемой прибыли, следовательно, ограниченные возможности расширения предприятия за счет собственных средств;
- большая, по сравнению со средними и крупными предприятиями, трудность в получении кредитов и более высокие проценты по ним;
- значительно большие возможности обанкротиться;
- большая продолжительность рабочего дня, более высокая интенсивность труда и худшая техника безопасности;
- ответственность собственника предприятия по обязательствам не только активами предприятия, но и своим личным имуществом.
Эта форма организации предприятий и предпринимательства является наиболее адекватной для малых предприятий.
Более развитой организационной формой предприятий и предпринимательской деятельности является партнерство.
Партнерство — форма организации предприятия, при которой два или более лица объединяют свое имущество, становятся совладельцами созданного предприятия, совместно управляют производством и собственностью, распределяют прибыль и несут общую ответственность по своим обязательствам.
Партнерами могут выступать и юридические лица, которые как совладельцы действуют на основе заключенного договора, регулирующего все их права и обязанности.
Различают партнерства:
- с ограниченной ответственностью, участники которого отвечают по обязательствам партнерства в границах внесенных ими вкладов, предусматривающих соответствующий механизм распределения прибылей и т. п.;
- обычные, участники которого несут полную ответственность по обязательствам предприятия как размерами своего взноса, так и личным имуществом.
Как и единоличные хозяйства, партнерства имеют определенные положительные стороны и недостатки.
К положительным сторонам партнерств относятся:
- большие возможности расширения производства;
- несколько лучший доступ к кредитным ресурсам;
- более активный процесс совершенствования управления производством и собственностью;
- возможности применения льготного механизма налогообложения. Отрицательные стороны деятельности партнерских предприятий:
- усложнение процесса выработки, принятия и реализации управленческих решений;
- необходимость отвечать за ошибочные управленческие решения отдельных лиц;
- сложность в распределении предпринимательской прибыли между членами партнерства, а также степени ответственности за убытки.
Партнерства наиболее распространены в сфере малого бизнеса при предоставлении услуг, в частности в медицине, юриспруденции.
Корпорация — наиболее совершенная форма организации предприятий, которая существует преимущественно в виде открытого акционерного общества, учредители которого формируют акционерный капитал путем объединения собственных ресурсов через механизм выпуска и продажи ценных бумаг (прежде всего акций), а совладельцы несут ограниченную ответственность.
В соответствии с действующим законодательством корпорация — это договорное объединение, созданное на основе слияния производственных, научных и коммерческих интересов, с делегированием отдельных полномочий централизованного регулирования деятельности каждому из участников.
Основные положительные стороны корпораций:
- возможность наращивать инвестирование за счет продажи ценных бумаг для расширения производства, получить большую прибыль;
- более благоприятные условия доступа к кредитным ресурсам;
- больше возможностей внедрения достижений науки и техники, современных технологий производства, управления, инвестирования;
- ограниченная ответственность акционеров по обязательствам корпорации;
- привлечение к управлению высокопрофессиональных менеджеров;
- использование внутрикорпорационного стратегического планирования, комплексное изучение рынка, маркетинга и т. п., что дает конкурентные преимущества.
Основные недостатки корпораций:
- колебания курса акций корпораций, вследствие чего мелкие акционеры могут нести финансовые потери;
- несовершенный механизм налогообложения (например, двойное налогообложение);
- превращение мелких акционеров из-за их большой численности в формальных собственников, которые не в состоянии влиять на выбор руководства, распределение прибылей и т. п. в большинстве крупных корпораций;
- принятие управленческих решении на основе количества акций, вследствие чего узкий круг лиц, сосредоточив в своих руках контрольный пакет акций, устанавливает контроль над сбережениями большинства мелких акционеров.
Но в целом корпорации являются наиболее адекватной формой организации крупных и средних предприятий.
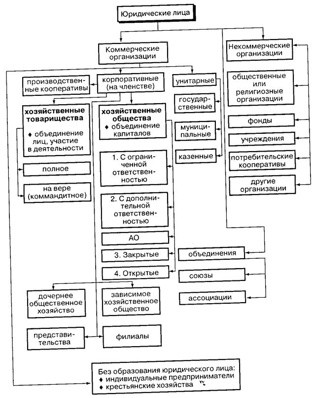
Схема 2.7. Организационно-правовые формы предпринимательской деятельности в России

6.3. Организационно-правовые формы предприятий и предпринимательской деятельности
Понятие "организационно-правовая форма" отображает не только формы объединения людей для осуществления их общей деятельности в рамках определенной структуры, но и законодательное закрепление этих форм. Организационно-правовые формы предпринимательской деятельности установлены Гражданским кодексом РФ (ГК РФ), а механизм создания и функционирования отдельных из них — федеральными законами.

К организационно-правовым формам предпринимательской деятельности относятся следующие виды коммерческих организаций:
- хозяйственные товарищества и общества;
- производственные кооперативы;
- государственные и муниципальные унитарные предприятия.
Малые и совместные предприятия могут создаваться в различных организационно-правовых формах. Индивидуальные предприниматели осуществляют предпринимательскую деятельность без образования юридического лица, поэтому они не могут быть отнесены к какой-либо организационно-правовой форме. Не является организационно-правовой формой и простое товарищество, так как в соответствии с ГК РФ оно учреждается без образования юридического лица. К сложным предпринимательским организациям относятся концерны, картели, консорциумы, холдинги, финансово-промышленные группы, пулы и др.
Хозяйственные товарищества
Хозяйственными товариществами признаются коммерческие организации с разделенным на доли уставным капиталом.
Вкладом в имущество хозяйственного товарищества могут быть деньги, ценные бумаги, другие вещи или имущественные права либо иные права, имеющие денежную оценку.
Хозяйственные товарищества могут создаваться в форме полного товарищества и товарищества на вере (коммандитного товарищества). Учредителями полных товариществ и полными товарищами в товариществах на вере могут быть только индивидуальные предприниматели и (или) коммерческие организации.
Полным товариществом признается товарищество, участники которого (полные товарищи) в соответствии с заключенным учредительным договором занимаются предпринимательской деятельностью от имени товарищества и несут ответственность по его обязательствам всем принадлежащим им имуществом.
Товариществом на вере (коммандитным товариществом) признается товарищество, в котором наряду с участниками, осуществляющими от имени товарищества предпринимательскую деятельность и отвечающими по обязательствам товарищества своим имуществом (полными товарищами), имеется один или несколько участников-вкладчиков (коммандитистов), которые несут риск убытков, связанных с деятельностью товарищества, в пределах сумм внесенных ими вкладов и не принимают участия в осуществлении предпринимательской деятельности.
Хозяйственные общества
Обществом с ограниченной ответственностью (далее — общество) признается созданное одним или несколькими лицами хозяйственное общество, уставный капитал которого разделен на доли определенных учредительными документами размеров.
Участники общества не отвечают по его обязательствам и несут риск убытков, связанных с деятельностью общества, в пределах стоимости внесенных ими вкладов. Общество с ограниченной ответственностью , функционирует и ликвидируется в соответствии с положениями, установленными ГК РФ и Федеральным законом РФ "Об обществах с ограниченной ответственностью".
В соответствии с гражданским законодательством (ГК РФ) обществом с дополнительной ответственностью признается учрежденное одним или несколькими лицами хозяйственное общество, уставный капитал которого разделен на доли определенных учредительными документами размеров.
Участники общества с дополнительной ответственностью солидарно несут ответственность по его обязательствам своим имуществом в одинаковом для всех размере, кратном стоимости их вкладов, установленных учредительными документами общества.
При банкротстве одного из участников общества его ответственность по обязательствам общества распределяется между участниками пропорционально их вкладам, если иной порядок распределения ответственности не предусмотрен учредительными документами общества.
Акционерное общество (с правовой точки зрения) — организационно-правовая форма функционирования и развития предприятий, компаний, которая базируется на уставном фонде, разделенном на определенное количество акций одинаковой нарицательной стоимости, и участники которой несут ответственность по обязательствам общества только в пределах стоимости принадлежащих им акций.
Акционерное общество, как уже отмечалось выше, — предприятие, которое формирует свой капитал путем выпуска и продажи ценных бумаг, прежде всего, акций, с целью получения прибыли.
Создание, функционирование и управление акционерным обществом осуществляется в соответствии с ГК РФ, Федеральным законом РФ "Об акционерных обществах" (в редакции последующих изменений).
Акционерное общество может быть открытым или закрытым, что отражается в его уставе и фирменном наименовании.
Открытым акционерным обществом является общество, которое вправе проводить открытую подписку на выпускаемые им акции и осуществлять их свободную продажу с учетом требований федерального законодательства. Акционеры открытого общества могут отчуждать принадлежащие им акции без согласия других акционеров. Число акционеров открытого общества не ограничено.
Закрытым акционерным обществом является общество, акции которого распределяются только среди учредителей или иного, заранее установленного круга лиц. Число акционеров закрытого общества не должно превышать 50. В случае, если число акционеров закрытого общества превысит 50, указанное общество в течение года должно преобразоваться в открытое.
Акционеры закрытого общества имеют преимущественное право приобретения акций, продаваемых другими акционерами этого общества, по цене предложения другому лицу.
Если в открытом акционерном обществе акции распространяются путем открытой купли-продажи, то в закрытом акционерном обществе — в форме распределения (подписки) между учредителями и не могут распространяться путем открытой подписки, покупаться и продаваться на фондовых биржах.
Учредительным документом акционерного общества является устав, требования которого обязательны для исполнения всеми органами общества и его акционерами.
Уставный капитал акционерного общества установлен законодательно и определяется размером номинальной стоимости акций, приобретенных акционерами. Номинальная стоимость всех обыкновенных акций общества должна быть одинаковой.
Уставный капитал общества может быть увеличен путем повышения номинальной стоимости акций или размещения дополнительных выпусков акций. Уставный капитал общества может быть уменьшен путем сокращения номинальной стоимости акций или их общего количества.
При учреждении общества все его акции должны быть размещены среди учредителей. В соответствии со ст. 25 Федерального закона РФ "Об акционерных обществах", все акции общества являются именными. Общество выпускает и размещает обыкновенные и привилегированные акции нескольких типов, но номинальная стоимость размещенных привилегированных акций не должна превышать 25% уставного капитала общества. Каждая обыкновенная акция общества предоставляет ее владельцу одинаковые права. Общество ведет реестр своих акционеров.
В соответствии с законодательством о ценных бумагах и уставом общество может выпускать и размещать облигации и иные ценные бумаги (например, депозитарные расписки). Облигация удостоверяет право ее владельца требовать выплаты номинальной стоимости или номинальной стоимости и процентов при ее погашении в установленные сроки. Облигации могут быть именными или на предъявителя.
Акционеры отвечают по обязательствам общества и несут риск убытков, связанных с его деятельностью, в пределах стоимости принадлежащих им акций.
Особое место среди акционерных предприятий занимают народные предприятия, появление которых отражает усиление деперсонификации собственности и переход ее в собственность работников заводов, банков и т. д.
Сегодня, например, в США 11 тыс. предприятий были частично или полностью выкуплены работниками. На этих предприятиях работали 11 млн. человек — около 10% совокупной рабочей силы.
В соответствии с Федеральным законом РФ от 19.07.98 "Об особенностях правового положения акционерных обществ работников (народных предприятий)" (с измен, от 01.01.2001), народное предприятие может быть создано в порядке, предусмотренном настоящим законом, путем преобразования любой коммерческой организации, за исключением государственных и муниципальных унитарных предприятий и открытых АО, работникам которых принадлежит менее 49% уставного капитала.
Потребительский кооператив - создается на основе добровольного объединения граждан и юридических лиц с целью удовлетворения материальных и иных потребностей участников путем объединения имущественных паевых взносов.
Доходы от предпринимательской деятельности распределяются между членами кооператива. Устав потребительского кооператива должен содержать: 1) наименование (включает указание на основную деятельности и слова "Кооператив", или "Потребительский союз" или "Потребительское общество"; 2) место нахождения; 3) порядок управления деятельностью, состав и компетенцию органов управления и порядок принятия решений; 4) размер паевых взносов, порядок их внесения и ответственность за просрочку; 5) порядок возмещения членам кооператива понесенных ими убытков. Виды таких кооперативов - ЖСК, ГСК и т. д.
Общественные и религиозные организации - добровольные объединения граждан на основе общности интересов для удовлетворения духовных и иных нематериальных потребностей. Участники не отвечают по обязательствам организации, а предприятие - по обязательствам участников. Предпринимательская деятельность допускается только в соответствии с целями организации, например продажа книг Союзом писателей.
Фонды - создаются на основе добровольных взносов для реализации общественно полезных целей гражданами и юридическими лицами, которые не отвечают по обязательствам фонда, так же как фонд - по обязательствам своих учредителей. Предпринимательская деятельность допускается только в соответствии с целями фонда. Фонд вправе создавать хозяйственное общество (ХО) или участвовать в нем.
Учреждения - создаются собственниками имущества для осуществления управленческих, социально-культурных и иных функций некоммерческого характера, финансируемых (полностью или частично) учредителем. Отвечают по обязательствам своими средствами, при их недостаточности субсидиарную ответственность несет собственник. Учреждение владеет и пользуется имуществом в соответствии с целями своей деятельности и заданиями собственника.
Объединения юридических лиц (рис. 2.3) - создаются по договору для защиты общих интересов и в целях координации и не отвечают по обязательствам членов, в то время как члены объединений отвечают в порядке, определенном в учредительных документах.

Рис. 2.3. Основные формы объединений
При необходимости ведения предпринимательской деятельности объединение преобразуется в хозяйственное общество (товарищество), либо создает ХО для этих целей. Учредительными документами объединения являются учредительный договор, подписываемый членами объединения, и устав, утверждаемый членами объединения. Структура устава включает: наименование с указанием на предмет деятельности и слово "Союз" или "Ассоциация", место нахождения; порядок управления деятельностью, состав и компетенцию органов управления и порядок принятия решений; сведения о судьбе имущества при ликвидации объединения. Члены объединения могут безвозмездно пользоваться его услугами.
По окончании финансового года член объединения вправе выйти из него или может быть исключен по решению остающихся участников в порядке, установленном учредительными документами. Выходящий (исключенный) член объединения несет субсидиарную ответственность по обязательствам объединения в течение двух лет с момента выхода.
Многообразие форм собственности является основой для создания различных организационно-правовых форм организаций.
Кооперативы
Значительную роль в экономической системе рыночного типа выполняют кооперативы. В современном мире насчитывается более 120 видов организаций, которые отвечают кооперативным признакам, реализуют в своей деятельности кооперативные принципы. Особое место в предпринимательской системе занимают кооперативы производственные, потребительские, сельскохозяйственные, кредитные, жилищные.
Так, например, в Гражданском кодексе РФ производственным кооперативом (артелью) признается добровольное объединение граждан на основе членства для совместной производственной или иной хозяйственной деятельности (производство, переработка, сбыт промышленной, сельскохозяйственной и иной продукции, выполнение работ, торговля, бытовое обслуживание, оказание других услуг), основанной на их личном трудовом и ином участии и объединении его членами (участниками) имущественных паевых взносов (п. 1 ст. 107 ГК РФ).
Производственные кооперативы создаются (учреждаются) и осуществляют свою деятельность в соответствии с Гражданским кодексом РФ, Федеральным законом РФ от 08.05.96 "О производственных кооперативах" (с измен, от 01.01.2001) и другими федеральными законами.
Государственные и муниципальные унитарные предприятия
Унитарным предприятием признается коммерческая организация, не наделенная правом собственности на закрепленное имущество, которое является неделимым и не может быть распределено по вкладам (долям, паям), в том числе между работниками предприятия.
Имущество государственного или муниципального унитарного предприятия находится соответственно в государственной или муниципальной собственности и принадлежит такому предприятию на праве хозяйственного ведения или оперативного управления. Унитарное предприятие, основанное на праве хозяйственного ведения, создается по решению уполномоченного на то государственного органа или органа местного самоуправления.
Унитарное предприятие, находящееся в федеральной собственности, Основанное на праве оперативного управления, является федеральным казенным предприятием. Оно создается по решению Правительства РФ, утверждающего его устав.
Филиалы, представительства и ассоциации
Особое место среди юридических лиц занимают филиалы, представительства и ассоциации.
В соответствии с положением ГК РФ (ст. 55) филиалом является обособленное подразделение юридического лица, расположенное вне места его нахождения и осуществляющее все его функции или их часть, в том числе функции представительства.
Представительством является обособленное подразделение юридического лица, расположенное вне места его нахождения, которое представляет интересы юридического лица и осуществляет их защиту.
Ассоциация (союз) — это объединение между собой по договору коммерческих организаций в целях координации их предпринимательской деятельности, а также представления и защиты общих имущественных интересов.
Ассоциации (союзы) коммерческих организаций создаются и осуществляют свою деятельность в соответствии с ГК РФ, Федеральным законом РФ от 12.01.96 "О некоммерческих организациях"'(с измен. от 01.01.2001), иными федеральными законами.
Ассоциации (союзы) коммерческих организаций являются некоммерческими организациями. Но если по решению участников на ассоциацию (союз) возлагается ведение предпринимательской деятельности, такая ассоциация (союз) преобразуется в хозяйственное общество или товарищество в порядке, предусмотренном ГК РФ, либо может создать для осуществления предпринимательской деятельности хозяйственное общество или участвовать в нем.
В ассоциации (союзы) на добровольных началах могут объединяться общественные, иные некоммерческие организации и учреждения. Члены ассоциации (союза) сохраняют свою самостоятельность и права юридического лица, вправе безвозмездно пользоваться ее услугами, по своему усмотрению выйти из ассоциации (союза) по окончании финансового года.
ТЕМА 7. ЭТИКА ПРЕДПРИНИМАТЕЛЬСТВА И СОЦИАЛЬНАЯ ОТВЕТСТВЕННОСТЬ В БИЗНЕСЕ
К числу важнейших факторов, определяющих успешность предпринимательской деятельности относятся:
- ее культура (культура управленческой деятельности, деловая культура) и этика (общечеловеческая и деловая), формирование благоприятных трудовых отношений на предприятии;
- социальная ответственность предпринимателя;
- с точки зрения психологии — соотношение степени риска и вознаграждения, возможные потери не только в финансовой области, но и в личной, семейной жизни.
7.1. Культура предпринимательской деятельности
Культура предпринимательской деятельности — составная часть экономической культуры, культуры вообще и воплощается, прежде всего, в сфере управления.
Культура предпринимательской деятельности — совокупность материально-духовных достижений в предпринимательстве, определяемых, с одной стороны, материально-производственными процессами на предприятии, а с другой — экономическими отношениями между людьми. Эта культура воплощается в системе социальных норм и ценностей, сознании, знаниях, в профессионализме и природе труда, мировоззрении, морально-этических нормах деятельности, поведении.
Преуспевающим предпринимателям присущи следующие психологические качества:
- уверенность в благоприятном исходе;
- эмоционально-психологическая устойчивость;
- готовность принять ответственность и проявить решительность;
- новаторское, креативное мышление;
- настойчивость в достижении поставленной цели;
- стремление к выполнению более сложной работы;
- получение удовлетворения от достижения цели;
- стремление. к разумному риску;
- самообладание;
- устойчивые способности к преодолению препятствий;
- высокий уровень самоорганизации и стремление постоянно совершенствовать уровень профессионализма;
- умение ставить реальные цели, сопоставлять их с ресурсной базой, усложнять их после достижения успеха и осознавать причины неудач;
- навыки стратегического и тактического планирования.
Важнейшими среди этих качеств и черт являются личная ответственность за решение поставленных проблем, формирование целей предпринимательской деятельности и их достижение на основе планирования.
При исследовании причин банкротств и выживания новых предприятий в США в 70-х годах XX века оказалось, что не обанкротились в основном те фирмы, которые были созданы предпринимателями с высшим внутренним контролем, то есть теми, кто считает, что события в бизнесе зависят не от влияния внешних сил, а от их собственного поведения.
Летом 2002 года в ЕС была создана Европейская академия бизнеса и общества, задача которой — воспитание социальной ответственности менеджеров. Со временем она должна объединить 250 учебных заведений Европы. Причиной создания новой системы бизнес-образования, по мнению ее учредителей - ряда корпораций (Royal Dutch-Shell, Johnson & Johnson, Volkswagen и др.), послужил рост коррупционных скандалов в американских предпринимательских структурах, свидетельствующих о том, что бизнес начал разрушать себя. Современное законодательство не закрывает лазейки для получения предпринимательского дохода неэтическими способами. Поэтому традиционные программы подготовки менеджеров устарели. Например, МВД в основном учит бизнес-ценностям с позиций интересов акционеров. Удержать от соблазнов человека может только осознание иеобходи мости ответственности перед обществом.
Важнейшим моментом в принятии решения стать предпринимателем является осознание степени риска и возможной неудачи. Предприниматели рискуют карьерой, не только финансовым, но и семейным благополучием. Финансовые неудачи могут иметь серьезные эмоциональные последствия, негативно сказаться на здоровье, Основные элементы предпринимательского риска — общая склонность к риску вообще, понимание возможности неудач, системное осознание их последствий.
Двумя основными альтернативами предпринимательской деятельности являются:
- с одной стороны, получение крупного вознаграждения, но и большая вероятность неудачи;
- с другой — скромное вознаграждение, но меньшая возможность неудачи.
Опыт развития предпринимательства показал, что успешной является деятельность тех предпринимателей, которые рискуют умеренно по сравнению с теми, кто рискует недостаточно или сверх всякой меры.
В управлении материально-производственными процессами важными звеньями культуры предпринимательской деятельности являются:
- культура труда (то есть соблюдение требований эксплуатации техники, технологическая дисциплина и др.);
- информационная культура (знания об эффективном использовании информатизации, компьютерная грамотность и т. п.).
В управлении экономическими процессами важную роль играют знание и владение навыками:
- научной организации производства и труда, которые относятся к элементам организационно-экономической культуры;
- финансовых, контрактных, организационно-экономических отношений между субъектами предпринимательской деятельности — элементы технико-экономической культуры;
- технологий привлечения наемных работников к участию в прибыли предприятия (продажа им акций, облигаций и т. п.) — элементы культуры трудовых отношений.
Культура предпринимательской деятельности должна опираться на такие социальные ценности, как равенство, справедливость, уважение, согласие, порядок.
Различают также материальные и духовные, личностные и институциональные элементы культуры предпринимательской деятельности:
- к материальным относят уровень развития предприятия, в частности, управленческой и информационной техники;
- к духовным — совокупность профессиональных знаний предпринимателя, производственного опыта и привычек, экономическое мышление;
- к личностным - вид предпринимательской деятельности, возможность обогащения, степень экономической свободы и др.;
- к институциональным — социальные ценности и нормы, в том числе веру и убеждения.
Для повышения деловой культуры и этики предпринимательства целесообразно создать общенациональную программу "Культура предпринимательской деятельности", в рамках которой необходимо:
1) изучить традиционные национальные черты предпринимательства и этику нравственных ценностей в деловых отношениях в историческом аспекте.
Например, еще Владимир Мономах ввел устав, согласно которому процент за кредит, не должен превышать 20%, что препятствовало развитию паразитического предпринимательства. Впервые эту мысль высказывал древнегреческий философ Аристотель. Современные мировые религии осуждают незаконно нажитое богатство, а честно приобретенное призывает использовать в гуманных целях;
2) формировать у широкой общественности положительное мнение о предпринимательской деятельности, поддерживать в средствах массовой информации тех предпринимателей, которые испытали неудачи и т. д.
7.2. Этика предпринимательства
Незаурядную роль в успешной предпринимательской деятельности играет этика предпринимательства, которая означает комплекс норм и правил морального поведения руководителю и умение соединять профессиональные принципы управления с общечеловеческими, базируется на уважении к действующему законодательству, честности, соблюдении данного слова и т. п.
Важный элемент этики предпринимательства (и одновременно принцип управления) — выполнение руководителем предприятия взятых на себя обязательств. При этом нередко одним предпринимателем дается другому лишь устное обязательство (слово), которое, как правило, четко выполняется.
Основными методами влияния предпринимателя или менеджера на людей с целью их побуждения к высокоэффективной работе являются:
- личностный (личные качества руководителя);
- поведенческий (стиль руководства, манера поведения с подчиненными).
В его рамках выделяют: демократический, автократический и либеральный методы;
- ситуационный.
При этом важно придерживаться таких принципов взаимодействия руководителя с подчиненными, как ориентация на человеческие качества сотрудников (их чувства, стремления), привлечение их со временем к управлению производством, собственностью и др.
Реализация- этих принципов в практике предпринимательства разработана в современных теориях мотивации. Данные теории лежат в основе механизмов долговременного воздействия на работников в целях активации их трудового потенциала.
Их можно подразделить на:
- содержательные, к которым относятся теории Абрахама Маслоу, Дэвида Мак Клейна, Фредерика Берцберга. В их основе лежат механизмы внутренних побуждений, потребностей;
|
Из за большого объема этот материал размещен на нескольких страницах:
1 2 3 4 5 6 |



