Анализ спроса на товары (услуги) сайта среди аудитории поисковых систем или почему семантика является фундаментом продвижения сайта
за предоставленную информацию
ВАЖНО! На мой взгляд, это самый важный раздел этой книги. Без понимания того, что такое семантика и зачем она нужна, вам в продвижении делать нечего. Читайте внимательно, я старался расписать все буквально по шагам.
Прежде чем начинать процесс продвижения вашего сайта в поисковых системах, необходимо понять величину (да и наличие вообще!) спроса на те товары или услуги, которые предлагаются на вашем сайте. К счастью, задача эта решается довольно просто и без проведения сложных исследований и опросов.
Спрос в поисковых системах может быть легко изучен при помощи статистики запросов поисковых систем. Суть статистики запросов в том, что можно посмотреть сколько раз в предыдущем месяце пользователи поисковых систем запрашивали тот или иной запрос, а также найти сходные запросы, при помощи которых могут искать ваши товары или услуги. На языке профессионалов процесс поиска запросов и их группировки называется составлением «семантического ядра» сайта.
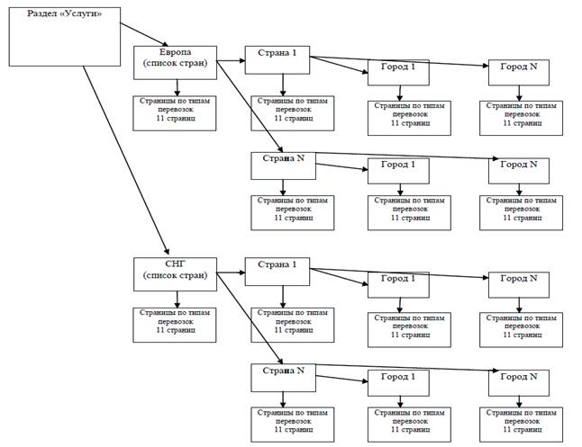
Семантическое ядро является фундаментом продвижения вашего сайта. Без него забудьте думать про хорошие результаты от продвижения:

Распечатайте и повесьте себе эту схему на видном месте!
Итак…
Что такое семантическое ядро?
Попробуем дать определение.
Семантическое ядро запросов сайта — это набор запросов, которые относительно часто используются пользователями при поиске информации, имеющейся на сайте или близкой к ней по теме.
Когда пользователи хотят найти информацию, они редко используют научные формулировки, и поэтому нельзя заранее предсказать, как будет сформулирован их запрос. Чтобы проводить оптимизацию сайта для поисковых машин, а также для понимания, какими словами обозначают свою потребность пользователи (что можно использовать в рекламе), необходимо найти соответствие между темой сайта и набором формулировок запросов. Этот набор и является семантическим ядром запросов.
При составлении ядра принимается во внимание ряд факторов.
· Учитывается смысл запроса, а не его форма — даже если поисковая фраза содержит «правильные» слова, она может быть нецелевой (например, запросом «телефоны Москвы» ищут, очевидно, справочник телефонов, и для продажи телефонов он не годится). Ориентация на смысл требует ручного труда, что делает составление семантического ядра очень трудоемким.
· Учитываются точные формулировки запросов. Грамотный подход к формированию ядра требует учета точных формулировок, потому что современные поисковые системы даже при перестановке слов выдают другие результаты, не говоря уже о добавлении уточняющих слов в запрос. Даже если сайт будет на первом месте по запросу «мобильные телефоны», это не значит, что он попадет в первую сотню по запросу «мобильные телефоны Siemens», сколько бы раз слово «Siemens» не употреблялось на странице. Это еще одна причина, существенно усложняющая составление семантического ядра.
· Для включения в ядро запрос должен быть достаточно частотным, иначе он может оказаться случайным, а т. к. таких запросов очень много, время будет потрачено зря. Из этого правила есть два исключения. Первое — группа очень дорогих товаров, когда каждый случайный посетитель может принести большую прибыль. Второе исключение — специальные методы раскрутки, когда группа низкочастотных запросов помещается на страницу в виде списка — в этом случае очень важно продумать содержание и внешний вид страницы, чтобы она не оттолкнула потенциального клиента и не испортила впечатление о компании.
· Учитывается многозначность запроса — если пользователь задал запрос «краски», неизвестно, хочет ли он узнать что-либо о лакокрасочных материалах, или интересуется группой «Краски». Решение о включении запроса принимается на основании предположений о доле целевых посетителей среди тех, кто задал данный запрос.
· Исключаются маловероятные и слишком узкие запросы. Если на сайте предлагается широкий перечень товаров, исследование всех запросов становится нереальным. В таком случае, если спрос в исследуемой области достаточно большой, из ядра исключаются недорогие товары, по которым маловероятен запрос (например, «клипса с держателем»).
В отличие от анализа посещаемости и поведения посетителей на сайте, семантическое ядро позволяет оценить внешний по отношению к сайту спрос, изучить потенциальную аудиторию, которая еще не пришла на сайт.
Где применяется семантическое ядро?
Полученные формулировки запросов можно применять для следующих целей:
· оптимизация сайта для поисковых систем (запросы используются для формирования текста страниц и ссылок);
· контекстная реклама (ключевые слова для показа объявлений выбираются среди ядра запросов; эти же поисковые фразы включаются в текст объявлений);

· обычная реклама (если реклама содержит текст или слоган, желательно, чтобы он включал самую частотную поисковую фразу из ядра, подходящую по теме).
· Для создания фильтров и сортировок на сайте

Для выдачи задания копирайтеру на написание контента:

Для проектирования нового сайта или переделки структуры текущего сайта:

При открытии новых направлений в бизнесе:

Для понимания сезонности спроса:

Семантическое ядро – это база для всего: построения структуры сайта, написания текстов, создания контекстных рекламных кампаний. Если будет плохо проработана «база», такими же плохими будут результаты от продвижения.
Сравните. Посещаемость сайта без проработанной семантики:

10-15 человек в день и не более.
И посещаемость сайта с проработанной семантикой:

700-800 человек в день.
Почувствуйте разницу!
Анализ спроса можно и нужно разбить на 3 этапа:
1 Этап – Сбор запросов
2 Этап – Их группировка и создание так называемого списка соответствия
3 Этап – Составление задания на контент для копирайтера
Шаг 1. Сбор ядра запросов
Методика формирования семантического ядра
Для получения семантического ядра запросов сайта используется ряд шагов:
1. Анализ тематической области и текстов сайта с целью формирования начального списка запросов.
2. Поиск возможных синонимов и однокоренных слов для всех ключевых терминов (для поисковых систем слова «компьютер» и «компьютерный» — два разных слова).
3. Поиск сходных по смыслу запросов
4. Поиск сопутствующих терминов, которые употребляются только в контексте целевой тематики. Например, запрос «3310» без слова «nokia» составляет примерно 12% от частоты запроса «nokia 3310», причем 90% вторичных поисковых запросов[1] относятся именно к телефону «Nokia 3310».
5. Выявление терминов, которые используются как на русском, так и английском языках.
6. Анализ популярных запросов с целью выявления вариантов транслитерации (например, «сименс» и «сиеменс»), жаргонных названий («мобильный телефон» и «мобила»), орфографических ошибок («ericsson» и «ericson»).
7. Анализ частот выявленных запросов с помощью инструментов статистики «Яндекс. Директ» и в качестве вспомогательного инструмента статистики Рамблера. (http://direct. yandex. ru и http://adstat. rambler. ru/wrds/ )
8. Исключение из списка нецелевых, редких, а также многозначных запросов. Для определения того, насколько запрос целевой, применяется человеческий интеллект, а также инструменты статистики.
Наиболее точную статистику на данный момент предоставляет инструмент «Рамблера» http://adstat. rambler. ru/wrds/ Но с учетом низкой посещаемости «Рамблера» этот инструмент мы рассматриваем только как вспомогательный!

Рис. Пример статистики поисковой системы «Рамблер»
Вот так выглядит интерфейс Яндекс. Директа:

Рис. Пример статистики поисковой системы «Яндекс» (Яндекс. Директ)
Порог частоты, после которого запрос не включается список, задается индивидуально для каждой темы. Чем больше в ней частотных запросов, тем выше порог. Редкие запросы на данном этапе избыточны, но как только будет исчерпан резерв в виде популярных запросов, для дополнительного увеличения поискового трафика можно будет охватить редкие запросы.
Если вы не знаете, какой порог частоты брать, возьмите в качестве пороговой запросы с частотой не более 10 в месяц. Если у вас чуть больше терпения, то можете выбрать все запросы, относящиеся к вашей теме.
Классификация запросов
Запросы можно классифицировать по-разному. Здесь приведена одна из возможных классификаций.
Запросы можно разделить на три категории по типу искомой информации:
1. Потребности посетителей. Данная группа запросов характеризует выраженную пользователем потребность, которую может удовлетворить товар или услуга компании, либо ситуацию, в которой могут понадобиться ее товары или услуги. Например, запрос «защита от скачков напряжения» не называет товар прямо, но подразумевает потребность, которую могут удовлетворить UPS, предлагаемые компанией.
|
Из за большого объема этот материал размещен на нескольких страницах:
1 2 3 |



