Таблица 5. Расширенный список терминов, описывающих тему компьютерного интернет-магазина.
№ п./п. | Термины | Дополнительные слова |
1. | · компьютеры (компютеры, компутеры), ЭВМ, computers, pc (писи) · железо, hardware | · продажа, продавать, продавец, магазин, дилер, dealer, selling, seller (селлер) · Москва (Масква), московский, Moscow · карманные, pocket, handheld, palmtop · прайс, price … |
2. | комплектующие | … |
… | … | … |
Формирование списка запросов.
5.1. Из расширенного списка терминов следует составить список запросов. Каждый из терминов может сочетаться каждым из дополнительных слов, поэтому необходимо выписать все возможные комбинации. Словосочетания, которые заведомо маловероятны, можно не выписывать. В качестве промежуточного документа рекомендуется следующая таблица:
Таблица 6. Список запросов, описывающих тему компьютерного интернет-магазина.
№ п./п. | Запросы |
1. | компьютеры продажа |
2. | компьютеры продавать |
3. | компьютеры продавец |
4. | компьютеры магазин |
5. | компьютеры дилер |
6. | компьютеры (селлер) |
7. | компьютеры Москва |
8. | компьютеры (Масква) |
9. | компьютеры московский |
10. | компьютеры карманные |
… | |
N. | железо продажа |
железо продавать | |
… | … |
5.2. С помощью Яндекс-Директа (или Рамблера) следует получить суммарное число запросов в течение месяца для каждого из терминов. Также необходимо выписать частоту точной формулировки запроса (так называемый запрос в кавычках). Если запрос очень часто не связан с темой сайта (например, «железо» может означать и металл), то надо также выписать максимально частотную формулировку с нужным словом, которая точно соответствует теме сайта. Рекомендуется промежуточный документ:
Таблица 7 Список запросов пользователей, отсортированный в порядке убывания частоты.
№ п./п. | Запросы | Частота в месяц, | Частота точной формулировки, |
1. | компьютеры | 74798 | 4308 |
2. | компьютеры продажа | 2174 | 677 |
3. | компьютеры продавать | 479 | 158 |
4. | компьютеры продавец | 15 | 2 |
5. | компьютеры магазин | 506 | 94 |
6. | компьютеры дилер | 26 | 5 |
7. | компьютеры (селлер) | 0 | 0 |
8. | компьютеры Москва | 937 | 65 |
9. | компьютеры (Масква) | 0 | 0 |
10. | компьютеры московский | 75 | 8 |
11. | компьютеры карманные | 1121 | 531 |
… | … | … | … |
N. | железо | 6810 | 772 |
компьютерное железо | 454 | 173 | |
N+1. | железо продажа | 89 | 11 |
железо компьютерное продажа | 8 | 3 | |
N+2. | железо продавать | 43 | 4 |
железо продавать компьютер | 3 | 1 | |
… | … | … | … |
Важно! Автоматизировать процесс получения разных типов частот можно при помощи сервиса: http://seo. /wordstat
5.3. Отсортировав список в порядке убывания частот, следует откинуть запросы, которые встречаются реже 10 раз в месяц, если они не связаны с особенно дорогим товаром.
Исходные документы: полный список терминов.
Выходные документы: список запросов пользователей, соответствующих теме данного сайта, отсортированный в порядке убывания частоты.
Автоматизация: возможна полная автоматизация.
Пример выходных документов:
Таблица 8 Список запросов пользователей, отсортированный в порядке убывания частоты.
№ п./п. | Запросы | Частота в месяц, | Частота точной формулировки, |
1. | компьютеры | 74798 | 4308 |
2. | компьютеры продажа | 2174 | 677 |
3. | компьютеры карманные | 1121 | 531 |
4. | компьютеры Москва | 937 | 65 |
5. | компьютеры магазин | 506 | 94 |
6. | компьютеры продавать | 479 | 158 |
7. | компьютерное железо | 454 | 173 |
8. | компьютеры московский | 75 | 8 |
9. | компьютеры дилер | 26 | 5 |
10. | компьютеры продавец | 15 | 2 |
… | … | … | … |
Выделение запросов целенаправленных посетителей.
Каждый покупатель проходит ряд стадий до момента совершения покупки.
Первая — осознание проблемы, которую необходимо решить и, соответственно, поиск информации о решении проблемы.
Вторая — осознание необходимости использования каких-либо средств или услуг для решения проблемы и поиск информации о них.
Третья — обнаружение конкретных услуг или товаров, которые могут решить проблему, их поиск.
Четвертая — выбор конкретного товара или услуги и его покупка, которая чаще всего делается непосредственно на сайте, где найдена информация о товарах.
Примером прохождения по стадиям может служить серия запросов:
1 — «смысл жизни» — проблема осознана, пользователю необходимо найти смысл жизни. Допустим, найден метод решения проблемы — поиск смысла намного эффективнее при измененных состояниях сознания.
2 — «измененные состояния сознания» — необходимость воздействия на сознание осознана, ищется конкретный способ воздействия. Допустим, выясняется, что таким средством могут служить галлюциногенные грибы.
3 — «галлюциногенные грибы» — пользователя все устраивает, он решается на покупку и ищет соответствующий сайт. Скорее всего, на этой же странице можно будет совершить сделку, а если нет, то пользователь задает еще один запрос.
4 — «мухоморы Москва купить» — он ищет конкретный магазин, где можно купить нужный ему товар.
Первая категория пользователей еще далека от мыслей о покупке, вторая уже понимает, что нуждается в покупке, но не знает, что именно хочет купить, а третья категория пользователей целенаправленно ищет нужную категорию товаров. В четвертой могут быть как покупатели, так и люди, которые ищут какой-то сервис или информацию, связанную с уже имеющимся товаром, и потому она менее предпочтительна.
Следовательно, на данном шаге необходимо просмотреть список запросов и разделить его на две группы: целенаправленные пользователи (категории 2 и 3) и интересующиеся пользователи (все остальные категории).
Исходные документы: список запросов пользователей, соответствующих теме данного сайта, отсортированный в порядке убывания частоты.
Выходные документы: 1) список запросов целенаправленных пользователей, 2) список запросов интересующихся пользователей. Списки соответствуют теме данного сайта и отсортированы в порядке убывания частоты.
Пример выходных документов:
Таблица 9 Список запросов целенаправленных пользователей.
№ п./п. | Запросы | Частота в месяц, | Частота точной формулировки, |
1. | компьютеры продажа | 2174 | 677 |
2. | компьютеры Москва | 937 | 65 |
3. | компьютеры магазин | 506 | 94 |
4. | компьютеры продавать | 479 | 158 |
5. | компьютеры московский | 75 | 8 |
6. | компьютеры дилер | 26 | 5 |
7. | компьютеры продавец | 15 | 2 |
… | … | … | … |
Таблица 10 Список запросов пользователей, отсортированный в порядке убывания частоты.
№ п./п. | Запросы | Частота в месяц, | Частота точной формулировки, |
1. | компьютеры | 74798 | 4308 |
2. | компьютеры карманные | 1121 | 531 |
3. | компьютерное железо | 454 | 173 |
… | … | … | … |
В конечном итоге мы получим документ под названием «семантическое ядро сайта», в котором будут содержаться все запросы пользователей, сгруппированные по тем или иным признакам и отсортированные по убыванию частоты. Объем такого документа может составлять как несколько страниц (для узкоспециализированных сайтов), так и пару десятков страниц (для сайтов широкой тематики, Интернет-магазинов с большим ассортиментом товаров). Число запросов в семантическом ядре может составлять от нескольких десятков, до нескольких десятков тысяч.
Примеры того, как может выглядеть ядро


Шаг 2. Составление списка соответствия
Когда мы составили ядро из нескольких сотен или тысяч запросов, начинается самый интересный и трудоемкий процесс – группировка запросов и создание списка соответствия страниц запросам. Вот как примерно выглядит список соответствия:

Наша задача – каждой группе запросов сопоставить либо уже имеющуюся страницу на сайте, либо выделить страницы, которые нужно будет создать (написать контент).
Основной принцип группировки – 1 страница должна решать 1 проблему пользователя. Не 10, а одну J
Вот пример правильной группировки.
Проблема: клиенту нужно перевезти груз по жд в Абакан
Запросы:
Жд перевозка грузов в Магадан
Железнодорожные перевозки в Магадан
Перевозка по жд в Магадан
Доставка по жд в Магадан
Все «железнодорожные» запросы + город на 1 страницу:

Клиент вводит в Яндекс запрос, например, «перевозка по жд в Магадан» и сразу попадает на страницу с соответствующим заголовком и ценами.
Вот пример неправильной группировки
Проблема: Клиенту нужно быстро доставить груз в Магадан
Запросы на страницу:
Жд перевозка грузов в Магадан
Железнодорожные перевозки в Магадан
Перевозка по жд в Магадан
Доставка по жд в Магадан
Автоперевозки в Магадан
Доставка сборных грузов в Магадан
Авиадоставка в Магадан
Авиаперевозки в Магадан

Клиента интересуют авиаперевозки, и если информация о них находится дальше 1-го экрана, то он их просто не найдет и уйдет со страницы!
Особенности группировки запросов на главную страницу
На главную страницу сайта обычно группируют самые сложные и конкурентные запросы. Обычно это 4-5-6 самых сложных с точки зрения конкуренции запроса.
Однако существуют тематики, где так называемый «длинный хвост» запросов включает в себя высоко частотные и конкурентные запросы. В этом случае на главную страницу может приходиться до нескольких десятков запросов, вот пример из нашего списка соответствия:

Поэтому когда вы в списке соответствия определили запросы под главную страницу, обязательно проверьте это при помощи универсального алгоритма, речь о котором пойдет дальше.
Универсальный алгоритм самопроверки
Проверить правильность группировки очень просто. Это можно сделать через выдачу поисковых систем. Вводите запрос и смотрите, какие страницы в выдаче:

Также можно воспользоваться специальными сервисами, например Мегаиндексом, и посмотреть, какие урлы в выдаче по тому или иному запросу:


Данный процесс можно автоматизировать. Без проведения такой проверки велик шанс ошибиться, особенно при группировке сложных запросов по страницам. Так как логика поисковых машин может сильно отличаться от вашей логики.
Допустим, большинство оптимизаторов скажут вас, что запрос «туры в турцию» нужно распределить на главную страницу сайта. Действительно, запрос сложный и высоко конкурентный. Однако, если мы зайдем в Яндекс и осуществим проверку, то увидим, что в выдаче по этому запросу в основном не главные страницы, а внутренние:

Следовательно, продвигать этот запрос нужно на внутреннюю страницу, а не на главную. Если же вы будете продвигать главную, то шанс попасть в топ невелик.
Проектирование структуры сайта, исходя из полученной семантики
Сбор семантического ядра решает еще одну важную задачу. Позволяет понять, какая структура должна быть у сайта с точки зрения конечного пользователя (посетителя сайта). Как правило, оптимизатору приходится работать уже с существующим сайтом, поэтому после сбора семантики и построения правильной структуры приходится текущий сайт сильно переделывать.
Если же у вас сайта еще нет, то вам повезло т. к можно изначально все по-человечески сделать.
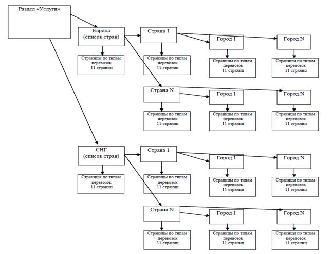
Чтобы понять значение структуры для продвижения и для достижения продаж с сайта, давайте посмотрим простую схему:

На схеме слева представлена структура сайта без семантики (это 99% всех сайтов) и структура сайта, которая была создана после анализа и сбора семантики (это 1% всех сайтов).
Как видите, вторая структура отвечает реальным потребностям и запросам целевой аудитории. А первая, не очень.
Структуру можно проектировать либо в виде интеллект-карт, либо просто отрисовывать в ворде разные уровни структуры сайта, примерно вот так:

Главное, чтобы структура была понятна разработчику и клиенту.
Шаг 3. Составление задания для копирайтера
Готовая семантика позволяет быстро выдавать задание для копирайтера на создание текстов для сайта. Обычно такое задание выдается после составления списка соответствия, когда уже понятно, под какие запросы будут созданы те или иные страницы на сайте:

Если семантика очень большая, то задание для копирайтера делится на части по 20-30 страниц. В этом случае разумно разбить задачу между несколькими копирайтерами, чтобы быстрее наполнить сайт.
В случае, если семантика собиралась для сайта портального типа (интернет-магазина), в котором часть контента генерируется по формулам, запросы, по которым контент будет создаваться автоматически, не входят в задание для копирайтеров.
Что делать с полученным документом?
Семантическое ядро является базовым документом для последующей поисковой оптимизации сайта. Семантическое ядро – это результат изучения спроса на ваши товары и услуги. С полученными данными можно сделать примерно следующее:
Отобрать запросы, по которым целесообразно вести поисковую оптимизацию сайта. Отобрать запросы, по которым необходимо вести контекстную рекламу Отобрать запросы, по которым на сайте нет контента (текстов) и поставить задачи на создание текстов.Также (если анализ спроса проведен качественно) можно попытаться выделить те запросы, по которым возможно предоставление дополнительных услуг вашим посетителям и покупателям. Например, если у вас сайт, который продает картриджи, то целесообразно задуматься об организации доставки картриджей и заправки картриджей.
Чек-лист по составлению семантического ядра для читателей книги
В прошлом году я сделал довольно объемный чек-лист по составлению семантического ядра. Он пригодится вам в повседневной работе и при выполнении практикума:

Проверить свои сайты абсолютно бесплатно вы сможете, зарегистрировавшись на нашем сервисе чек-листов: http://4ek.
Там же найдете много других полезных чек-листов и видео.
Практикум
Практическое задание будет очень простым. Взять свой сайт и собрать семантическое ядро на основании вышеизложенной методики и чек-листа. Оно вам пригодится как минимум для выполнения ряда следующих практических задач в этой книге.
Подсказка. Если сайт очень большой или тематика очень широкая, ограничьтесь порогом частоты запросов в 10 в месяц. Иначе утонете.
[1] Вторичный поисковый запрос — это основной запрос, расширенный дополнительными терминами. Например, если основной запрос — «телефон», то вторичные — это «купить телефон», «телефон Siemens» и т. д.
[2] Разумеется, использовать слова с ошибками можно при размещении рекламы по ключевым словам, но в тексте сайта это стоит делать лишь в крайнем случае.
|
Из за большого объема этот материал размещен на нескольких страницах:
1 2 3 |



