Частное образовательное учреждение высшего профессионального образования
«Южно-Уральский институт управления и экономики»
МЕТОДИЧЕСКИЕ РЕКОМЕНДАЦИИ
по выполнению домашней контрольной работы
по дисциплине
«ТЕОРИЯ ВЕРОЯТНОСТЕЙ
И МАТЕМАТИЧЕСКАЯ СТАТИСТИКА»
Для студентов заочной формы обучения
По направлению:
080100.62 «Экономика»
Челябинск
2012
Теория вероятностей и математическая статистика: Методические рекомендации по выполнению домашней контрольной работы / - Челябинск: ЧОУ ВПО «Южно-Уральский институт управления и экономики», 2012.- 30 с.
Теория вероятностей и математическая статистика: Методические рекомендации по выполнению домашней контрольной работы: 080100.62 «Экономика»
ã Издательство ЧОУ ВПО «Южно-Уральский институт управления и экономики», 2012
Частное образовательное учреждение высшего профессионального образования
«Южно-Уральский институт управления и экономики»
КОНТРОЛЬНАЯ РАБОТА
По дисциплине «Теория вероятностей и математическая статистика»
Вариант №___
Выполнил(а) студент(ка)
___________________________________________________________
(Фамилия, имя, отчество)
___________________________________________________________
(Адрес проживания)
Группа ______________________
Дата отправления «__» ____201_г.
Результат проверки____________________
Проверил преподаватель _______________
Дата проверки________________________
г. Челябинск, 2012
СОДЕРЖАНИЕ
Введение…………………………………………………………………… | 5 |
Методические рекомендации по выполнению контрольных заданий… | 6 |
Задания для домашней контрольной работы…………………………… | 22 |
Рекомендуемый список литературы…………………………………….. | 28 |
Приложение 1. Список вопросов | 30 |
ВВЕДЕНИЕ
Цель курса математики состоит в освоение необходимого математического аппарата. Это необходимо для анализа моделирования и решения прикладных задач, с использованием ЭВМ.
Задачи изучения математики как фундаментальной дисциплины состоят в развитии логического и алгоритмического мышления, в выработке умения моделировать реальные процессы.
МЕТОДИЧЕСКИЕ РЕКОМЕНДАЦИИ ПО ВЫПОЛНЕНИЮ КОНТРОЛЬНЫХ ЗАДАНИЙ
Теория вероятностей
Теория вероятностей - раздел математики, изучающий закономерности случайных явлений, наблюдаемых при массовых повторениях испытаний.
1. Случайные события
Основные понятия.
Под испытанием (опытом) понимается осуществление некоторого комплекса условий. Событием назовем всякий факт, который в результате опыта может произойти или не произойти.
Событие A в опыте называется достоверным, если при повторениях опыта оно всегда происходит.
Событие B в опыте называется невозможным, если при повторениях опыта оно никогда не происходит.
Событие в опыте называется случайным, если при повторениях опыта оно иногда происходит, иногда нет. Случайные события обозначаются А, В, С и т. д.
Два события называются несовместными (совместными), если появление одного из них исключает (не исключает) появление другого. Несколько событий в данном опыте называются несовместными, если они попарно несовместны. Несколько событий в опыте называются совместными, если совместны хотя бы
два из них.
События в опыте называются равновозможными, если условия их появления одинаковы и нет оснований считать какое-либо из них более возможным, чем любое другое.
Полной группой событий называется несколько событий таких, что в результате опыта непременно должно произойти хотя бы одно из них.
Пример 1 Опыт - бросание игральной кости; события :
А1 - выпадение одного очка,
А2 - выпадение двух очков,
А3 - выпадение трех очков,
А4 - выпадение четырех очков,
А5 - выпадение пяти очков,
А6 - выпадение шести очков,
В - выпадение четного числа очков,
С - выпадение более семи очков,
D - выпадение не менее трех очков,
E - выпадение не более шести.
Достоверное событие в данном опыте - E, невозможное событие - С, остальные события - случайные. Первые шесть событий А1, А2, А3, А4, А5, А6 не могут быть выражены через более простые события и их называют элементарными событиями (элементарными исходами). Кроме того, они образуют полную группу несовместных равновозможных событий. Событие В можно выразить через более простые события : либо наступит А2, либо наступит А4, либо А6; следовательно, элементарным событием событие В не является.
Два несовместных события, образующих полную группу, называются противоположными. Противоположные события обозначаются А и
(не А).
Пример 2. Опыт - два выстрела по мишени; события: А - ни одного попадания,
- хотя бы одно попадание.
2. Алгебра событий
Суммой или объединением событий А1, А2,..., Аn назовем событие, состоящее в появлении хотя бы одного из этих событий.
А1+А2+...+Аn=А1ÈА2È...ÈАn.
Произведением или пересечением событий А1, А2,..., Аn назовем событие, состоящее в совместном появлении всех этих событий.
А1· А2·…·Аn =A1∩A2∩...∩An.
Пример 3. Опыт - два выстрела по мишени. Событие Аi - попадание в мишень при i - м выстреле (i =1;2).
Тогда событие В=А1+А2 - хотя бы одно попадание, событие С=
1+
2 – хотя бы один промах, событие D= А1·А2 - попадание в цель дважды, Е= А1·
2 +
1·А2 - ровно одно попадание.
3. Частота события и ее свойства
Если опыт воспроизведен n раз, а событие А произошло m раз, то частотой (относительной частотой) события А назовем Р*(А)=
, т. е. отношение числа испытаний, в которых появилось событие А, к числу всех испытаний.
Свойства частоты.
1) 0≤Р*(А)≤ 1, так как 0≤m≤n, следовательно, 0 ≤
≤ 1
2) частота достоверного события равна 1, так как m=n.
3) частота невозможного события равна 0, так как m=0.
4) Р*(А+В)=Р*(А)+Р*(В)-Р*(А·В).
Условной частотой события В относительно события А, обозначение Р*(В/А), назовем частоту события В при условии, что событие А уже произошло, то есть это число равно отношению числа опытов NAB, в которых произошли события А и В одновременно, к числу опытов NA, в которых появилось событие А, то есть P*(B / A) = ![]()
5) Р*(А·В)=Р*(А)·Р*(В/А).
Частота случайного события обладает свойством устойчивости, т. е. при увеличении числа опытов значения частоты события группируются около некоторого числа, характеризующего возможность появления данного события в данном опыте.
4. Классическое определение вероятности события
Исход опыта называется благоприятным событию А, если в результате опыта событие А свершилось. Вероятностью события A назовем число Р(А)=
, где m – число благоприятных событию А исходов, n – число всех исходов в данном опыте.
Пример 4. Опыт - бросание игрального кубика. Событие А - выпадение числа очков, кратного 3. Пусть X – число очков, тогда все возможные исходы нашего опыта: (Х=1), (Х=2), (Х=3), (Х=4), (Х=5), (Х=6), равновозможны. Всего случаев n=6, благоприятных из них m=2, следовательно,
P(A) =
=
.
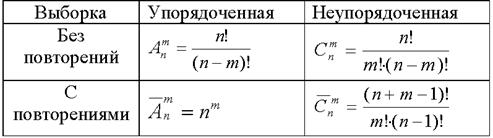
5. Элементы комбинаторики
Имеется совокупность n объектов, назовем ее генеральной совокупностью. Из генеральной совокупности наудачу отбираем m объектов, эту отобранную совокупность назовем выборкой.
Выборка может быть упорядоченной, если порядок объектов (элементов) играет роль, и может быть неупорядоченной, если порядок элементов роли не играет.
Выборка может быть без повторений, если элементы повторяться не могут, и может быть с повторениями, если элементы в выборке повторяются.
Например, телефонный номер 260-61-51 - упорядоченная выборка с повторениями из десяти цифр по семи.
Упорядоченная выборка из n элементов по m называется размещением, неупорядоченная выборка из n элементов по m называется сочетанием. Число размещений и сочетаний c повторениями и без повторений из n элементов по m можно найти из следующей таблицы.
Таблица 1

Пример 5. Два счета из десяти выполнены с ошибками. Найти вероятность того, что из четырех взятых на проверку счетов один счет окажется с ошибками.
Решение.
Воспользуемся классической формулой Р(А)=
, всего случаев
, так как имеем дело с неупорядоченными выборками без повторений, благоприятных из них
. Следовательно,

|
Из за большого объема этот материал размещен на нескольких страницах:
1 2 3 4 |



