Основной заботой современной организации стали отбор и поддержка талантливых менеджеров. Руководство РИФ попросило аналитиков распределить по степени важности для них факторы применительно к последним трем годам. В число факторов вошли: общее руководство, финансы, маркетинг, материалы, производство и готовая продукция. По трудовым ресурсам выше других котировались два фактора: привлечение высококвалифицированных менеджеров высшего звена управления и обучение способных руководителей внутри фирмы. То, что повышение квалификации менеджеров, оказалось по значению выше, чем прибыль, обслуживание потребителей и выплата приемлемых дивидендов акционерам, явный признак важности притока этой категории трудовых ресурсов в организацию. Поддержка талантливых управляющих – это зачастую проблема переговоров с глазу на глаз с кандидатами на должность, которым предполагаются достаточно высокая заработная плата и льготы.
Анализ потребителей, как компоненты непосредственного окружения организации, в первую очередь имеет своей задачей составление профиля тех, кто покупает продукт, реализуемый данной компанией. Изучение покупателей позволяет компании лучше уяснить то, какой продукт в наибольшей мере будет приниматься покупателями, на какой объём продаж может рассчитывать организация, в какой мере покупатели привержены продукту именно данной организации, насколько можно расширить круг потенциальных покупателей, что ожидает продукт в будущем и многое другое.
РИФ» продает продукцию массового спроса. Потребителями данной организации являются розничные магазины, организации мелкооптовой торговли, организации общественного питания, как города Саратова, так и регионов области: Аткарск, Балаково, Балашов, Вольск, Энгельс, Красный Кут, Маркс, а также компания осуществляет прямые продажи со склада частным лицам.
Профиль покупателя может быть составлен по следующим характеристикам:
· Географическое месторасположение покупателя;
· Демографические характеристики покупателя, такие, как возраст, образование, сфера деятельности;
· Социально-психологические характеристики покупателя, отражающие его положение в обществе, стиль поведения, вкусы привычки;
· Отношение покупателя к продукту, отражающие то, почему он покупает данный продукт, является ли он сам пользователем продукта, как оценивает продукт.
Изучая потребителя, фирма также уясняет для себя, насколько сильны его позиции по отношению к ней в процессе торга. Торговая сила покупателя зависит, например, также от того насколько существенно для него качество покупаемой продукции. Существует целый ряд факторов, определяющих торговую силу покупателя, которые обязательно должны быть вскрыты и изучены в процессе анализа потребителя. К числу таких факторов относятся следующие:
· Объём закупок, осуществляемых покупателями;
· Уровень информированности покупателя;
· Наличие заменяемых продуктов;
· Стоимость для покупателя перехода к другому продавцу;
· Чувствительность покупателя к цене, зависящая от общей стоимости осуществляемых им закупок, его ориентации на определённую марку, наличие определённых требований к качеству товара, его прибыли, системы стимулирования и ответственности лиц, принимающих решение о покупке.
Если фирма не выполняет данные требования потребителя, то он естественно будет уже искать нужный товар у конкурентов.
Руководство каждого предприятия чётко понимает, что если не удовлетворять нужды потребителей также эффективно, как это делают конкуренты, предприятию долго не продержаться на плаву. Во многих случаях не потребители, а как раз конкуренты определяют, какого рода результаты деятельности можно продать, и какую цену можно запросить.
Изучение конкурентов, то есть тех, с кем организации приходится бороться за ресурсы, которые она стремиться получить из внешней среды, чтобы обеспечить своё существование, занимает особое и очень важное место в стратегическом управлении. Данное изучение направленно на то, чтобы выявить слабые и сильные стороны конкурентов и на базе этого строить свою стратегию конкурентной борьбы.
Конкурентная среда формируется не только внутри отраслевыми конкурентами, производящими аналогичную продукцию и рекламирующими её на одном и том же рынке. Субъектами конкурентной среды являются также и те фирмы, которые производят замещающий продукт.
Кроме них на конкурентную среду организации оказывают заметное влияние её покупатели и поставщики, которые, обладая силой к торгу, могут заметно ослабить позицию организации на поле конкуренции.
Главными конкурентами РИФ» в городе Саратове и саратовской области являются организации, которые также занимаются оптово-розничной торговлей алкогольной, слабоалкогольной и безалкогольной продукцией, такие как: «Дикомп – Супер склад», «Прикуп», а также сами заводы производители: «Ликсар - Саратов», «Орфей», помимо этого РИФ» конкурирует с организациями, которые занимаются мелкооптовой и розничной торговлей, такими как сети магазинов: «Магнит», «Социализм», «Копейка» и другими.
Обобщая результаты работы по анализу стратегических факторов внешней среды, я использовала EFAS – анализ (см. табл. 2.2)
Таблица 2.2 – Резюме анализа внешних стратегических факторов, влияющих на «ТК РИФ»
Внешние стратегические факторы | Вес | Оценка | Взвешенные оценки |
Угрозы: · несовершенная и сложная налоговая система, приводящая к установлению высоких цен на товары; · наличие сильной конкуренции в области розничной торговли; · низкая платежеспособность населения и ее дальнейшее падение; · использование физически устаревшего оборудования; · относительно высокие цены на большинство импортируемого товара; · | 0,10 0,10 0,10 0,15 0,05 | 4 3 3 4 2 | 0,40 0,30 0,30 0,60 0,10 |
Возможности: · заключение договоров напрямую с европейскими производителями; · развитие сети розничной торговли; · трудоустройство населения; · приобретение нового оборудования; · внедрение системы скидок | 0,10 0,20 0,10 0,05 0,05 | 3 4 4 3 4 | 0,30 0,80 0,40 0,15 0,20 |
Суммарная оценка | 1,00 | 3,55 |
Анализируя результаты таблицы 2.2, можно сделать вывод, что реакция компании на изменения внешней среды находится на среднем уровне.
Анализ развития компании
Жизненный цикл «РИФ» отражает развитие спроса во времени на алкогольную и слабоалкогольную продукцию (см. рис. 2.2)
![]() |
Рисунок 2.2 - Жизненный цикл «РИФ»
На рисунке 2.2 видно, что описываемая мной компания с 1995 г. по 2002 г. с момента зарождения находилась на стадии роста. Это можно объяснить тем, что компания увеличивала площадь складских и служебных помещений, а с увеличением площадей расширяли ассортимент продукции, происходил поиск новых клиентов. На сегодняшний день она находится на стадии зрелости, хотя объем продаж увеличивается, но не такими темпами, как в предыдущие годы. Это объясняется тем, что ассортимент компании практически не обновляется, поиск новых клиентов осуществляется медленными темпами, так как в сфере торговли спиртными напитками существует достаточное количество конкурентов, которые также борются за свои позиции на рынке.
Размер рынка: годовой доход в среднем составляет 2 млн. руб.
Масштаб конкуренции: в основном конкуренты по городу, но и не малое место занимают конкуренты по саратовской области.
Стадия экономического цикла: стадия зрелости.
Число компаний, работающих в торговле алкогольной продукции: около 12 компаний. Доли рынка колеблются от 6 до 42%.
Потребители: потребителями являются организации, занимающиеся мелкооптовой и розничной торговлей, магазины розничной торговли города Саратова и саратовской области, а также физические лица города Саратова.
Вход и выход: умеренные по высоте барьеры для входа существуют в форме потребностей в капитале на обновление ассортимента и покупку транспортных средств, а также возможности создания более широкой потребительской базы.
Технология: используется стандартная технология, которая меняется по мере старения и изнашивания.
Характеристики продукции: ассортимент «РИФ» включает как продукцию высокого качество, так и среднего и низкого, но каждый из них пользуется достаточным спросом.
Экономический эффект масштаба: умеренный. Здесь эффект масштаба возникает при отгрузке очень большой партии товара одному потребителю, а также при закупке больших партий самой компанией.
Использование производственных мощностей: максимальный объем продаж достигается при 90-100% - ном использовании производственных мощностей.
Прибыльности компании: высокая, так как спрос на данную продукцию практически не изменяется.
В рамках анализа интенсивности конкуренции в данной отрасли можно выделить три вида стратегии. Они отражают четыре различных подхода к росту фирмы и связаны с изменением состояния одного или нескольких следующих элементов: продукт, рынок, отрасль, положение фирмы внутри отрасли, технология.
Стратегия концентрированного роста - сюда попадают те стратегии, которые связаны с изменением продукта или рынка и не затрагивают три других элемента. Конкретными типами стратегий этой группы РИФ» являются:
· РИФ» усиливает позиции на рынке, для этого она делает все, чтобы своей продукцией завоевать лучшие позиции на нем;
· стратегия развития рынка, заключающаяся в поиске новых рынков для своего ассортимента продукции;
· стратегия развития продукта, руководство компании решает задачи роста за счет предложения покупателю нового продукта и предполагает реализовывать его на уже освоенном фирмой рынке
Стратегия интегрированного роста - предполагает расширение фирмы путем добавления новых структур.
· стратегия обратной вертикальной интеграции. Эта стратегия направлена на рост за счет приобретения акцизного склада и тесного сотрудничества с заводом «Руно-С», здесь полный и усиленный контроль за поставщиками, а также за счет создания дочерних структур, осуществляющих снабжение
Стратегия диверсифицированного роста
· стратегия центрированной диверсификации, базируется на поиске и использовании заключенных в деятельности РИФ» дополнительных возможностей для приобретения новой продукции
· стратегия горизонтальной диверсификации. Эту стратегию руководство данной компании использует для поиска возможностей роста на существующем рынке за счет расширенного ассортимента продукции, требующей новой технологии, отличной от используемой.
Структура и масштабы конкурентной среды
Конкурентная среда влияет на формирование активной и пассивной составляющих конкурентоспособности фирмы: чем выше интенсивность конкуренции, тем сильнее должна быть развита пассивная конкурентоспособность (для адаптации к конкурентной среде), так как у организации меньше возможностей для влияния на конкурентную среду в силу несопоставимости внутренних сил фирмы с внешними воздействиями. Активная конкурентоспособность нужна фирме для снижения интенсивности конкуренции: если фирма занимает большую долю рынка, то ее рыночная власть будет выше, а интенсивность конкуренции со стороны конкурентов ниже.
Основная задача данной компании заключается в том, чтобы найти нужную сферу деятельности, где была бы обеспечена защита от действия конкурентов или появилась бы возможность использовать их в своих целях.
Майкл Портер описывает функционирование конкурентной среды в рамках пяти основных конкурентных сил.
1. Угроза выхода на рынок новых компаний заключается в том, что они добавляют в отрасль новые производственные мощности и тем самым могут уменьшить рыночные доли существующих конкурентов. Кроме того, «новички» могут привнести существенные ресурсы (такие как развитая реклама или большой бюджет НИОКР), которые не были до этого обязательными для успешной деятельности на рынке. Данная угроза тем ниже, чем выше барьеры входа в отрасль.
РИФ» имеет прочные деловые связи и неформальные отношения с поставщиками российской продукции. Крупные размеры хозяйственного оборота и отлаженный процесс организации торговли позволяют создавать резервные мощности, которые могут быть использованы для ведения ценовой конкуренции и быстрого заполнения незанятых сегментов рынка, а также использовать разнообразные соглашения и льготные режимы расчета с поставщиками и потребителями, оттесняя тем самым конкурентов. Торговля спиртными напитками является одной из самых прибыльных отраслей, но доступ новых конкурентов сильно затруднен (отрасль защищена патентами, нужны большие средства на создание сбытовой сети). Руководство данной компании стараются использовать такие барьеры входа в отрасль, как: приверженность покупателей торговой марке, контроль над каналами сбыта, а также работа с одними и теми же поставщиками, а, следовательно, возводя такие барьеры, фирма активно воздействует на внешнюю среду.
2. Рыночная власть поставщиков влияет на цены и качество поставляемых продукции и услуг, что отражается на рентабельности компании. Условия, при которых рыночная власть поставщиков высокая включают:
· Доминирование нескольких поставщиков.
· Большая концентрация в отрасли поставщиков, нежели чем в отрасли производителей.
· Недоступность товаров-заменителей.
· Относительная незначимость производителя для поставщиков.
· Важность продуктов поставщиков для производителя.
· Высокая дифференциация поставщиков.
· Высокие издержки производителя по смене поставщика.
3. Рыночная власть покупателей выражается в их способностях понижать цены в отрасли, путем уменьшения количества покупаемых ими товара, или требовать лучшего качества продукта за ту же цену. Факторы, ведущие к большей рыночной власти покупателей, включают:
· Большая концентрация, чем в отрасли производителя.
· Большие объемы покупок.
· Угроза обратной интеграции покупателя с производителем.
· Открытость информации о составе затрат производителя.
· Высокая ценовая эластичность спроса в отрасли. Если покупатели будут чувствительны к изменениям цен на рынке, то рыночная власть производителя будет небольшой.
4. Угроза появления товаров-заменителей. Наличие заменителей устанавливает верхнюю границу цены на продукт в отрасли. Когда цены существующих товаров поднимаются выше данной границы, покупатели могут переключиться на товары-заменители. Способы борьбы с заменителями, входящие в активную составляющую конкурентоспособности, состоят в дифференциации продукта или в увеличении затрат потребителя на переключение на товар-заменитель. В данном случае «РИФ» не особо уделяет внимание вышеописанному, так как ассортимент этой компании включает как дешевые спиртные напитки, так и дорогие, и здесь уже объем продаж той или иной единицы продукции зависит от предпочтения, уровня дохода и других критериев, характеризующих потребителя
5. Конкуренция между существующими компаниями в области торговли.
Интенсивность конкуренции между РИФ» и другими фирмами продающими аналогичную продукцию высокая, так как, в отрасли присутствует большое количество фирм, занимающихся оптово-розничной, мелкооптовой торговлей алкогольной, слабоалкогольной продукцией.
Отношения «РИФ» со своими конкурентами, особенно с такими крупными как – Супер склад» и и несколькими небольшими фирмами, занимающимися мелкооптовой и розничной торговлей по типу взаимодействия классифицируются как соперники. Противодействие конкурентам данной фирмы заключается в гибкой системе скидок, интенсивной рекламной компании, а также привлечение различных влиятельных структур для воздействия на конкурентов.
Ключевые факторы успеха
Чтобы иметь преимущества перед конкурирующими фирмами, руководство РИФ» определило приоритеты, которыми руководствуется потребитель при покупке алкогольной и безалкогольной продукции: качество, цена, время и точность поставки, сервисное обслуживание и т. п. Произвели сегментацию рынка, определили размеры и емкость рынков по алкогольной и слабоалкогольной продукции предприятия.
Проанализировали, как быстро продукция утверждается на рынке, и обосновали возможности дальнейшего расширения ассортимента.
Изучили, отследили и оценили конкурентов, выявили и проанализировали их сильные и слабые стороны. Постоянно увеличивают ассортимент продукции, имеющей преимущества перед конкурентами.
Определили общую ценовую политику, увязали в систему отдельные решения: взаимосвязь цен на товары в рамках номенклатуры фирмы, частоту использования специальных скидок и изменения цен, соотношение цен с конкурентами.
Установили системы сигнализации на складах для снижения расходов на хранении продукции, во избежание краж, порчи; также установили специальные климаторегулирующих системы для хранения продукции; усовершенствовали документооборот, внедрили компьютерную сеть Интернет, которая объединяет все склады и отделы компании. А также, стараются доставлять товар покупателю в минимальные сроки, сохранять товарный вид, обеспечивают высокий уровень обслуживания и отвечают интересам покупателя, что способствовало созданию очень хорошей репутации предприятия.
Конкурентами данной компании являются организации «Дикомп – Супер склад» и «Прикуп», которые в свою очередь тоже занимаются оптово-розничной торговлей алкогольной и слабоалкогольной продукцией, но также есть организации, которые занимаются мелкооптовой и розничной торговлей, такие магазины, как «Магнит», «Социализм» и магазины розничной торговли, типа «Мини-маркет», продовольственные магазины, эти организации являются конкурентами только в сфере розничной торговлей, поэтому главными клиентами для «РИФ» являются «Дикомп – Супер склад» и «Прикуп».
Рисунок
![]() |
2.3 - Доля основных клиентов на рынке алкогольной и слабоалкогольной продукции в 2002 году
Если говорить о «Дикомп – Супер склад», то глядя на рисунок 2.3, эту организацию можно выделить из основных конкурентов, так как эта компания предоставляет потребителю ассортимент продукции не намного меньше, чем описываемая мной «РИФ» и по мимо спиртных напитков она предоставляет достаточно большой выбор пива и безалкогольных напитков. Потребителями данной компании являются мелкооптовые и розничные магазины, рестораны, организации общественного питания, кафе, а также физические лица города Саратова и некоторых регионов области, таких как Балаково, Балашов, Аткарск, но и те и другие приобретают продукцию, которая не превышает цену в 350 рублей за единицу продукции, отсюда следует вывод, что «Дикомп – Супер склад» не предоставляет потребителю элитную продукцию, превышающую цену в 350 рублей.
– Супер склад» является достаточно известной и престижной компанией, так как они помимо торговли спиртными и безалкогольными напитками, они занимаются торговлей продуктами питания. Высшее звено руководства и менеджеры являются квалифицированными специалистами, здесь жесткая система подбора кадров, но в тоже время очень большая «текучка» из-за больших штрафов за опоздания, лишений премий, за то что незначительную недостачу могут списать на грузчиков и наборщиков. – Супер склад» занимает около 28% относительной доли на рынке, характеризуется как финансово-устойчивое.
В отличие от – Супер склад», предоставляет совсем небольшой ассортимент алкогольной продукции, которая состоит из недорогих водок, вин, коньков и настоек, а также шампанских вин и слабоалкогольных напитков, но данная компания предоставляет также, как и «Дикомп – Супер склад» большой выбор пива и безалкогольных напитков. В этой компании сравнительно небольшой штат персонала, но все они квалифицированные работники и четко выполняют свою работу. занимает около 15% относительной доле рынка, имеет невысокий темп роста, имеет стабильную прибыль и характеризуется как финансово-устойчивое.
|
![]() |
|
Рисунок 2.4 – Позиционная карта стратегических групп конкурентов
1. - компания «РИФ», которая по ассортименту алкогольной и слабоалкогольной продукции является лидером на рынке г. Саратова саратовской области;
2. - – Супер склад», организация оптово-розничной торговли алкогольной слабоалкогольной продукции, пива и газированных напитков, а также продуктов питания;
3. - , организация оптово-розничной торговли алкогольной слабоалкогольной продукции, пива и газированных напитков;
4. - торговые сети мелкооптовой и розничной торговли «Магнит»;
5. - торговые сети мелкооптовой и розничной торговли «Социализм»
Стратегические группы
На показанной выше позиционной карте видно, что основными группами конкурентов «РИФ» являются организации оптово-розничной торговли и , а также торговые сети мелкооптовой и розничной торговли «Магнит» и «Социализм»
Основными характеристиками, по которым руководство «РИФ» объединяет их в одну стратегическую группу, являются:
· Размер компании – компании группируются в стратегическую группу согласно их размеру. На данной карте показаны большие и средние компании
· Доля на рынке – эти компании, занимают самые большие доли на рынке.
· Географический разброс операций – объединение на основе схожести ведения операций на рынках. Все эти компании, относительно географического разброса, работают на региональном рынке.
· Характеристики продукта – согласно этой характеристике, все компании устанавливают приблизительно одинаковые цены на товар и имеют достаточный ассортимент алкогольной и слабоалкогольной продукции.
Сегментация рынка
Рынки состоят из покупателей, а покупатели отличаются друг от друга по самым разным параметрам. Разными могут быть ресурсы, географическое положение, покупательские отношения и привычки. И любой из этих переменных можно воспользоваться в качестве основы для сегментирования рынка (см таблицу 2.3)
Таблица 2.3 – Сегментация рынка алкогольной и безалкогольной продукции
Критерии сегментации | Сегменты |
1 Географические: | |
· Страны | Россия |
· Города | Саратов, Энгельс, Балашов, Балаково, Маркс, Воронеж, Вольск, Аткарск, Красный Кут, Татищево, Ртищево |
2 Демографические | |
· Возраст | 16 - 65 |
· Пол | Мужской, женский. |
· Размер семьи | Без семьи, семьи без детей, с одним ребенком, двумя, тремя и более. |
· Образование | Высшее, неполное высшее, среднее, среднее специальное, неполное среднее, начальное. |
3 Поведенческие | |
· Объем потребления | Менее 1 бутылки напитка в месяц; от 1 до 5 бутылок; от 5 до 20; более 20 бутылок. |
· Приверженность к торговой марке | Россия, Франция, Англия, Испания, Шотландия, Германия т. д. |
4 Психографические | |
· Социальный класс. | Рабочий, крестьянин, бизнессмен, школьник, студент, аспирант, военный, политик и т. д. |
· Личностные характеристики | Веселый, добрый, злой, жадный, щедрый, хитрый, умный, подлый, и т. д. |
Что касается реальных покупателей алкогольной и безалкогольной продукции, то, так как продукция зарубежных производителей будет стоить дороже, чем отечественные аналоги, то покупать ее будут в основном люди состоятельные или со средним уровнем дохода. Поэтому наибольшее количество потенциальных покупателей сосредоточено в крупных городах.
Что касается демографических признаков сегментации рынка, то основными покупателями алкогольной продукции являются мужчины в возрасте от 18 до 60 лет, и отчасти женщины в возрасте от 18 до 40 лет. В основном, конечно, это холостые мужчины и незамужние женщины. Что касается образования, то оно практически значения не имеет, а социального класса, то это в основном бизнесмены, политики, ученые, аспиранты, некоторые рабочие, представители среднего класса – то есть люди состоятельные или со средним достатком.
Основными группами покупателей РИФ» являются торговые сети магазинов, занимающихся розничной торговлей, в сущности, хотя «Магнит» и «Социализм» являются конкурентами в сфере розничной торговли, в тоже время они являются покупателями оптовых партий товара, торговые сети магазинов типа «Мини-маркет», продовольственные магазины, рестораны, кафе, организации общественного питания города Саратова и регионов области.
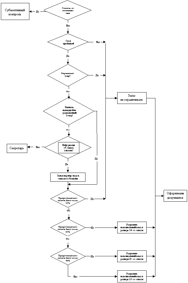
В виду того, что торговые сети магазинов «Магнит» и «Социализм» приобретают продукцию большими партиями и, в основном за наличный расчет, руководство РИФ» мотивирует их гибкой системой скидок на алкогольную и слабоалкогольную продукцию. Магазины, которые располагаются в регионах области, при заказе объема, превышающем определенное количество бутылок, тоже пользуются скидками, тем самым руководство обретает себе постоянных покупателей. Для быстроты обслуживания клиентов разработан алгоритм, позволяющий качественно – точно рассчитать объем покупаемой продукции за наличный и безналичный расчет (см. рис. 2.5). Не менее важными покупателями являются физические лица. Это те, кто покупает продукцию за наличные деньги, в количестве от 1 до 200 единиц товара (к примеру 10 ящиков водки, такое количество обычно берется на проведение свадеб, банкетов и т. д.) физические лица приобретают продукцию по розничной цене, т. е. оптовая цена плюс 5%. Для физических лиц скидки не предоставляются. Также можно сказать, что покупателями продукции «РИФ» являются работники этой компании, им разрешается брать продукцию в счет заработной платы и, при покупке большого количества товара выплачивать постепенно, в несколько заработных плат, а также руководство фирмы, сотрудничая с саратовским винным заводом «Руно - С», предлагает работникам своей фирмы конкурсы на лучшее название нового вина, выпускаемого саратовским винным заводом «Руно - С», в этом случае победителю полагается приз, в виде 1 бутылки вина от итальянских или испанских производителей.
Рисунок 2.5 – Автоматический контроль за оформлением документов на вывоз товара со склада
На основании рисунка 2.5 можно сделать вывод, что существует некоторое число клиентов, оплата которых происходит не своевременно, поэтому руководство компании на какое-то время приостанавливает их обслуживание, следовательно, среди них появляются неудовлетворенные. В таких случаях, чтобы не потерять клиента, происходит субъективный контроль, при котором выясняются причины не оплаты и решаются вопросы по дальнейшему обслуживанию данных клиентов.
Управленческий анализ
Анализ потенциала компании охватывает почти все сферы ее деятельности: менеджмент, маркетинг, финансы, кадры, реализация продукции. Чтобы избежать опасность субъективных оценок при анализе возможностей компании, руководство привлекало к проведению управленческого анализа специалистов со стороны, чтобы обеспечить объективную оценку фирмы и продукции, реализуемой ею. Нередко внутренние ресурсы фирмы и потенциал их развития сравнивают с аналогичными характеристиками конкурентов. Для обеспечения комплексного охвата при анализе всех сторон деятельности компании я воспользовалась системой Mc Kincey. Так как реализация продукции данной компанией необходима чтобы обеспечить себя значительными денежными средствами, отсюда следует вывод, что деятельность данной фирмы финансируется за счет с прибыли от реализации оптовых партий продукции. Следует отметить, что производственные мощности данная компания использует не полностью, хотя работа персоналом компании ведется качественно. Для привлечения большего числа покупателей используется реклама на радио, а также на небольших календарях и плакатах, которые размещаются в магазинах розничной и мелкооптовой торговли, покупателям, приобретаемым большие объемы алкогольной и слабоалкогольной продукции предоставляются скидки. Учетной политикой компании предусмотрено установление цен на среднем уровне, относительно цен конкурентов. В собственности данной компании находятся транспорт, оборудование, материалы, которые размещаются в помещениях и территории здания, арендуемого в саратовской швейной фабрики №2. Процесс реализации продукции происходит со склада. Обслуживание юридических и физических лиц происходит на высоком уровне, хотя скорость обслуживания клиентов, являющихся юридическим лицом, немного меньше, так как объем закупаемой ими продукции во много раз выше объема покупки физического лица.
|
Из за большого объема этот материал размещен на нескольких страницах:
1 2 3 4 5 6 |






