Компьютерное моделирование диффузии натрия в оксидное покрытие катода
аспирант
Мордовский государственный педагогический институт имени ,
физико-математический факультет, Саранск, Россия
E–mail: systemhoster@*****
В процессе эксплуатации приборов с парами натрия, в частности натриевых ламп, натрий диффундирует в оксидное покрытие катода, что приводит к снижению работы выхода оксидного катода (ОК) [1].
Компьютерная модель ОК позволяет учесть процессы, проходящие в покрытии катода при адсорбции натрия, и установить его влияние на работу выхода.
Структура кристалла оксида бария представляет собой гранецентрированный куб, в узлах его кристаллической решетки располагаются атомы бария и кислорода. В целях упрощения модели кристалла BaO рассмотрим линейный случай (Рис.1).
![]()

![]()
Рис. 1. Распределение вакансий в одномерной модели кристалла
При сближении атомов может возникнуть вакансия [2]. Вероятность образования вакансии для двухмерного случая составляет 25%.
Согласно [3] коэффициент диффузии будет определяться по формуле:
(1)
где λ – длина диффузионного скачка порядка межатомного,
– частота перескоков атома натрия, f – корреляционный множитель.
Диффузию можно рассматривать как серию последовательных перескоков атомов с их узлов в вакантный узел на расстояние порядка межатомного.
Частота перескоков атома натрия по вакансионному механизму диффузии, определяется следующей формулой:
(2)
где
– количество диффузионных скачков меченого атома натрия, получаемое по окончанию работы программы,
– частота, равная частоте колебания кристаллической решетки.
Вероятность того, что атом совершит диффузионный скачок, равна:
(3)
где с – поправочный коэффициент.
Входящий в выражение (1) корреляционный множитель показывает долю скачков, вносящих эффективный вклад в диффузию [3]:
(3)
где z – координационное число.
Окончательно формула (1) примет вид:
(4)
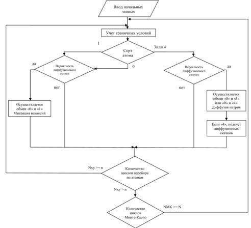
На рисунке 2 приведена блок-схема алгоритма расчета коэффициента диффузии натрия в оксиде бария.
![]()
![]()
![]()
![]()
![]()
![]()

Рис. 2. Блок-схема алгоритма моделирования натрия в оксиде бария
В основе модели при расчете был использован двухмерный массив кристалла оксида бария. Края массива были замкнуты с помощью периодических граничных условий. Для простоты счета нами задавался целочисленный массив, элементы которого представляли собой атомы взаимодействующих веществ и вакансии. Атомы задавались трех сортов: 1 – атом бария, 3 – атом натрия, 0 – вакансия, а также один меченый атом натрия 4.
При моделировании диффузии мы использовали следующие параметры: T = 600 K, энергия активации диффузии
натрия и вакансий соответственно 0,5 и 0,3 эВ [2], межатомное расстояние для кристалла оксида бария λ =2,77 А [2], период колебания кристаллической решетки
=с и v =[3], z = 2, количество циклов Монте-Карло NMK = 4
Коэффициент диффузии полученный, при температуре 600 К, равен D = 1.4786∙10-12 м2/с, что согласуется с экспериментальным значением D = 1.2∙10-12 м2/с [4]. Таким образом, подтверждается вакансионный механизм диффузии натрия в оксиде бария.
Литература
1. К. Исследование влияния натрия на работу выхода оксидного катода // Известия высших учебных заведений. 2012. Т. 55. № 1. С.58 – 61.
2. , Дашевский полупроводников и металловедение, М. : Металлургия. 19c.
3. Маннинг Дж. Кинетика диффузии атомов в кристаллах. М. : Мир. 19с.
4. , Н., В. Исследование влияния натрия на физические свойства оксидного катода // Радиотехника и электроника. 2008. T. 54. №4. С. 489–493.



