На правах рукописи
КОЛЬЧЕНКО Александр Сергеевич
анодный Синтез
ТЕРМОРАСШИРЯЮЩИХСЯ СОЕДИНЕНИЙ ГРАФИТА
для получения адсорбентов
Специальность 02.00.05 – Электрохимия
А в т о р е ф е р а т
диссертации на соискание ученой степени
кандидата технических наук
Саратов – 2011
Диссертация выполнена в ГОУ ВПО «Саратовский государственный технический университет»
Научный руководитель: доктор технических наук, профессор
Официальные оппоненты: доктор технических наук, профессор
кандидат технических наук
Ведущая организация: -Элемент», г. Саратов
Защита состоится «21» октября 2011 г. в 15.00 часов на заседании диссертационного совета Д 212.242.09 при ГОУ ВПО «Саратовский государственный технический университет» Саратовская обл., г. Энгельс, пл. Свободы, 17, Энгельсский технологический институт (филиал) ГОУ ВПО «Саратовский государственный технический университет», ауд. 237.
С диссертацией можно ознакомиться в научно-технической библиотеке ГОУ ВПО «Саратовский государственный технический университет».
Автореферат размещен на сайте Саратовского государственного технического университета www. ***** «_____» сентября 2011 г. и на сайте ВАК РФ vak. ***** «_____» сентября 2011 г.
Автореферат разослан «_____» сентября 2011 г.
Ученый секретарь
диссертационного совета
ОБЩАЯ ХАРАКТЕРИСТИКА РАБОТЫ
Актуальность работы. Возросшие экологические требования к деятельности предприятий любого профиля стимулируют научные и прикладные исследования по модернизации существующих и поиску новых технологий в экологической отрасли. В качестве адсорбентов для очистки от токсичных загрязнений жидкофазных и газовых сред наиболее широко применяются различные углеродные материалы (УМ) и многочисленные композиты на их основе. К перспективным материалам для таких целей относят терморасширенный графит (ТРГ), представляющий собой пеноподобные углеродные структуры с высокой удельной поверхностью и сорбционной емкостью.
ТРГ получают быстрым нагревом соединений внедрения графита (СВГ) или продуктов их гидролиза, в промышленности для этого используют в основном бисульфат или нитрат графита, синтезируемые в концентрированных кислотах. Альтернативная технология, заключающаяся в анодном окислении графита в серной или азотной кислотах, имеет ряд преимуществ: ведение синтеза в управляемом режиме; получение сверхчистых СВГ с заданными свойствами; применение менее концентрированных растворов; более экологически безопасна и др. Проводимые на кафедре «Технология электрохимических производств» ЭТИ СГТУ исследования подтвердили перспективность применения ТРГ на основе электрохимически синтезированных терморасширяющихся соединений графита (ТРСГ) для водоподготовки и очистки сточных вод. Выявленные закономерности показывают, что удельная поверхность и сорбционная способность ТРГ зависят как от условий электрохимического получения ТРСГ, так и режима их термообработки. Особого сочетания свойств синтезируемых соединений требует их применение в составе композитов, когда необходимо учитывать гранулометрический состав УМ, температуру вспенивания и степень терморасширения ТРСГ.
В настоящей работе на примере системы графит-H2SO4 изучено влияние фракционного состава исходного дисперсного графита на динамику интеркалирования углеродной матрицы и свойства синтезируемых соединений. Исследованы зависимости насыпной плотности и удельной поверхности ТРГ, полученных в различных условиях анодной поляризации и термообработки, предприняты попытки использования ТРГ и ТРСГ в составе композитов с глауконитовой и полимерной матрицами. Результаты работы являются актуальными для разработки новых эффективных адсорбентов на основе ТРГ.
Целью работы является проведение системных исследований по влиянию фракционного состава исходного графита, режима электрохимического синтеза ТРСГ и условий проведения термообработки на степень терморасширения соединений и адсорбционные свойства получаемого ТРГ.
Запланированное исследование включает решение следующих задач:
- установление влияния гранулометрического состава дисперсного графита на поляризацию анодной обработки и соотношение скоростей поверхностных реакций и процессов интеркалирования углеродного материала;
- исследование зависимости насыпной плотности и удельной поверхности получаемого ТРГ от свойств исходного графита, режима электрохимического синтеза ТРСГ, температуры и условий проведения термообработки;
- проведение оценки эффективности использования ТРГ в составе глауконитового адсорбента с целью расширения функциональных свойств и увеличения кинетики сорбции;
- исследование применения ТРСГ для создания адсорбционных композитов с глауконитсодержащим и полимерным связующим и формированием развитой поверхности ТРГ термообработкой после процесса гранулирования.
Научная новизна диссертационной работы заключается в том, что впервые проведены экспериментальные исследования по влиянию гранулометрического состава дисперсного графита на процесс электрохимического образования ТРСГ в серной кислоте. Установлена зависимость роста анодной поляризации с уменьшением размера частиц графитового электрода, а также изменение соотношения скоростей поверхностных и объемных реакций. Выявлено, что при одинаковых условиях синтеза ТРСГ степень терморасширения значительно снижается с переходом к мелким фракциям графита. Максимальная удельная поверхность ТРГ характерна для образцов, полученных из частиц графита большего размера, подвергнутого анодному переокислению.
Впервые ТРСГ использованы в качестве структурирующих компонентов композитов. Введением в глауконит и полиэтилен мелких фракций СВГ на стадии формирования гранул адсорбента последующей термообработкой удается получать механически прочные гранулы с повышенной пористостью и удельной поверхностью. При этом показано, что в композите с полимерной матрицей целесообразно для терморасширения ТРСГ использовать СВЧ-нагрев.
Практическая значимость результатов работы заключается в том, что сформированы требования к свойствам исходного графита, выявлены условия его анодной обработки в H2SO4 для обеспечения наибольшей удельной поверхности и для применения в составе композитов. Разработан способ получения комбинированного адсорбента, состоящего из ТРГ и глауконита. Показана возможность формирования гранул ТРГ с полиэтиленовой матрицей. Предложено применение для термообработки ТРСГ токов высокой частоты.
Результаты по изменению толщины слоя графита различных фракций при электрохимическом синтезе ТРСГ с H2SO4 являются ценной информацией для проектирования электрохимического оборудования.
Апробация результатов работы
Основные результаты работы докладывались на IV Всероссийской научно-практической конференции «Экологические проблемы промышленных городов» (Саратов, 2009); на конференции «Молодые ученые – науке и производству» (Саратов, 2008); на Всероссийских научно-практических конференциях «Инновации и актуальные проблемы техники и технологий» (Саратов, 2009, 2010); на 2-й и 3-й Всероссийских научно-технических конференциях «Нанотехнологии и наноматериалы: современное состояние и перспективы развития в условиях Волгоградской области» (Волгоград, 2009, 2010); на V Международной конференции «Композит-2010» (Энгельс, 2010); на VII Международной конференции «Углерод: фундаментальные проблемы науки, материаловедение, технология» (Владимир, 2010); на Международной конференции «Актуальные проблемы электрохимической технологии» (Энгельс, 2011).
По результатам работы получено финансирование по программе У. М.Н. И.К. (гос. контракт № 000р/13975 от 01.01.2001).
На защиту выносятся следующие основные положения:
1. Результаты исследований по влиянию гранулометрического состава исходного графита на процесс анодной обработки в H2SO4 и свойства синтезированных соединений.
2. Зависимости свойств ТРГ, полученных на основе синтезированных соединений, от режимов анодной обработки графита. Влияние температуры и вида термообработки на свойства пенографита.
3. Способы формирования комбинированных гранулированных адсорбентов, содержащих ТРГ и глауконит, результаты оценки их эффективности.
4. Данные по возможности формирования гранул адсорбента из ТРГ с полиэтиленовой матрицей.
Публикации
По материалам диссертации получен 1 патент на изобретение, опубликованы 3 статьи в журналах, рекомендуемыми ВАК РФ, 11 статей в сборниках трудов и материалах конференций.
Структура и объем работы
Диссертационная работа состоит из введения, литературного обзора, методического и экспериментальных разделов, общих выводов, списка использованной литературы и приложения. Изложена на 123 страницах и включает 36 рисунков, 14 таблиц, список использованной литературы состоит из 164 наименований.
ОСНОВНОЕ СОДЕРЖАНИЕ РАБОТЫ
Во введении обоснована актуальность темы, сформулированы цель и задачи исследования, научная новизна и практическая значимость работы.
В первой главе обобщены литературные сведения по ТРСГ, их структуре и свойствам, а также по способам их получения. Описаны современные представления о процессах, протекающих на углеродных материалах при электрохимической анодной обработке в кислотных электролитах.
Проанализированы данные, опубликованные в литературе, по сорбционным и ионообменным свойствам УМ, а также сравнение их адсорбционной способности с известными на сегодняшний день сорбентами на основе ТРГ. Отмечается перспективность применения ТРГ как в порошковом виде, так и в виде компактированных адсорбентов. В литературных источниках об использовании ТРГ в качестве адсорбента, как правило, отсутствуют сведения о способе и режимах получения пенографита. В связи с этим исследования, направленные на получение пенографита для экологических целей, являются актуальными.
Вторая глава посвящена описанию объектов и методов исследований. Электрохимические исследования проводились с помощью потенциометрического, гальваностатического и потенциостатического методов. Приведены схемы электрохимических ячеек, а также установки, позволяющей регистрировать изменение толщины графитового слоя в ходе синтеза ТРСГ. В качестве электрода сравнения использовался ртутно-сульфатный электрод (РСЭ), значения потенциалов в работе приведены относительно РСЭ.
Фракционирование графита и синтезированных соединений осуществлялось на вибростенде марки ПЭ-6700. Описаны методики гидролиза, промывки и сушки ТРСГ, термообработка соединений осуществлялись в муфельной печи с варьированием температуры, а также в СВЧ-печи стандартной частоты 2,45 ГГц с варьированием мощности излучения. Насыпная плотность УМ определялась по стандартным методикам. Свойства ТРГ оценивались по насыпной плотности (dТРГ) и удельной поверхности (Sуд), определяемой по адсорбции аргона и азота (хроматограф «Цвет-210» и на автоматический анализатор NOVA 1200e).
Состав и свойства углеродных материалов определялись дополнительно дифференциальным сканирующим калориметром (ДСК) и рентгенофазовым анализом (РФА).
В третьей главе приведены результаты хронопотенцио-метрических, гальваностатических и потенциостатических исследований влияния гранулометрического состава дисперсного графита на свойства электрохимически синтезируемых терморасширяющихся соединений. Интервалы потенциалов и токов анодной поляризации были выбраны по результатам ранее выполненных работ.
Хронопотенциометрические кривые графита для различных фракций и изменение толщины слоя графита (Δl) при гальваностатической обработке (50 мА/г) в концентрированной H2SO4 приведены на рис. 1. Перегибы на кривых позволяют условно выделить 4 области (I-IV), в которых соотношение скоростей объемных (интеркалирование) и поверхностных процессов различно. В области I протекают преимущественно поверхностные процессы: заряд двойного электрического слоя, окисление поверхностных групп, т. е. подготовка углеродной матрицы к процессам интеркалирования. Эта область характеризуется снижением толщины графитового слоя (Δl-τ, рис.1). В областях II и III основным процессом является внедрение анионов HSO4- и молекул H2SO4 в межслоевые пространства графита:
(1)
с образованием бисульфата графита (БГ) различных ступеней (n = 1;2;3…). Для крупной фракции графита эти области характеризуются динамичным подъемом кривой Δl-τ, что обусловлено раздвижкой углеродных слоев в графите при внедрении интеркалата (HSO4-, H2SO4)(рис. 1а).


Рис. 1. Изменение потенциала графита (Е) и толщины слоя графита (Δl) при анодной поляризации (50 мА/г) в 93% H2SO4 различных фракций углеродного материала: а) >410 мкм; б) 40-125 мкм
Область III соответствует полному насыщению графитовой матрицы интеркалатом, т. е. образованию I ступени БГ. Дальнейшее окисление будет приводить к переокислению С24+.2HSO4- по реакциям:
С24+HSO4- 2H2SO4 → 2C12+.2HSO4- H2SO4 + H+ + e (2)
С24+HSO4- 2H2SO4 → C24+ 0,5 S2O8 2- H2SO4 + 3H+ + 3e - (3)
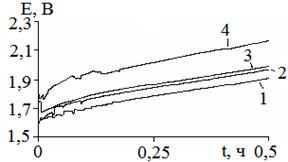
Сравнение Е-τ-кривых для различных фракций графита при гальваностатическом синтезе ТРСГ приведены на рис. 2. Уменьшение размеров частиц графита приводит к увеличению поляризации анода, что обусловлено повышением омического сопротивления насыпного электрода из-за увеличения числа контактных переходов между зернами графита.
Согласно данным табл. 1, привес гидролизованных ТРСГ (Δm) закономерно возрастает с увеличением размера частиц графита. Выход летучих соединений (-Δm) при термообработке меняется незначительно. Это указывает на то, что скорость процессов внедрения по мере укрупнения фракций возрастает, а поверхностных реакций – падает. Насыпная плотность ТРГ существенно увеличивается при использовании мелкодисперсного графита.


Рис. 2. Зависимость потенциала графита во времени при анодной гальваностатической поляризации в 93% H2SO4 различных фракций:
1) > 410 мкм;мкм;мкм; 4) < 40 мкм
Такое различие обусловлено двумя причинами. Во-первых, повышенная скорость поверхностных реакций будет вызывать увеличение концентрации дефектов в графитовой матрице. Во-вторых, снижение размеров плоских графитовых частиц при их условной одинаковой толщине приводит к существенному росту площади торцевой поверхности по сравнению с общей поверхностью частицы.
Таблица 1
Свойства терморасширяющихся соединений графита, полученных
в гальваностатическом (50 мА/г) и потенциостатическом (2,4 В) режимах
в 93% H2SO4 с сообщением 150 мА·ч/г
Размер частиц, мкм | dТРСГ, г/дм3 | Δm, % | -Δm, % | dТРГ при 900ºС, г/дм3 | Степень VТРГ/VОГ | |
<40 | Г* | 133,4 | 27,6 | 40 | 8,33 | 7,2 |
П* | 166,7 | 26,5 | 44,6 | 5,8 | 15,4 | |
40-125 (Г) | 127,8 | 28,2 | 43,8 | 3,51 | 20 | |
125-410 (Г) | 112,2 | 29,1 | 43,4 | 1,77 | 32 | |
>410 | Г | 91,8 | 32,9 | 42,6 | 1,08 | 52 |
П | 98 | 35,6 | 31,3 | 0,94 | 70 |
*Г, П – гальваностатическая и потенциостатическая обработка
Наличие этих причин оказывает негативное влияние на степень терморасширения углеродной матрицы, т. к. часть диспергирующего агента при термообработке удаляется через дефекты и торцы частиц и не участвует в раздвижке углеродных слоев при получении ТРГ.
Полученные результаты подтверждаются потенциодинамическими исследованиями (рис. 3).
Рис.3. Хроновольтамперограммы
для дисперсного графита различных фракций в 93% серной кислоте при V=0,4 мВ/с:
1 – >410 мкм, 2 – <40 мкм

На дисперсном графите, как и ранее на образцах пиролитического графита, удалось выявить области потенциалов, характерных для процессов интеркалирования (I), переокисления (II) и выделения О2 (III). Предположения о влиянии размера частиц исходного графита на кинетику внедрения подтверждаются разностью значений токов в областях I и II (рис. 3). Токи, характеризующие преимущественно объемные процессы внедрения и переокисления, для крупнодисперсного графита выше на 10-30 мА/г. Пороговый потенциал интеркалирования для мелкодисперсной фракции смещен в положительную сторону из-за большей поляризуемости. Выделение О2 для фракции <40 мкм регистрируется при меньших потенциалах и протекает интенсивнее, снижение токов при достижении 2,2 В обусловлено постепенным выключением части насыпного электрода из реакции из-за его газонаполнения.
Для предотвращения интенсивного выделения кислорода на электродах с учетом результатов гальваностатического синтеза был проведен потенциостатический синтез образцов ТРСГ при потенциале 2,4 В (рис. 4). Индукционный период (I) для мелкодисперсного графита характеризуется более высокими токами и длительным минимумом по толщине графитового слоя. В области II, характеризующей преимущественно объемные реакции интеркалирования, для крупной фракции отмечаются более высокие скорости и значительное увеличение толщины графитового слоя (рис.4). Выявленные закономерности хорошо согласуются с приведенными ранее результатами. Повышенная поверхность фракции графита < 40 мкм стимулирует поверхностные реакции, а меньшая насыпная плотность исходного графита (233 г/дм3) по сравнению с крупнодисперсным (444 г/дм3) приводит к незначительному увеличению толщины графитового анода. В области III на кривой 2 (рис. 4) отмечается появление осцилляций, характерных для выделения О2, для более крупной фракции – снижение тока. Все это согласуется с результатами гальваностатического синтеза и хроновольтамперометрическими измерениями, где отмечалось выделение О2 при меньших потенциалах.

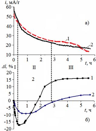
Рис. 4. Изменение тока (i)
и толщины графитового слоя (Δl) при Е = 2,4 В в 93% H2SO4 для различных фракций графита:
1 – >410 мкм; 2 – <40 мкм
Сравнение свойств полученных соединений (табл. 1) выявляет некоторое снижение насыпной плотности ТРГ при потенциостатической обработке графита. Такой эффект объясняется тем, что при ограничении уровня потенциала подавляются реакции интенсивного выделения кислорода (рис. 5). Снижение тока при гальваностатической обработке до значений, сопоставимых со средними значениями токов при потенциостатике (до 25 мАч/г), позволяет вести синтез в более мягком режиме, уменьшив при этом скорости поверхностных реакций. Из рис. 5 следует, что при таком варианте потенциал 2,4 В во время анодной обработки практически не достигается, следовательно процесс происходит без явного газовыделения. Однако время синтеза при этом возрастает в 2 раза по сравнению с гальваностатической обработкой при i=50 мА/г, и на 0,5 часа по сравнению с потенциостатической обработкой. Более мягкая гальваностатическая обработка графита (25 мА/г) для крупных фракций графита (>410 мкм) практически не влияет на величину dТРГ (1,0 г/дм3) при сопоставимых условиях синтеза (табл.1). Для фракции <40 мкм dТРГ имеет промежуточное значение (7,5 г/дм3) между гальваностатическим синтезом и потенциостатической обработкой (табл. 1). Как следует из полученных результатов, потенциостатический режим синтеза сокращает время индукционного периода и обеспечивает процесс интеркалирования одновременно по большому числу межплоскостных расстояний, т. е. фронтальному образованию первой ступени бисульфата графита.
Рис. 5. Рост потенциала графитового электрода при наборе электрической емкости в зависимости от способа анодной обработки для фракции >410 мкм: 1 – потенциостатическая обработка (E = 2,4 В); 2 – гальваностатическая обработка (i = 25 мА/г); 3 – гальваностатическая
обработка (i = 50 мА/г)

Таким образом, на изменение свойств ТРСГ влияет разное соотношение скоростей поверхностных и объемных реакций. Увеличение размера графитового зерна распределяет большую долю тока на процессы интеркалирования, уменьшение размеров графитовых частиц приводит к повышенной поляризации электрода, развитая поверхность усиливает поверхностные процессы. Выполненный эксперимент подтвердил, что и в электрохимическом способе, как и при химическом получении, для синтеза ТРСГ, обеспечивающих низкие насыпные плотности терморасширенного графита, требуется в качестве исходного углеродного материала использовать более крупные фракции. Фракционирование исходного графита можно использовать для получения соединений внедрения с регулируемыми свойствами для последующего применения их в составе композитных материалов. Также полученные результаты по изменению толщины графитового слоя во времени имеют важное значение для проектирования электрохимического оборудования по переработке дисперсного графита, т. к. дают информацию для расчета изменения межэлектродного зазора реактора в ходе анодного синтеза ТРСГ.
В четвертой главе приведены результаты по влиянию режимов и способов термообработки на свойства получаемых ТРГ. Эти данные необходимы для создания композитов, в состав которых первоначально вводятся ТРСГ с последующим их переводом нагревом в ТРГ уже в составе сформированного из композита изделия или гранул адсорбента. При этом процесс терморасширения не должен приводить к разрушению изделия (гранул) или их значительному изменению формы. Последнее может быть достигнуто варьированием содержания ТРСГ в составе композита с обязательным учетом его степени терморасширения. При создании подобных композитов во избежание термодеструкции других компонентов требуется тщательный подбор режима термообработки изделия (гранул).
На первом этапе оценивались свойства ТРГ при различных температурах и времени термообработки в муфельной печи образцов ТРСГ, синтезированных с сообщением удельной емкости в 150 и 720 мА·ч/г. По ранее полученным данным, значительное переокисление терморасширяющихся соединений приводит к снижению пороговой температуры вспенивания. Результаты исследований представлены на рис.6 и 7, контроль убыли массы (-Δm) образца ТРСГ при переходе в ТРГ необходим, так как это масса газообразных продуктов, выделяемая соединением при термообработке. Выделяющиеся газы в составе композита будут участвовать в изменении поровой структуры и процессах разрушения матрицы.

Рис. 6. Зависимость насыпной плотности (dТРГ) и выхода летучих веществ (-Δm)
от температуры и времени обработки для ТРСГ (150 мА·ч/г): 1 – 3, 2 – 10, 3 – 15, 4 – 25, 5 – 40 с


Рис.7. Зависимость насыпной плотности (dТРГ) и выхода летучих веществ (-Δm)
от температуры и времени обработки для переокисленных ТРСГ (720 мА·ч/г): 1 – 3, 2 – 10, 3 – 15, 4 – 25, 5 – 40 с
Для образцов ТРСГ, синтезированных при Qуд =150 мА·ч/г, ТРГ удается получить при 450 °С и выше, с ростом температуры dТРГ закономерно снижается, при чем при t > 600 °C время термообработки не оказывает влияния на насыпную плотность ТРГ. Выход газообразных компонентов, наоборот, с ростом температуры возрастает и значительно зависит от времени термообработки. При этом, помимо превращения интеркалата в газообразные продукты, при t≥ 580 °C углерод окисляется на воздухе до СО и СО2. Согласно данным рис. 6, убыль массы образца ТРСГ превышает массу внедренного интеркалата (Δm ≈ 30%). Увеличение температуры свыше 700 °С и времени термообработки приводит к существенному выгоранию углерода.
Переокисленные соединения (720 мА·ч/г) уже при 250 °С позволяют получать ТРГ с достаточной насыпной плотностью (рис.7). Способность переокисленных СВГ терморасширяться при пониженных температурах, согласно нашим и литературным данным, обусловлена наличием экзоэффекта, возникающего при термолизе из-за присутствия кислорода в составе синтезированных соединений. В данном случае время термообработки в большей степени влияет на dТРГ, особо также следует отметить высокие потери углерода при t≥ 580 ° C.
Для проведения термообработки использовали также СВЧ-нагрев. Известно, что взаимодействие высокочастотного электромагнитного поля с электропроводными частицами графита и воздействие на молекулы воды в составе интеркалата будет приводить к быстрому и избирательному нагреву ТРСГ. Данный способ термообработки имеет особое значение для образования ТРГ в составе композита, так как исключает тепловое воздействие на неэлектропроводные компоненты композита. Одновременно была проведена оценка влияния способа термообработки на содержание основного загрязняющего компонента в бисульфатном ТРГ – серы (табл.2).
Таблица 2
Влияние способа термообработки ТРСГ (150 мАч/г) на свойства ТРГ
и остаточное содержание серы
Способ обработки | Массовая доля серы (S), % | Массовая доля сульфатов (SO4), % | Насыпная плотность, г/дм3 |
СВЧ, 1,75 кВт, 10 с | 0,41 | 0,036 | 1,3 |
СВЧ, 2,75 кВт, 10 с | 0,44 | 0,014 | 1,0 |
СВЧ, 2,75 кВт, 30 с | 0,32 | 0,027 | 1,0 |
СВЧ, 2,75 кВт, 50 с | 0,25 | 0,027 | 1,2 |
900 °С, 10 с | 0,12 | - | 1,3 |
Насыпная плотность ТРГ при СВЧ-обработке снижается на 10-30% по сравнению с обработкой в муфельной печи, что говорит о более высокой скорости и равномерности разогрева частиц ТРСГ. Варьированием времени и мощности СВЧ-излучением удается изменять dТРГ и содержание серы, однако для данного способа термообработки по сравнению с традиционным нагревом содержание серы остается повышенным.
Таблица 3
Зависимость удельной поверхности (Sуд) ТРГ от гранулометрического состава исходного графита, режима синтеза и способа термообработки ТРСГ
Фракции исходного графита, мкм | Удельная емкость Qуд, мА·ч/г | Удельная поверхность Sуд, м2/г | |
900 °С | СВЧ, 2,75 кВт | ||
<40 | 150 | 43,8 | - |
40-125 | 150 | 53,3 | - |
125-410 | 150 | 58,5 | - |
>410 | 150 | 62,3 | - |
общая фракция | 150 | 58,9 | 96,5 |
общая фракция | 720 | 87 | 149,9 |
Из табл.3 следует, что значения Sуд для ТРГ снижаются при переходе от крупных фракций графита к более мелким. Данные по Sуд коррелируют с результатами по насыпной плотности ТРГ. СВЧ-термообработка приводит к росту Sуд ТРГ на 50-55 %. Переокисленные образцы ТРСГ обеспечивают наибольшую удельную поверхность, что, как было показано ранее, обусловлено присутствием на поверхности ТРГ аморфизированной фазы углерода. В целом Sуд образцов ТРГ, полученных электрохимическим способом, в 1,5-2 раза выше по сравнению с пенографитом, произведенным по химической технологии.
Для создания адсорбционных композитов методом введения ТРСГ на стадии формирования гранул актуально применение терморасширяющихся соединений с высокими значениями Sуд и пониженной степенью вспенивания, чтобы избежать разрушающего эффекта.
Одним из вариантов такого решения является повторная электрохимическая обработка ТРГ с последующим введением и терморасширением в составе композита. ТРГ, состоящий из пачек графеновых слоев (50-20 слоев) при повторном интеркалировании и вспенивании не приведет к значительному увеличению объема.
Согласно ПДК, на электродах из ТРГ, как и на графите, сохраняется последовательность протекающих анодных процессов (рис. 8). Это подтверждается и повторной гальваностатической обработкой образцов ТРГ (рис. 9). По сравнению с графитом следует констатировать значительной снижение времени индукционного периода и пониженные на 0,4-0,5 В значения потенциалов. Подобные расхождения объяснимы, так как межслоевые пространства в ТРГ деформированы, что не требует подготовки углеродной матрицы к интеркалированию и облегчает вхождение и диффузию HSO4- между слоями углерода.
Для синтезированных образцов определяли привес интеркалата (Δm), значение которого в обоих случаях составило ≈10 %. Термообработка полученных соединений при 900 ºС не привела к видимому изменению формы и объема углеродных частиц, тогда как под действием СВЧ-волн (2,75 кВт) образцы вспенились с увеличением объема в 4 раза.
Рис. 8. Хроновольтамперограмма повторного анодного окисления ТРГ (150 мАч/г, 900 ºС) в 93% H2SO4
при V=0,4 мВ/с

Рис. 9. Зависимость потенциала ТРГ
во времени при анодной гальваностатической поляризации
в 93% H2SO4 при i = 25 мА/г:
1 – ТРГ (150 мАч/г, 900 °С) 2–ТРГ (150 мАч/г, СВЧ, 2,75 кВт)

Тот факт, что окисленный ТРГ при 900 °С не расширяется, свидетельствует о влиянии скорости и направления теплового потока на степень терморасширения ТРСГ. При термообработке нагревом интеркалат переходит в газовое состояние и покидает графитовую матрицу раньше, чем окажет на нее диспергирующее воздействие. При СВЧ-излучении высокие температуры достигаются внутри объема окисленного ТРГ практически моментально, интеркалат оказывает достаточное давление на углеродные слои, что приводит к дополнительному расслоению повторно окисленного ТРГ.
Значение удельной поверхности для повторно окисленного образца ТРГ, вспененного с помощью СВЧ-волн, составило 182 м2/г. Сочетание высокой Sуд, малого размера частиц и низкой степени терморасширения окисленного пенографита позволяет значительно увеличить количество вводимых ТРСГ в состав композитов без снижения механической прочности получаемого изделия (гранул).
Приведенные результаты позволяют прогнозировать получение широкого спектра свойств электрохимически синтезированных ТРСГ, а также составлять рецептуру различных композитов.
В главе 5 обобщены результаты по созданию адсорбционных композитов с применением терморасширенного графита и изучению свойств полученных материалов.
Глауконитсодержащие природные соединения со связующим из бентонитовой глины используются для водоочистки в виде самостоятельного гранулированного сорбента ( Лисскон», г. Саратов). Для расширения функциональных свойств и увеличения скорости сорбции в глауконитовый сорбент вводили ТРГ (глауконитовое вещество 10-50 %, бентонитовая глина 10-40 %, ТРГ 10-60 % масс.). Компоненты механически перемешивали, добавляли воду до образования пластичной массы, гранулировали (d=3 мм, h= 5-7 мм), сушили (110 °С, 10 мин) и термообрабатывали ( °С, 3-5 мин).
Для изготовления комбинированного сорбента использовали ТРГ с насыпной плотностью 2-3 г/дм3. Однородность распределения компонентов и углерода по объему (сколу) гранулы подтверждена электронно-микроскопическим и микрохимическим анализами (рис. 10). Сравнительные исследования сорбционной способности глауконита и композита глауконита с ТРГ выявили, что комбинированный сорбент имеет большую степень извлечения: по железу (II) – в 1,25 раза, по марганцу (II) – в 1,16 раза, по сероводороду – в 1,9 раза.
При формировании цилиндрических гранул (шнековый гранулятор) глауконитового и комбинированного сорбентов поверхностный слой изделий имеет более плотную деформированную структуру, в связи с чем весь объем адсорбента используется недостаточно эффективно. Для устранения этого недостатка в состав глауконитового сорбента вместо ТРГ вводили ТРСГ, которые подвергались терморасширению на стадии термообработки сорбента. Подбор ТРСГ с определенным фракционным составом и, следовательно, с известной степенью терморасширения позволял формировать в гранулах поры, заполненные ТРГ, без разрушения глауконитовой матрицы. Комбинированный сорбент, изготовленный таким способом, имеет повышенную скорость сорбционных процессов и степень извлечения по нефтесодержащим загрязнениям и ряда катионов металлов.
Таким образом, впервые созданы адсорбционные композиты с ТРГ на основе природного минерального связующего. Введение ТРГ и ТРСГ в состав глауконита не требует изменения существующей технологии производства гранулированного адсорбента, но расширяет области его применения и увеличивает скорость и эффективность очистки сточных вод. По результатам выпуска опытной партии себестоимость продукции возрастает на 6-8 %.
Рис. 10. Электронное изображение области проведения спектрального микроанализа скола гранулы глауконит-ТРГ. Спектры: 1 (общая пл.) – 14,9; 2 – 10,0; 3 – 11,2;
4 – 16,1 % масc. углерода

Таблица 4
Результаты по очистке воды сорбентами на глауконитовой основе
Адсорбент | Эффективность очистки по ионам металлов, % | ||
Ni (II) | Cd (II) | Cu (II) | |
Глауконитовые гранулы | 65,7 | 79 | 95,9 |
Глауконитовые гранулы – ТРГ | 79,6 | 88,2 | 97,8 |
Глауконитовые гранулы – ТРСГ | 99 | 100 | 99,5 |
В промышленно выпускаемых адсорбционных материалах в качестве связующего широко используются полимерные материалы. Полученные нами результаты, а именно пониженная температура терморасширения СВГ (200-250 ° C) и проведение термообработки СВЧ-излучением, создают предпосылки разработки композитов ТРГ-полимер с развернутой поверхностью. Подобные композиционные материалы получали перемешиванием ТРСГ с порошковым полиэтиленом, последующим формированием через нагретую фильеру цилиндрических гранул и их СВЧ-обработкой. В результате получали гранулы из частиц ТРГ, скрепленных полимерной матрицей. В качестве ТРСГ использовали переокисленный БГ, для предотвращения выгорания полиэтилена обработку проводили в бескислородной среде. Варьированием гранулометрического состава ТРСГ и его содержания в смеси возможно получение гранул с различной механической прочностью и морфологией. В настоящее время проводятся испытания таких композитов для очистки сточных вод от нефтепродуктов.
Таким образом, предложены ряд новых композиционных материалов с использованием ТРГ и способы их получения для использования в качестве адсорбентов.
Основные выводы:
1. Гальваностатическими, потенциостатическими и потенциодина-мическими измерениями установлено, что уменьшение размера частиц в дисперсном графитовом аноде при синтезе терморасширяющихся соединений в H2SO4 приводит к повышению поляризуемости электрода и изменяет соотношение скоростей процессов интеркалирования и поверхностных реакций в пользу последних.
2. Выявлено, что наибольшую степень терморасширения и удельную поверхность ТРГ обеспечивают соединения, синтезированные из крупных фракций графита. Получены зависимости насыпной плотности ТРГ и выхода газообразных веществ от времени и температуры термообработки. Данные результаты необходимы для разработки композитов с ТРГ.
3. Показано, что СВЧ-термообработка синтезированных соединений приводит к снижению насыпной плотности и увеличению удельной поверхности ТРГ, при СВЧ-облучении композитов минимизируется тепловое воздействие на присутствующие компоненты.
4. Предложен принципиально новый способ изготовления композитов с ТРГ, основанный на введении в состав терморасширяющихся соединений графита, формировании изделий (гранул) с минеральным и полимерным связующим и последующей термообработкой для получения материала с развитой поверхностью.
5. Изготовлены опытные партии сорбционных композитов. Сравнительные испытания показали эффективность применения ТРГ в составе комплексных адсорбентов для извлечения катионов металлов из сточных вод.
Основные положения и результаты диссертационной работы изложены в следующих публикациях:
В изданиях, рекомендованных ВАК РФ
1. Кольченко, получение теморасширяющихся соединений графита для углеродсодержащих композитов / , , // Вестник Саратовского государственного технического университета. 2011. № 2 (53). Вып. 1. С. 40-46.
2. Кольченко, на основе терморасширенного графита / , , // Вестник Саратовского государственного технического университета. 2011. № 2 (53). Вып. 1. С. 46-54.
3. Кольченко, фракционного состава дисперсного графита на кинетику образования и свойства фаз внедрения в серной кислоте/ , , // Известия вузов. Химия и химическая технология. 2011. Т. 54. № 9. С. 60-63.
В других изданиях
4. Кольченко, синтез терморасширяющихся соединений графита и их применение в экологических целях / А. С.
Кольченко, , // Экологические проблемы промышленных городов: сб. науч. тр. / под ред. . Ч.1. Саратов: СГТУ, 2009. С. 264-265. ISBN 2058-5
5. Кольченко, коррозионной стойкости нержавеющих сталей при катодной поляризации в нитратно-солевом электролите / , // Молодые ученые – науке и производству: материалы конференции молодых ученых. Саратов: СГТУ, 2008. С. 93-95.
6. Кольченко, и исследование комплексного сорбента глауконит – терморасширенный графит / , , // Инновации и актуальные проблемы техники и технологий: материалы Всерос. науч.-практ. конф. молодых ученых: в 2 т. Т. 2. Саратов, 15-16 сентября 2009 г. Саратов: СГТУ, 2009. C. 304-306.
7. Кольченко, внедрения графита: электрохимический синтез, физико-химические свойства и перспективы использования / , , // Нанотехнологии и наноматериалы: современное состояние и перспективы развития в условиях Волгоградской области: материалы 2-й Всерос. науч.-техн. конф., г. Волгоград, 17-18 декабря 2009 г. Волгоград: Изд-во ВолГУ, 2009. C. 516-527.
8. Кольченко, электрохимически синтезированных терморасширяющихся соединений графита для очистки воды в сельской местности / , , // Отечественные предприятия и инноватика: сб. науч. тр. / под ред. , . Саратов: СГТУ, 2009. С. 47-49.
9. Кольченко, режима электрохимического синтеза терморасширенного графита на его адсорбционные свойства / , , // Перспективные полимерные композиционные материалы. Альтернативные технологии. Переработка. Применение. Экология: докл. Междунар. конф. «Композит-2010». Саратов: СГТУ, 2010. С. 180-182.
10. Кольченко, технология производства терморасширяющихся соединений графита на основе электролитов из гальванических стоков / , , // Инновации и актуальные проблемы техники и технологий: материалы Всерос. науч.-практ. конф. молодых ученых: в 2 т. Т.2. Саратов, 26-29 октября 2010 г. Саратов: СГТУ, 2010. C. 58-60.
11. Кольченко, синтез коллоидного графита / , , // Углерод: материалы Седьмой международной конференции, Владимир, 17-19 ноября 2010 г. Владимир: ВГУ, 2010. С. 466-467.
12. Кольченко, режима анодного синтеза и термообработки терморасширяющихся соединений графита на их удельную поверхность/ , , // Нанотехнологии и наноматериалы: современное состояние и перспективы развития в условиях Волгоградской области: материалы 3-й Всероссийской научно-технической конференции, г. Волгоград, 22-23 декабря 2010 г. Волгоград, 2010. С. 141-145.
13. Кольченко, сорбенты на основе электрохимически синтезированных терморасширяющихся соединений графита / , , // Актуальные проблемы электрохимической технологии: сб. статей молодых ученых. Т. 1. Саратов: ГАОУ ДПО «СарИПКиПРО», 2011. С. 283-286.
14. Кольченко, и перспективы электрохимических технологий в получении новых углеродных материалов / , // Актуальные проблемы электрохимической технологии: сб. статей молодых ученых. Т. 1. Саратов: ГАОУ ДПО «СарИПКиПРО», 2011. С.24-28.
Патенты
15. Патент № 000 РФ МПК, С2 С01В 31/04. Устройство для получения терморасширяющихся соединений графита / , , и др. // заявл. 2.04.2009, опубл. 27.02.2011. Бюл. № 6.
Подписано в печать 16.09.11 Формат 60´84 1/16
Бум. офсет. Усл. печ. л. 1,0 Уч.-изд. л. 1,0
Тираж 100 экз. Заказ 243 Бесплатно
Саратовский государственный технический университет
Саратов, Политехническая ул., 77
Отпечатано в Издательстве СГТУ. Саратов, Политехническая ул., 77
Тел.: ; , е-mail: *****@***ru



