Руководство пользователя
Инструкция по созданию запросов «Предоставление сведений из декларации о доходах физических лиц 3-НДФЛ»
Аннотация
Данный документ является руководством оператора региональной комплексной информационной системы «Государственные услуги – Ярославская область» в части предоставления сведений из декларации о доходах физических лиц 3-НДФЛ по запросу органов власти Ярославской области, которое в соответствии с п. 48 Приказа Министерства связи и массовых коммуникаций Российской Федерации от 01.01.01 г. № 000 «Об утверждении технических требований к взаимодействию информационных систем в единой системе межведомственного электронного взаимодействия» является обязательным для предоставления Поставщиком в адрес Оператора СМЭВ.
Оглавление
Аннотация 2
Оглавление 3
Термины и сокращения 4
Общие сведения 5
Общие сведения о процессе обработки запроса. 7
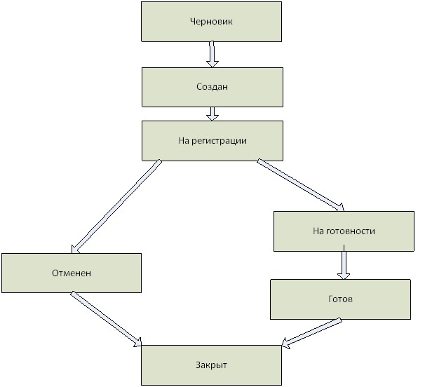
Схема изменения статуса запроса 8
Просмотр списка запросов в РКИС «ГУ-ЯО» 9
Предоставление сведений из декларации о доходах физических лиц 3-НДФЛ 10
Создание запроса 10
Регистрация запроса 14
Запрос ответа 18
Просмотр ответа 19
Печать ответа 21
Заключение 23
Термины и сокращения
Термин/сокращение | Описание |
СМЭВ | Система межведомственного электронного взаимодействия |
Поставщик | Организация-владелец электронного сервиса |
ОГВ | Орган государственной власти |
ИНН | Индивидуальный номер налогоплательщика |
ЭП | Электронная подпись |
ФНС России | Федеральная налоговая служба |
ФЛ | Физическое лицо |
НО | Налоговый орган |
Общие сведения
Описание региональной комплексной информационной системы «Государственные услуги – Ярославская область» в части предоставления сведений из декларации о доходах физических лиц 3-НДФЛ в системе Федеральной налоговой службы России по запросу органов власти Ярославской области
Назначение:
Сервис предназначен для предоставления по запросам органов исполнительной власти сведений из декларации о доходах физических лиц 3-НДФЛ, в рамках единой системы межведомственного электронного взаимодействия.
Поставщик сведений:
Федеральная налоговая служба России.
РКИС «ГУ-ЯО» в части предоставления сведения из декларации о доходах физических лиц 3-НДФЛ в системе Федеральной налоговой службы России по запросу органов власти Ярославской области включает методы, обеспечивающие:
- передачу запроса на получение сведений из декларации о доходах физических лиц 3-НДФЛ;
- -получение ответа с результатом обработки запроса на получение сведений из декларации о доходах физических лиц 3-НДФЛ.
Вид запроса | Назначение |
Наименование: Предоставление сведений из декларации о доходах физических лиц 3-НДФЛ. | Передача запроса и получение результата запроса на предоставление сведений из декларации о доходах физических лиц 3-НДФЛ |
Общие сведения о процессе обработки запроса.
В таблице ниже описаны статусы запроса, которые отображают состояние запроса и определяют действия, доступные на каждом этапе создания и обработки запроса.
Статус | Описание | Владелец | Доступные действия |
Черновик | При открытии карточки для создания нового запроса, пока запрос ещё не сохранен | Автор | Выбор подразделения и вид запроса |
Создан | После первого сохранения запроса | Автор | Ввод параметров запроса |
На регистрации | Во время вызова сервиса и получение от него ответа | Сервис | Просмотр |
На готовности | Запрос принят в ведомство, по нему готовится ответ | Автор | Печать ответа, запрос ответа |
Отменен | Если произошла, какая либо ошибка или запрос обработать не получилось | Просмотр | |
Готов | После получения ответа от сервиса | Автор | Просмотр, печать ответа |
Закрыт | Запрос отправлен в архив | Автор | Просмотр |
Схема изменения статуса запроса

Просмотр списка запросов в РКИС «ГУ-ЯО»
После входа в систему с левой стороны отображается главное меню системы.
Раздел «ЯрМЭВ» состоит из трёх вкладок:
- «Входящие» - отображаются запросы, требующие обработки оператором, авторизованным в системе. «Архив» - отображаются запросы со статусом «Закрыт». «Исходящие» - отображаются запросы, созданные оператором, авторизованным в системе.
Для просмотра созданных оператором запросов необходимо выбрать на панели слева закладку «Рабочая область» раздел «ЯрМЭВ» элемент «Исходящие». 
Предоставление сведений из декларации о доходах физических лиц 3-НДФЛ
Создание запроса
Для создания нового запроса, необходимо нажать кнопку «Создать» на панели инструментов, расположенной вверху списка исходящих запросов. 
Отображается окно создания запроса. Запрос имеет статус «Черновик». 
На этом этапе создания запроса доступны поля выбора «Поставщик» и «Запрос» и поле «Примечания».
В поле «Примечания» можно добавить дополнительные сведения, необходимые пользователю.
Для выбора поставщика, необходимо нажать на кнопку выбора в конце поля «Поставщик». Появляется окно выбора поставщика.
В появившемся окне выбора поставщика можно воспользоваться полем для поиска нужного поставщика, для этого необходимо ввести в поле поиска название поставщика.
Выбрать поставщика можно двойным щелчком на нужной записи или выбрав запись, нажать на кнопку «ОК».
Необходимо выбрать поставщика «УФНС».
После выбора поставщика необходимо выбрать вид запроса, нажав на кнопку выбора в конце поля «Запрос».

В отрывшемся окне отображаются все виды запросов, предоставляемые поставщиком, выбранным на предыдущем шаге.
В появившемся окне выбора вида запроса можно воспользоваться полем для поиска нужного вида запроса, для этого необходимо ввести в поле поиска название вида запроса.
Выбрать вид запроса можно двойным щелчком на нужной записи, или выбрав запись, нажать на кнопку «ОК».
Необходимо выбрать «Предоставление сведений из декларации о доходах физических лиц 3-НДФЛ».
После выбора поставщика и вида запроса необходимо нажать на кнопку «Сохранить» на верхней панели.

После сохранения запроса его статус изменяется на статус «Создан».
Регистрация запроса
Отображаются поля для ввода информации по запросу «Предоставление сведений из декларации о доходах физических лиц 3-НДФЛ».

В таблице ниже приведены требования по заполнению полей идентификационных сведений.
Идентификационные сведения
Параметр | Кол-во символов | Обязательность заполнения | Комментарий |
Отчетный налоговый период | 4 | Да | Год |
Имя | 60 | Да | |
Отчество | 60 | Да | |
Фамилия | 60 | Да | |
ИНН физического лица | 12 | Да/Нет | Заполняется, если идентификация физ. лица осуществляется по ИНН |
Вид документа | Выбор из списка | Да/Нет | Заполняется, если идентификация физ. лица осуществляется по данным документа, удостоверяющего личность |
Серия и номер паспорта | 25 | Да/Нет | Заполняется, если идентификация физ. лица осуществляется по данным документа, удостоверяющего личность |
Дата рождения | Выбор календаря | Да/Нет | Заполняется, если идентификация физ. лица осуществляется по данным документа, удостоверяющего личность |
После того, как все поля «Идентификационных сведений» заполнены, необходимо нажать кнопку «Зарегистрировать» на верхней панели.

При регистрации параметров запроса в РКИС «ГУ-ЯО» появится окно выбора электронного сертификата. В окне выбора сертификата необходимо выбрать ЭП организации, отправляющей запрос.

После регистрации запроса его статус меняется на статус «На готовности». Запрос принят в обработку и необходимо запросить ответ.
Запрос ответа.
ВНИМАНИЕ! В связи с обновлением работы системы РКИС «ГУ-ЯО» «ГУ ЯО» после регистрации запроса, система будет выполнять автоматический запрос ответа.
Но ответ можно запросить вручную, для этого необходимо зайти в карточку запроса, нажать на кнопку «Запросить ответ». После чего необходимо выбрать ЭП ведомства и/или ответственного специалиста в отобразившемся окне выбора электронного сертификата.

Результат запроса отобразиться в поле «Ответ».
Если ответ на запрос готов, то статус запроса меняется на статус «Готов».
Просмотр ответа
Обработанный запрос, выбирается из списка исходящих запросов оператора, вошедшего в систему, перейдя на вкладку «Рабочая область» раздел «ЯрМЭВ» элемент «Исходящие».

Двойной щелчок мыши по нужному запросу открывает форму запроса.
В поле «Ответ» отобразиться результат выполнения запроса.

Печать ответа
Полученный ответ можно распечатать, нажав на кнопку «Печать ответа».

При нажатии на кнопку «Печать ответа» открывается форма печати с двумя кнопками на верхней панели «Печать» и «Закрыть». Для вывода ответа на печать необходимо нажать на кнопку «Печать». Для закрытия окна печати необходимо нажать на кнопку «Закрыть».

Заключение
В предоставленном руководстве пользователя региональной комплексной информационной системы «Государственные услуги – Ярославская область» в части межведомственного взаимодействия по запросу сведений из декларации о доходах физических лиц 3-НДФЛ у Федеральной налоговой службы России описаны основные действия по созданию, просмотру и печати ответа запроса на предоставление сведений из деклараций 3-НДФЛ по запросу органов власти Ярославской области.



