Приложение |
к приказу ФНС России |
от «28» октября 2011 г. |
№ ММВ-7-11/696@ |
Формат представления
налоговой декларации по земельному налогу в электронном виде
I. ОБЩИЕ положения
1. Настоящий документ описывает требования к XML файлам (далее – файлам обмена) передачи в электронном виде налоговой декларации по земельному налогу в налоговые органы.
2. Номер версии настоящего формата 5.02, часть LXXV.
II. ОПИСАНИЕ ФАЙЛА ОБМЕНА
3. Имя файла обмена должно иметь следующий вид:
R_Т_A_K_О_GGGGMMDD_N, где:
R_Т – префикс, принимающий значение: NO_ZEMND;
A_K – идентификатор получателя информации, где:
A – идентификатор получателя, которому направляется файл обмена, K – идентификатор конечного получателя, для которого предназначена информация из данного файла обмена[1]; идентификаторы A и К имеют вид для налоговых органов – четырехразрядный код (код налогового органа в соответствии с классификатором «Система обозначения налоговых органов» (СОНО);
О – идентификатор отправителя информации, имеет вид:
для организаций - девятнадцатиразрядный код (идентификационный номер налогоплательщика (далее - ИНН) и код причины постановки на учет (далее - КПП) организации (обособленного подразделения);
для физических лиц – двенадцатиразрядный код (ИНН физического лица, при наличии. При отсутствии ИНН – последовательность из двенадцати нулей).
GGGG – год формирования передаваемого файла, MM – месяц, DD – день;
N – идентификационный номер файла. (Длина – от 1 до 36 знаков. Идентификационный номер файла должен обеспечивать уникальность файла).
Расширение имени файла – xml. Расширение имени файла может указываться как строчными, так и прописными буквами.
Параметры первой строки файла обмена
Первая строка XML файла должна иметь следующий вид:
<?xml version ="1.0" encoding ="windows-1251"?>
Имя файла, содержащего XSD схему файла обмена, должно иметь следующий вид:
NO_ZEMND_1_075_00_05_02_xx , где хх – номер версии схемы.
Расширение имени файла – xsd.
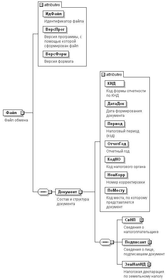
4. Логическая модель файла обмена представлена в виде диаграммы структуры файла обмена на рисунке 1 настоящего Формата. Элементами логической модели файла обмена являются элементы и атрибуты XML файла. Перечень структурных элементов логической модели файла обмена и сведения о них приведены в таблицах 4.1 – 4.19 настоящего Формата.
Для каждого структурного элемента логической модели файла обмена приводятся следующие сведения.
Наименование элемента. Приводится полное наименование элемента[2].
Сокращенное наименование элемента. Приводится сокращенное наименование элемента. Синтаксис сокращенного наименования должен удовлетворять спецификации XML.
Признак типа элемента. Может принимать следующие значения: «С» – сложный элемент логической модели (содержит вложенные элементы), «П» – простой элемент логической модели, реализованный в виде элемента XML файла, «А» – простой элемент логической модели, реализованный в виде атрибута элемента XML файла. Простой элемент логической модели не содержит вложенные элементы.
Формат значения элемента. Формат значения элемента представляется следующими условными обозначениями:
Т – символьная строка; N – числовое значение (целое или дробное).
Формат символьной строки указывается в виде Т(n-к) или T(=к), где:
n - минимальное количество знаков, к – максимальное количество знаков, символ «-» – разделитель, символ «=» означает фиксированное количество знаков в строке. В случае, если минимальное количество знаков равно 0, формат имеет вид Т(0-к). В случае, если максимальное количество знаков неограниченно, формат имеет вид Т(n-).
Формат числового значения указывается в виде N(m. к), где:
m – максимальное количество знаков в числе, включая знак (для отрицательного числа), целую и дробную часть числа без разделяющей десятичной точки, k – максимальное число знаков дробной части числа. Если число знаков дробной части числа равно 0 (т. е. число целое), то формат числового значения имеет вид N(m).
Для простых элементов, являющихся базовыми в XML (определенными в http://www. w3.org/TR/xmlschema-0), например, элемент с типом «date», поле «Формат значения элемента» не заполняется. Для таких элементов в поле «Дополнительная информация» указывается тип базового элемента.
Признак обязательности элемента определяет обязательность присутствия элемента (совокупности наименования элемента и его значения) в файле обмена. Признак обязательности элемента может принимать следующие значения: «О» – наличие элемента в файле обмена обязательно; «Н» – присутствие элемента в файле обмена необязательно, т. е. элемент может отсутствовать. Если элемент принимает ограниченный перечень значений (по классификатору, кодовому словарю и т. п.), то признак обязательности элемента дополняется символом «К». Например: «ОК». В случае если количество реализаций элемента может быть более одной, то признак обязательности элемента дополняется символом «М». Например: «НМ, ОКМ».
К вышеперечисленным признакам обязательности элемента может добавляться значение «У» в случае описания в XSD схеме условий, предъявляемых к элементу в файле обмена, описанных в графе «Дополнительная информация». Например: «НУ», «ОКУ».
Дополнительная информация. Для сложных элементов указывается ссылка на таблицу, в которой описывается состав данного элемента. Для элементов, принимающих ограниченный перечень значений из классификатора (кодового словаря и т. п.), указывается соответствующее наименование классификатора (кодового словаря и т. п.) или приводится перечень возможных значений. Для классификатора (кодового словаря и т. п.) может указываться ссылка на его местонахождение. Для элементов, использующих пользовательский тип данных, указывается наименование типового элемента.
XSD схема файла обмена в электронном виде приводится отдельным файлом и размещается на сайте Федеральной налоговой службы.

Рисунок 1. Диаграмма структуры файла обмена
Таблица 4.1
Файл обмена (Файл)
Наименование элемента | Сокращенное наименование (код) элемента | Признак типа элемента | Формат элемента | Признак обязательности элемента | Дополнительная информация |
Идентификатор файла | ИдФайл | A | T(1-100) | О | Содержит (повторяет) имя сформированного файла (без расширения) |
Версия программы, с помощью которой сформирован файл | ВерсПрог | A | T(1-40) | О | |
Версия формата | ВерсФорм | A | T(1-5) | О | Принимает значение: 5.02 |
Состав и структура документа | Документ | С | О | Состав элемента представлен в табл. 4.2 |
Таблица 4.2
Состав и структура документа (Документ)
Наименование элемента | Сокращенное наименование (код) элемента | Признак типа элемента | Формат элемента | Признак обязательности элемента | Дополнительная информация |
Код формы отчетности по КНД | КНД | A | T(=7) | ОК | Типовой элемент <КНДТип>. Принимает значение: 1153005 |
Дата формирования документа | ДатаДок | A | T(=10) | О | Типовой элемент <ДатаТип>. |
Налоговый период (код) | Период | A | T(=2) | ОК | Принимает значение: 34 – календарный год | 50 – последний налоговый период при реорганизации (ликвидации) организации (при прекращении деятельности в качестве индивидуального предпринимателя) |
Отчетный год | ОтчетГод | A | О | Типовой элемент <xs:gYear>. | |
Код налогового органа | КодНО | A | T(=4) | ОК | Типовой элемент <СОНОТип>. Значение выбирается в соответствии с классификатором «Система обозначений налоговых органов» |
Номер корректировки | НомКорр | A | T(1-3) | О | Принимает значение: |
Код места, по которому представляется документ | ПоМесту | A | T(=3) | ОК | Принимает значение: 213 – по месту учета в качестве крупнейшего налогоплательщика | 216 – по месту учета правопреемника, являющегося крупнейшим налогоплательщиком | 250 – по месту нахождения участка недр, предоставленного на условиях СРП | 270 – по месту нахождения земельного участка (доли земельного участка) | 251 – по месту нахождения организации - инвестора СРП, если участок недр расположен на континентальном шельфе Российской Федерации и (или) в пределах исключительной экономической зоны Российской Федерации |
Сведения о налогоплательщике | СвНП | С | О | Состав элемента представлен в табл. 4.3 | |
Сведения о лице, подписавшем документ | Подписант | С | О | Состав элемента представлен в табл. 4.7 | |
Налоговая декларация по земельному налогу | ЗемНалНД | С | О | Состав элемента представлен в табл. 4.9 |
Таблица 4.3
Сведения о налогоплательщике (СвНП)
Наименование элемента | Сокращенное наименование (код) элемента | Признак типа элемента | Формат элемента | Признак обязательности элемента | Дополнительная информация |
Код вида экономической деятельности по Общероссийскому классификатору видов экономической деятельности ОК (ОКВЭД) | ОКВЭД | A | T(2-8) | ОК | Типовой элемент <ОКВЭДТип> Принимает значение в соответствии с Общероссийским классификатором видов экономической деятельности |
Номер контактного телефона | Тлф | A | T(1-20) | Н | |
Налогоплательщик – организация | Налогоплательщик - физическое лицо, зарегистрированное в качестве индивидуального предпринимателя | НПЮЛ НПФЛ | С С | О О | Состав элемента представлен в табл. 4.4 Состав элемента представлен в табл. 4.6 |
Таблица 4.4
|
Из за большого объема этот материал размещен на нескольких страницах:
1 2 3 4 |



