Содержание
Введение | 4 |
1 Назначение и область применения программы | 6 |
2 Сценарий обучения | 8 |
3 Проектирование задачи | 9 |
3.1 Обоснование инструментов разработки | 9 |
3.2 Описание алгоритма решения задачи | 10 |
4 Программа решения задачи | 12 |
4.1 Логическая структура | 12 |
4.2 Физическая структура | 13 |
5 Тестирование | 16 |
6 Применение | 18 |
6.1 Назначение программы | 18 |
6.2 Требования к аппаратным ресурсам ПК | 18 |
6.3 Руководство пользователя | 20 |
7 Экономический раздел 7.1 Описание программного продукта 7.2 Маркетинговые исследования рынков сбыта 7.3 Оценка качества и конкурентоспособности продукта 7.4 Определение затрат на разработку 7.5 Финансовый план | 23 23 24 25 30 32 |
8 Охрана труда | 32 |
8.1 Защита человека от воздействия загрязнений воздуха в производственных помещениях Заключение | 32 38 |
Список литературы | 39 |
Приложения Приложение А Код программы |
40 41 |
Приложение Б Руководство программиста | 50 |
Введение
Сегодня трудно себе представить без компьютеров банк, издательство, бухгалтерию и многие другие учреждения, включая современную систему образования. Для жизни и деятельности в современном обществе необходимо не только овладение новыми компьютерными технологиями, а также и внедрение новых методов обучения.
Обучение с помощью компьютеров подразумевает обучение в процессе интеллектуального партнерства компьютера с учащимся. При этом, когда ученики обучаются с помощью компьютера, они расширяют возможности компьютера и компьютер одновременно развивает их мыслительные способности и знания. Результатом такого сотрудничества учащегося и компьютера является значительное повышение эффективности обучения. Естественно хотелось бы иметь под рукой соответствующие готовые программы с простым и интуитивно понятным пользовательским интерфейсом, что позволило бы реализовать процесс обучения наиболее эффективно.
Несмотря на интенсивное развитие компьютерных технологий в настоящее время существуют небольшое количество комплексных обучающих программ, которые значительно облегчают работу преподавателя.
Вопрос поиска новых форм и приемов обучения дисциплине «Охрана труда» остается открытым. Существующие традиционные формы обучения в виде лекций, практических и лабораторных занятий с привлечением учебно-методических пособий, как показывает многолетний опыт работы, недостаточны для хорошего усвоения материала. Необходимы дополнительные средства, которые позволили бы с большим эффектом донести до сознания учеников все тонкости и особенности предмета. Одним из возможных путей в решении поставленной задачи является разработка соответствующего прикладного программного обеспечения в виде обучающих и демонстрационных программ.
Темой дипломного проекта является разработка электронного средства обучения «Охрана труда», которое должно включать в себя весь необходимый лекционный и практический материал в соответствии с календарно-тематическим планом по дисциплине «Охрана труда», а также систему контролирующих методов в виде тестов, заданий для практических занятий, заданий для самостоятельного выполнения.
Электронное средство обучения позволит повысить интерес учащихся к обучению, разнообразит проведение учебных занятий, позволит сэкономить время преподавателя, отводимое на формулирование домашнего задания и условий самостоятельной работы, даст возможность учащимся работать в своем темпе и тем самым приведет к улучшению качества восприятия учебного материала.
В отличие от обычного (бумажного) учебника данное электронное средство обучения обладает несколько большим «интеллектом», поскольку компьютер способен имитировать некоторые аспекты деятельности преподавателя (подсказывать в нужном месте в нужное время, дотошно выяснять уровень знаний и т. п.). Электронное средство обучения содержит весь необходимый материал по данной теме. Наличие «интеллектуальных аспектов» в электронном учебнике не только компенсирует его недостатки (использование исключительно на компьютере), но и дает ему значительные преимущества перед бумажным вариантом (быстрый поиск необходимой информации, компактность и т. д.).
1 Назначение и область применения обучающе-тестирующей программы
Качество подготовки специалиста – ключевой аспект развития профессионального образования. Основная проблема на сегодняшний день – разрыв между общественно необходимым и фактическим уровнем подготовки специалистов. В этих условиях особое значение приобретает поиск новых подходов к повышению уровня качества подготовки специалистов. Постепенное наращивание парка высоких технологий и вычислительной техники в быту делает перспективной отрасль деятельности, связанную с разработкой и внедрением электронных учебников и технологий обучения без преподавателя.
В настоящее время большую роль в образовании начинают играть средства, способствующие сопоставлению, сравнению, обобщению, выделению главного, раскрытию ассоциативных связей. Это приводит к возрастанию доли схем и таблиц как свода данных относительно иллюстраций, буквально отображающих объект изучения. Ориентация современной образовательной системы на развитие интеллекта обучаемого, углубленное или базовое изучение тех или иных учебных дисциплин требует новых подходов к созданию наглядных средств обучения. Важное значение в этом контексте имеет использование компьютерных обучающих программ, применение которых, формирует приемы умственной деятельности, структурирует мышление учащихся, что позволяет им обучаться быстрее и качественнее, а обучение проводить на высоком уровне трудности и, наоборот, в некоторых случаях дает возможность вывести на определенных уровень понимания, создавая дополнительную мотивацию и позволяя демонстрировать и моделировать реальные процессы; формирует навыки работы с компьютером и справочным материалом; уменьшает трудоемкость работы педагога, сокращает временные затраты на изложение материала, увеличивает объем демонстрируемого (преподаваемого) материала.
Целью дипломного проекта является разработка программного средства педагогического назначения по дисциплине «Охрана труда». Программный продукт разработан с целью повышения эффективности обучения учащихся Могилевского государственного экономического профессионально-технического колледжа, обучающихся по специальности 2«Эксплуатация электронно-вычислительных машин» единичная квалификация: 2«Техник-программист».
Область применения данного проекта — учебно-образовательные процессы.
Основные цели использования данного программного средства:
- сформировать у учащихся целостную систему знаний об охране труда;
- дать основной понятийно-терминологический аппарат, характеризующий требования охраны труда;
- дать учащимся минимум необходимых теоретических знаний в охраны труда.
В разработанном электронном средстве обучения также содержатся тесты для проверки знаний, полученных в ходе самостоятельного изучения материала.
Данная программа позволяет получить качественные знания по теме «Охрана труда» в ходе самостоятельного изучения, что дает экономию времени преподавателя, которое он может использовать для индивидуального консультирования учащихся.
2 Сценарий обучения
Разрабатываемое программное средство предназначено для преподавателей дисциплины «Охрана труда» Могилевского государственного экономического профессионально-технического колледжа, а также учащихся, обучающихся в указанном колледже и изучающих указанную дисциплину.
Программный продукт представляет собой обучающе-тестирующую программу (или электронное средство обучения, далее ЭСО) и может быть использован как для самостоятельного изучения материала, так и во время проведения учебных занятий в аудиториях, оснащенных компьютерной техникой.
В ЭСО освящены разделы дисциплины «Охрана труда» согласно тематическому плану. В подразделах представлены такие материалы как лекции, практические задания, инструкции по выполнению практичеких работ и тесты.
Для использования программного продукта желательно в аудитории иметь, кроме компьютера, мультимедийный проектор и экран, на который можно вывести основные понятия, таблицы, а во время проверки знаний можно отобразить тест (предполагая, что используя экран, ответы на тесты, например, можно в последующем обсудить со всеми учащимися).
При проведении занятий в аудитории с достаточным количеством компьютеров можно организовать самостоятельную работу учащихся по изучению вопросов темы на компьютере, а преподаватель сэкономленное время может использовать для индивидуальных консультаций учащихся, организуя, таким образом, дифференцированный подход в преподавании. Таким образом, электронный учебник может быть использован как для индивидуальной, так и для групповой формы обучения учащихся.
3 Проектирование задачи
3.1 Обоснование инструментов разработки
В начале разработки программного обеспечения необходимо определиться с требованиями, обеспечивающими его наиболее эффективное функционирование. В связи с этим учтем критерии эффективности, которым разрабатываемый программный продукт должен отвечать. В данном случае, ввиду значительного объема входной и выходной информации основным критерием является удобство пользования программой, скорость вывода информации.
Одной из главных задач при разработке программного продукта является выбор операционной системы. В настоящее время среди пользователей ЭВМ и программистов наибольшую популярность получила система Microsoft Windows. Это обусловлено такими ее преимуществами, как удобство, доступность, наглядность, что дает возможность пользователю быстро научиться ориентироваться в структуре системы. С помощью простых и интуитивно понятных графических изображений даже начинающий пользователь может без труда находить нужную ему информацию. Самой популярной и во многих смыслах лучшей ОС на данный момент является Windows XP.
Дружелюбный, свежий, модернизированный интерфейс Windows XP обладает четкими линиями, насыщенными цветами, продуманной организацией, обеспечивающей быстрое перемещение и выполнение операций.
Компьютеризированные системы обучения могут быть выполнены различными средствами: с помощью разнообразных инструментальных оболочек, языков программирования и т. д. На современном этапе развития вычислительной техники при написании таких программных продуктов нужно использовать все доступные средства, в частности мультимедиа - технологии, позволяющие сочетать цветную графику, анимацию, гипертекст, звук и видеофрагменты в интерактивном режиме.
Для выполнения поставленной задачи выбрана объектно-ориентированная среда программирования Borland Delphi 7.0 и операционная система Windows. Borland Delphi — передовая объектно-ориентированная технология визуального проектирования, лидер среди инструментов для создания приложений и систем, функционирующих на платформе Windows.
В частности с помощью Delphi можно создавать самые различные типы программ – начиная от консольных приложений и заканчивая приложениями для работы с базами данных и Internet и профессиональными программами установки для приложений Windows, учитывающими всю специфику и все требования Windows.
Благодаря выбранному инструментальному программному обеспечению разработанная программа имеет простой и интуитивно-понятный интерфейс. Материал, представленный в программном средстве, согласован с преподавателем предмета «Оффисное программирвоание» Могилёвского государственного экономического профессионально-технического колледжа.
3.2 Описание алгоритма решения задачи
Электронное средство обучения по своей структуре является линейно-разветвляющимся. На форме имеется менюв виде вкладок и ссылок, которое отображает разделы, подразделы и пункты программного средства. Первый уровень, его можно назвать оглавлением в традиционной нотации, включает в себя основные разделы. Выбор одного из разделов открывает новое окно, которое содержит ряд подразделов, в которых в свою очередь содержатся такие пункты как теоретический материал, практика, контроль знаний, самостоятельная работа. Выбор пункта приводит к отображению на экране соответствующей информации.
Перемещение по последовательности кадров (окон) осуществляется с помощью кнопок в виде вкладок. Таким образом, при выборе какого-либо пункта (кнопки) в появившемся окне отображается соответствующая информация.
При выборе вкладки «Тесты» предоставляется возможность проверить знания по темам раздела, выполнив тесты. На экран выводится окно теста с перечнем вопросов и вариантами ответов. Результат выполнения можно проверить, нажав соответствующую кнопку и просмотреть в файле.
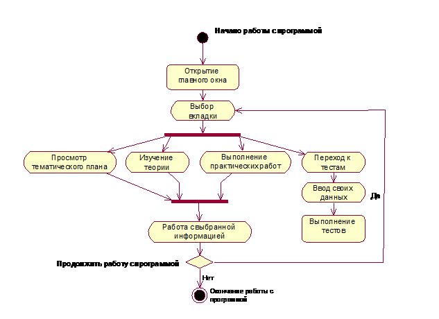
Описание работы а с программой представлено на диаграмме деятельности, представленной в соответствии с рисунком 3.2.1.

Рисунок 3.2.1 – Диаграмма деятельности
4 Программа решения задачи
4.1 Логическая структура
Для того, чтобы обеспечить эффективное, рациональное и удобное обращение пользователя с программным продуктом нужно не только определить физические аспекты программы, но и учесть все особенности логики. Другими словами выявить несогласованность, неоднозначность и неполноту структурных частей программного обеспечения, всесторонне рассмотреть подход к программному средству со стороны пользователя, четко определить функции, которые должна выполнять система и устранить недостатки.
Логическая структура программного средства приведена на диаграмме вариантов использования, которая представлена в соответствии с рисунком 4.1

Рисунок 4.1 – Диаграмма вариантов использования
4.2 Физическая структура
Среда программирования Delphi, использованная при разработке, в своей основе содержит идеи технологии визуального конструирования (Visual design) программ. Она содержит все необходимые программные «кирпичики» - заготовки, из которых строится интерфейс будущей программы. Программист использует прототип будущего окна программы – форму – и наполняет ее необходимыми компонентами, реализующими нужные интерфейсные свойства. При этом компоненты содержат в себе помимо программного кода и все необходимые для их работы данные.
Программа, кроме тех компонентов, которые видны во время выполнения, содержит также много невидимых компонентов, реализующих те или иные возможности, например, стандартные диалоги, таймер, различные списки и т. д.
В связи с тем, что данный дипломный проект разработан в среде визуального программирования Borland Delphi при разработке программы использовались стандартные компоненты Windows: окна, меню, кнопки и т. п. Управление программой осуществляется с помощью меню и кнопок.
Работа программы основана на взаимодействии между окнами (в нотации Delphi - формами). Разработанная программа включает в себя основную форму и ряд вспомогательных форм для работы с данными, модули, и другие файлы ресурсов. Многие из этих файлов создаются автоматически:
-файл проекта (*.dpr) – этот текстовый файл используется для хранения информации о формах и модулях. В нем содержатся операторы инициализации и запуска программы на выполнение.
-файлы модулей (unit*.pas) – текстовые файлы модулей, используемые для хранения кода;
-файл форм (*.dfm) – двоичные или текстовые файлы, создаваемые для хранения форм;
-файл параметров проекта (*.dof) – в этом файле хранятся установки параметров проекта;
-файл информации о пакетах (*.drf) - бинарный файл, создаваемый при работе с пакетами;
-файл ресурсов (*.res) – бинарный файл, содержащий, используемую пакетом пиктограмму и прочие ресурсы;
-файл пакета (*.dpk) – двоичный файл пакета;
-файлы резервных копий (*.dp, *.df, *.pa) - файлы резервных копий для файлов проекта, формы и модуля;
-файл конфигурации окон (*.dsk) – файл хранит конфигурацию всех окон.
Следующие файлы создаются компилятором: исполняемый файл (.exe), объектный файл модуля (.dcu), динамически присоединяемая библиотека (.dll), файл содержания пакета (.dcp), откомпилированный файл пакета времени выполнения (.bpl), файл справки (.hlp), файлы изображения (.wmf, .bmp, .ico).
В пакет выполняемых файлов входят файлы с расширением. dcu, .ddp, .dfm, .dof, .dpr, .exe, .pas;
Файлы модулей содержат пр оцедуры для работы с данными. Каждая процедура соответствует обработчику какого-либо события, например, нажатия на кнопку, активации формы, выбора пункта меню.
Вызов справочной системы осуществляется с меню «Справка». Справочная система программы хранится в файле Справка. hlp, который находится в папке Help.
Так как программное средство отображает много теоретических сведений, то вся необходимая информация хранится в отдельных папках в виде текстовых файлов формата*.htm. Для полноценной работы программы наличие этих файлов обязательно. Весь программный код можно просмотреть в
Структура программы представлена на диаграмме классов в соответствии с рисунком 4.2.1.
На диаграмме представлены классы, описанные в программе, и взаимосвязи между ними.

Рисунок 4.2.1 – Диаграмма классов
5 Тестирование
Надежность программного обеспечения понимается как вероятность его работы без отказов в течение определенного периода времени. Надежность программного обеспечения как определяющий элемент его качества закладывается на этапе разработки и проектирования и реализуется на этапе реализации программного обеспечения. Выбор критериев, которыми должна определятся надежность системы, отыскание оптимальной по отношению к этим критериям его структуры, выбор режима работы программного обеспечения – вот далеко не полный перечень тех проблем, которые должны быть решены на этапе создания и реализации ПО до его эксплуатации. Поэтому для обеспечения надежности используют тестирование.
Тестирование (testing) — процесс выполнения программы или части программы, с намерением или целью найти ошибки. Программный продукт тестируется с помощью контрольного примера. Контрольный пример – специальные данные, являющиеся исходящими для программного алгоритма и отвечающие требованиям по объему и составу видимой информации, которые должны соответствовать поставленной задаче.
Тестирование проводилось в два этапа.
Тестирование устойчивости. Проверялась реакция программы на некорректный ввод данных, значения которых выходят за допустимый диапазон. Как указывалось выше, ограничения устанавливаются в компонентах, в которые осуществляется ввод.
Тестирование функциональности. Выполнялась проверка правильности вывода информации.
Данные по результатам тестирования занесены в «Журнал тестирования программного продукта» (таблица 5.1).
Таблица 5.1 – Журнал тестирования программного продукта
Действие актера | Действие АСОИ | Отметка о правильной работе или описание ошибки |
1 | 2 | 3 |
Выбор вкладки | Отображение информации по выбранной вкладке | Данные успешно отображены |
Выбор темы раздела | Загрузка информации по выбранному разделу | Данные успешно отображены |
Ввод информации о тестирующемся | Отображение кнопок с номерами тестов | Кнопки успешно отображены |
Проверка результатов тестирования в файле | Отображение в текстовом файле фамилии учащегося и его результатов тестировония | Данные успешно записаны в файл |
Нажатие кнопки «Оценить» | Отображение на форме количества набранных баллов | Результаты теста отображены на форме |
Выбор в меню пункта «Видео» | Демонстрация на экране видео. | Видео успешно загружено |
Нажатие кнопки «Выход» | Завершение работы с программой | Программа успешно закрыта |
На основании проведения вышеперечисленных тестов можно заключить, что:
|
Из за большого объема этот материал размещен на нескольких страницах:
1 2 3 4 |



