
http://forum. /index. php? s=7103812f0573cb5070b01fbb8adcdbec&showtopic=76530&st=0
Катушки после ПАВ фильтра
Используются от модуля СМРК-2 отечественных телевизоров 3УСЦТ. Их там в модуле всего две, обеих выпаиваем, и безо всяких доработок используем в нашем приемнике (посадочные места на моей плате именно под них)
Если нет возможности выпаять катушки из СМРК-2, можно купить две катушки в ЧИП и ДИП - КИП220 они тоже подойдут, либо намотать на аналогичном каркасе с сердечником и экраном, содержат 4.5витка провода ПЭВ-0.3 (под КИП220 и аналогичные нужно немного изменить на плате посадочные места для катушек.
Катушку в фазосдвигающей цепи ставим из чип и дип - КИП211, в крайнем случае вместо нее можно поставить дроссель. Намоточные данные на нее будут позже.
Дроссели используются готовые, дроссель 5мкГн можно намотать на резисторе МЛТ-0.25 сопротивлением более 100кОм - 35витков провода ПЭВ-0.1
ПАВ фильтр используется телевизионный на 38 или 38.9мГц, они стоят абсолютно ВО ВСЕХ импортных телевизорах, так же можно купить его стоит 30-60р. Например OFWK2954, IF389B1M, K2959M, OFWG1962, IF38B3M - и это только несколько из десятков тех что подойдут.

http://www. *****/forum/topic23937-3.html

Ахтунг! Кривой перевод с китайского!
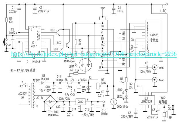
Сканер радиоприемник 45-870MHz FM
Он использует отличную искусства все-TDQ-38 головы, а также того высокочастотных компонентов готовой продукции LA7533 коробке на месте, следовательно, высокая чувствительность приемника, стабильной работы и легко производить. Машина может получить 45-870MHz Диапазон частот всех сигналов, а также может использоваться для прослушивания FM-радио, ТВ звука, а также беспроводные телефоны и рацию сигналы и т. д.; с аудио и видео сигнала выходного порта, монитор может поддержать и стать полноправным -- Канал ТВ приемники, телевизоры могут быть отремонтированы в то время как аудио и видео сигнала источника.

Первый высокой частоте выходного сигнала 38MHz и 31.5MHz широкий звук IF телевизионного сигнала непосредственно в первые продукты поставить внутри коробки с промежуточной частоты усиление частоты и детектор, выпуск аудио и видео сигналов, соответственно, на C5, C6 наряду с аудио и видео продукции. Аудио сигнал в то же время, как объем потенциометров W2 скорректирована в IC2 (ULN2283B), который состоит из аудио усилитель цепи, то усиливается выход на оратору, мощность 1W.
IC1 (CD4017), состоящей из L, H, U Tri-полосный сенсорные электронные схемы преобразования и два светодиодных LED1 соответственно красный, зеленый, желтый цвет три инструкции. L-диапазоне частот до 45MHz ~ 150MHz, H пункт частотой 142MHz ~ 380MHz, U частоты выше 375MHz ~ 870MHz.
В случае использования высокочастотного чувствительность первый полный добавленную высокое качество продукта типа, полная ликвидация в целом низкая чувствительность радио, плохой селективности струн и вопроса о Тайване. LA7533 поле используется в выпуске продукции для звука IF 6.5MHz, предсессионная построили на его месте, на поверхностных акустических волнах и поставить фильтр LA7533 блок; одной строке с 11 футов, в которой для ввода PIN-IF ①, ② заземлении пешком, 12V электропитания Сцепляющий ③, ⑥ футов для вывода звука, ⑦ Сцепляющий выход напряжения 6.8V СМЖЛ, ⑩ футов для вывода видео сигнала, который будет основываться корпуса.
Аудио усилитель IC2 блок модели ULN2283B, если не просто купить в состав могут быть использованы на LM386 аудио усилитель цепи. Тюнер 220KΩ потенциометр W1 выбранным цветом области перестройки частоты потенциометром, тюнер 30V DC микро-инструкции с помощью первой таблице.
Радио приемники от 200мГц -> Приемник на 433мГц стабилизация на ПАВ от "Blaze"
http://*****/index. php? act=categories&CODE=article&article=1174

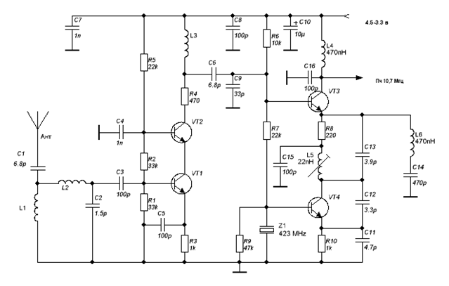
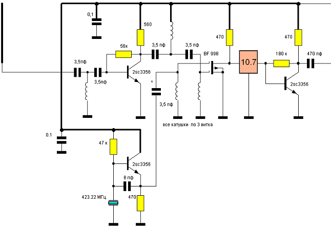
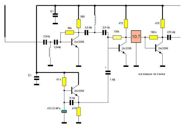
ВЧ часть, разработанную моим земляком, господином ШАТУНОМ, я вообще считаю лучшей в мире. Дальше идет пьезик на 10,7 МГц (его в принципе лучше заменить одиночным контуром, так как разница между частотами ПАВ-ов может превышать его полосу пропускания ). Контур нужен и в том случае, если не удается прикупить резонаторы со стандартной разницей в ПЧ, на которую существуют промышленные фильтры. Транзистор смесителя нагружают на первичную его обмотку, а ко вторичной подключают через развязывающую емкость усилительный каскад на транзисторе, либо от отвода этой катушки ( кому как нравится ).В качестве УПЧ+ЧД применен стандартный приемник с низкой ПЧ, который можно подстраивать в небольших пределах.
Приемник очень прилично работал. Показал приблизительно 20% выигрыш по расстоянию в сравнении со сканером ( «моторолла» модель не помню), видимо из-за того, что антенна в сканере на все диапазоны сразу. Настройка стабильная ( типа настроил и забыл ).
.
Мною изготавливались радиоприемники для радиомикрофонов по схожей схематике на различные частоты, только вместо ХА42 использовалась ранее распространенная ХА34-я.
Могу определенно сказать, что приемник заслуживает внимания своей простотой и нормальными характеристиками. Чувствительность достигает на WFM 0.6-08 мкв. По существу это приемник с двойным преобразованием частоты, первая ПЧ-10,7 мгц, вторая 75 кгц в микросхеме. К тому же микросхема имеет АПЧ и поэтому приемник нормально держит частоту сигнала. Рассматриваемый приемник – это приемник на одну частоту, посколько наличие указанного фильтра ПЧ с заданной полосой пропускания реально позволит перестраивать в пределах только 700 кгц. Для того, чтобы немного расширить диапазон перестройки необходимо заменить фильтр ПЧ на контур настроенный на 10,7 мгц. К тому же контур необходимо зашунтировать сопротивлдением на 47-56 ком. для снижения добротности и увеличения полосы пропускания, а еще лучше первую ПЧ сделать на 30 мег. Следует также иметь ввиду, что применяемые полевики имеют высокое входное сопротивления и ненагружают контура, поэтому те имеют высокую добротность и потребуют достаточно точной настройки на частоту. Контур соедененный с гетеродином и отсекающий его гармоники не должен иметь индуктивной связи с другими контурами
Здравствуйте Уважаемые!
Попытаюсь прояснить ситуацию с приемником. Первое ( самое обидное ). Этот девайс я сделал сам и он работает именно так как сказано в описании.
По поводу несоответствий печатки и схемы вы совершенно правы. Они не совсем соответствуют т. к. я их сделал уже 6 штук и все время чего-то менял.
Емкость на массу нужна в случае использования низкоомной антенны ( тоже самое если антенну включать от отвода контура ). Затем я отказался от такого включения и строил входную цепь как на схеме. Работают они одинаково, но в варианте как на схеме меньше геморроя с настройкой.
Встречно-параллельные диоды на входе не нужны ( они есть внутри 998-го ).
Плата одностороняя. В экране только контур 10,7 мГц.
Стабилитрон (извините забыл указать напряжение) на 2,2 вольта. Его задача удержать настройку на прежнем уровне при разряде батарей.
Затвор, на котором делитель напряжения, можно шунтировать на массу емкостью а можно этого не делать ( на всякий случай лучше зашунтировать ) .
Разницы я не увидел. Затворы транзистора полностью идентичны ( их можно менять местами ). Контура имеют (кроме 10,7мГц) по 3 витка 0,67 провода на диаметре 4 мм. Схема не смотря на отсутствие экранировки не склонна к возбуждению. Вместо 1-го транзистора пробовался кт399а - практически никакой разницы.
Могут возникнуть сложности с гетеродином на ПАВ. Если он не захочет заводится нужно поиграть емкостями 8 пф вплоть до выкидывания той, что идет от эмитера на массу.
При настройке контура 10,7 нужно быть внимательным. Его настройка несмотря
на низкую частоту очень острая. В отсутствии сигнала может болтаться вокруг да около ( не забываем про АПЧГ ).Этот эффект может быть принят за нестабильность.
А вообще я поступал следующим образом.
Делал жучек на 433,9мГц, но без оконечного каскада и антенны, клал его в железную каструлю и уносил пока приемник не начнет шипеть.
Подстраивал приемник 2-мя спичками двигая витки контуров пока он не прекращал шуметь. Затем каструлю уносил еще дальше и повторял все заново.
Антенна к приемнику разумеется была подключена.
Были варианты когда емкости входного контура и фильтра(6 пф) приходилось удалять совсем.
УНЧ действительно ЛМ386.Перед ним нужен транзистор, т. к. в типовом включении у ЛМ386 недостаточно усиления для нормальной громкости, потому что уровень нч с ХА42 маловат.
Вообще полезно перед УНЧ поставить ФНЧ ( до 4 кГЦ) на ОУ. Очень вырастет разборчивость сигнала.
Следует учесть разницу между экземплярами ХА42( она может быть существенной именно касательно чувствительности и БШН )
С уважением BLAZE.
Ну вот так примерно это будет выглядеть? Или чего еще убрать – добавить?
Какая у нас будет тогда ПЧ? Как ее установить?
Сигнал с гетеродина примерно от 133 до 150 мег, т. к. предполагается вычитание ПЧ на 3-ей гармонике. Правильно?
Сори, если возможно где тупанул, т. к. я только набираюсь знаний в этой теме.
Присоединённое изображение

Blaze
Приблизительно так и будет выглядеть, только контур в истоке первого транзистора не нужен ( думаю это опечатка ) там емкость должна быть. Меняя ПЧ вы будете настраиваться на нужную вам частоту. ПЧ - это разница по модулю между частотой входного сигнала и частотой гетеродина ( или его гармоникой ). Под ПЧ я имел ввиду частоту настройки гетеродина ХА 42 ( она может быть до 150 мГц ) , здесь я не учитываю собственную низкую ПЧ микросхемы.
Vla
Один из затворов второго транзистора, тот на который подается сигнал с УВЧ ,необходимо через резистор 100 ком соединить с минусом питания.
Желающим собрать рассматриваемый приемник надо помнить, что в нем используются СВЧ полевые транзисторы, применение которых дает неоспоримые преимущества но они боятся пробоя статистическим напряжением и очень большая вероятность, что это может быть одной из причин неудачи.
Нормальная схема ВЧ блока на эту частоту также выложена на стр. 165 у Г. Шрайбера «400 новых радиоэлектронных схем».
Попытка использовать гетеродин на 140-144 мега нормального результата не даст, т. к. там гетеродин работает с петлей АПЧ, выходное напряжение третьей гармоники невелико но оно подается на базу биполярного трангзистора, крутизна преобразования которого намного выше чем полевого транзистора.

Ещё вариант
http://*****/index. php? showtopic=1981&st=0


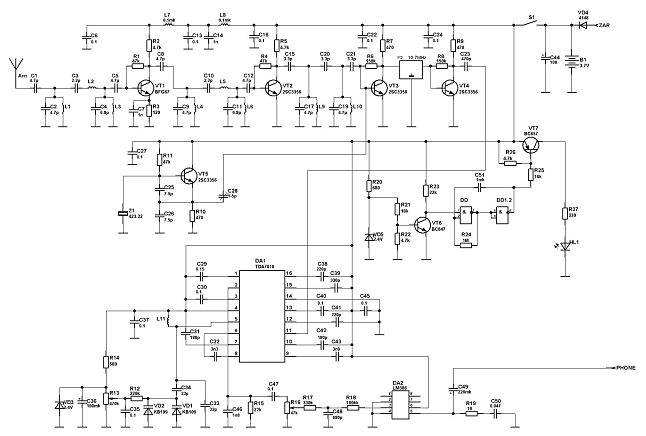
Свой вариант приёмника Blaze на ХА42, а вернее на smd аналоге TDA7010, представил один из скромняг нашего портала Yusik-san. Схема дополнена ус - лем РЧ того же Blaze, что говорит о достоинстве схемы в плане повторения. Так же в схему введён контроль разряда аккумулятора и возможность подзарядки без снятия источника питания.
Данный вариант приёмника заявлен на чувствительность около 0,3 мкВ.
Печатная плата также прилагается. Ну и снимки со временем…

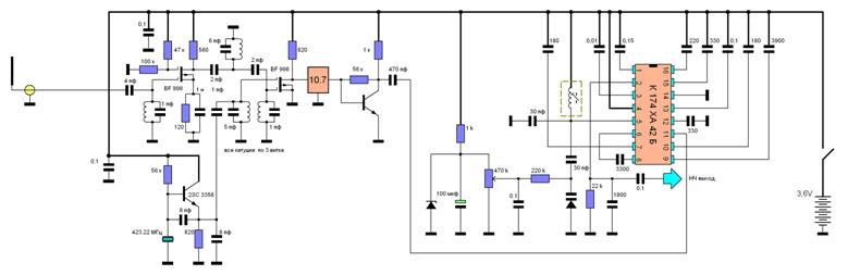
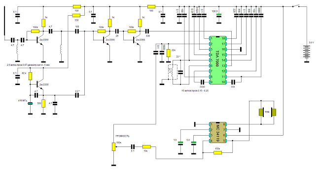
http://*****/index. php? act=categories&CODE=article&article=1705 Хотелось бы поделиться своими наработками в области построения простых приемников на частоты 4ХХ МГц.
Ниже представлены 2 варианта практически одной и той же конструкции, отличающимися между собой незначительно.
Эти варианты собраны полностью на биполярных транзисторах и имеют гораздо меньше контуров по сравнению с первым приемником на BF 998 . Однако по качеству работы ему ничуть не уступают.
Приемник представляет собой супергетеродин с двойным преобразованием частоты.
Первая ПЧ выбирается равной разности между частотой принимаемого сигнала и частотой первого гетеродина, он собран на ПАВ резонаторе 418 МГЦ.
То есть для прослушивания сигнала радиомикрофона, излучающего на частоте 407,3 МГц она будет равна приблизительно 10,7 МГЦ. Приблизительно из за того, что разброс ПАВ резонаторов по частоте, относительно паспортной может достигать 20 и даже 80 КГЦ!
Частота же второго гетеродина, входящего в состав микросхемы будет равна 10,625 МГЦ. Для прослушивания частоты 433,9 МГЦ первая ПЧ будет 15,9 МГЦ, частота второго гетеродина будет 15,825 МГЦ.
Таким образом становится очевидным удобство произвольного изменения ПЧ в зависимости от имеющихся в наличии пар ПАВ резонаторов.
Принцип работы устройства.
Сигнал принятый антенной усиливается УРЧ и вместе с сигналом гетеродина подается на смеситель. После смесителя получается довольно сложная « каша » состоящая из F гет,
F вх сигн и из их суммы и разности плюс гармоники.
Нас интересует разностная частота между F вх сигн и F гет.
В одном варианте схемы « каша » из частот проходит ФНЧ и усиливается двухкаскадным предварительным УПЧ прежде чем попасть на вход TDA 7000 . В другом варианте вообще какие либо фильтры отсутствуют и вся смесь частот приходит после однокаскадного предварительного усилителя на вход TDA 7000 .
На самом деле оба варианта схемы обладают приблизительно одинаковыми параметрами касательно чувствительности, но в схеме с ФНЧ наблюдались меньшие шумы при приеме одинаково слабых сигналов радиопередатчика.
В качестве собственно УПЧ детектора и предварительного УНЧ работает TDA 7000 в стандартном включении.
Благодаря встроенной АПЧГ, устройству сжатия девиации частоты, TDA 7000 довольно хорошо справляется со своими обязанностями и на ее выходе получается достаточно качественный и разборчивый сигнал. Фильтром по низким частотам является цепочка из резистора 22 к и параллельно ей емкости 5600 пф.
Приемник ведет себя как узкополосный со « скоростной АПЧГ» , из – за чего искажений сигнала НЧ на выходе нет даже если девиация частоты со стороны передатчика окажется чрезмерной.
Без особенных переделок приемник способен работать и на 814 ,6 МГЦ, при этом следует лишь удвоить собственную частоту внутреннего гетеродина микросхемы. Входной контур и контур на входе смесителя можно не трогать, но лучшие результаты будут достигнуты, если ВЧ контура уменьшить каждый на 1 виток.
Настройка.
Настройку приемника лучше всего начать с проверки работы первого гетеродина на ПАВ.
Судя по отзывам с этим часто возникают проблемы.
Лучшим индикатором работоспособности гетеродина, конечно, является контрольный приемник. Если его нет, можно воспользоваться волномером, присоединив его антенну через 1 – 2 пик к выходу гетеродина.
Далее следует убедиться в том, что генерация надежно возникает начиная уже с 2,7 -3 вольт, причем при очень плавном увеличении питающего напряжения. Если гетеродин заводится ненадежно, желательно подобрать емкость между базой и эммитером транзистора ( в большинстве случаев ее можно вообще не ставить ) . Возможно в подборе будет нуждаться и емкость эммитер – масса.
Требования к монтажу обычные, как для любых СВЧ устройств. Прежде всего аккуратность! Немалую роль играет залуживание дорожек и участков связанных с общей шиной или плюсом питания. Дело в том, что медь со временем окисляется и ее сопротивление для СВЧ становится большим, что может привести к неправильной работе устройства в будущем.
Контактные площадки ПАВ резонатора перед припаиванием на плату следует обязательно залудить. Заклепки, соединяющие стороны платы, изготавливаются из толстого ( 0,6 - 0,7 мм ) очищенного от лака, медного провода и расплющиваются плоскогубцами.
Следующий этап настройки – « подгонка » частоты второго ( внутреннего ) гетеродина самой микросхемы под нужную ПЧ ( она приблизительно равна модулю разности частот передатчика и первого гетеродина минус 75 КГц КГц – это вторая самая низкая ПЧ ( внутри TDA 7
ФНЧ ( водном из вариантов приемника ) в настройке не нуждается, однако он намотан на точно таком же ферритовом сердечнике с подстроечной «чашечкой» , как и контур второго гетеродина и имеет с ним одинаковое количество витков. Оба контура взяты с отслуживших радиовещательных приемников УКВ диапазона.
В качестве эталонных сигналов при настройке использовался весьма полезный, на мой взгляд, прибор – лабораторный радиомикрофон на разные частоты.
На нем подробно останавливаться нет смысла, так как из фотографии видно, что это стандартная схема без оконечного каскада и антенны, предназначенная специально для того чтобы « вытягивать » чувствительность приемника при настройке.
Весьма внимательно следует подобрать емкость 2,2 пф, связывающую вход смесителя с выходом первого гетеродина. Дело в том, что сигнал гетеродина, если он будет слишком сильным, способен сделать приемник « глухим » .
Входные контра экранировать не обязательно. Они настраиваются по максимуму чувствительности приемника сжатием или растяжением витков.
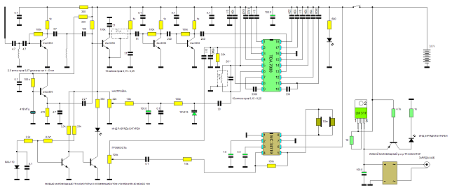
Зарядное устройство и индикация состояния батареи.
На этих удобностях видимо нет смысла задерживаться так как принцип их работы очевиден из принципиальной схемы одного из вариантов приемника.
Ток зарядки АКБ, благодаря генератору стабильного тока на LM 317 , всегда постоянен и равен I( вых ) = 1,25 / R. R в схеме равен 18 Ом, при этом зарядный ток около 70 мА.

Файл печатной платы устройства.
Сергей ( blaze )
г Кременчуг
*****@***net
*****@***com
ICQ
В дополнение к статье
Хотел бы добавить, что смысла в двухкаскадном УПЧ нет никакого. Однако второй каскад не мешает.
Сегодня испытал приемник на TDA 7021 ( ХА 34 ) , остался очень довольным.
Схему рисовать видимо смысла нет ( из платы все ясно ) .
http://*****/index. php? s=c80d8471ac947d5490bf26&showtopic=1981&st=20 :




