На правах рукописи
МАЧАВАРИАНИ САИДА ЗУРАБОВНА
ИПОТЕКА КАК ИНСТРУМЕНТ РАЗВИТИЯ
ЖИЛИЩНО-СТРОИТЕЛЬНОГО КОМПЛЕКСА РЕГИОНА
(на примере Волгоградской области)
Специальность 08.00.05 – Экономика и управление
народным хозяйством:
региональная экономика
АВТОРЕФЕРАТ
диссертации на соискание ученой степени
кандидата экономических наук
Волгоград 2006
Работа выполнена в Волгоградском государственном архитектурно-строительном университете
Научный руководитель кандидат экономических наук, доцент
Официальные оппоненты: доктор экономических наук
кандидат экономических наук, доцент
Ведущая организация Пензенский государственный
университет архитектуры и строительства
Защита состоится 06 июля 2006 года в 10 часов на заседании диссертационного совета К212.214.02 при Самарском государственном экономическом университете по адресу: , ауд. 325, г. Самара, 443090
С диссертацией можно ознакомиться в библиотеке Самарского государственного экономического университета
Автореферат разослан 05 июня 2006 г.
Ученый секретарь
диссертационного совета
ОБЩАЯ ХАРАКТЕРИСТИКА РАБОТЫ
Актуальность исследования. После перехода к рыночной системе хозяйствования объемы жилищного строительства в среднем по России резко сократились вследствие сокращения бюджетных ассигнований, хотя и при относительном увеличении доли средств индивидуальных застройщиков.
Государство предложило программу смешанного финансирования строительства жилья для льготных категорий населения, однако ввиду отсутствия в местных бюджетах средств существенного развития эта программа не получила. В настоящее время по Волгоградской области только в очереди на получение квартир стоит более 40 тыс. человек. Спрос на жилье по региону велик, но он неплатежеспособен. Исправить эту ситуацию может ипотека, представляющая собой гибкий финансово-кредитный инструмент. В то же время вялотекущий процесс ипотечного кредитования в целом по стране и в частности в Волгоградской области свидетельствует о проблемах развития ипотеки. Слабым звеном в действующих схемах ипотечного кредитования является недостаточная осведомленность участников о тонкостях и особенностях действующего жилищного законодательства, об изменении конъюнктуры отечественного рынка жилья, необходимость непосредственного взаимодействия со строительными, оценочными, страховыми и риэлтерскими организациями, банками, регистрационными управлениями и др.
Во многом это обусловлено несовершенством существующих методических подходов к управлению ипотекой с учетом специфики формирования и развития жилищно-строительных комплексов регионов. В частности, это касается и оценки спроса на доступное жилье, который может быть удовлетворен посредством ипотеки, и организации взаимодействия субъектов ипотеки жилищно-строительных комплексов регионов.
Научная разработанность проблемы. Исследованию и разработке теоретических и практических вопросов ипотеки посвящено значительное количество работ российских и зарубежных ученых. Методологическим аспектам ипотечного кредитования посвящены труды Дж. М. Кейнса, Р. Ланглойза, М. Портера, Р. Дж. Страйка, Ж. Шодонере, , , .
Существующие методические разработки по управлению ипотекой в большей степени связаны с нормативным регулированием, тогда как решение проблем в области активизации ипотечного кредитования и развития ипотеки вообще обусловливает необходимость научной проработки и обоснования форм, средств и методов управления ее развитием в жилищно-строительном комплексе региона.
В связи с этим целью диссертационного исследования является методическое обоснование ипотеки как инструмента развития жилищно-строительного комплекса региона.
В соответствии с целью в диссертационной работе поставлены и решены следующие научные задачи:
– исследованы теоретические основы ипотеки как инструмента развития жилищно-строительного комплекса региона;
– исследован и обобщен практический опыт в области развития ипотеки, выявлены основные тенденции и закономерности этого процесса в жилищно-строительном комплексе региона;
– проведены анализ и оценка результатов рыночных преобразований в жилищно-строительном комплексе региона;
– выявлена и обоснована совокупность региональных факторов развития ипотеки и разработана структурно-логическая модель управления ими;
– разработан методический подход к оценке доступности жилья, реализуемого посредством ипотеки;
– разработана организационная модель взаимодействия субъектов ипотеки в жилищно-строительном комплексе региона.
Объектом исследования является жилищно-строительный комплекс региона.
Предмет исследования – факторы и методические основы управления ипотекой как инструментом развития жилищно-строительного комплекса региона.
Область исследования. Работа проведена в рамках специальности 08.00.05 «Экономика и управление народным хозяйством: региональная экономика», Паспортов специальностей ВАК (экономические науки): подпункта 5.16 «Управление экономикой регионов на национальном, региональном и муниципальном уровнях, функции и механизмы управления…».
Теоретической и методологической основой исследования явились концепции, представленные и обоснованные в классических произведениях и современных разработках отечественных и зарубежных ученых-экономистов.
С использованием диалектического подхода проведен анализ эволюции ипотеки и тенденций её развития, определены место и роль в региональном жилищно-строительном комплексе. При обосновании теоретических выводов применялись принципы логики и историзма, методы сравнения и обобщения, приемы статистического, экономического анализов.
Информационной и эмпирической базой доказательности основных положений исследования явились законодательные и нормативные акты федеральных, региональных и муниципальных органов власти. По практическим вопросам функционирования ипотеки в региональном жилищно-строительном комплексе использованы статистические материалы по ипотечному жилищному кредитованию», Минэкономразвития России, Госкомстата РФ и Волгоградской области, Федерального агентства по строительству и жилищно-коммунальному хозяйству, Территориального строительного комитета Администрации Волгоградской области, Волгоградского областного фонда жилья и ипотеки.
Научная новизна результатов исследования. Научная новизна диссертационного исследования состоит в обосновании ипотеки как финансово-кредитного инструмента, имеющего особую социальную значимость, который является стимулом строительства доступного жилья и методического подхода к управлению ипотекой как инструментом развития жилищно-строительного комплекса региона.
В диссертации обоснованы следующие положения, содержащие элементы научной новизны:
– уточнено определение ипотеки как финансово-кредитного инструмента, имеющего особую социальную значимость, который является стимулом строительства доступного жилья, а также основой формирования экономического института отношений между государственными, производственными, финансовыми организациями, населением по поводу строительства и реализации (покупки) первичного жилья посредством залога вторичного;
– дано определение жилищно-строительного комплекса региона как сложной территориально-отраслевой системы, которая формирует отношения между субъектами жилищно-строительной деятельности в процессе строительства и реализации жилья;
– выявлена и обоснована совокупность региональных факторов: финансового, организационно-производственного, демографического, информационного и условий (наличие специализированных ипотечных институтов, наличие потребности в доступном жилье, высокая доля в структуре рынка жилья вторичного, наличие федеральной и региональной нормативно-правовой базы) развития ипотеки в жилищно-строительном комплексе региона;
– доказана правомочность и целесообразность управления ипотекой как инструментом развития жилищно-строительного комплекса региона, сущность которого заключается в целевом воздействии со стороны органов государственной власти и местного самоуправления на факторы, обуславливающие это развитие, в ходе чего обеспечивается поддержание или корректировка их состояния, положительно влияющего на развитие ипотеки; и разработана структурно-логическая модель процесса управления развитием ипотеки, включающая взаимосвязанные этапы по выявлению, анализу и оценке факторов развития ипотеки, разработке и реализации мероприятий по их корректировке и переоценке;
– разработан методический подход к оценке доступности жилья, реализуемого посредством ипотеки, на основе расчета индексов: временной доступности жилья по ипотечной модели кредитования; доступности накопления первоначального взноса за жилье по ипотечной модели кредитования; средней доступности жилья по ипотечной модели кредитования;
– разработана организационная модель взаимодействия субъектов ипотеки в системе жилищно-строительного комплекса региона, содержащая элементы административного регулирования.
Практическая значимость исследования состоит в разработке и обосновании методических подходов к управлению ипотекой как инструментом развития жилищно-строительного комплекса региона, адаптированных к особенностям и условиям конкретного региона на примере Волгоградской области. Выводы настоящего исследования развивают теорию ипотеки более полным представлением исследуемого сегмента региональной экономики, форм реализации и научным обоснованием ипотеки как экономической основы жилищно-строительного комплекса региона.
Отдельные положения диссертации используются в учебном процессе при чтении лекций по дисциплине «Инвестиционно-ипотечный анализ» в Волгоградском государственном архитектурно-строительном университете. Выводы и предложения, сделанные в работе, частично использованы в работе территориального комитета по строительству Администрации Волгоградской области, а также доведены до сведения представителей банковской сферы, и отдельные предложения использованы в деятельности регионального банка (Волгоградского отделения ).
Апробация и внедрение результатов исследования. Основные положения работы докладывались, были обсуждены и прошли апробацию на научно-практических конференциях международного, регионального, внутривузовского уровней: «Системность и эффективность инновационной деятельности общества» (г. Пенза), «Региональный рынок жилья: состояние, проблемы и перспективы развития» (г. Волгоград), «Проблемы и перспективы развития инвестиционно-строительной деятельности и жилищно-коммунального хозяйства (г. Волгоград). Основные результаты диссертационного исследования опубликованы в 5 работах общим объемом 2,41 печ. л.
Структура и объем работы определены логикой исследования, отражают его цель и задачи, работа состоит из введения, трех глав, заключения, списка литературы из 188 источников и приложений.
ОСНОВНОЕ СОДЕРЖАНИЕ РАБОТЫ
В ходе диссертационного исследования сформулированы выводы и предложения, имеющие существенное значение для приращения знаний по экономике и управлению народным хозяйством в регионах России.
Ипотека как финансово-кредитный инструмент развития жилищно-строительного комплекса региона. В современных российских условиях обеспечение населения доступным жильем является приоритетом развития национальной экономики, фактором не только экономической и социальной, но и политической стабильности в обществе. Изучение и анализ мирового опыта ипотечного кредитования строительства и покупки жилья позволяет сделать вывод о том, что принципиально различающихся между собой моделей всего две – американская двухуровневая и европейская одноуровневая. Различаются они, прежде всего, в принципах формирования общего портфеля кредитных ресурсов для ипотечного кредитования. Однако для того, чтобы адаптировать к российским условиям любую зарубежную модель, необходимо учесть менталитет, уклад жизни, национальные особенности, емкость отечественного ипотечного рынка, особенности нашего законодательства и налоговой системы, а также уровень развития инфраструктуры рынка жилой недвижимости.
Несмотря на принципиально различный подход к процессу мобилизации кредитных ресурсов и организации самого кредитования населения, общим показателем для всех рассмотренных в данном разделе зарубежных ипотечных моделей финансирования строительства и покупки жилья является сильная и всесторонняя поддержка государством процесса их практического функционирования. Государственная поддержка проявляется в правовом, финансовом и лицензионном регулировании данной деятельности, предоставлении для ее участников государственных гарантий, обеспечении страхования рисков, налоговых льгот и целевых адресных дотаций.
Изучение опыта в экономически развитых странах показало, что ипотечное кредитование является самым эффективным механизмом финансирования строительства и покупки доступного жилья. Не претендуя на научное открытие, не умаляя заслуг всех ученых и практиков, работающих в данном научном направлении, в контексте поставленной научной задачи автор считает возможным уточнить свой взгляд на определение ипотеки. Ипотека нами определена как финансово-кредитный инструмент, который является стимулом строительства доступного жилья, а также основой формирования социально значимого экономического института отношений между государственными, производственными, финансовыми организациями, населением по поводу строительства и реализации (покупки) первичного жилья посредством залога вторичного.
Ипотека позволяет решать не только жилищную проблему, но и создавать новые рабочие места, задействовать смежные со строительством отрасли экономики, увеличивать налоговые поступления во все уровни бюджета. Важное отличие системы ипотечного кредитования от обычной процедуры кредитования заключается в наличии экономических механизмов, которые обеспечивают рефинансирование кредитов, что делает ипотечную схему самодостаточной. Ипотека включает экономический и юридический аспект отношений, что проявляется в заключении договора об ипотеке, порядке определения состояния владения недвижимостью и долгов по нему последовательно на каждый момент времени. При наличии ипотеки, позволяющей четко установить достоверность прав владельцев на определенную недвижимость, создаются условия для надежного предоставления им долгосрочного кредита под залог этой недвижимости. Именно в силу связанности регистрацией прав на недвижимость и укрепления прав залогодержателя на заложенную недвижимость специалисты называют ипотеку наиболее надежным способом обеспечения исполнения обязательств.
Кроме того, ипотечный порядок, обеспечивающий сохранность заложенного имущества и стабильность его цены, создает банку-кредитору экономическую базу для долговременного отвлечения кредитных ресурсов без основательных опасений возврата ссуд заемщиками. Ипотека является активно развивающимся финансовым инструментом регулирования жилищно-строительного комплекса, региона посредством формирования спроса на жилье. Развитие ипотеки представляет собой изменение во времени схем ипотечного кредитования, обусловленное воздействием различных факторов, в частности региональных.
Жилищно-строительный комплекс региона как сложная территориально-отраслевая система. В ходе диссертационного исследования проанализированы основные этапы становления и развития жилищно-строительного комплекса в целом по РФ и на уровне отдельного региона (Волгоградская область). За последнее десятилетие произошло значительное сокращение объемов жилищного строительства. При этом объем ввода нового жилья в настоящее время уменьшился практически в 2 раза по сравнению с 1990 г. Так, по данным Госкомстата России, в неблагоустроенном жилье проживает – 14,3 млн. семей, не удовлетворены жилищными условиями в России около 70% населения. Общая потребность граждан Российской Федерации в жилье составляет 1,5 млрд. м2, или 46% существующего жилищного фонда. В 2003 г. введено лишь 36,4 млн. м2, поэтому для того, чтобы выйти на 1,5 млрд. м2, надо по крайней мере лет 40 – 45. Однако с 2001 г. в стране наметилась устойчивая тенденция роста объемов жилищного строительства (рис. 1).
![]() |
Рис. 1. Динамика ввода жилья в Российской Федерации за гг.
Аналогичная тенденция наблюдается и в Волгоградской области (рис.2).
Рис. 2. Динамика ввода жилья в Волгоградской области за гг.
При решении жилищной проблемы концентрация финансовых и иных ресурсов правительством РФ осуществлялась в рамках реализации Федеральной целевой программы «Жилище» (ФЦП «Жилище»), экономической основой которой являлась переориентация в финансировании жилищного строительства с преобладания бюджетных средств на преимущественную долю средств населения и юридических лиц. В 1987 году доля государственных капитальных вложений в жилищное строительство составляла 80%, а средства населения – лишь 14,6% (включая средства индивидуальных застройщиков и членов жилищно-строительных кооперативов). В настоящее время, по оценкам , частные инвестиции в жилищную недвижимость в большинстве городов России составляют более 70%.
Рис. 3. Динамика соотношения получивших и нуждающихся в жилье по РФ (тыс. семей)
В этих целях предусматривалась активная мобилизация средств для жилищного строительства путем выпуска жилищных векселей и иных ценных бумаг, проведения аукционов. Однако уже в первые годы реализации названной программы в условиях бюджетного дефицита на большей части страны, как установлено в диссертации, темпы строительства и ввода в эксплуатацию не обеспечили потребность в нем. Разрыв между очередниками и новоселами в Российской Федерации практически не изменился (рис. 3).
Между тем в ходе реализации данной программы в Российской Федерации и в регионах формировались изменения, необходимые для перехода региональных жилищно-строительных комплексов на рыночные принципы. Наряду с этим произошли коренные изменения в структуре источников финансирования жилищного строительства, в частности доля средств индивидуальных застройщиков (рис. 4), а также в структуре жилищного фонда по формам собственности.
![]() |
Рис. 4. Доля средств индивидуальных застройщиков в общем объеме инвестиций
в жилищное строительство
Следует отметить, что реализация ФЦП «Жилище» началась в условиях неразвитости региональных жилищно-строительных комплексов. Жилищно-строительный комплекс региона определяется нами как сложная территориально-отраслевая система, которая формирует отношения между субъектами жилищно-строительной деятельности в процессе строительства и реализации жилья. Ипотека выступает в данном контексте связующим звеном между всеми субъектами жилищно-строительного комплекса.
Региональные факторы развития ипотеки в жилищно-строительном комплексе региона
Ипотека развивается в регионах РФ неравномерно, несмотря на существующую общую нормативно-правовую базу. Обусловлено это влиянием региональных факторов. В частности, в Волгоградской области демографический фактор является определяющим в развитии ипотеки, поскольку проблема обеспечения жильем каждой семьи стояла остро всегда и по настоящее время является проблемой номер один. Однако в настоящее время, когда наблюдается оживление экономики, созданы условия для активизации жилищно-строительного комплекса региона через механизмы ипотечного кредитования, эффективное управление муниципальным жильем, тем не менее только для обеспечения очередников жильем в регионе необходимо ввести 6,3 млн. м2, что будет строиться при современных объемах ввода жилья более 13 лет (табл. 1).
Таблица 1
Данные о потребности населения в жилье по Волгоградской области
Показатели | Ед. измер. | 2001 г. | 2002 г. | 2003 г. | 2004 г. |
Численность постоянного населения (среднегодовая) | тыс. человек | 2647,4 | 2694,2 | 2683,7 | 2666,4 |
Коэффициент семейности | чел. /сем. | 2,5 | 2,5 | 2,5 | 2,5 |
Число семей | ед. | 1059 | 1078 | 1073 | 1067 |
Жилищный фонд: число квартир (домов) | тыс. кв. м. тыс. ед. | 50976 998 | 51448 996 | 51885 1000 | 52385 1004 |
Средняя площадь квартир (домов) | кв. м. | 51 | 52 | 52 | 52 |
Стоит в очереди на получение жилья | человек | 53765 | 51691 | 49862 | 46000 |
Вводится квартир: общая площадь число квартир (домов) | тыс. кв. м. тыс. ед. | 407,3 4,1 | 450,1 4,2 | 411,8 3,7 | 502,4 5,0 |
Средняя площадь вводящихся квартир (домов) | кв. м. | 99,3 | 107,2 | 111,3 | 100,5 |
Объемы вводимого жилья не соответствуют потребности, несмотря на то, что производственный потенциал жилищно-строительного комплекса региона можно считать достаточным. Причина же заключается в том, что в предыдущие годы объем инвестиций в основной капитал составлял менее 20% в объеме ВРП. По Волгоградской области этот показатель был превышен только лишь в 2004 г. Однако, как положительный фактор следует отметить увеличение доли инвестиций в жилищное строительство в общем объеме инвестиций с 7% в 2001 г. до 10,2% в 2004 г.
Всего около 6% населения являются потенциальными участниками системы ипотечного жилищного кредитования по классической схеме (30% – накопления заемщика, 70% – кредит, 12-15% годовых сроком на 10-15 лет). Но эта цифра верна только в том случае, если говорить о приобретении квартиры «с нуля». Если речь идет об улучшении жилищных условий (покупка дополнительных 1-2-3 комнат с одновременной продажей имеющейся жилплощади), то потенциальное число участников системы ипотечного жилищного кредитования расширяется до 20-25%.
На территории Волгоградской области действуют кредитные организации, занимающиеся выдачей кредитов на строительство или приобретение жилья: банки, кредитно-потребительские кооперативы. Волгоградский областной фонд жилья и ипотеки является основным исполнителем Областной целевой программы по ипотечному займу на приобретение и строительство жилья в Волгоградской области на г., в рамках которых выдает займы на приобретение жилья за счет средств, ежегодно выделяемых бюджетом Волгоградской области на реализацию программы. Кроме того, в настоящее время на территории области действуют МУП «Ипотечная жилищно-правовая компания» (г. Волжский) и МУП «Волгоградское агентство недвижимости и ипотеки» (г. Волгоград). Это свидетельствует о значительном организационном потенциале развития ипотеки в исследуемом регионе.
После принятия в 1998 г. федерального закона «Об ипотеке (залоге недвижимости)», координатором действий федеральных органов исполнительной власти в этой области является Федеральное агентство по строительству и жилищно-коммунальному хозяйству (правопреемник Госстроя России). С этого времени локальные ипотечные программы приняты почти в 20 регионах России, в ряде министерств, банков и корпораций. Значительную роль в развитии ипотечного кредитования в стране играет созданное Правительством РФ по ипотечному жилищному кредитованию» (далее – АИЖК).
В настоящее время на российском финансовом рынке обращаются облигации АИЖК первого, второго, третьего и четвертого выпуска на 1,07 млрд. руб., 1,5 млрд. руб., 2,25 млрд. руб. и 900 млн. руб. соответственно. Уставный капитал АИЖК составляет 690 млн. рублей, все 100% акций принадлежат государству. Совокупный планируемый объем государственной поддержки на период гг. посредством федеральной системы ипотечного жилищного кредитования составит 32,3 млрд. руб., в том числе в 2005 г. – 1.4 млрд. руб. Объем предоставления государственных гарантий по заимствованиям АИЖК может достигнуть 200,0 млрд. руб., в том числе в 2005 г. сумма государственных гарантий составила 9,0 млрд. руб. Такая финансовая ипотечная модель, позволяющая решать жилищную проблему населению, в том числе в Волгоградской области, реализуется с непосредственным участием Волгоградского областного фонда жилья и ипотеки через АИЖК. Исходя из результатов проведенного исследования и собственного практического опыта в банковской сфере, автором установлено, что ипотека – это финансовая услуга. Однако на сегодняшний день ипотека находится в блоке жилищной политики, то есть это не финансовая политика, не политика потребительского кредитования, а жилищная политика, инструмент жилищного строительства. В Волгоградской области с 2001 г. по настоящее время действует Областная целевая программа по ипотечному займу на приобретение и строительство жилья в Волгоградской области на г. (утверждена постановлением Волгоградской областной Думы /165). Ресурсное обеспечение названной программы по годам и по источникам финансирования представлено в табл. 2.
Выбранный формат Программы и ее статус должны были позволить достичь необходимой гибкости в реализации ее целей за счет возможности корректировать количественные параметры в зависимости от складывающейся ситуации и доступности финансовых ресурсов.
Таблица 2
Ресурсное обеспечение Областной целевой Программы по ипотечному кредитованию на приобретение и строительство жилья в Волгоградской области на гг., млн. руб.
№№ п/п | Источники финансирования | Всего на Программу | 2001 г | 2002 г | 2003 г | 2004 г | 2005 г |
1. | Областной бюджет | 150,0 | 10,0 | 20,0 | 40,0 | 40,0 | 40,0 |
2. | Бюджеты муниципальных образований | 140,0 | – | 20,0 | 40,0 | 40,0 | 40,0 |
3. | Возвратные средства | 20,5 | 2,5 | 3,0 | 4,0 | 5,0 | 6,0 |
4. | Средства населения | 310,5 | 12,5 | 43,0 | 84,0 | 85,0 | 86,0 |
ИТОГО: | 621,0 | 25,0 | 86,0 | 168,0 | 170,0 | 172,0 |
Важный принцип данной Программы – ее опора на инициативу «снизу» наиболее активных районов и городов, у которых есть значительный задел в развитии ипотеки и достаточная инвестиционная привлекательность. Реализация данной Программы должна была усилить эту инициативу «снизу», что обусловило бы ярко выраженную социальную направленность Программы и ее обширную социальную базу. Однако фактически выданные суммы поддержки из областного бюджета не позволили достичь намеченных целей. Так, в 2001 году было выделено средств на реализацию Программы в размере 12,95 млн. руб., в 2002 г. – 10,0 млн. руб., в 2003 году – 10,90 млн. руб., в 2004 году – 17,00 млн. рублей.
Наиболее существенной препоной развития ипотеки в Волгоградской области является отсутствие долгосрочных финансовых ресурсов. Обычно этот фактор отмечают мелкие и средние банки, в то же время и крупные банки, которые активно занимаются ипотекой, также ощущают это ограничение. В доля ипотечного портфеля в общем объеме кредитов пока незначительна, но в настоящее время рассматривается возможность рефинансирования кредитов, привлечения долгосрочных финансовых ресурсов на эти цели. Названный банк в настоящее время имеет возможность привлекать с международного рынка ресурсы на срок до семи лет – этого достаточно, чтобы устранить риск финансирования по десятилетним ипотечным кредитам.
В Волгоградской области доля банковского кредита в строительстве весьма незначительна, но при этом велика доля средств, привлекаемых у граждан как дольщиков и соинвесторов. Ипотека объективно конкурирует со строительными долевыми схемами. Несмотря на имеющиеся положительные результаты в части увеличения объемов строительства жилья за счет использования механизмов и ресурсов ипотечного кредитования в РФ действующие схемы следует признать недостаточно совершенными.
Жилищная проблема в Волгоградской области заходит в тупик и определяет необходимость дальнейшего проведения мероприятий по управлению развитием ипотеки как неотъемлемой части стабилизации региональной экономики. Поскольку развитие ипотеки определяется нами как изменение во времени схем ипотечного кредитования, обусловленное воздействием региональных факторов, то под управлением развитием ипотекой в контексте данного исследования мы понимаем целевое воздействие со стороны органов государственной власти и местного самоуправления на эти факторы. Уточним, что к совокупности региональных факторов развития ипотеки нами отнесены: финансовые (финансовый потенциал региональных банков и населения), организационно-производственные (организационный потенциал специализированных организаций, производственный потенциал жилищно-строительного комплекса региона), демографические (потенциальный спрос на доступное жилье), информационные (информационная обеспеченность регионального ипотечного рынка). Условиями развития ипотеки в Волгоградской области являются наличие специализированных ипотечных институтов, наличие потребности в доступном жилье, высокая доля в структуре рынка жилья вторичного, наличие федеральной и региональной нормативно-правовой базы. В ходе целевого воздействия на данные факторы обеспечивается поддержание или корректировка их состояния, положительно влияющего на развитие ипотеки посредством мер организационного, экономического, нормативно-правового характера.
Положительное изменение перечисленных факторов приводит к росту финансового, организационного, производственного потенциалов региона, и жилищно-строительного комплекса региона в частности, а также к совершенствованию информационного обеспечения ипотечного рынка (рис. 5).
Методический подход к оценке доступности жилья, реализуемого посредством ипотеки. Предложенный в работе методический подход к оценке доступности жилья с использованием механизма ипотечного кредитования предполагает выработку системы индексов доступности жилья, методов их расчета, мониторинга и анализа. В общем виде интегральный показатель доступности жилья (
) может быть представлен следующим образом:
, (1)
где:
– интегральный показатель доступности жилья;
– агрегированный индекс социальной доступности жилья;
– агрегированный индекс доступности жилья;
– весовое значение агрегированного индекса социальной доступности жилья в интегральном показателе доступности жилья;
– весовое значение агрегированного индекса доступности жилья в интегральном показателе доступности жилья.

Рис. 5. Структурно-логическая модель управления
развитием ипотеки в жилищно-строительном комплексе региона
Предлагается следующий алгоритм расчета индикатора доступности накопления первоначального взноса: рассчитывается минимальный доход заемщика, необходимый для получения кредита (Дmin) ; для этой цели определяется ежегодный платеж заемщика по кредиту ( ) по формуле:
, (2)
где: – ежегодный платеж заемщика по ипотечному кредиту; – величина ипотечного кредита;
– срок ипотечного кредитования;
– процентная ставка по кредиту.
Рассчитывается ежемесячный платеж заемщика по кредиту:
, (3)
где: – ежемесячный платеж заемщика по ипотечному кредиту; – ежегодный платеж заемщика по ипотечному кредиту; 12 – количество месяцев в отчетном годе.
Определяется ежемесячный доход заемщика исходя из 40-ка процентной доли платежей по формуле:
, (4)
где: Дmin – ежемесячный доход заемщика; – ежемесячный платеж заемщика по ипотечному кредиту; 0,4 – 40-ка процентная доля платежей.
Далее определяется ежегодная сумма сбережений (S(t)), накапливаемая заемщиком для выплаты первоначального взноса за жилье по формуле:
, (5)
где: S(t) – ежегодная сумма сбережений, накапливаемая заемщиком для выплаты первоначального взноса за жилье; ПВ – величина первоначального взноса за жилье; 6 – срок накопления суммы первоначального взноса.
Рассчитывается ежемесячная сумма сбережений заемщика, накапливаемая для выплаты первоначального взноса за жилье:
, (6)
где: – ежемесячная сумма сбережений заемщика, накапливаемая для выплаты первоначального взноса; – ежегодная сумма сбережений, накапливаемая заемщиком для выплаты первоначального взноса за жилье; 12 – количество месяцев в отчетном году.
Определяется минимальный ежемесячный доход заемщика, необходимый для накопления первоначального взноса по формуле:
, (7)
где: – минимальный ежемесячный доход заемщика, необходимый для накопления первоначального взноса; – ежемесячная сумма сбережений заемщика, накапливаемая для выплаты первоначального взноса; 0,4 – процентная доля ежемесячных сбережений.
Определяется, какой доходной группе с интервалом доходов (Дj-1 – Дj) соответствует минимальный доход, необходимый для накопления первоначального взноса за жилье, исходя из данных по распределению доходов граждан по децильным доходным группам, обозначим данную группу как , тогда Дj-1 < < Дj.
Далее определяется число доходных групп населения, которые смогут накопить необходимую сумму для внесения первоначального взноса за жилье на основе доходной группы с минимальным доходом, необходимым для накопления первоначального взноса (соответственно плюс все децильные группы с более высоким доходом), обозначаем данный показатель как nПВ.
Рассчитывается численность всех доходных групп, которым доступно накопление первоначального взноса на приобретение жилья (Nдпв), как сумма численности группы с минимальным доходом, при котором возможно накопление первоначального взноса, и численности групп с более высоким доходом. Определяется индикатор доступности накопления первоначального взноса за коммерческое жилье по ипотечной модели кредитования как отношение численности населения всех доходных групп Nдпв, которым доступно накопление первоначального взноса за жилье, к общему числу нуждающихся граждан – Nнужд:
, (8)
где: iПВ – индекс доступности накопления первоначального взноса за коммерческое жилье по ипотечной модели кредитования; Nдпв – численность населения всех доходных групп, которым доступно накопление первоначального взноса на приобретение жилья; Nнужд – общее число нуждающихся граждан в улучшении жилищных условий.
Таким образом, индикатор временной доступности жилья (iвр) будет представлять собой сумму двух взвешенных индексов: индекса доступности накопления первоначального взноса за жилье по ипотечной модели кредитования (iПВ) и индекса средней доступности коммерческого жилья по ипотечной модели кредитования доступности (iср), что следует представить в виде следующего соотношения:
, (9)
где: iвр – индекс временной доступности коммерческого жилья по ипотечной модели кредитования; iПВ – индекс доступности накопления первоначального взноса за коммерческое жилье по ипотечной модели кредитования; iср – индекс средней доступности жилья по ипотечной модели кредитования; – весовой коэффициент для индекса iПВ; – весовой коэффициент для индекса iср.
В результате агрегированный индекс доступности жилья можно определить по формуле:
, (10)
где: d1 – весовое значение индекса imax в агрегированном индексе доступности жилья; d2 – весовое значение индекса iср в агрегированном индексе доступности жилья; d3 – весовое значение индекса iвр в агрегированном индексе доступности жилья.
Показатели d1, d2, d3 определяются методом экспертных оценок. Определение отдельных индикаторов доступности жилья при различных кредитных схемах также может быть использовано для оценки их сравнительной эффективности. Предложенная методика оценки доступности жилья позволяет в зависимости от ситуации, складывающейся на рынке жилья, через параметры финансово-кредитной политики, ценовые, объемные и структурные характеристики жилищного строительства регулировать динамику индексов доступности в приемлемых границах, добиваться большей сбалансированности между реальным платежеспособным спросом и предложением на рынке жилья, внедрять социально-ориентированные механизмы реализации жилищной политики. В ходе исследования данный методический подход был апробирован на примере Волгоградской области, в результате чего было обосновано, что снижение первоначального взноса по ипотечному кредиту с 30% до 10% от стоимости квартиры повышает доступность жилья, реализуемого по ипотечной схеме, на 13%. Это реальные предпосылки для участия более широкого круга нуждающихся в доступном жилье.
Организационная модель взаимодействия субъектов ипотеки в жилищно-строительном комплексе региона
Развитие ипотеки происходит по следующей схеме.
1. Государством :
– создана рабочая группа из числа ведущих отечественных ученых-экономистов, специализирующихся в области экономики функционирования и развития жилищной сферы, депутатов Государственной Думы России и региональных законодательных собраний, ответственных работников заинтересованных федеральных и региональных структур с обязательным привлечением зарубежных экспертов в области ипотеки;
– с помощью вышеуказанной рабочей группы сформированы стартовые условия рыночных отношений — ипотеки: разработаны необходимые законы, постановления и поправки к существующим кодексам, законам, постановлениям и другим нормативно-правовым актам, в том числе и по всем регионам;
– обеспечено одновременное принятие необходимых законодательных и нормативно-правовых актов, постепенное принятие с рассрочкой, как показал опыт реализации постановления Правительства РФ от 01.01.2001 г. № 28, дискредитирует в глазах населения страны саму идею ипотеки как финансового института.
2. Правительство РФ совместно с региональными органами власти и самоуправления создало необходимую инфраструктуру ипотечного рынка жилья – институциональные структуры: агентства, фонды, компании и т. д.
3. Органами региональной власти разработаны и продолжают совершенствоваться методические подходы к определению индексов доступности жилья, являющихся критериями эффективности осуществляемых программ ипотечного кредитования. Производятся расчеты указанных индексов в рамках субъектов федерации.
4. Рабочая группа разработала, а Правительство РФ внесло на обсуждение в Государственную Думу РФ изменения в Налоговый и Жилищный кодексы, а также другие нормативно-правовые акты налогового и жилищного законодательства в части предоставления льгот участникам ипотечного рынка жилья.
5. Разработана и утверждена Наблюдательным Советом (Приказ №01 от 01.01.2001 г.) Концепция развития единой системы рефинансирования ипотечного жилищного кредитования в России. Внесены необходимые изменения в ФЦП «Жилище», разработанную на период до 2010 г. Основной целью ФЦП «Жилище» является комплексное решение проблемы перехода к устойчивому функционированию и развитию жилищной сферы, обеспечивающее доступность жилья для граждан, безопасные и комфортные условия проживания в нем. В рамках ФЦП «Жилище» выделены четыре приоритетных направления: увеличение объемов ипотечного жилищного кредитования; повышение доступности жилья; увеличение объемов жилищного строительства и модернизация коммунальной инфраструктуры; выполнение государственных обязательств по обеспечению жильем отдельных категорий граждан.
6. Исполнителем и координатором реализации представленных выше рекомендаций выступает Федеральное агентство по строительству и жилищно-коммунальному хозяйству.
В рамках государственной жилищной политики, направленной на повышение эффективности жилищного ипотечного кредитования, в субъектах федерации должны учреждаться Региональные Операторы, являющиеся по сути филиальными представительствами .
Нами предлагается организационная структура Региональных Операторов (рис. 6). Часть из них обособлена по уровню взаимодействия (работа с контрагентами, государственными органами и физическими лицами, заемщиками), другая относится к общекорпоративным функциям.
Рис. 6. Организационная структура Региональных Операторов
Отдел по работе с заемщиками. Осуществляет взаимодействие с заемщиками и контролирует прохождение всех этапов кредитного цикла – от принятия решения о займе до его погашения. Выполняет свои задачи в следующих областях: маркетинг – маркетинговые исследования, выбор приоритетных направлений кредитования; оформление кредитов – содействие заемщикам в принятии решений, очередность, отбор заемщиков, подготовка документов для кредитных дел; сопровождение кредитов – контроль платежей, состояния заемщиков и предмета ипотеки; при дефолте – организация обращения взыскания. В состав отдела входят заместитель директора по работе с физическими лицами, ведущий консультант, менеджеры.
Отдел по работе с контрагентами. Обеспечение взаимодействия с субъектами непосредственного окружения и макроокружения. Организация инвестиционно-строительной деятельности. Отдел представлен заместителем директора по работе с контрагентами.
Финансовый отдел. Финансовая отчетность. Финансовый анализ для целей управления. Обоснование тарифов за оказываемые услуги. В отдел входят главный бухгалтер - финансовый директор, бухгалтер - кассир.
Информационное обеспечение. Коммуникации, организация интегрированной системы управления, информационная безопасность. Информационная служба находится в ведении системного администратора.
Юридический отдел. Юридическое обеспечение деятельности Регионального Оператора, в т. ч. составление договоров с контрагентами, консультирование консультантов и менеджеров. Юридический отдел: старший юрист, юрист-консультант.
Общий отдел. Полное техническое оснащение фронт - и бэк-офисов (по согласованию с другими службами и руководством), организация поставок материалов (снабжение), эксплуатация имущества. Общий отдел: офис-менеджер, водитель-курьер, секретарь.
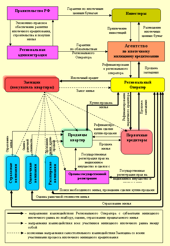
За каждым из участников ипотеки должны быть закреплены определенные, согласованные в индивидуальном порядке функции (рис. 7):
–Правительство РФ определяет концепцию развития ипотеки; вырабатывает экономико-правовое обеспечение формирования и развития ипотеки.
– Региональная администрация формирует нормативно-правовую базу для обеспечения ипотеки, строительства и покупки жилья в регионе, а также обеспечивает на первом этапе целевое бюджетное финансирование инвестиционного проекта (жилищной программы).
– Инвесторы, пенсионные фонды, страховые компании, инвестиционные банки, паевые инвестиционные фонды и др., приобретают ценные бумаги, обеспеченные ипотечными кредитами.
– Агентство по ипотечному жилищному кредитованию, основная цель которого состоит в привлечении кредитных ресурсов в сферу долгосрочного ипотечного жилищного кредитования. К основным функциям Агентства по ипотечному жилищному кредитованию относят: подготовку требуемых стандартов и процедур, связанных с долгосрочным ипотечным кредитованием для организаций, желающих продавать свои ипотечные кредиты агентству; приобретение у региональных операторов и первичных кредиторов долгосрочных жилищных ипотечных кредитов; выпуск под гарантии государства ценных бумаг, обеспеченных приобретенными ипотечными кредитами, для размещения их среди инвесторов; привлечение средств инвесторов в сферу жилищного кредитования.
– Региональный Оператор специализированная организация (филиальное представительство , осуществляющая рефинансирование кредиторов, выдающих долгосрочные ипотечные жилищные кредиты населению). К основным функциям Регионального Оператора относят: рефинансирование кредиторов на основе установленных стандартов и требований, предъявляемых к процедурам ипотечного кредитования; выпуск эмиссионных ипотечных ценных бумаг; предоставление Заемщикам ипотечных займов на основе установленных стандартов и требований, предъявляемых к процедурам ипотечного кредитования; подбор и оценку предлагаемого жилья по принципу «одного окна».

Рис. 7. Организационная модель взаимодействия ипотеки в жилищно-строительном комплексе региона
– Заемщики, физические лица, заключившие кредитные договоры с банками (кредитными организациями) или договоры займа с юридическими лицами (некредитными организациями), по условиям которых полученные в виде кредита средства используются для приобретения жилья, которое является обеспечением исполнения обязательств по договорам залога приобретаемого жилья – ипотекой.
– Продавцы жилья (физические и юридические лица) продают жилые помещения, находящиеся в их собственности или принадлежащие другим физическим и юридическим лицам, по их поручению.
– Первичные кредиторы (банки, кредитные организации) и иные юридические лица, предоставляющие заемщикам в установленном законом порядке ипотечные кредиты (займы). Основными функциями первичного кредитора являются: предоставление ипотечного кредита на основе оценки платежеспособности и кредитоспособности заемщика в соответствии с требованиями и условиями кредитования; оформление кредитного договора и договора об ипотеке; обслуживание выданных ипотечных кредитов.
- Страховые компании (страховые компании, имеющие лицензии) осуществляют имущественное страхование (страхование заложенного жилья), а также страхование жизни заемщика.
– Оценочные компании (юридические и физические лица, имеющие право на осуществление профессиональной оценки жилых помещений, являющихся предметом залога при ипотечном кредитовании) производят оценку рыночной стоимости жилья.
– Риэлтерские компании (юридические лица, получившие лицензии как профессиональные посредники на рынке купли-продажи жилья). К функциям риэлтерских компаний относятся: подбор вариантов купли-продажи жилья для заемщиков и продавцов жилья; помощь в заключении сделок по купле-продаже; организация продажи жилья; участие в организации проведения торгов по реализации жилья, на которое обращено взыскание.
– Органы государственной регистрации прав на недвижимое имущество и сделок с ним (государственные органы, обеспечивающие государственную регистрацию прав на недвижимое имущество и сделок с ним). Основными функциями этих органов являются: регистрация сделок купли-продажи жилых помещений, оформление перехода прав собственности к новому собственнику; регистрация договоров об ипотеке и прав ипотеки; хранение и предоставление информации по правам собственности и обременению залогом жилья всех участников ипотеки.
Разработанная организационная модель взаимодействия субъектов ипотеки в системе жилищно-строительного комплекса региона позволяет определять направления стратегического развития ипотеки.
Основные выводы и предложения
В результате исследования сформулированы следующие основные выводы и предложения:
1. Уточнены следующие понятия: ипотека – как финансово-кредитный инструмент, имеющий особую социальную значимость, который является стимулом строительства доступного жилья, а также основой формирования экономического института отношений между государственными, производственными, финансовыми организациями, населением по поводу строительства и реализации (покупки) первичного жилья посредством залога вторичного; жилищно-строительный комплекс региона – как сложная территориально-отраслевая система, которая формирует отношения между субъектами жилищно-строительной деятельности в процессе строительства и реализации жилья.
2. Выявлено, что на развитие ипотеки оказывает влияние совокупность региональных факторов, в т. ч. финансового, организационно-производственного, демографического, информационного характера. Развитие ипотеки в регионе (Волгоградская область) обусловлено наличием специализированных ипотечных институтов, наличием потребности в доступном жилье, высокой долей в структуре рынка жилья вторичного, наличием федеральной и региональной нормативно-правовой базы.
3. Определено и доказано, что развитием ипотеки можно управлять через урегулирование факторов финансового, организационно-производственного, демографического, информационного характера. Процесс управления развитием ипотеки описан при помощи структурной модели, в которой содержатся взаимосвязанные этапы по выявлению, анализу и оценке региональных факторов развития ипотеки, рекомендаций по разработке и реализации мероприятий, по их корректировке и переоценке.
4. Установлено, что большинство нуждающихся в жилье по Волгоградской области в настоящее время не готовы к участию в ипотечной программе, так как не соответствуют стартовым финансовым условиям..
5. Разработан и апробирован на основе данных по Волгоградской области методический подход оценки доступности жилья, реализуемого посредством ипотеки. В результате чего было обосновано, что снижение первоначального взноса по ипотечному кредиту с 30% до 10% от стоимости квартиры повышает доступность жилья, реализуемого по ипотечной схеме на 13%.
6. Предложена организационная структура Региональных Операторов , описание компетенций структурных подразделений.
7. Разработана организационная модель взаимодействия субъектов ипотеки в системе жилищно-строительного комплекса региона. Предложено описание функциональных областей всех участников данной модели.
8. Практическая значимость предложенного методического обеспечения ипотеки, как инструмента развития жилищно-строительного комплекса региона подтверждена результатами их внедрения в работе территориального комитета по строительству Администрации Волгоградской области, в деятельности регионального банка (Волгоградского отделения ).
Список работ, опубликованных по теме диссертации
1. Мачавариани опыт жилищного ипотечного кредитования и возможности его применения в современных российских условиях [Текст] /, // Проблемы и перспективы развития инвестиционно-строительной деятельности и жилищно-коммунального хозяйства: Сб. научных трудов. Изд-во ВолгГАСУ, Волгоград, 2004. С. 10-17. 0,5/0,4 печ. л.
2. Мачавариани и особенности банковского ипотечного кредитования в жилищно-строительном комплексе (на примере ) [Текст] /, // Региональный рынок жилья: состояние, проблемы и перспективы развития: Сб. научных трудов. Изд-во ВолгГАСУ, Волгоград, 2005. С. 156-156. 0,26/0,13 печ. л.
3. Мачавариани системообразующих факторов развития системы жилищного ипотечного кредитования [Текст] /// Материалы междунар. науч.-практ. конф. «Системность и эффективность инновационной деятельности общества». Изд-во ПДЗ, Пенза, 2005. С 212-217. 0,15 печ. л.
4. Мачавариани , средства и методы развития жилищной ипотеки в региональном жилищно-строительном комплексе [Текст] / , // Объединенный научный журнал, №34. Москва, 2005. С. 84-103. 1,0/0,9 печ. л.
5. Мачавариани управления развития ипотеки на уровне региона [Текст] / , // Предпринимательство, № . Москва, 2006. 0,5/0,35 печ. л.





