УТВЕРЖДАЮ | УТВЕРЖДАЮ | |
Заместитель руководителя Федерального казначейства __________________ /Попов А. Ю./ «___» ______ 200__ г. | Генеральный директор OOO «ОТР2000» ________________ /Крикунчик Д. Г./ «___» ______ 200__ г. | |
ППО «Казначейское исполнение доходов и расходов федерального бюджета и кассовое обслуживание территориальных бюджетов v. 101 (Центр-КС)» | ||
УЧЕТ ОПЕРАЦИЙ С Л/С ПО УЧЕТУ ДОПОЛНИТЕЛЬНОГО ФИНАНСИРОВАНИЯ ЗА СЧЕТ ПОСТУПЛЕНИЙ ОТ АРЕНДНОЙ ПЛАТЫ | ||
Руководство технолога | ||
Лист утверждения | ||
Код документа: .19.00,00.24.08-ЛУ | ||
СОГЛАСОВАНО | СОГЛАСОВАНО | |
От Федерального казначейства | От 2000» | |
Начальник Управления ______________ /Гусельников А. М./ «___» ______ 200__ г. | Руководитель подразделения ________________ // «___» ______ 200__ г. |
Утвержден .19.00,00.24.08-ЛУ | ||
ППО «Казначейское исполнение доходов и расходов федерального бюджета и кассовое обслуживание территориальных бюджетов v. 101 (Центр-КС)» | ||
УЧЕТ ОПЕРАЦИЙ С Л/С ПО УЧЕТУ ДОПОЛНИТЕЛЬНОГО ФИНАНСИРОВАНИЯ ЗА СЧЕТ ПОСТУПЛЕНИЙ ОТ АРЕНДНОЙ ПЛАТЫ | ||
Руководство технолога | ||
Код документа: .19.00,00.24.08-2.3 2 | ||
Листов: 26 | ||
СОДЕРЖАНИЕ
1 Общее описание.. 3
1.1 Назначение документа.. 3
1.2 Структура документа.. 3
1.3 Условные обозначения и сокращения.. 3
2 Подготовка системы к работе.. 4
2.1 Справочники системы... 4
2.1.1 Настройка справочников доходной базы.. 4
2.2 Режимы работы системы... 6
2.3 Дополнительные настройки системы... 6
3 Технологический процесс.. 8
3.1 Регистрация лимита бюджетных обязательств.. 8
3.1.1 Форма ввода нового документа «Лимит бюджетных обязательств». 8
3.1.2 Обработка документа «Лимит бюджетных обязательств». 11
3.1.3 Обработка поступлений по арендным платежам.. 12
3.2 Передача информации в расходную базу.. 12
3.3 Прием информации по арендным платежам в расходном комплексе 14
3.4 Операции восстановления кассового расхода на лицевом счете за счет арендной платы... 17
3.5 Операции кассового расхода на лицевом счете за счет арендной платы 18
3.6 Осуществление операции возврата излишне уплаченной арендной платы 19
3.6.1 Схема технологического процесса. 19
3.6.2 Описание операции возврата. 19
Приложение 1. Возмещение доходов.. 21
ЛИСТ РЕГИСТРАЦИИ ИЗМЕНЕНИЙ.. 26
2 Общее описание
2.1 Назначение документа
Документ содержит описание принципов и последовательности работы в системе «Центр-КС» при выполнении органами ФК учета операций по учету дополнительного финансирования за счет арендной платы.
2.2 Структура документа
Описание состоит из нескольких частей:
1. В первой части документа перечислены требования к подготовке системы для корректного выполнения функций:
- Открытие л/с по учету арендной платы;
- Учет лимита бюджетных обязательств;
- Учет поступлений на л/с по учету арендной платы;
- Возврат плательщику излишне уплаченной арендной платы;
- Кассовый расход с л/с по учету арендной платы;
- Восстановление кассового расхода л/с по учету арендной платы.
2.3 Условные обозначения и сокращения
№ | Термин | Содержание |
1. | БО | Бюджетное обязательство |
2. | Л/с | Лицевой счет |
3. | ПБС | Получатель бюджетных средств – бюджетное учреждение или иная организация, имеющая право на получение бюджетных средств в соответствии с бюджетной росписью на соответствующий год. |
4. | ППО «Центр-КС» | Прикладное программное обеспечение «Казначейское исполнение доходов и расходов федерального бюджета и кассовое обслуживание территориальных бюджетов v. 101 (Центр-КС)» |
5. | Система | Прикладное программное обеспечение «Казначейское исполнение доходов и расходов федерального бюджета и кассовое обслуживание территориальных бюджетов v. 101 (Центр-КС)» |
3 Подготовка системы к работе
3.1 Справочники системы
В связи с тем, что операции по учету дополнительного финансирования за счет арендной платы ведутся в двух базах одновременно (доходная и расходная) необходимо настроить соответствующие справочники доходной и расходной баз. В доходной базе осуществляется прием поступлений от арендаторов по арендной плате и возврат плательщику излишне уплаченной арендной платы. В расходной базе осуществляется учет лимита БО, БО, кассовый расход, восстановление кассового расхода.
3.1.1 Настройка справочников доходной базы
Заполнение справочника арендодателей необходимо выполнять как доходном, так и в расходном комплексах.
Для корректного приема арендных платежей плательщиков в доходной базе необходимо заполнить справочник «Арендодатели» (Навигатор | Справочники | Организации | Арендодатели). Запись в справочник «Арендодатели» может добавляться несколькими способами:
1. Новый арендодатель добавляется непосредственно в справочник при помощи инструмента «Добавить».

Рисунок 1. Списковая форма справочника «Арендодатели»
В появившемся окне необходимо указать реквизиты арендодателя. Если данная организации уже заведена в системе в справочнике «Корреспонденты (все)», то при помощи двойного щелчка мыши в поле «ИНН» осуществляется поиск данной организации и системе.

Рисунок 2. Форма ввода справочника «Арендодатели».
После этого при помощи инструмента «Органы ФК» необходимо указать тот орган Федерального казначейства, в котором у данного получателя открыт л/с по учету дополнительного финансирования. Данная привязка позволяет выгружать информацию по арендным платежам в расходную базу в разбивке по органам Федерального казначейства (т. е. при выгрузке формируются соответствующие папки).
При помощи инструмента «Арендаторы» выполняется привязка бюджетной организации к арендаторам. Если организация - арендатор уже заведена в базе, то такую организацию можно выбрать из списка корреспондентов, щелкнув дважды в поле «ИНН» окна «Арендодатель». Если же организация – арендатор в базе не зарегистрирована, то её реквизиты заносятся в окне «Арендатор».
При помощи кнопки «КППУ» указывается номер кода причины постановки на учет арендодателя, ОКАТО, код дохода. Данная процедура должна выполняться в обязательном порядке.
Затем при помощи инструмента «Добавить» необходимо указать номер лицевого счета по учету дополнительного финансирования за счет арендной платы данного получателя бюджетных средств (арендодателя). Лицевой счет указывается следующим образом:
- В поле «Номер» окна «Справочник счетов корреспондентов» указывается л/с по учету арендной платы (11ХХХХХХХХХ);
- В поле «Вид счета» указывается значение «Лицевой»;
- В поле «Счет открытия» указывается счет 40105 «Доходы федерального бюджета, перечисленные на финансирование расходов»;
- В поле «Тип счета» указывается «Л/с по учету аренды»;
- В поле «Состояние» указывается «Открыт».
После этого автоматически пополняется справочник «Лицевые счета».
2. Новый арендодатель заносится через общий справочник «Корреспонденты (все)».
3.2 Режимы работы системы
В процессе выполнения операций с л/с по учету дополнительного финансирования за счет арендной платы используются следующие режимы Системы:
1. В доходной базе:
- Документы | Выписка банка;
- Электронный обмен документами | Арендные платежи (передача).
2. В расходной базе:
- Электронный обмен документами | Арендные платежи (прием);
- Документы | Аренда | Арендные платежи;
- Документы | Платежное поручение (расходная классификация);
- Документы | Бюджетное обязательство.
3.3 Дополнительные настройки системы
Для корректной работы с арендными поступлениями необходимо выполнить следующие настройки в доходном комплексе:
- Настройки | Настройки | Аренда | Коды доходов по аренде. Здесь необходимо указать те КБК, по которым учитываются арендные платежи.
- Настройки | Настройки | Аренда | Контроль связки Арендатора | Арендодателя. Данная настройка отвечает за контроль привязки арендодателя с арендатором. При значении настройки «Отсутствует» система автоматически привяжет поступление от данного арендатора к конкретному арендодателю в соответствии со справочником Арендодатели (инструмент «Арендаторы»). При значении настройки «Мягкий» при приеме выписки Система будет анализировать реквизиты арендодателя (ИНН, КПП). В случае, если значения ИНН, КПП в документе не будут соответствовать значениям ИНН, КПП арендодателя, система предложит выбрать арендодателя из справочника. При значении настройки «Жесткий» система не будет привязывать платеж к арендодателю, если значения ИНН, КПП арендодателя не будут соответствовать данным справочника «Арендодатели».
- Настройки | Настройки | Аренда | Используемые типы счетов. Здесь необходимо указать «Лицевой счет по учету арендной платы».
- Электронный обмен документами | Взаимодействие с РКЦ\Банком | Алгоритм | Прием | Критерии анализа реквизитов | Идентификация арендодателей. В данной настройке указываются реквизиты, по которым будут определяться арендодатели при приеме выписки банка (если значение настройки Контроль связки Арендатора – Арендодателя отлично от значение «Отсутствует»).
Для корректной работы с арендными поступлениями необходимо выполнить следующие настройки в расходном комплексе:
- Главное меню | Настройки | → Настройки → Общие → Контроль → Типы лицевых счетов, по которым проверяется остаток по общей суме. Необходимо выбрать тип лицевого счета по учету арендный платы. Эта настройка необходима для включения контроля арендных платежей с источником дополнительного бюджетного финансирования. В контроле учитываются арендные платежи только с датой проводки. Возвраты будут учитываться только в том случае, если в документе «Арендные платежи» стоит признак резервирование на возврат.
4 Технологический процесс
4.1 Регистрация лимита бюджетных обязательств
Регистрация лимитов бюджетных обязательств осуществляется в режиме «Лимит бюджетных обязательств» системы и предназначен для заведения объемов прав получателя средств федерального бюджета на принятие им денежных обязательств в финансовом году, оплачиваемых за счет средств федерального бюджета в структуре показателей бюджетной классификации Российской Федерации.
4.1.1 Форма ввода нового документа «Лимит бюджетных обязательств»
Для формирования нового документа «Лимит бюджетных обязательств» необходимо выполнить следующие действия:
1. В окне «Навигатор» выберите каталог «Документы» – документ «Лимит бюджетных обязательств».
2. В окне, отображающем список всех сформированных ранее документов, нажмите инструмент «Добавить»
.

Рисунок 3. Списковая форма документов «Лимиты бюджетных обязательств».
3. В появившемся окне введите атрибуты документа:

Рисунок 4. Форма ввода документа «Лимиты бюджетных обязательств».
- поле «Номер» – номер документа;
Примечание – Для автоматической простановки номера документа при его сохранении необходимо включить настройку «Автоматическая нумерация документа» (Настройки/Лимит бюджетных обязательств).
- поле «Дата» – дата заполняется в соответствии с установленной расчётной датой, имеется возможность редактирования;
- поле «Счёт отправителя» - счет органа исполняющего бюджет, поле заполняется в соответствии со справочником «Счета корреспондентов».
Примечание 1 – Типы счетов отправителей отображаются в соответствии с отбором в настройке документа «Используемые типы счетов отправителей».
Примечание 2 – Нередактируемое поле в строке «Счет отправителя» заполняется автоматически в соответствии с реквизитами справочника;
- поле «Счет получателя» - лицевой счет получателя, на котором отражаются объемы лимитов бюджетных обязательств, поле заполняется в соответствии со справочником «Счета корреспондентов».
Примечание 1 – Типы счетов получателей отображаются в соответствии с отбором в настройке документа «Используемые типы счетов получателей».
Примечание 2 – Нередактируемое поле в строке «Счет получателя» заполняется автоматически в соответствии с реквизитами справочника;
Набор типов счетов корреспондентов для отражения в справочнике, при заполнении полей «Счёт отправителя» и «Счёт получателя» может корректироваться путём установки индивидуального набора типов для каждого пользователя. Для этого в настройках этого документа необходимо отметить маркером желаемые типы «Счетов отправителей» и «Счетов получателей»
- поле «ЭкКласс» - код экономической классификации, значение выбирается из справочника «Код экономической классификации»;
- поле «Подр» - код подраздела, значение выбирается из справочника «Подраздел»;
- поле «Вед» - код главы, значение выбирается из справочника «Ведомства»;
- поле «ЦСт» - код целевой статьи, значение выбирается из справочника «Целевые статьи»;
- поле «Расх» - код вида расхода, значение выбирается из справочника «Вид расходов»;
- поле «Сумма» - сумма лимитов БО.
Выбор счета бюджета
Для выбора счета бюджета, на балансе которого отразится сформированный документ, предназначена кнопка
«Счет бюджета».
При этом в отобразившемся окне из выпадающего списка необходимо выбрать требуемый счет органа ФК и нажать кнопку «Сохранить».

Рисунок 5. Выбор счета бюджета.
Контроль со сводными лимитами
В режиме «Лимит бюджетных обязательств» также предусмотрен контроль со сводными лимитами. При этом необходимым условием осуществления контроля является установка значения «Мягкий» в настройке Настройки/Настройки комплекса/Корневой каталог/Настройки/Комплекс/Контроль с лимитами при зачислении средств на счета получателей.
Для осуществления контроля необходимо нажать инструмент
.
Результатом контроля будет «Отчёт по контролю сводных лимитов».

Рисунок 6. Отчет по контролю сводных лимитов.
4.1.2 Обработка документа «Лимит бюджетных обязательств»
Простановка аналитических признаков
Режим предназначен для простановки аналитических признаков, по которым документы могут сортироваться.
Для простановки (удаления) аналитических признаков необходимо выполнить следующее:
1. В окне, отображающем список всех сформированных ранее документов, укажите документ или группу документов, для которых необходимо проставить (удалить) аналитические признаки.
2. Нажмите кнопку «Проставить/убрать аналитический признак»
на панели инструментов.
3. В появившемся окне «Аналитические признаки документа», выделите маркером признаки, которые необходимо проставить (для удаления признаков снимите выделение) и нажмите кнопку «Установить».

Рисунок 7. Список возможных аналитических признаков.
Установленные аналитические признаки показываются в поле «Аналитические признаки» окна, отображающего список всех сформированных документов.
Формирование уведомления о лимите бюджетных обязательств
Уведомление о лимите бюджетных обязательств предназначено для доведения до получателей бюджетных средств сумм лимитов бюджетных обязательств.
Формирование уведомления о лимите бюджетных обязательств осуществляется при помощи инструмента
«Печать» на панели инструментов сводного списка режима.
4.1.3 Обработка поступлений по арендным платежам
4.1.3.1 Учет поступлений по арендной плате
Поступления по арендной плате поступают в составе кредитовой выписки банка на счет 40101. Для приема выписки банка используется режим «Электронный обмен документами – Взаимодействие с РКЦ\Банком».
Автоматический приём выписки банка
Загрузка переданного из кредитной организации файла, соответствующего формата в систему осуществляется при выполнении следующей последовательности действий:
4. Выбрать алгоритм работы
5. Подготовка рабочей папки
- Нажать кнопку
«Входящие». В открывшемся окне указать рабочую папку.
- Выбрать подкаталог
«IN» и нажать кнопку
«Поместить файлы посылок в каталог».
- В окне выбрать папку с файлами, принятыми из кредитной организации. Данные файлы перемещаются в папку «IN»/
- Указать принимаемые файлы и нажать кнопку
«Прием файла».
6. После загрузки файла автоматически формируется документ «Выписка банка».
7. Автоматически формируются платежные документы «Платежное поручение (расходная классификация)».
4.1.3.2 Привязка арендодателя
В случае, если арендное поступление автоматически не привязалось к арендодателю (т. е. не выполнены настройки п. 2.3), то привязка осуществляется вручную. Для этого необходимо открыть документ «Выписка банка» - Поступления и, указав на необходимы документ, привязать поступление к арендодателю при помощи инструмента
«Арендодатель».
4.2 Передача информации в расходную базу
Передача информации в расходную базу осуществляется путем выгрузки платежного поручения в формате приказа 57Н. Выгрузка арендных платежей осуществляется после обработки выписки банка в режиме Электронный обмен документами | Аренда | Арендные платежи (передача).

Рисунок 8. Передача документов по аренде.
Путь к файлам приема может быть установлен одним из следующих способов:
- значением настройки «Путь к файлам передачи» / «Путь к файлам приема»;
- при нажатии кнопки отбора
вызывается стандартное диалоговое окно Windows «Выбор каталога», в котором можно указать требуемый путь.
Инициализация передачи осуществляется нажатием кнопки «Передача» или кнопки панели инструментов «Передача»
.
После нажатия кнопки «Передача» в появившемся окне необходимо указать период формирования документов, которые требуется передать, и нажать кнопку «Выполнить».

Рисунок 9. Выбор периода для передачи документов по аренде.
По окончанию формирования файлов появится информационное сообщение об успешном завершении формировании файлов или сообщение, информирующее о возможных ошибках, возникших при передаче документов.
В данном режиме есть возможность указать следующие варианты выгрузки документов:
- Выгружаемые файлы (предлагается указать типы выгружаемых документов):
- Структурированный файл
- Арендный платеж - Электронная копия бумажного документа (ТХТ)
- Файл протокола – Электронная копия бумажного документа (ТХМ)
- Арендный платеж - Электронная копия бумажного документа (XLS)
- Файл протокола – Электронная копия бумажного документа (XLS)
- Передача арендных платежей из доходной базы:
- «Одним документом» - Все арендные платежи будут выгружены одним документом.
- «В разрезе Ор. ФК» - Документы будут сгруппированы по органам Федерального казначейства, указанными в справочнике «Арендодатели».
- Помещать файлы в каталоги по кодам территорий получателей:
- Да. При выгрузке документов будут сформированы папки в соответствии с кодом территории получателя.
- Нет. Обратно значению «Да».
4.3 Прием информации по арендным платежам в расходном комплексе
Прием арендных платежей в расходный комплекс осуществляется в режиме Электронный обмен документами – Аренда – Платежи по аренде (прием).

Рисунок 10. Прием документов по аренде.
При помощи инструмента
осуществляется выбор директории, в которой находятся файлы приема. При помощи настройки «Путь к файлам приема» указывается директория, которая будет по умолчанию использоваться для приема документов.
После того как документ был принят в Систему через режим Электронный обмен документами – Аренда – Платежи по аренде (прием) он автоматически попадает в режим Документы – Аренда – Арендные платежи. При необходимости документ можно принять непосредственно из этого режима при помощи инструмента «Прием».
Режим Документы – Аренда – Арендные платежи позволяет создать документ по аренде вручную.
Для формирования нового документа «Арендные платежи» необходимо выполнить следующие действия:
1. В окне «Навигатор» выберите каталог «Документы», группу «Аренда», документ «Арендные платежи».
2. В окне, отображающем список всех сформированных ранее документов, нажмите инструмент «Добавить»
.

Рисунок 11. Списковая форма документов «Арендные платежи».
3. В появившемся окне введите атрибуты документа:

Рисунок 12. Форма ввода документа «Арендные платежи».
- поле «Номер» – номер документа;
Примечание – Для автоматической простановки номера документа при его сохранении необходимо установить значение «ДА» настройки «Автоматическая нумерация документа».
- поле «Дата» – дата формирования документа, заполняется автоматически в соответствии с установленной расчётной датой, имеется возможность откорректировать дату вручную;
- поле «Дата проводки» – дата формирования проводки, устанавливается после подтверждения документа в режиме «Выписка банка, расходы»;
- поле «Счет отправителя» – поле заполняется в соответствии с реквизитами справочника «Счета корреспондентов (расширенный)», типы счетов отправителей устанавливаются в настройке «Используемые типы счетов получателей», типы корреспондентов устанавливаются в настройке «Типы корреспондентов - отправители»;
- поле «Счет получателя» – поле заполняется в соответствии с реквизитами справочника «Счета корреспондентов (расширенный)», типы счетов получателей устанавливаются в настройке «Используемые типы счетов получателей», типы корреспондентов устанавливаются в настройке «Типы корреспондентов - получатели»;
Примечание – Набор типов счетов корреспондентов для отражения в справочнике, при заполнении полей «Счёт отправителя» и «Счёт получателя» может корректироваться путём установки индивидуального набора типов для каждого пользователя в настройках «Используемые типы счетов отправителя» и «Используемые типы счетов получателей».
- поле «Арендодатель» – ИНН арендодателя, поле заполняется в соответствии с реквизитами справочника «Корреспонденты (все)»;
- флаг «Резервирование на возврат» – предназначен для учета возвратов по аренде, резервирования суммы возврата.
В табличную часть формы заносится информация по платежам. Заполнение табличной части формы осуществляется с помощью полей:
- поле «КодДох» – указывается код дохода, поле заполняется в соответствии с реквизитами справочника «Справочник БК (доходы)»;
Примечание – Вывод информации для заполнения поля «Код дохода» ограничивается значением настройки «Коды доходов по аренде» (Настройки | Аренда).
- поле «Сумма» – сумма платежа по данному коду дохода;
Примечание – Сумма платежа с разбивкой по бюджетной классификации указывается при помощи инструмента
«Бюджетная классификация».
- поле «Примечание» – дополнительная информация по платежу, поле заполняется при необходимости.
После того, как документ был принят или заведен вручную, изменяется состояние соответствующего лицевого счета по учету дополнительного финансирования за счет арендной платы.
Осуществление операций кассового расхода с л/с по учету дополнительного финансирования за счет арендной платы.
Порядок отражения операций кассового расхода с л/с по учету дополнительного финансирования за счет арендной платы аналогичен порядку, описанному в п. 3.2 «Руководства технолога. Кассовый расход». После того, как документ подтвержден, т. е. у сформированного документа «Платежное поручение (расходная классификация)» проставлена дата проводки, в Системе необходимо выполнить отражение объемов финансирования (в соответствии с 57 Н объем финансирования по л/с по учету арендной платы равен нарастающему итогу кассового расхода). Для этого необходимо выделить из списка подтвержденный документ(ы) на основании, которого осуществлен кассовый расход с л/с по учету дополнительного финансирования, и при помощи инструмента «
» создать документ «Внутренний внебанковский документ[1]». Новый документ «Внутренний внебанковский документ» отразится в списке документов «Внутренний внебанковский документ».
При формировании документа «Внутренний внебанковский документ» счета отправителя и получателя заполняются следующим образом:
Платежное поручение | Внутренний внебанковский документ | ||
Счет отправителя | Счет получателя | Счет отправителя | Счет получателя |
Счет аренды | Счет корреспондента | Счет корреспондента | Счет аренды |
То есть счет отправителя и получателя в документе «Внутренний внебанковский документ» меняются местами относительно платежного поручения. Реквизиты документа «Внутренний внебанковский документ» «Номер», «Дата», «Дата проводки» заполняются соответствующими значениями из платежного поручения.
Для удобства выборки платежных документов с арендными счетами созданы 2 фильтра Навигатор | Настройки | Системные фильтры:
- Платежные поручения по аренде не подкрепленные объемами финансирования;
- Платежные поручения по аренде.
4.4 Операции восстановления кассового расхода на лицевом счете за счет арендной платы
Осуществление операций восстановления кассового расхода на лицевом счете по аренде ПБС осуществляется документом «Платежное поручение (расходная классификация)» и системным документом «Копия объявления на взнос наличными» в разрезе кодов бюджетной классификации.
Порядок обработки поступившего кредитового документа на восстановление кассового расхода аналогичен порядку, описанному в документе «Руководства технолога. Операции кассового расхода средств федерального бюджета» (п. 3.2.2.7).
На основании документа «Объявление на взнос наличными» осуществляется возврат наличных денежных средств на счет наличности 40116. Восстановление кассового расхода на лицевом счете по аренде ПБС осуществляется системным документом «Копия объявления на взнос наличными» в разрезе кодов бюджетной классификации.
Порядок отражения взноса наличных денег на лицевом счете по аренде ПБС аналогичен порядку, описанному в документе «Руководства технолога. Порядок обеспечения получателей бюджетных средств наличными деньгами» (п.3.3.).
4.5 Операции кассового расхода на лицевом счете за счет арендной платы
Осуществление операций кассового расхода на лицевом счете по аренде ПБС осуществляется документом «Платежное поручение (расходная классификация)». Порядок отражения операций кассового расхода ПБС на лицевом счете по аренде аналогичен порядку, описанному в документе «Руководства технолога. Операции кассового расхода средств федерального бюджета» (п. 3.2).
Отражение кассового расхода ПБС на основании операций по выдаче наличных денег с лицевого счета по аренде осуществляется документом «Заявка на получение наличных денег».
Порядок формирования документа «Заявка на получение наличных денег» с лицевого счета по аренде аналогичен порядку, описанному в документе «Руководство технолога. Порядок обеспечения получателей бюджетных средств наличными деньгами» (п.3.2.1.).
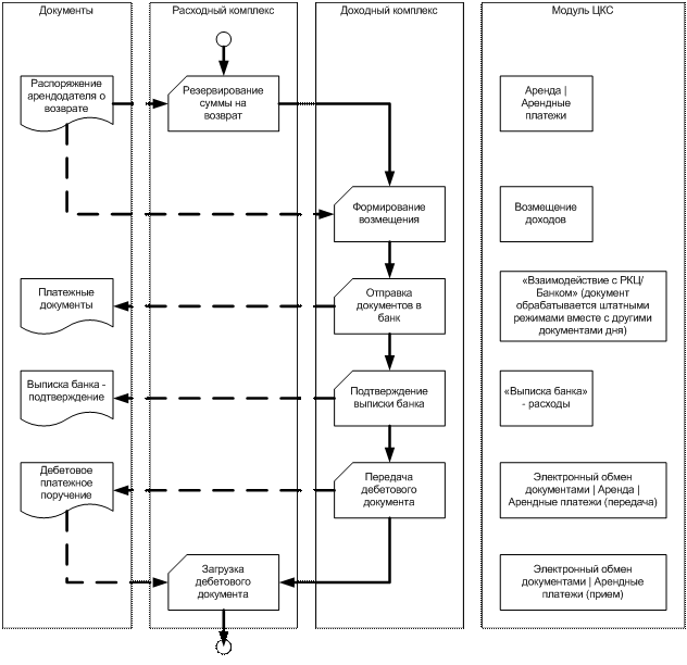
4.6 Осуществление операции возврата излишне уплаченной арендной платы
4.6.1 Схема технологического процесса

Рисунок 13. Схема технологического процесса.
4.6.2 Описание операции возврата
При получении информации от арендодателя о необходимости возврата излишне уплаченной арендной платы необходимо в расходном комплексе в режиме «Документы – Аренда – Арендные платежи» создать новый документ с реквизитами:
- «Счет отправителя» – указывается номер л/с по учету дополнительного финансирования за счет арендной платы, с которого необходимо выполнить возврат.
- «Счет получателя» - указывается расчетный счет плательщика, которому необходимо выполнить возврат.
- В графе «Резервирование на возврат» установить флаг. Данный признак блокирует сумму кассового расхода, если остаток на л/с в результате расхода будет меньше, чем сумма резервирования.
Затем в доходном комплексе оформляется документ «Возмещение дохода» в соответствии с реквизитами «Резервирования на возврат». Подробное описание режима «Возмещение доходов» см Приложение 1.
После того, как в доходном комплексе подтвердится платежное поручение на возврат т. е. в списке документов «Платежное поручение (доходная классификация)» у соответствующего документа появится дата проводки, осуществляется передача дебетового платежного поручения.
Приложение 1. Возмещение доходов
Режим «Возмещение доходов» предназначен для учета возврата излишне уплаченных или излишне взысканных сумм, а также учет возвратов ошибочных поступлений. Регистрация документа осуществляется на основании заключения налогового органа.
Для формирования нового документа «Возмещение доходов» необходимо выполнить следующие действия:
1. В окне «Навигатор» выберите каталог «Документы» – документ «Возмещение доходов»;
2. В окне, отображающем список всех сформированных ранее документов, нажмите инструмент «Добавить»
.

Рисунок 14. Списковая форма документов «Возмещение доходов».
3. В появившемся окне введите атрибуты документа:

Рисунок 15. Форма ввода документа «Возмещение доходов».
- поле «Номер» – указывается номер документа - основания для возврата;
- поле «Дата документа» – указывается дата документа - основания для возврата;
- поле «Дата проводки» – указывается дата, с которой данное возмещение будет исполняться;
- поле «Дата регистрации» – дата регистрации документа - основания для возврата;
- поле «Дата ГУФК» – заполняется только в случае, если документ передан на исполнения в ГУФК или УФК;
- поле «Вид документа» – указывается вид документа - основания для возврата, заполняется согласно «Справочнику документов для зачетов (возвратов)»;
- поле «Счет бюджета» – указывается счет 40101, значение выбирается из справочника «Счета бюджета»;
- поле «Плательщик» – ИНН плательщика, которому осуществляется возврат, заполняется согласно «Справочнику корреспондентов (Плательщик)». В соответствии с заполнением этих показателей будет вестись учет в аналитической отчетности;
- поле «Получатель» – заполняется согласно «Справочнику корреспондентов (Плательщик)». Заносятся ИНН, КПП и наименование, если возврат осуществляется не по плательщику, по которому регистрируется документ. В соответствии с заполнением этих показателей будут формироваться реквизиты платежного поручения на возврат. Если эти показатели не заполнены, то платежное поручение сформируется исходя из заполнения «Плательщик»;
- поле «Счет/Коррсчет» – поле используется для заполнения реквизитов платежного поручения;
- поле «БИК/Банк» – БИК банка, в котором открыт счет плательщика, заполняется согласно справочнику «Банки», поле используется для заполнения реквизитов платежного поручения на возврат;
- поле «ИМНС» – ИМНС плательщика, заполняется согласно «Справочнику корреспондентов (ИМНС/Администраторы)»;
- поле «ОКАТО» – ОКАТО плательщика, заполняется согласно реквизитам справочника «ОКАТО»;
- поле «Мера» – поле заполняется для возвратов с невыясненных поступлений в соответствии с реквизитами справочника мер;
- поле «КодДох/Норматив» – указывается код дохода, по которому осуществляется возврат, если по коду дохода предусмотрено распределение, то автоматически заполнится поле «Норматив» с указанием наименования схемы распределения;
- поле «Сумма» – сумма возврата;
- поле «Арендодатель» – указывается арендодатель, только для КД аренды.
4. Для выполнения ненормативного распределения платежа, в случае неправильно проведенного распределения за прошедшие периоды, используется инструмент «Ненормативное распределение»
.
Последовательно выбирая опции «Дебет» и «Кредит», осуществляют переброску средств с одного счета бюджета на другой счет.
При этом в отображаемой форме с помощью инструмента «Добавить» добавляют новую строку и заполняют следующие атрибуты:
- поле «Наименование бюджета фонда» – значение выбирается из справочника «Бюджеты и фонды»;
- поле «Сумма» – сумма документа «Зачет», которую необходимо перебросить, (поле «Процент» в данном случае заполняется автоматически, присвоится значение 100%);
- поле «Процент» – процент от суммы к переброске (поле «Сумма» в данном случае заполнится автоматически, присвоится числовое выражение процента от суммы).

Рисунок 16. Форма ввода ненормативного распределения.
5. Для сохранения введенной информации и выхода из режима нажмите кнопку «Выполнить», для выхода без сохранения – кнопку «Выход».
6. Для привязки документа к платежному поручению необходимо использовать инструмент «Привязка к п/п»
панели инструментов.
Для сохранения документа:
- нажмите кнопку «Сохранить» (при этом происходит сохранение документа без закрытия окна редактирования);
- нажмите на кнопку «Выполнить» (при этом происходит сохранение документа с последующим закрытием окна редактирования).
Для выхода из окна редактирования нажмите кнопку «Выход».
СОСТАВИЛИ
Наименование организации, предприятия | Должность исполнителя | Фамилия, имя, отчество | Подпись | Дата |
СОГЛАСОВАНО
Наименование организации, предприятия | Должность исполнителя | Фамилия, имя, отчество | Подпись | Дата |
ЛИСТ РЕГИСТРАЦИИ ИЗМЕНЕНИЙ
№ версии док-та | Дата изменения | Автор изменений | Изменения |
1.0 | 27.06.05 | Начальная версия | |
1.1 | 05.09.05 | Внесено более подробное описание режимов работы | |
1.2 | 20.02.06 | А. | Внесены изменения согласно замечаниям зам. начальника отдела ФАП от 17.02.06 г. |
1.3 | 06.12.06 | Из п. 3.1.2. удалены подпункты «Подтверждение документов», «Отмена подтверждения документов». | |
1.4 | 12.12.06 | Изменен колонтитул | |
2.0 | 22.12.06 | Оформление документа исправлено в соответствии с требованиями ЦАФК | |
2.1 | 03.05.07 | Внесены изменения в соответствии с TRS. | |
2.2 | 30.08.07 | Галкина Г. С. | Внесены изменения в п. 3.4, добавлен п. 3.5 в соответствии с требованиями TRS. |
2.3 | 29.11.07 | Внесены изменения в соответствии с TRS в п. 3.3. |
[1] Название документа «Мемориальный ордер» изменено на «Внутренний внебанковский документ» в связи с требованиями TRS.



