Архитектура приемного тракта
современных радиоприемников
Применение интегральных схем существенно уменьшило размер, стоимость и потребляемую мощность приемников. В последнее время в РЧ блоках начали использовать приемники с различной архитектурой, имеющие как достоинства, так и недостатки.
Различными производителями предлагается достаточно большое количество наборов ИС различной степенью интеграции для РЧ блока, но производимый выбор влияет на конфигурацию приемопередатчика и стоимость изделия. Если выбираются РЧ микросхемы с высокой степенью интеграции, то, как правило, приходится обязательно использовать только те ИС информационного тракта, которые предназначены для работы с этими РЧ ИС.
Супергетеродинные приемники
В приемном тракте устройств DECT достаточно часто используется архитектура с одним (Single-Conversion) или двойным преобразованием (Double-Conversion) частоты. В обеих схемах изменение используемого частотного канала производится с помощью перестраиваемого по частоте гетеродина РЧ ГУН, сигнал которого подается на первый смеситель, чтобы трансформировать полезный сигнал вниз по частоте. Сигнал гетеродина вырабатывается генератором, управляемым напряжением, ГУН частота которого стабилизируется с помощью синтезатора частоты СЧ.
Тракт приема с двойным преобразованием частоты
На рис. 1 показана классическая архитектура супергетеродинного приемника с двойным преобразованием частоты.

Рис. 1. Архитектура тракта приема с двойным преобразованием частоты
Полосовой ВЧ фильтр (Band Select Filter) ПФ1, предшествующий малошумящему усилителю МШУ (low noise amplifier) уменьшает внеполосные сигналы, а также уровень помех по зеркальному каналу совместно с фильтром ПФ2 (image reject filter). Затем весь спектр преобразуется вниз по частоте на фиксированную промежуточную частоту (Intermediate Frequency, IF) с использованием перестраиваемого гетеродина РЧ ГУН. Зеркальный сигнал и другие нежелательные продукты преобразования уменьшаются далее до приемлемого уровня, с помощью внешнего фильтра ФПЧ1 перед еще одним преобразованием вниз по частоте. Выбор рабочего канала обычно осуществляется, фильтром ПЧ2 (Channel Select Filter) после окончательного преобразования вниз. Это ослабляет требования к динамическому диапазону следующих блоков. От правильного выбора значения промежуточных частот зависят получаемые величины селективности и чувствительности приемника. Второе преобразование вниз по частоте в современных трактах приема обычно происходит в квадратурных схемах, чтобы облегчить цифровую обработку синфазных и квадратурного сигналов I и Q.
В приемнике с двойным преобразованием частоты существенно снижаются требования к элементам фильтрации. Супергетеродинная архитектура приемного тракта считается наиболее надежной, так как в ней высокие значения селективности и чувствительности могут быть достигнуты надлежащим выбором значений ПЧ и параметров фильтров. Эффекты смещения постоянной составляющей (DC offset) и утечки (leakage), более подробно рассмотренные далее, не влияют на характеристики приемника из-за использования нескольких шагов преобразования.
Однако, достижение высоких значений параметров и характеристик приемника приводит к увеличению стоимости устройства и его размеров. Это происходит за счет применения внешних высокодобротных полосовых фильтров, необходимых для подавления зеркального канала и выбора рабочего канала. Так как выбор рабочего канала происходит в первом каскаде ПЧ, перестраиваемый гетеродин требует качественного выполнения и использования внешнего колебательного контура для достижения хорошей характеристики по шумам. Указанные факторы затрудняют полную интеграцию приемопередатчика в единственной микросхеме.
Для работы в приемных устройствах с двойным преобразованием частоты рядом фирм, среди которых следует в первую очередь упомянуть фирму Motorola, выпускаются ИС малой степени интеграции. Осуществление преобразования частоты в двух ступенях позволяет распределить коэффициент усиления между каскадами ПЧ, что уменьшает вероятность ограничения сигнала и улучшает стабильность работы приемопередатчика. На рис. 2 показана типовая структура приемопередатчика с двойным преобразованием частоты в приемнике, используемая в РЧ блоках DECT.

Рис. 2. Архитектура приемопередатчика с двойным преобразованием частоты в приемнике
В качестве примера ИС, предназначенных для использования в приемных устройствах такой архитектуры, можно назвать комплект ИС AD6400 фирмы Analog Devices [45, 46]. Укрупненная структура приемопередатчика, выполненного с использованием этого комплекта, приведена на рис. 3.

Рис. 3. Структура приемопередатчика на основе комплекта ИС AD6400 фирмы Analog Devices
ИС тракта ПЧ AD602 содержит смеситель тракта приема, УПЧ, демодулятор на основе петли ФАПЧ и ГУН. Второй гетеродин ГУН2, находящийся в подсистеме ПЧ приемопередатчика, служит для преобразования сигнала на вторую ПЧ, типовые значения которой лежат в диапазоне от 10 до 20 МГц.
Тракт приема с одним преобразованием частоты
На рис. 4 показана доминирующая архитектура радиоблока DECT - приемник с одним преобразованием, в котором принимаемый сигнал переносится в первом смесителе на частоту ПЧ, имеющую для DECT типовое значение около 110 МГц.

Рис. 4. Архитектура приемопередатчика с одним преобразованием частоты в приемнике
На рис. 5 приведена структура премопередатчика, в котором использованы ИС фирмы Siemens. Частотный план такой структуры РЧ блока была приведена ранее на рис. 8.3. Сигнал гетеродина f гет, вырабатывается RX ГУН, находящимся в ИС передатчика PMB2220, а затем, перед подачей на смеситель приемника происходит умножение его частоты на два. Данная структура приведена как достаточно типовая, хотя следует отметить, что фирма Siemens в настоящее время выпускает комплект ИС нового поколения, в который входят приемник PMB4420, передатчик PMB4220, усилитель мощности PMB 4820, контроллеры PMB5720/5722/5725/ 5735/4729.

Рис. 5. Структура носимой части, выполненной на ИС фирмы Siemens
Приемники с прямым преобразованием
Стремление разработчиков уменьшить количество используемых в РЧ блоке навесных компонентов привело к использованию архитектуры приемника с прямым преобразованием (АПП) сигнала (Direct Conversion Receiver, DCR, Dicon). Достаточно часто эту архитектуру называют иногда приемником с нулевой ПЧ (Zero-IF receivers). На рис. 6 показана блок-схема такого устройства. Как и в классической супергетеродинной архитектуре, в данной архитектуре используется перестраиваемый высокочастотной гетеродин, с помощью которого и производится выбор рабочего канала. Для достижения высоких качественных характеристик РЧ блока в нем необходимо использовать высоколинейный смеситель.

Fig. 6. Обобщенная структура РЧ блока прямым преобразованием частоты
На рис. показан соответствующий процесс преобразования сигнала рабочего канала в области частот. В приемнике прямого преобразования происходит перенос спектра принимаемого сигнала непосредственно в область низких частот, где и осуществляется его обработка в процессорном устройстве. Тракт усиления после смесителя должен производить усиление в том числе и постоянной составляющей сигнала, чтобы не потерять важные компоненты принимаемой информации.
В структуре используется фильтр низких частот с крутыми фронтами (high roll-off low-pass filter), осуществляющий выбор рабочего канала (Channel Select Filter). В такой структуре отсутствует зеркальный канал приема и поэтому нет необходимости в использовании внешнего высокодобротного фильтра подавления зеркального сигнала. Так как уровень зеркального сигнала равен или меньше полезного сигнала, в архитектуре требуется незначительные подавления зеркального канала, и, соответственно, фильтр может быть выполнен внутрикорпусным. Процесс обратного преобразования шумов гетеродина уменьшен, так как для полного преобразования сигнала используется только один гетеродин. В целом, эта архитектура является весьма привлекательной в силу меньших стоимости, потребляемой мощности и массо-габаритных показателей. Отсутствие навесных компонентов делает эту архитектуру очень перспективной для интеграции.
Однако, несмотря на простоту и ряд других достоинств этой архитектуры она не стала достаточно распространенной в РЧ блоках. Прямое преобразование сигнала влечет за собой возникновение ряда проблем, не существующих или не настолько серьезно проявляющихся в гетеродинном приемнике. Обнаружению и обработке сигнала могут препятствовать проблемы, вызванные утечкой сигнала гетеродина (LO leakage), изменяющимся по времени смещением постоянной составляющей (DC offset) и фликкер-шум (Flicker noise). Эта архитектура также весьма склонна к созданию интермодуляционных искажений второго порядка IM2 (second-order intermodulation distortion product).

Рис. 7. Приемный тракт с прямым преобразованием сигнала в квадратурных каналах
Утечка сигнала гетеродина и его самосмешение
Изоляция между сигнальным и гетеродинным входами смесителя и МШУ не идеальна. Возникают паразитные пути проникания сигнала с выхода гетеродина на вход МШУ и сигнальный вход гетеродина (рис. 8), т. е. создаются наводки напряжения гетеродина. Этот эффект, называемый ”утечка сигнала гетеродина” (LO Leakage), является результатом емкостных связей, связи по подложке и печатной плате. Если сигнал гетеродина подается на ИС от внешнего внекорпусного источника, возникают паразитные связи по соединительным проводникам и кабелям. Сигнал утечки, появляющийся на входах МШУ и смесителя смешивается с сигналом гетеродина, таким образом создавая постоянную составляющую сигнала на выходе ФНЧ. Это явление называется иногда самосмешение (self-mixing).

Рис. 8. Явление утечки сигнала гетеродина
Просачивание сигнала помехи
Подобный эффект наблюдается, если на гетеродинный вход смесителя со входа или выхода МШУ попадает сигнал сильной входной помехи и перемножается сам с собой (рис. 9) Данное явление называют ”просачивание сигнала помехи” (Interferer Leakage). Зачастую этим мешающим сигналом может оказаться даже внеполосный сигнал мощных телевизионных передатчиков.

Рис. 9. Просачивание сигнала мощной помехи
Утечка сигнала гетеродина на антенный вход и его излучение
Утечка сигнала гетеродина через смеситель и МШУ на антенный вход и излучение его оттуда создает в рабочем диапазоне помеху для других приемников. Каждый беспроводной стандарт, международные и национальные нормативные документы налагают ограничения на максимальную величину внутриполосного излучения гетеродина. Важно заметить, что частота гетеродина в приемниках с прямым преобразованием располагается внутри диапазона приема, и фильтры предварительной фильтрации не могут подавить излучения гетеродина. Проблема утечки меньше сказывается в супергетеродинных приемниках и смесителях с подавлением зеркального канала, потому что частоты их гетеродинов обычно находятся вне диапазона приема.

Рис. 10. Утечка сигнала гетеродина на антенный вход и его излучение
Кроме этого, излучаемый сигнал гетеродина может быть отражен различными стационарными или движущимися объектами и возвращен в антенну, как показано на рис. 10. При этом амплитуда и фаза отраженного сигнала имеют случайные, постоянно меняющиеся значения, что приводит в конечном счете к случайным неустранимым флуктуациям величины постоянной составляющей сигнала на выходе тракта приема.
Проблема утечки становится постепенно менее серьезной, так как все больше узлов РЧ приемопередатчиков размещается в одном корпусе микросхемы при тщательной конструктивной и технологической проработке, уменьшающей рассмотренные явления. Использование дифференциальных схем гетеродинов и смесителей также снижают остроту проблемы.
Смещение постоянной составляющей
Так как в приемнике с прямым преобразованием сигнала происходит перенос сигнала на нулевую частоту, в тракте приема необходимо производить усиление в том числе и постоянной составляющей сигнала, содержащей важные информационные компоненты. Дрейф “нуля”, возникающий в операционных усилителях, паразитное напряжение смещения уровня нуля (DC offsets) или смещение постоянной составляющей могут исказить сигнал и, что даже более важно, перевести последующие каскады в состояние насыщения. Это явление может возникать из-за целого ряда факторов, например влияния на характеристики компонентов тракта усиления окружающей среды и, прежде всего, температуры. Смещение постоянной составляющей возникает в результате разбаланса дифференциальных (квадратурных) каналов тракта приема, а также нестабильности амплитуды сигнала гетеродина.
Проблема смещения постоянной составляющей из-за самосмешения является особенно сильным, так как при этом на выходе тракта возникают паразитное смещение постоянная составляющей, величина которой зависит от фазовых соотношений напряжений наводок. Особенно тяжелым является возникновение изменяющейся во времени паразитной постоянной составляющей. Это происходит, например, когда протекающий на антенну сигнал гетеродина излучаются, а затем, отражаясь от объектов, в особенности перемещающихся, поступает опять на вход приемника.
Для достижения требуемых характеристик приемника, например его высокой чувствительности, тракт приема должен обеспечивать значительное усиление принятого сигнала. При этом уровень принятого сигнала должен быть больше, чем напряжение смещения. Таким образом, зачастую достижимые характеристики приемника с прямым преобразованием сигнала ограничиваются именно процессом паразитного смещения постоянной составляющей.
Эффект смещения постоянной составляющей может быть компенсирован при использовании различных мер, например, использования соответствующего цифрового сигнального процессора (ЦСП) или функции автоматической установки в ноль (auto-zeroing function). Компенсация смещения постоянной составляющей должна будет более тщательно производиться в изделиях, предназначенных для работы с более высокими скоростями передачи данных. Эффективными и простыми мерами борьбы с рассмотренными явлениями могут быть и правильная компоновка компонентов РЧ блока, тщательная экранировка узлов.
- Фликкер-шум
Еще одной проблемой, связанной с применением архитектуры прямого преобразования, является проявление низкочастотных шумов, известных под названием фликкер-шума (Flicker Noise) или шумов типа 1/f. При типовом значении коэффициента усиления узла МШУ/смеситель равном 30 дБ, величина преобразованного вниз сигнала составляет обычно десятки микровольт. Так как дальнейшее усиление сигнала происходит низкочастотным усилителем, НЧ шумы следующих каскадов - усилителей и фильтров, использующих обычно КМОП технологию - являются все еще заметными.
Эффект влияния фликкер-шума может быть уменьшен при использовании ряда методов и, частности, совершенствования технологии ИС. Кроме того, низкочастотные шумовые компоненты удается уменьшать с помощью тех же мер, что используются для уменьшения смещения постоянной составляющей.
Приемники с низкой ПЧ
Стремление разработчиков к созданию полностью интегрированного высококачественного РЧ блока с элементами внутрикорпусной полосовой фильтрации привела к появлению архитектуры приемника с низкой ПЧ (Low-IF receivers). Основная цель ее использования состоит в том, чтобы защитить приемник от смещения постоянной составляющей, являющегося главным недостатком приемников прямого преобразования, при сохранении основного достоинства таких приемников – устранения высокодобротных фильтров ПЧ. В этой архитектуре величина низкочастотной ПЧ составляет обычно сотни кГц, так что в ней может быть применен низкодобротный ФНЧ выбора рабочего канала.

Рис. 11. Приемник однократного преобразования с низкой ПЧ
Как следует из названия, вместо непосредственного преобразования сигнала на нулевую частоту и подачи этого сигнала на информационный блок, частота гетеродина слегка сдвинута от несущей РЧ, обычно на один – два канала. Такая архитектура приемника с низкой ПЧ весьма удобна для реализации в виде ИС, так как подавление зеркального и выбор рабочего канала могут быть произведены с помощью низкодобротного полосового фильтра, устанавливаемого после смесителя. Низкая ПЧ означает, что относительная ширина полосы пропускания фильтра ПЧ большая, и это дает возможность сделать его низкодобротным. При этом ПЧ ПАВ или кварцевый фильтр, необходимые при высокой ПЧ, может быть заменен активным RC–фильтром или другим фильтром, подходящим для интегрального выполнения.
В отличие от архитектуры с нулевой ПЧ, приемник с низкой ПЧ не чувствителен к паразитному смещению постоянной составляющей, утечке гетеродина, имеет меньшие интермодуляционные искажения. Низкое значение ПЧ также дает возможность производить последующую обработку сигнала различными способами. Сигнал ПЧ может быть передан к информационному блоку ВВ через еще один смеситель, или, что более предпочтительно, в цифровой форме после аналого-цифрового преобразования. Конечно, это становится возможным благодаря применению более быстродействующих аналого-цифровым преобразователей с высоким разрешением. Если номинал ПЧ равен только одному или двум частотным каналам, то невозможно обеспечить необходимую избирательность на радиочастоте, так как полоса пропускания РЧ фильтра должна быть достаточно широкой, чтобы передать все каналы системы. В этом случае основное подавление зеркального канала должно происходить в квадратурном преобразователе на низкую ПЧ, в качестве которого целесообразно использовать СПЗК.
Одним из недостатков этой архитектуры является ограниченное подавление зеркального канала, составляющее около 40 дБ из-за внутрикорпусного согласования I и Q каналов. В РЧ блоке необходимо использовать перестраиваемый высокочастотный гетеродин с хорошими характеристиками, что затрудняет и удорожает разработку СЧ. Введение обычно используемого асимметричного многофазного фильтра для улучшения подавления зеркального канала вносит дополнительные потери и ухудшает шумовые характеристики РЧ блока. Без надлежащей предварительной фильтрации могут существенно увеличиваться требования к динамическому диапазону и разрешению АЦП. При использовании этой архитектуры в широкополосных системах значительно возрастает энергопотребление устройства.
Широкополосные приемники с двойным преобразованием частоты
В последнее время разработчики стали проявлять интерес к архитектуре широкополосного приемника с двойным преобразованием частоты (Wideband double-IF receiver), в котором объединена архитектура приемника с нулевой ПЧ и традиционного супергетеродина, позволяющая по мнению ряда разработчиков оптимизировать потребление мощности и характеристики устройства [5]. Блок-схема широкополосного приемника с двойным преобразованием частоты показана на рис. 12. Эта структура похожа на супергетеродин, в котором используется несколько каскадов ПЧ, а первая ПЧ находится в области сотен МГц.

Рис. 12. Архитектура широкополосного приемника с двойным преобразованием частоты
Если в качестве элементов фильтрации по ПЧ использовать ФНЧ, то такая архитектура может быть использована при разработке РЧ блока в виде одной ИС. На рис. 13 показан и соответствующий процесс преобразования сигнала.

Рис. 13. Архитектура широкополосного приемника с двойным преобразованием частоты
Используемый в системе полный РЧ спектр полностью преобразуется вниз на ПЧ, имеющую достаточно высокое значение, с использованием неперестраиваемого гетеродина. Так как частота этого гетеродина выбирается вне используемого диапазона, единственный необходимый внешний РЧ фильтр после антенны действует также как фильтр подавления зеркального сигнала. После прохождения преобразованного вниз сигнала через фильтр низких частот, сигнал переносится на частоты информационного тракта с помощью второго сложного смесителя, в котором производится активное подавление зеркального канала. Настройка на желаемый канал производится с помощью второго перестраиваемого гетеродина.
Приемник, выполненный с применением данного подхода, может быть выполнен на основе одной ИС высокой степени интеграции, имеет малую стоимость. Кроме того, неперестраиваемый первый гетеродин облегчает разработку высокочастотного синтезатора частоты с низкими фазовыми шумами, что ведет к сокращению потребления мощности. Так как первая ПЧ выбирается в высокочастотном диапазоне, делитель в цепи обратной связи имеет малые значения коэффициента деления. Следовательно, может быть улучшена общая характеристика фазового шума синтезатора.
Хотя в этой структуре проблема утечки сигнала гетеродина не существует, наблюдается эффекты смещения постоянной составляющей и искажения IM2. В данной архитектуре может наблюдаться также взаимное влияние каналов ПЧ и РЧ. Фильтр низких частот осуществляет выбор канала лучше, чем более энергопотребляющий полосовой фильтр. Разработчики продемонстрировали достаточно высокое подавление зеркального канала 55 дБ.
Приемник с субдискретизацией (подвыборками)
С появлением быстродействующих КМОП-структур ряд разработчиков начали исследование возможности использования в РЧ блоках ССПО архитектуры тракта приема с подвыборками (субвыборками) (Sub-sampling receivers) показана на рис. 14.

Рис. 14. Приемный тракт с подвыборками
Схема выборки (Sampling circuit) заменяет смеситель в архитектуре с нулевой ПЧ. При этом РЧ сигнал дискретизируется с Найквистовской скоростью, преобразуясь непосредственно в сигнал информационного тракта.
Приемники с цифровой ПЧ
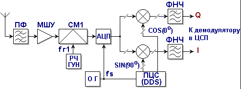
Развитие техники и технологии цифровых ИС привело к тому, что заключительное смешивание и фильтрация, осуществляемые в каскадах ПЧ, могут производиться уже в цифровой области [4,7,8]. В приемниках с цифровой ПЧ (Digital IF receiver) происходит оцифровавание непосредственно сигнала ПЧ. В качестве ПЧ гетеродина используется прямой цифровой синтезатор частот DDS (Direct Digital frequency Synthesizer) называемый иногда генератором с цифровым (программным) управлением NCO (Numerically Controlled Oscillator). Это устройство реализовано полностью с использованием цифровой техники и рядом фирм выполняется в виде специализированной ИС. Генератор формирует цифровые выборки двух синусоид с точным сдвигом по фазе на 90 градусов (рис. 15).

Рис. 15. Обобщенная структура приемника с цифровой ПЧ
Важным является то, что интенсивность формирования выходных выборок синусоиды всегда определяется опорной частотой fs, независимо от номинала генерируемой частоты. Номинал выходной частоты устанавливается путем изменения величины приращения фазы на выборку (phase advance per sample). Малое приращение фазы на выборку соответствует низким частотам, большое приращение - высоким частотам. Величина приращения фазы на выборку прямо пропорциональна выходной частоте и программируется в диапазоне от 0 до fs/2. Более подробно такие устройства будут рассмотрены далее.
Важным компонентом такого приемника является цифровой смеситель, фактически состоящий из двух цифровых перемножителей (Digital Multipliers). Цифровые выборки входного сигнала от АЦП математически перемножаются с цифровыми выборками синуса и косинуса, поступающими с выхода цифрового гетеродина. В отличие от аналоговых смесителей, которые создают также много нежелательных компонент на выходе смесителя, цифровые смесители являются практически идеальными устройствами и производят только два выходных сигнала суммарной и разностной частот.
Опорный сигнал АЦП fs подается на гетеродин ПЦС. Цифровые выборки синусоиды с выхода гетеродина определяются опорной частотой fs, и генерируются со скоростью, равной частоте выборки АЦП, будучи синхронизированными одним опорным сигналом fs. Использование цифровой ПЧ кроме всего прочего позволяет избежать проявления разбаланса каналов I и Q, что приводит к хорошему подавлению зеркального канала. Эта архитектура, однако, требует применения быстродействующего АЦП, а это влечет за собой увеличение тока потребления всего тракта приема.



