Приложение№1 к приказу №93 от 01.01.2001г.
АДМИНИСТРАТИВНЫЙ РЕГЛАМЕНТ
Государственного унитарного предприятия Орловской области «Межрегиональное бюро технической инвентаризации» (ГУП ОО «МР БТИ») по предоставлению государственной услуги по предоставлению документов (технического паспорта здания (строения) или выписки из него, поэтажного плана, плана земельного участка, экспликации к поэтажному плану, справки об инвентаризационной стоимости объекта недвижимости и иных документов)
I. Общие положения
Предмет регулирования
1. Административный регламент Государственного унитарного предприятия Орловской области «Межрегиональное бюро технической инвентаризации» (далее Предприятие) по предоставлению государственной услуги по предоставлению документов (технического паспорта здания (строения) или выписки из него, поэтажного плана, плана земельного участка, экспликации к поэтажному плану, справки об инвентаризационной стоимости объекта недвижимости и иных документов) (далее - Административный регламент), определяет стандарт предоставления указанной государственной услуги и устанавливает сроки и последовательность административных процедур и действий при предоставлении государственной услуги по предоставлению документов (технического паспорта здания (строения) или выписки из него, поэтажного плана, плана земельного участка, экспликации к поэтажному плану, справки об инвентаризационной стоимости объекта недвижимости и иных документов) (далее - государственная услуга).
Круг заявителей
2. Предоставление документов об объектах капитального строительства осуществляется по заявлениям (запросам):
- собственника, владельца (балансодержателя) или их доверенных лиц (при предъявлении надлежащим образом оформленной доверенности);
- наследников по закону или по завещанию (по запросу нотариуса в связи с открытием наследства);
- правоохранительных органов и судов (по находящимся в их производстве делам);
- органов государственной власти и местного самоуправления (об объектах капитального строительства, расположенных на территории соответствующих административно-территориальных образований);
- налоговых органов (об объектах капитального строительства, расположенных на территории административно-территориальных образований, находящихся в сфере их ведения);
- органов государственной статистики (сведения, включенные в формы федерального государственного статистического наблюдения);
- органов, осуществляющих государственную регистрацию прав на недвижимое имущество и сделок с ним;
- иных лиц и органов, определенных законодательством Российской Федерации.
Требования к порядку информирования о предоставлении
государственной услуги
3. Местонахождение Государственного унитарного предприятия Орловской области «Межрегиональное бюро технической инвентаризации»: , 25а.
График приема заявителей:
Понедельник с 8.30 до 17.30 (перерыв с 13.00 до 14.00);
Вторник с 8.30 до 17.30 (перерыв с 13.00 до 14.00);
Среда с 8.30 до 17.30 (перерыв с 13.00 до 14.00);
Четверг с 8.30 до 17.30 (перерыв с 13.00 до 14.00);
Пятница с 8.30 до 17.30 (перерыв с 13.00 до 14.00);
Суббота с 8.30 до 15.00 (без перерыва);
Воскресенье выходной день.
График приема заявителей специалистами Предприятия в Многофункциональном центре, расположенном по адресу: , окна №№ 28, 29:
Понедельник с 8.00 до 20.00 (без перерыва);
Вторник с 8.00 до 20.00 (без перерыва);
Среда с 8.00 до 20.00 (без перерыва);
Четверг с 8.00 до 20.00 (без перерыва);
Пятница с 8.00 до 20.00 (без перерыва);
Суббота с 8.00 до 14.00 (без перерыва);
Воскресенье выходной день.
Телефон для справок: (48
Адрес официального сайта в информационно-телекоммуникационной сети "Интернет" (далее - сеть Интернет): www. .
Адрес электронной почты: nedvijimost @.
4. Сведения о местонахождении структурных подразделений Предприятия, расположенных на территории муниципальных образований Орловской области, телефоны для справок, адреса электронной почты приведены в приложении № 1 к Административному регламенту.
5. Структурные подразделения Предприятия осуществляют прием заявителей по следующему графику (кроме подразделения в г. Мценске):
Понедельник с 8.30 до 17.30 (перерыв с 13.00 до 14.00);
Вторник с 8.30 до 17.30 (перерыв с 13.00 до 14.00);
Среда с 8.30 до 17.30 (перерыв с 13.00 до 14.00);
Четверг с 8.30 до 17.30 (перерыв с 13.00 до 14.00);
Пятница с 8.30 до 17.30 (перерыв с 13.00 до 14.00);
Суббота с 8.30 до 15.00 (без перерыва);
Воскресенье выходной день.
График приема заявителей структурным подразделением в г. Мценске:
Понедельник с 8.00 до 17.00 (перерыв с 12.00 до 13.00);
Вторник с 8.00 до 17.00 (перерыв с 12.00 до 13.00);
Среда с 8.00 до 17.00 (перерыв с 12.00 до 13.00);
Четверг с 8.00 до 17.00 (перерыв с 12.00 до 13.00);
Пятница с 8.00 до 17.00 (перерыв с 12.00 до 13.00);
Суббота с 8.00 до 14.30 (без перерыва);
Воскресенье выходной день.
6. Информация о порядке предоставления государственной услуги размещается, на официальном сайте Предприятия в сети Интернет, информационных стендах в помещениях приема и выдачи документов, в средствах массовой информации и информационных материалах (брошюрах, буклетах, листовках) или предоставляется сотрудниками Предприятия в помещениях приема и выдачи документов при личном обращении заявителей, по телефонам справочных служб, а также в письменной форме почтовым отправлением либо электронным сообщением по адресу, указанному заявителем.
7. На официальном сайте Предприятия в сети Интернет размещаются:
- почтовый адрес; адрес электронной почты; номера телефонов справочной службы, график (режим) работы Предприятия и его структурных подразделений;
- Административный регламент с приложениями;
- тексты нормативных правовых актов, регулирующих предоставление государственной услуги;
- размеры платы за предоставление государственной услуги; бланки платежного поручения на оплату государственной услуги, образцы их заполнения; порядок оплаты государственной услуги, порядок возврата платежа;
- формы запросов о предоставлении государственной услуги и образцы их заполнения;
- порядок и способы подачи запроса о предоставлении государственной услуги;
- порядок и способы получения результата предоставления государственной услуги;
- порядок и способы получения разъяснений по порядку получения государственной услуги;
- порядок информирования о ходе рассмотрения запроса о предоставлении государственной услуги и о результатах предоставления государственной услуги;
8. В ответ на устные (по телефону) обращения граждан сотрудник Предприятия (подразделения) информирует обратившегося о своих фамилии, имени, отчестве, должности, отвечает на интересующие его вопросы.
При невозможности самостоятельно ответить на поставленные вопросы сотрудник, принявший звонок, должен переадресовать (перевести) его на другого сотрудника или сообщить обратившемуся гражданину телефонный номер, по которому можно получить необходимую информацию.
9. В течение всей продолжительности рабочего дня, установленного на Предприятии, а также в структурных подразделениях Предприятия, осуществляющих прием и выдачу документов, обеспечивается возможность получения заявителем информации о государственной услуге посредством телефонной связи
10. На информационных стендах подлежит размещению следующая информация:
- почтовый адрес; адрес электронной почты; номера телефонов справочной службы; график (режим) работы структурного подразделения Предприятия, предоставляющего государственную услугу;
- описание порядка предоставления государственной услуги;
- перечень необходимых документов для получения государственной услуги и требования к ним;
- сроки предоставления государственной услуги;
- размеры платы за предоставление государственной услуги;
- порядок оплаты государственной услуги;
- формы заявления о предоставлении государственной услуги и образцы его заполнения;
- порядок и способы подачи заявления о предоставлении государственной услуги;
- порядок и способы получения разъяснений по порядку предоставления государственной услуги;
- порядок информирования о результатах предоставления государственной услуги;
- основания для отказа в предоставлении государственной услуги;
- порядок получения книги жалоб и предложений по вопросам организации приема заявителей;
- порядок обжалования решений, действий (бездействий) должностных лиц, ответственных за предоставление государственной услуги.
11. В помещениях приема и выдачи документов должны находиться нормативные правовые акты, регулирующие порядок предоставления государственной услуги, в том числе Административный регламент, которые по требованию заявителя ему должны быть предоставлены для ознакомления.
12. Размещение информации о порядке предоставления государственной услуги в помещении многофункционального центра осуществляется на основании соглашения, заключенного между многофункциональным центром и Предприятием, с учетом требований к информированию, установленных Административным регламентом.
13. Размещение информации о порядке предоставления государственной услуги в средствах массовой информации осуществляется в соответствии с законодательством Российской Федерации о средствах массовой информации и иными нормативными правовыми актами, регулирующими вопросы размещения информации в средствах массовой информации.
II. Стандарт предоставления государственной услуги
Наименование государственной услуги
14. Государственная услуга «Предоставление документов (технического паспорта здания (строения) или выписки из него, поэтажного плана, плана земельного участка, экспликации к поэтажному плану, справки об инвентаризационной стоимости объекта недвижимости и иных документов)».
Наименование организации, обращение в которую необходимо
для предоставления государственной услуги
15. Государственная услуга предоставляется Государственным унитарным предприятием Орловской области «Межрегиональное бюро технической инвентаризации» (ГУП ОО «МР БТИ») и его структурными подразделениями, расположенными на территории муниципальных образований Орловской области.
16. Государственная услуга непосредственно предоставляется работниками (сотрудниками) структурных подразделений (филиалов, отделений и дополнительных офисов) ГУП ОО «МР БТИ», расположенных на территории Орловской области.
Результат предоставления государственной услуги
17. Конечными результатами предоставления государственной услуги являются:
1) технический паспорт нежилого здания;
2) технический паспорт сооружения;
3) технический паспорт помещения;
4) технический паспорт индивидуального жилого дома;
5) техническая информация в виде выписок из технического паспорта объекта недвижимости;
6) план земельного участка;
7) поэтажный план объекта недвижимости;
8) экспликация к поэтажному плану объекта недвижимости;
9) справка о технических характеристиках объекта недвижимости;
10) справка о причинах изменения технических характеристик объекта недвижимости;
11) справка об общеполезной площади здания с центральным и печным отоплением;
12) справка о стоимостных характеристиках объекта недвижимости;
13) справка о собственниках объекта недвижимости;
14) справка о наличии (отсутствии) собственности;
15) отказ в предоставлении запрашиваемых сведений.
18. Процедура предоставления государственной услуги завершается путем выдачи заявителю указанных в пункте 17 (подпункты 1-12) документов в бумажном виде непосредственно при личном обращении.
19. Уведомление об отказе в предоставлении государственной услуги, по выбору Заказчика, предоставляется:
- в виде бумажного документа, который заявитель получает непосредственно при личном обращении;
- в виде бумажного документа, который направляется заявителю посредством почтового отправления;
- в виде электронного документа, который направляется заявителю посредством электронной почты.
Срок предоставления государственной услуги
20. Общий срок осуществления процедуры по предоставлению государственной услуги не может превышать 30 (тридцать) рабочих дней со дня подачи предусмотренных заявления и документов, подтверждающих внесение платы за предоставление государственной услуги.
21. Начало общего срока осуществления процедуры по предоставлению государственной услуги исчисляется с момента оплаты государственной услуги.
22. При несоблюдении заявителем условий по оплате государственной услуги, срок осуществления процедуры по предоставлению государственной услуги пересматривается.
23. Уведомление об отказе в предоставлении запрашиваемых документов направляется (предоставляется) заявителю в течение одного рабочего дня с момента установления оснований для отказа, но не позднее 10 дней до истечения срока предоставления государственной услуги.
24. Завершением процедуры по предоставлению государственной услуги, считается последний день указанного срока. Выдача заявителю запрашиваемых документов осуществляется на дату, следующую за днем исполнения процедуры по предоставлению государственной услуги.
Перечень нормативных правовых актов, регулирующих
отношения, возникающие в связи с предоставлением
государственной услуги
25. Предоставление государственной услуги осуществляется в соответствии с:
- Конституцией Российской Федерации;
- Гражданским кодексом Российской Федерации;
- Налоговый кодекс Российской Федерации;
- Градостроительным кодексом Российской Федерации;
- Жилищным кодексом Российской Федерации;
- Постановлением Правительства РФ от 01.01.2001 года № 000 «О государственном учете жилищного фонда в Российской Федерации»;
- Постановлением Правительства РФ от 01.01.2001года № 000 «О государственном техническом учете и технической инвентаризации в Российской Федерации объектов капитального строительства»;
- Федеральным законом от 01.01.01 года «О государственном кадастре недвижимости»;
- Законом РФ от 9 декабря 1991г. № 000-1 «О налогах на имущество физических лиц»
- Законом Российской Федерации от 4 июля 1991 года № 000-1 «О приватизации жилищного фонда в Российской Федерации»;
- Федеральным законом от 01.01.2001 года «О государственной регистрации прав на недвижимое имущество и сделок с ним»;
- Федеральным законом от 01.01.2001 года «Об архивном деле в Российской Федерации»;
- Федеральным законом от 6 октября 2003 года «Об общих принципах организации местного самоуправления в Российской Федерации»;
- Федеральным законом от 01.01.01 года «Об информации, информационных технологиях и о защите информации»;
- Указом Президента Российской Федерации от 6 марта 1997 года № 000 «Об утверждении перечня сведений конфиденциального характера»;
- Приказом Госстроя РФ от 01.01.2001 года № 79 «Об утверждении Норм времени на выполнение работ по государственному техническому учету и технической инвентаризации объектов градостроительной деятельности»;
- Приказом Минстроя РФ от 01.01.2001г. №87 "Об утверждении порядка оценки строений, помещений и сооружений, принадлежащих гражданам на праве собственности";
- Приказом Минэкономразвития РФ от 01.01.01 г. N 244 "Об утверждении формы технического паспорта объекта индивидуального жилищного строительства и порядка его оформления организацией (органом) по учету объектов недвижимого имущества";
- Приказом Минземстроя РФ от 01.01.2001 года № 37 «Об утверждении Инструкции о проведении учета жилищного фонда в Российской Федерации»;
- Рекомендациями по технической инвентаризации и регистрации зданий гражданского назначения (утв. Росжилкоммунсоюзом 01.01.1991г.);
- Иными правовыми актами Российской Федерации, правовыми актами органов государственной власти Орловской области.
Перечень документов, необходимых
для предоставления государственной услуги, порядок
их представления
26. Основанием для начала предоставления государственной услуги является письменное обращение (заявление) заявителя в структурные подразделения ГУП ОО «МР БТИ», представленное лично, нарочным или по почте, с приложением необходимых для предоставления государственной услуги документов:
1) заявление в письменной форме;
2) документ, удостоверяющий личность заявителя либо представителя заявителя (при личном обращении);
3) документ, подтверждающий полномочия представителя заявителя (если заявление представляется представителем заявителя);
4) копия выписки из ЕГРЮЛ (юридическое лицо);
5) правоустанавливающие (правоудостоверяющие) документы на объект недвижимости, в отношении которого предоставляется информация;
6) кадастровая выписка о земельном участке;
7) документ об оплате государственной услуги.
27. В случае представления заявления при личном обращении должен быть предъявлен документ, удостоверяющий личность заявителя, если заявление представляется заявителем, или документ, удостоверяющий личность представителя заявителя, если заявление представляется его представителем.
28. При представлении заявления представителем заявителя, действующим на основании доверенности, к такому заявлению прилагается надлежащим образом оформленная доверенность. Если заявление представляется в электронном виде, доверенность должна быть представлена в форме электронного документа.
29. Заявление представляется в структурное подразделение ГУП ОО «МР БТИ» по выбору заявителя:
1) в виде бумажного документа, представляемого заявителем при личном обращении (далее - представление заявления при личном обращении);
2) в виде бумажного документа путем его отправки по почте (далее - представление заявления почтовым отправлением);
3) в электронной форме посредством отправки XML-документа с использованием веб-сервисов (далее - представление заявления с использованием веб-сервисов).
30. Образцы заполнения заявлений приведены в приложениях № 2 к Административному регламенту. При личном обращении форму заявления в виде бумажного документа заполняет сотрудник подразделения (специалист по работе с клиентами) с использованием программно-технического комплекса.
31. Содержание заявления в электронной форме должно соответствовать содержанию заявления в виде бумажного документа.
32. Независимо от способа подачи заявления, заявление представляется в структурные подразделения ГУП ОО «МР БТИ» по месту нахождения объекта недвижимости, в отношении которых представляется такое заявление.
33. От имени физических лиц при подаче заявления о предоставлении государственной услуги могут действовать, в частности:
- законные представители (родители, усыновители, опекуны) несовершеннолетних в возрасте до 14 лет;
- опекуны недееспособных граждан;
- представители, действующие в силу полномочий, основанных на доверенности или договоре.
34. От имени юридического лица при подаче заявления о предоставлении государственной услуги могут действовать:
- лица, действующие в соответствии с законом, иными правовыми актами и учредительными документами без доверенности;
- представители в силу полномочий, основанных на доверенности или договоре;
- участники юридического лица в предусмотренных законом случаях.
35. Полномочия представителя заявителя могут быть подтверждены следующими документами:
- доверенность;
- протокол общего собрания участников долевой собственности;
- протокол общего собрания собственников помещений в многоквартирном доме;
- протокол общего собрания членов садоводческого, огороднического или дачного некоммерческого объединения граждан либо собрания уполномоченных данного некоммерческого объединения.
36. Копии документов предоставляются с предъявлением их оригиналов,
37. Тексты документов должны быть написаны разборчиво, с указанием фамилии, имени и отчества физических лиц, адреса их мест жительства указываются полностью.
38. В документах не должно быть подчисток, приписок, зачеркнутых слов и исправлений.
39. Документы не должны быть исполнены карандашом.
40. Документы не должны иметь повреждений, наличие которых не позволяет однозначно истолковать их содержание.
Перечень оснований для отказа
в приеме заявления о предоставлении государственной услуги
41. Основания для отказа в приеме заявления о предоставлении государственной услуги отсутствуют.
Перечень оснований
для отказа в предоставлении государственной услуги
42. Основанием для отказа в предоставлении государственной услуги является:
- направление (представление) заявление о предоставлении государственной услуги ненадлежащим лицом;
- обращение заявителя о выдаче документов, подготовка которых не осуществляется ГУП ОО «МР БТИ»;
- несоответствие представленных документов требованиям пунктов 26-40 настоящего Административного регламента;
- предоставление заявителем неправильно оформленных или утративших силу документов;
- отсутствие оформленной в установленном порядке доверенности в случае предоставления заявления о предоставлении государственной услуги представителем заявителя;
- отказ заявителя оплатить работы (услуги), предоставить квитанцию об оплате (для физических лиц);
- предоставление заявителем заведомо ложных сведений.
43. Отказ в предоставлении государственной услуги оформляется и выдается заявителю в письменном виде.
44. Иные причины отказа в приеме документов не допускаются.
Перечень услуг, которые являются необходимыми
и обязательными для предоставления государственной услуги
45. Необходимые и обязательные государственные и муниципальные услуги для предоставления государственной услуги отсутствуют.
Порядок, размер и основания взимания платы
за предоставление государственной услуги
46. Оплата государственной услуги физическим лицом, производится путем наличного расчета, после представления заявления, по его выбору через кассу предприятия или банк.
47. Предварительная оплата за предоставление сведений, должна быть осуществлена не позднее одного дня с момента представления заявления.
48. Окончательная оплата за предоставление сведений, должна быть осуществлена не позднее пяти дней с момента предоставления заявления.
49. Днем получения ГУП ОО «МР БТИ» заявления считается:
- день получения платежного документа об оплате за предоставление сведений;
- рабочий день, следующий за днем перечисления денежных средств расчетной организацией.
50. Размер и порядок взимания платы за предоставление гражданам и юридическим лицам по их заявлениям документов об объектах капитального строительства устанавливаются законодательством Российской Федерации, и определяется путем составления сметы в соответствии с требованиями Приказа Госстроя РФ «Об утверждении Норм времени на выполнение работ по государственному техническому учету и технической инвентаризации объектов градостроительной деятельности».
51. Внесенная плата подлежит возврату в случае, если плата внесена в большем размере, при этом возврату подлежат средства в размере, превышающем размер установленной платы.
52. Возврат платежа осуществляется на основании заявления заявителя или его правопреемника либо на основании решения суда.
53. Заявление о возврате платежа представляется в структурное подразделение ГУП ОО «МР БТИ», в которое подавалось заявление о предоставлении сведений в виде бумажного документа при личном обращении или путем почтового отправления.
54. В заявлении о возврате платежа указываются банковские реквизиты, необходимые для возврата платежа лицу, подавшему такое заявление (фамилия, имя, отчество) или наименование юридического лица, идентификационный номер налогоплательщика, лицевой или банковский счет, наименование банка получателя, банковский идентификационный код, корреспондентский счет банка, а также почтовый адрес или адрес электронной почты.
К заявлению о возврате платежа прикладывается оригинал или копия документа, подтверждающего перечисление платежа. Указанная копия документа заверяется расчетной организацией, осуществившей данный платеж. Заверение копии документа, подтверждающего перечисление платежа, не требуется в случае, если при представлении заявления о возврате платежа при личном обращении предъявляется оригинал документа, подтверждающего перечисление платежа, который возвращается заявителю.
В случае подачи заявления о возврате платежа правопреемником заявителя к такому заявлению прикладываются документы, подтверждающие переход прав требования к правопреемнику заявителя, в том числе заверенные в установленном порядке выписки из передаточных актов, разделительных балансов, единого государственного реестра юридических лиц.
55. При отсутствии в заявлении о возврате платежа сведений или непредставлении документов, установленных пунктом 54 Административного регламента, такое заявление считается неполученным и не рассматривается, о чем специалисты структурного подразделения предприятия, в которое подано такое заявление, не позднее пяти рабочих дней со дня представления такого заявления направляет лицу, подавшему заявление о возврате платежа, уведомление.
Максимальный срок ожидания в очереди при подаче заявления
о предоставлении государственной услуги и при получении
результата предоставления таких услуг
56. Максимальное время ожидания в очереди при подаче заявления о предоставлении государственной услуги и при получении документов, являющихся результатом предоставления государственной услуги, не должно превышать 30 минут.
57. Время ожидания в очереди на прием к должностному лицу или для получения консультации не должно превышать 30 минут.
Срок и порядок регистрации запроса о предоставлении
государственной услуги
58. Заявление о предоставлении государственной услуги регистрируется специалистом ГУП ОО «МР БТИ» в день его поступления в ГУП ОО «МР БТИ».
Прием запросов в электронной форме осуществляется в круглосуточном режиме в течение семи дней в неделю, за исключением времени на технологические перерывы.
Срок рассмотрения заявления, поступившего в нерабочее время, начинается в первый рабочий день после подтверждения факта его оплаты.
59. Запрос о предоставлении государственной услуги, представленный посредством почтового отправления, регистрируется в установленном порядке в ГУП ОО «МР БТИ» в день его поступления от организации почтовой связи.
Если запрос о предоставлении государственной услуги, представленный посредством почтового отправления, поступил от организации почтовой связи менее чем за тридцать минут до окончания рабочего дня либо получен в выходной день, он регистрируется в срок не позднее 12 часов 00 минут следующего (ближайшего) рабочего дня.
Требования к помещениям, в которых предоставляется
государственная услуга, к месту ожидания и приема
заявителей, размещению и оформлению визуальной, текстовой
и мультимедийной информации о порядке предоставления
государственной услуги
60. Местоположение пунктов приема и выдачи документов должно обеспечивать удобство для заявителей с точки зрения пешеходной доступности от остановок общественного транспорта.
Путь от остановок общественного транспорта до помещений приема и выдачи документов должен быть оборудован соответствующими информационными указателями.
61. Вход в помещение приема и выдачи документов должен обеспечивать свободный доступ заявителей, быть оборудован удобной лестницей с поручнями, широкими проходами.
62. На здании рядом с входом должна быть размещена информационная табличка (вывеска), содержащая следующую информацию:
- наименование Предприятия, его структурного подразделения;
- местонахождение и юридический адрес;
- режим работы;
- номера телефонов для справок;
- адрес официального сайта.
63. Фасад здания должен быть оборудован осветительными приборами, позволяющими посетителям ознакомиться с информационными табличками.
64. Помещения приема и выдачи документов должны предусматривать места для ожидания, информирования и приема заявителей.
65. В помещении приема и выдачи документов организуется работа справочных окон в количестве, обеспечивающем потребности заявителей.
66. Характеристики помещений приема и выдачи документов в части объемно-планировочных и конструктивных решений, освещения, пожарной безопасности, инженерного оборудования должны соответствовать требованиям нормативных документов, действующих на территории Российской Федерации.
67. Информация о порядке предоставления государственной услуги размещается на информационных стендах в помещениях приема и выдачи документов, которые должны быть хорошо просматриваемы.
Информационные стенды должны содержать актуальную информацию, необходимую для получения государственной услуги. Тексты материалов печатаются удобным для чтения шрифтом, без исправлений.
68. Помещение приема и выдачи документов может быть оборудовано информационным табло, предоставляющим информацию о порядке предоставления государственной услуги, а также регулирующим поток "электронной очереди". Информация на табло может выводиться в виде бегущей строки.
69. Информационное табло размещается рядом с входом в помещение таким образом, чтобы обеспечить видимость максимально возможному количеству заинтересованных лиц.
70. В местах для ожидания устанавливаются стулья для заявителей.
71. В помещениях приема и выдачи документов организуется работа всех окон, в которых осуществляется прием и выдача документов.
72. Прием документов на предоставление государственной услуги и выдача документов по результатам предоставления государственной услуги должны осуществляться в разных окнах (кабинетах).
Показатели доступности и качества предоставления
государственной услуги
73. К показателям, характеризующим качество и доступность государственной услуги, относятся:
1) количество запросов о предоставлении государственной услуги;
2) сроки предоставления государственной услуги;
3) время ожидания в очереди при подаче запроса;
4) время ожидания в очереди при получении результата предоставления государственной услуги;
5) время ожидания в очереди на прием для получения консультации или к должностному лицу;
6) доступность для заявителей государственной услуги в многофункциональном центре (количество запросов о предоставлении государственной услуги, принятых через многофункциональные центры, от общего количества запросов);
7) количество жалоб граждан и организаций по вопросам качества и доступности предоставления государственной услуги;
8) удовлетворенность граждан и организаций качеством и доступностью государственной услуги;
9) полнота, актуальность и доступность информации о порядке предоставления государственной услуги.
74. Соблюдение сроков предоставления государственной услуги определяется как
отношение количества заявлений о предоставлении государственной услуги, исполненных в установленные сроки, к общему количеству рассмотренных заявлений за отчетный период.
75. Удовлетворенность граждан и организаций качеством и доступностью государственной услуги определяются путем присвоения рейтинга в рамках общественного и ведомственного мониторинга.
76. Полнота, актуальность и доступность информации о порядке предоставления государственной услуги определяются путем присвоения рейтинга в рамках общественного и ведомственного мониторинга.
Иные требования, в том числе учитывающие особенности
предоставления государственных услуг в многофункциональных
центрах предоставления государственных и муниципальных
услуг и особенности предоставления государственной
услуги в электронной форме
Предоставление государственной услуги в помещениях
многофункциональных центров предоставления государственных
и муниципальных услуг
77. Прием заявлений и документов, необходимых для предоставления государственной услуги (далее - прием заявителей) осуществляются в многофункциональных центрах в соответствии с заключенными в установленном порядке соглашениями о взаимодействии.
78. В многофункциональном центре осуществляются прием заявлений только при личном обращении заявителя (его представителя).
Этика поведения сотрудников
79. В разговоре с заявителем сотрудник Предприятия обязан быть вежливым и тактичным, обращаться к заявителю на "Вы", проявлять спокойствие и выдержку, давать разъяснения в понятной для заявителя форме, исключая возможность ошибочного или двоякого их понимания (толкования).
80. В поведении сотрудник, осуществляющий взаимодействие с заявителями, воздерживается от:
- любого вида высказываний и действий дискриминационного характера по признакам пола, возраста, расы, национальности, языка, гражданства, социального, имущественного или семейного положения, политических или религиозных предпочтений;
- грубости, проявлений пренебрежительного тона, заносчивости, предвзятых замечаний, предъявления неправомерных, незаслуженных обвинений;
- угроз, оскорбительных выражений или реплик, действий, препятствующих нормальному общению или провоцирующих противоправное поведение.
81. Сотрудники, осуществляющие взаимодействие с заявителями, должны быть вежливыми, доброжелательными, корректными, внимательными и проявлять терпимость в общении с гражданами и коллегами.
82. Внешний вид сотрудника, осуществляющего взаимодействие с заявителями, при исполнении им должностных обязанностей должен способствовать уважительному отношению граждан к государственным органам, соответствовать общепринятому деловому стилю, который отличают официальность, сдержанность, традиционность, аккуратность.
III. Состав, последовательность
и сроки выполнения административных процедур
по предоставлению государственной услуги, требования
к порядку их выполнения
Перечень административных процедур
83. Предоставление государственной услуги включает в себя следующие административные процедуры:
1) прием и регистрация заявления и документов, необходимых для предоставления государственной услуги;
2) рассмотрение заявления и документов, необходимых для предоставления государственной услуги, и подготовка документов по результатам рассмотрения заявления;
3) выдача (направление) документов по результатам рассмотрения заявления и документов, необходимых для предоставления государственной услуги.
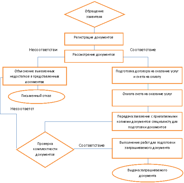
84. Блок-схем а предоставления государственной услуги приведена в приложении № 3 к Административному регламенту.
Прием и регистрация заявления и документов, необходимых
для предоставления государственной услуги
85. Основанием для начала административной процедуры является обращение заявителя с заявлением о предоставлении государственной услуги и прилагаемыми необходимыми для предоставления государственной услуги документами, указанными в пунктахАдминистративного регламента, в структурные подразделения Предприятия.
86. При предъявлении физическим лицом документа, удостоверяющего личность, специалист по работе с клиентами структурного подразделения, проверяет срок действия документа и соответствие данных документа, удостоверяющего личность, данным, указанным в прилагаемых необходимых документах.
87. В ходе приема документов от заявителя сотрудник по работе с клиентами, проверяет представленные документы на предмет:
- наличия всех необходимых документов, указанных в пунктах 26-40;
- соответствия представленных документов требованиям нормативных правовых актов Российской Федерации.
88. В случае несоответствия предоставленных документов, при личном обращении, требованиям Административного регламент, сотрудник по работе с клиентами, в тот же день уведомляет заявителя о наличии препятствий для приема документов и объясняет содержание выявленных недостатков в предоставленных документах.
В случае если такое заявление было подано почтовым отправлением или в форме электронного документ, специалист по работе с клиентами, не позднее пяти рабочих дней направляет заявителю уведомление с объяснением выявленных недостатков посредством почтового отправления или в форме электронного документа.
89. В случае предоставления документов, соответствующих требованиям Административного регламента, специалист по работе с клиентами регистрирует заявление в журнале регистрации, изготавливает с оригиналов копии, заверяет их своей подписью с указанием фамилии и инициалов.
Данные действия выполняются в день приема документов от заявителя.
90. Результатом административной процедуры является подготовка договора и выдача его заявителю для подписания.
91. Результат выполнения административной процедуры фиксируется путем заключения договора о предоставлении государственной услуги и присвоения ему порядкового номера.
92. Представленное заявителем заявление в виде бумажного документа и прилагаемые необходимые документы направляются в структурное подразделение, ответственное за подготовку документов, не позднее рабочего дня, следующего за днем получения заявления.
Рассмотрение заявления и документов, необходимых
для предоставления государственной услуги, и подготовка
документов по результатам рассмотрения заявления
93. Основанием для начала административной процедуры является поступление в структурное подразделение, ответственное за подготовку документов, заявления о предоставлении государственной услуги и прилагаемых необходимых документов в виде бумажных документов.
94. Рассмотрение заявления и прилагаемых необходимых документов и подготовка документов по результатам его рассмотрения осуществляются сотрудником структурного подразделения, ответственного за подготовку документов.
95. Сотрудник структурного подразделения, ответственный за подготовку документов, проверяет комплектность документов, необходимых для предоставления государственной услуги.
96. При наличии всех необходимых документов сотрудник, ответственный за подготовку документов, приступает к выполнению необходимых работ для подготовки одного из следующих документов:
1) технический паспорт нежилого здания;
2) технический паспорт сооружения;
3) технический паспорт помещения;
4) технический паспорт индивидуального жилого дома;
5) техническая информация в виде выписок из технического паспорта объекта недвижимости;
6) план земельного участка;
7) поэтажный план объекта недвижимости;
8) экспликация к поэтажному плану объекта недвижимости;
9) справка о технических характеристиках объекта недвижимости;
10) справка о причинах изменения технических характеристик объекта недвижимости;
11) справка об общеполезной площади здания с центральным и печным отоплением;
12) справка о стоимостных характеристиках объекта недвижимости;
13) справка о собственниках объекта недвижимости;
14) справка о наличии (отсутствии) собственности.
97. В случае отсутствия полного пакета документов сотрудник структурного подразделения, ответственного за подготовку документов, возвращает указанный комплект документов специалисту по работе с клиентами.
Данная процедура выполняется не позднее, чем на третий день с момента регистрации заявления.
Специалист по работе с клиентами в кратчайшие сроки принимает меры по истребованию недостающих документов.
98. В случае выявления, сотрудником ответственным за подготовку документов, наличия обстоятельств, препятствующих предоставлению запрашиваемых документов, сотрудник ответственный за подготовку документов, готовит проект сообщения об отказе (с обоснованием) в предоставлении запрашиваемых документов.
Выдача документов по результатам
предоставления
государственной услуги
99. Выдача документа, подготовленного по результатам предоставления государственной услуги, осуществляется сотрудником структурного подразделения, ответственного за выдачу документов.
100. Сотрудник, ответственный за выдачу документов:
1) проверяет документ, удостоверяющий личность заявителя;
2) проверяет полномочия представителя заявителя действовать от имени заявителя при получении документов;
3) проверяет окончательную оплату по заявлению;
4) выдает документы заявителю;
5) фиксирует факт выдачи документов заявителю, путем внесения в журнал регистрации информации о выдаче документов. Заявитель подтверждает получение документов личной подписью с указанием фамилии и инициалов в соответствующей графе журнала.
101. В случае если заявитель не обратился за получением документов по результатам предоставления государственной услуги по истечении одного месяца, после назначенного ему срока, сотрудник, ответственный за выдачу документов направляет в адрес заявителя соответствующее уведомление.
IV. Формы контроля за исполнением
Административного регламента
Порядок осуществления текущего контроля
за соблюдением и исполнением ответственными должностными
лицами положений Административного регламента и иных
нормативных правовых актов, устанавливающих требования
к предоставлению государственной услуги,
а также принятием ими решений
102. Текущий контроль за соблюдением и исполнением специалистами структурных подразделений Предприятия положений Административного регламента и иных нормативных правовых актов, устанавливающих требования к предоставлению государственной услуги осуществляется должностными лицами ГУП ОО «МР БТИ» ответственными за предоставление государственной услуги.
103. Текущий контроль осуществляется путем проведения проверок соблюдения и исполнения сотрудниками положений Административного регламента и иных нормативных правовых актов, устанавливающих требования к предоставлению государственной услуги.
Порядок и периодичность осуществления плановых
и внеплановых проверок полноты и качества предоставления
государственной услуги, в том числе порядок и формы
контроля за полнотой и качеством предоставления
государственной услуги
104. Контроль за полнотой и качеством предоставления государственной услуги включает в себя проведение проверок, выявление и устранение нарушений прав заявителей, принятие решений и подготовку ответов на их обращения, содержащие жалобы на действия (бездействие) сотрудников.
105. Проверки полноты и качества предоставления государственной услуги осуществляются на основании приказов генерального директора ГУП ОО «МР БТИ».
106. Проверки могут быть плановыми и внеплановыми.
Проверки также проводятся по конкретному обращению заявителя.
Внеплановые проверки проводятся в связи с проверкой устранения ранее выявленных нарушений, а также в случае получения жалоб на действия (бездействие) сотрудников.
Ответственность должностных лиц за решения
и действия (бездействие), принимаемые (осуществляемые)
ими в ходе предоставления государственной услуги
107. По результатам проверок в случае выявления нарушений положений Административного регламента и иных нормативных правовых актов, устанавливающих требования к предоставлению государственной услуги, виновные сотрудники и должностные лица несут ответственность в соответствии с законодательством Российской Федерации.
108. Сотрудники, ответственные за прием заявлений и документов, несут персональную ответственность за соблюдение сроков и порядка приема и регистрации документов.
109. Сотрудники, ответственные за подготовку документов, несут персональную ответственность за актуальность и достоверность предоставления сведений заявителю, соблюдение сроков и порядка оформления документов.
110. Сотрудники, ответственные за выдачу документов, несут персональную ответственность за соблюдение порядка выдачи документов.
111. Должностное лицо, подписавшее документ, сформированный по результатам предоставления государственной услуги, несет персональную ответственность за актуальность содержащихся в таком документе сведений, и правомерность выдачи такого документа лицу, направившему заявление.
112. Персональная ответственность сотрудников и должностных лиц структурных подразделений ГУП ОО «МР БТИ» закреплена в их должностных инструкциях в соответствии с требованиями законодательства Российской Федерации.
Порядок и формы контроля за предоставлением
государственной услуги, в том числе со стороны граждан,
их объединений и организаций
113. Контроль за исполнением Административного регламента со стороны граждан, является самостоятельной формой контроля и осуществляется путем направления обращений в адрес генерального директора ГУП ОО «МР БТИ», а также путем обжалования действий (бездействия) и решений, осуществляемых (принятых) в ходе исполнения Административного регламента, в вышестоящие органы государственной власти.
114. Граждане и организации вправе получать информацию о порядке предоставления государственной услуги, а также направлять замечания и предложения по улучшению качества и доступности предоставления государственной услуги.
V. Досудебный (внесудебный) порядок обжалования
действий (бездействия) организации предоставляющей
государственную услугу, а также ее должностных лиц
Информация для заинтересованных лиц
об их праве на досудебное (внесудебное) обжалование
действий (бездействия) и решений, принятых (осуществляемых)
в ходе предоставления государственной услуги
115. Заинтересованное лицо вправе в судебном и досудебном (внесудебном) порядке обжаловать действия (бездействие) и решения, осуществляемые (принятые) в ходе предоставления государственной услуги.
Предмет досудебного (внесудебного) обжалования
116. Предметом досудебного (внесудебного) обжалования могут являться нарушение прав и законных интересов заинтересованных лиц, противоправные решения, действия (бездействие) должностных лиц, сотрудников, нарушение положений Административного регламента, некорректное поведение или нарушение служебной этики в ходе предоставления государственной услуги.
117. Заинтересованное лицо может обратиться с жалобой (претензией) в том числе в следующих случаях:
1) нарушение срока регистрации заявления заявителя о предоставлении государственной услуги;
2) нарушение срока предоставления государственной услуги;
3) отказ в приеме документов, предоставление которых предусмотрено Административным регламентом для предоставления государственной услуги, у заявителя;
4) отказ в предоставлении государственной услуги, если основания отказа не предусмотрены нормативными правовыми актами Российской Федерации;
5) отказ должностного лица в исправлении допущенных опечаток и ошибок в выданных в результате предоставления государственной услуги документах.
Основания для начала процедуры досудебного
(внесудебного) обжалования
118. Основанием для начала процедуры досудебного (внесудебного) обжалования является поступление в письменной форме на бумажном носителе или в электронной форме жалобы (претензии) на действия (бездействие) и решения, осуществляемые (принятые) в ходе предоставления государственной услуги на основании Административного регламента.
Жалоба (претензия) может быть направлена по почте, через многофункциональный центр, с использованием сети Интернет, Единого портала государственных услуг, а также может быть принята при личном приеме заявителя.
119. Жалоба (претензия) должна содержать:
- наименование структурного подразделения, предоставляющего государственную услугу, должностного лица, сотрудника, предоставляющего государственную услугу, решения и действия (бездействие) которых обжалуются;
- фамилию, имя, отчество, сведения о месте жительства заявителя - физического лица либо наименование, сведения о местонахождении заявителя - юридического лица, а также номер (номера) контактного телефона, адрес (адреса) электронной почты (при наличии) и почтовый адрес, по которым должен быть направлен ответ заявителю;
- сведения об обжалуемых решениях и действиях должностного лица, сотрудника структурного подразделения Предприятия;
- доводы, на основании которых заинтересованное лицо несогласно с решением и действием (бездействием) должностного лица, сотрудника структурного подразделения Предприятия.
Заинтересованным лицом могут быть представлены документы (при наличии), подтверждающие доводы заявителя, либо их копии.
Сроки рассмотрения жалобы (претензии)
120. Жалоба (претензия), поступившая в ГУП ОО «МР БТИ», подлежит рассмотрению должностным лицом, в течение тридцати рабочих дней со дня ее регистрации, а в случае отказа должностного лица в исправлении допущенных опечаток и ошибок - в течение пяти рабочих дней со дня ее регистрации.
Результат досудебного (внесудебного) обжалования
121. По результатам рассмотрения жалобы (претензии) принимается одно из следующих решений:
удовлетворить жалобу (претензию);
отказать в удовлетворении жалобы (претензии).
122. Не позднее дня, следующего за днем принятия решения, указанного в пункте 121 Административного регламента, заявителю в письменной форме и, по желанию заявителя, в электронной форме направляется мотивированный ответ о результатах рассмотрения жалобы.
123. В случае установления в ходе или по результатам рассмотрения жалобы (претензии) признаков состава административного правонарушения или преступления должностное лицо, наделенное полномочиями по рассмотрению жалоб (претензий), незамедлительно направляет имеющиеся материалы в органы прокуратуры.
Приложение
к Административному регламенту
Сведения о местонахождении структурных подразделений ГУП ОО «МР БТИ», расположенных на территории муниципальных образований Орловской, телефоны для справок, адреса электронной почты.
Наименование структурного подразделения | Адрес местонахождения | Телефон | Руководитель |
Адрес электронной почты | |||
Болховское отделение | Орловская область, Болховский район, г. Болхов, Ленина ул., 25 | (486- | |
*****@***ru | |||
Знаменский дополнительный офис Болховского отделения | Орловская область, Знаменский район, с. Знаменское, ул. Кирова, 16 | (486- | |
nedv *****@***ru | |||
Верховское отделение | Орловская область, Верховский район, пгт Верховье, ул. Советская, 6 | (486- | |
*****@***ru | |||
Новодеревеньковский дополнительный офис Верховского отделения | Орловская область, Новодеревеньковский район, пгт Хомутово, | (486-78)2-20-97 | |
*****@***ru | |||
Залегощенский дополнительный офис Верховского отделения | Орловская область, Залегощенский район, пгт Залегощь, | (486- | |
*****@***ru | |||
Глазуновское отделение | Орловская область, Глазуновский район, пгт Глазуновка, ул. | (486- | |
*****@***ru | |||
Малоархангельский дополнительный офис Глазуновского отделения | Орловская область, Малоархангельский район, | (486-79)2-34-33 | |
*****@***ru | |||
Дмитровское отделение | Орловская область, Дмитровский район, 9а | (486-49)2-11-04 | |
*****@***ru | |||
Колпнянское отделение | Орловская область, Колпнянский район, пгт Колпна, ул. Буденного, 4 | (486-74)2-26-16 | |
*****@***ru | |||
Кромское отделение | Орловская область, Кромской район, пгт Кромы, пер. Пушкарский, 12 | (486-43)2-18-78 | |
*****@***ru | |||
Ливенское отделение | Орловская область, а | (486-77)7-27-41 | |
*****@***ru | |||
Краснозоренский дополнительный офис Ливенского отделения | Орловская область, Краснозоренский район, п. Красная Заря, ул. Гагарина, 42 | (486-77)7-27-41 (486-63)2-12-47 | |
*****@***ru *****@***ru | |||
Должанский дополнительный офис Ливенского отделения | Орловская область, Должанский район, пгт Долгое, ул. Кирова, 15 | (486-77)7-27-41 (486- | |
*****@***ru *****@***ru | |||
Мценское отделение | Орловская область, Мценский район, 2 | (486-46)2-50-85 | |
*****@***ru | |||
Корсаковский дополнительный офис Мценского отделения | Орловская область, Корсаковский район, с. Корсаково, ул. Советская, 18 | (486-46)2-50-85 (486-67)2-14-94 | |
*****@***ru *****@***ru | |||
Новосильский дополнительный офис Мценского отделения | Орловская область, Новосильский район, 1 | (486-73)2-15-28 | |
nedv *****@***ru | |||
Покровское отделение | Орловская область, Покровский район, пгт Покровское, ул.50 лет Октября,4 | (486-64)2-15-63 | |
*****@***ru | |||
Свердловское отделение | Орловская область, Свердловский район, пгт. Змиевка, ул. Кирова, 6, | (486-45)2-26-89 | |
nedv *****@***ru | |||
Троснянское отделение | Орловская область, Троснянский район, с. Тросна, а | (486-66)2-13-82 | |
nedv *****@***ru | |||
Урицкое отделение | Орловская область, Урицкий район, пгт Нарышкино, ул. Ленина, 96 | (486-47)2-13-93 | |
*****@***ru | |||
Сосковский дополнительный офис Урицкого отделения | Орловская область, Сосковский район, с. Сосково, ул. Советская, 29 | (486-65)2-13-10 | |
*****@***ru | |||
Хотынецкий дополнительный офис Урицкого отделения | Орловская область, Хотынецкий район, пгт Хотынец, ул. Пушкина, 23а | (486-42)2-12-09 | |
nedv *****@***ru | |||
Шаблыкинский дополнительный офис Урицкого отделения | Орловская область, Шаблыкинский район, пгт Шаблыкино, | (486-44)2-10-79 | |
nedv *****@***ru | |||
Орловский филиал | Орловская область, 5 | (486 | |
*****@***ru |
Приложение
к Административному регламенту
В ГУП ОО "МР БТИ"
___________________________________________________
(фамилия, имя, отчество)
дата рождения и ИНН
документ, удостоверяющий личность
серия____№___________выдан_________________________
Дата регистрации:___________
Адрес регистрации:_________________________________
Контактный телефон:_________________
___________________________________________________
(фамилия, имя, отчество)
дата рождения и ИНН
документ, удостоверяющий личность
серия____№___________выдан_________________________
Дата регистрации:___________
Адрес регистрации:_________________________________
Контактный телефон:_________________
действующего (ей) по доверенности, выданной _______
(дата)
нотариусом ________________________________________
(Ф. И.О.)
ЗАЯВЛЕНИЕ №
Прошу изготовить и выдать _______________________________________________
__________________________________________________________________________
на объект недвижимости:___________________________
расположенный по адресу:__________________________________________________
в количестве экземпляров 1
Указанный документ необходим для ______________________________________
Срок выполнения работ:_____________
предполагаемая дата получения: ___________
Дата: ___________ Подпись______________
В соответствии с Федеральным Законом РФ от 01.01.2001г. "О персональных
данных" согласен(а) на обработку персональных данных
Дата: ___________ Подпись______________
О возможной доплате предупрежден
Дата: ___________ Подпись______________
Сроки исполнения заявки наступают с момента оплаты квитанции и предоставления
полного пакета документов
Дата: ___________ Подпись______________
(На фирменном бланке организации)
В ГУП ОО «МР БТИ»
_______________________________________________
(полное наименование юридического лица)
_______________________________________________
З А Я В Л Е Н И Е №_______*
Просим предоставить ______________________________________________________
(технический паспорт, план земельного участка, поэтажный план, экспликацию и т. д.)
нежилого здания, расположенного по адресу____________________________________
___________________________________________________________________________
по ________________________________________________________________________ (имеющимся данным без проведения обследования (если ранее инвентаризация объекта производилась), по данным обследования)
в количестве ______ экземпляров.
Предупреждены, что информация о технических характеристиках объекта недвижимости, указываемая в техническом паспорте без проведения обследования, достоверна на дату последней инвентаризации и может не соответствовать фактическому состоянию объекта.
Указанный документ необходим для целей ______________________________________
Срок выполнения работ___________________________
(нормативный, ускоренный)
Предполагаемая дата получения ____________________
Реквизиты приведены на обороте заявления.
Оплату гарантируем.
Руководитель ______________________ ______________________
(подпись) (Ф. И.О.)
МП
«_____»_____________________20___ г.
*- заполняется ГУП ОО «МР БТИ», присваивается в соответствии с внутренним порядком предприятия.
Реквизиты заказчика
Заполняются при первом обращении либо в случае изменения реквизитов.
Краткое наименование юридического лица в соответствии с учредительными документами | |
Юридический адрес | |
Почтовый адрес | |
Телефон, факс | |
Адрес электронной почты | |
ИНН | |
КПП | |
ОГРН | |
ОКВЭД | |
Код организации по ОКПО | |
Код организации по ОКОНХ | |
Полное наименование банка | |
Расчетный счет | |
Корреспондентский счет | |
БИК | |
Должность, Ф. И.О. руководителя, телефон | |
Ф. И.О. главного бухгалтера, телефон | |
Документ, подтверждающий полномочия руководителя | |
Должность, Ф. И.О. ответственного представителя, телефон |
Приложение
к Административному регламенту
Блок – схема предоставления государственной услуги по предоставлению документов (технического паспорта здания (строения) или выписки из него, поэтажного плана, плана земельного участка, экспликации к поэтажному плану, справки об инвентаризационной стоимости объекта недвижимости и иных документов)
![]() |




