«Модернизация» КВ синхродина .
CMGnik:
Да, вот так можно сделать. Думаю, понравится. Кажется, без ошибок.
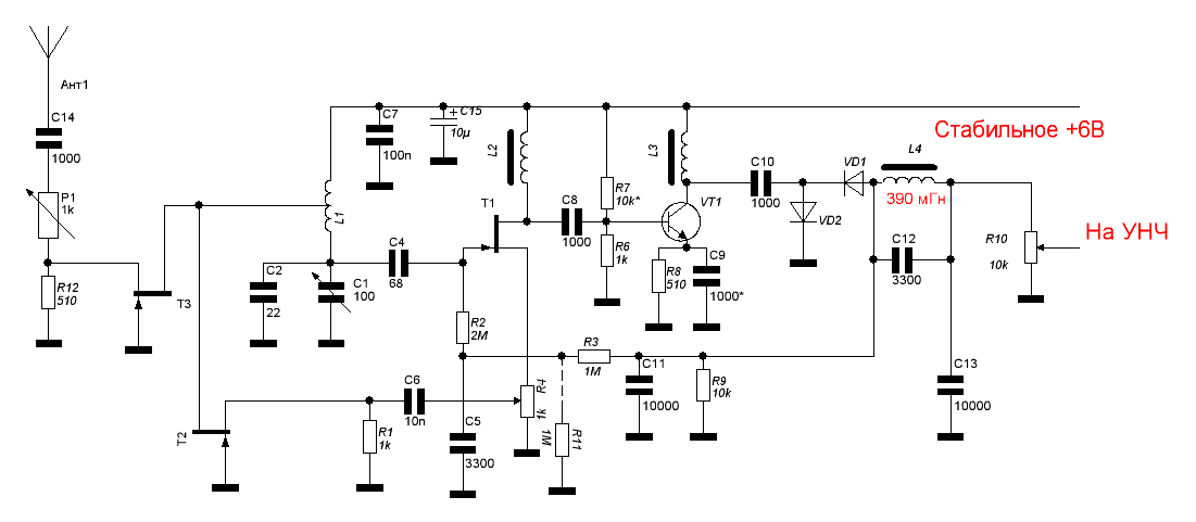
R11 на случай слишком резкой регулировки АРУ, R7 смещение УВЧ детектора, С9 можно подровнять усиление по диапазону, приподняв сверху и уменьшив снизу, чтоб компенсировать нелинейность частотной характеристики диодов детектора.

LY1SD:
R11 можно сделать подстроечным, для быстрой подстройки АРУ, последовательно с C9 поставить небольшой резистор, антипаразитный (если «засвистит»).
CMGnik:
Ну, мы с вами параллельно об одном думаем. Это старинный фокус. У нас Гаухман когда-то так делал, подозреваю, что не он первый. Это работает. Я в «могиканине» так сделал, только на полевике.
Вот и вчерашнюю схему сегодня так перерисовал. Интересно применить там ШПТ. Он позволит удобней АРУ завести на регенератор и при этом не должен вертеть фазу и вносить заметную неравномерность в АЧХ. И АРУ так должна перестать влиять на частоту настройки.
Если применять в УВЧ биполярные транзисторы, для получения входного сопротивления 50 Ом ток должен быть порядка 0,5 мА. Если нужен больший ток, потребуется трансформатор на входе.
Если есть КП103 или нечто похожее, можно попробовать применить в УВЧ их.
А ещё можно попробовать такой УВЧ на биполярных. Этот должен ослабить влияние антенных дел на частоту. Согласование можно подогнать соотношением числа витков в антенной и симметричных катушках.


parrot:
С активным возвращением, Виктор!
Предыдущая несколько похожа на оригинального «могиканина»: контур на плюсе, опять в затворе мегаомм.
Чем бы ещё потенциометр регенерации заменить, ведь будет шуршать...
CMGnik:
Спасибо! Выходные, куда деваться?
Да пусть себе шуршит. Хороший поставить, и всё будет нормально. У меня самого так работает, вполне доволен. А то, что похоже, так что с того. Проверено в деле, а это главное. Кому интересно, выберут в соответствии с возможностями свой вариант.
ПАПА:
CMGnic, красивый приёмник, хорошо несет Остапа! Только не забыть после R12 разделительный конденсатор поставить, не знаю, какого номинала. Токи первых транзисторов эмитерными резисторами R16 и R15 выбираются (светодиоды тоже у всех разные, потому и смещение на базах разное)? Какие токи должны быть для транзисторов КТ3126А? Ток повторителя Т2 выбирается R13, какой именно? Не сочтите вопрос дурацким, но разброс полевиков таков, что 510 Ом не всегда подойдет. И какие токи рекомендованы для других транзисторов? Всегда налаживание начинаю с проверки режимов по постоянному току, хочется знать ориентиры. И какие дросселя применять для диапазона 5…15 МГц?
CMGnik:
Всё исправил. Это у меня машинально перескочил резистор с одной схемы на другую. Он там вообще не нужен. Токи VТ2, VТ3 можно регулировать подбором R15, R16. Резистором R13 можно выставить ток повторителя Т2, думаю, 1...2 мА будет достаточно. А вообще, можно и поэкспериментировать. Посмотреть, что там получится на выходе с разными уровнями сигнала на входе. Добиться неискаженного напряжения на выходе ШПТ в максимально возможном диапазоне входных уровней. Но это для гурманов. Будет работать и без настройки в широком диапазоне токов, главное фазу трансом не перевернуть. ШПТ тоже не слишком критичная вещь, особенно в такой схеме. Какое-нибудь 1000НН колечко 7…10 мм, три проволочки 0,1…0,12 мм скрутить и намотать витков 10…15. Тут требования не слишком строгие. Кроме того, при настройке станет видно, чего получилось не так, и можно поправить.
Это вообще такие приёмники, в которых всё надо на ощупь искать. Главное, чтоб схема и конструкция это позволяли. Что лучше? Ну конечно, чем больше заморочек всяких, тем большего («по идее», во всяком случае) можно достичь. Но если опыта нет, лучше оттолкнуться от простого, а потом пробовать те или иные навороты. В принципе, «могиканин» начался с очень простой схемы. Она работала очень даже неплохо, особенно до 7…8 МГц, но в процессе эксплуатации стали появляться разные идеи по улучшению. Практически всё, что сегодня нарисовал, проверено в «могиканине». Такие биполярные УВЧ и сейчас там работают, на КТ3107. Правда, я применил ещё полевой транзистор с противофазной подачей сигнала на затвор и исток на входе. Но это сделать будет никогда не поздно. Вариант с подачей ПОС через транзистор интересен тем, что не потребует для обратной связи ни дополнительных отводов, ни зависимых от частоты ёмкостных делителей. Поэтому от такого способа грех отказываться. В широкодиапазонном радио это удобное решение. Если бы были хорошие полевики с p-каналом, вообще всё просто бы вышло, но и на биполярных прилично, хотя без отвода уже хуже работает, чем с полевиками. Если катушки не предполагается переключать, удобно будет сделать УВЧ на полевиках, а стоки их подключить не на контур непосредственно, а на катушку связи, которую другим концом подключить к + питания. Вариантов множество, выбирайте тот, который вам больше подходит…





