Процедура внесения изменений
в организационную структуру УрФУ
Екатеринбург
2016
Оглавление
1. Назначение и область применения 3
2. Нормативные ссылки 3
3. Термины, определения и сокращения 4
4. Описание процесса 5
4.1. Вход и выход, участники процесса 5
4.2. Порядок выполнения 6
Действия данной процедуры могут быть инициированы: 6
Инициация внесения изменений в организационную структуру: 6
4.3. Основные этапы процесса внесения изменений в организационную структуру 7
4.3.1. Инициация и анализ планируемых изменений организационной структуры 8
4.3.2. Подготовка и согласование приказа по изменению организационной структуры 14
4.3.3. Подготовка организационной документации и внесение изменений в структуру университета 15
4.4. Управление документацией 18
4.5. Мониторинг, анализ, улучшение 18
5. Ответственность и полномочия 18
Приложение 1 Схема процесса внесения изменений в организационную структуру УрФУ 21
Приложение 2 Шаблон служебной записки об изменении организационной структуры 26
1. Назначение и область применения
Настоящая процедура устанавливает порядок внесения изменений в организационную структуру Университета с использованием специализированной информационной системы, позволяющей вести учет организационных единиц и изменений структуры УрФУ.
Настоящая процедура разработана в целях обеспечения реализации процесса управления организационными преобразованиями, учета и мониторинга изменений структуры Университета и регламентирует:
- основные этапы процесса управления организационными изменениями и сроки исполнения; разграничение ответственности и полномочий подразделений, участвующих в процессе.
Настоящая процедура не включает в себя описание следующих процессов:
- проведение масштабных организационных преобразований предполагающих появление в структуре Университета новых или реорганизацию существующих крупных организационных единиц, включающих подразделения нескольких функциональных направлений. внесение данных об изменениях организационной структуры в информационные системы университета.
Требования данного документа обязательны для всех участников процесса, указанных в п. 4.1. процедуры.
2. Нормативные ссылки
Настоящая процедура разработана с учетом требований следующих документов:
- Устав ФГАОУ ВО «Уральский федеральный университет имени первого Президента России » (новая редакция), утвержденный приказом Министерства образования и науки РФ от 01.01.01 № 000 Положение об оплате труда работников УрФУ от 01.01.2001г. Приказ № 000/03 от 01.01.2001г. «О порядке формирования и изменения организационной структуры Университета» Приказ № 000/03 от 01.01.2001 «О вводе в опытную эксплуатацию системы Business Studio» СМК-ДП-4.2.3-03-10-2012 «Управление документацией»
3. Термины, определения и сокращения
Термины и сокращения, используемые в тексте документа, приведены и расшифрованы в таблице1 и в таблице 2.
Таблица 1 Сокращения и обозначения
№ | Сокращения | Полное наименование |
УрФУ, университет | федеральное государственное автономное образовательное учреждение высшего профессионального образования «Уральский федеральный университет имени первого Президента России » | |
ДИ | ||
ПСП | положение о структурном подразделении | |
СМК | Система менеджмента качества | |
ФОТ | фонд оплаты труда | |
НРД | нормативно-распорядительная документация | |
УСРиМ | Управление стратегического развития и маркетинга | |
ПФУ | Планово-финансовое управление | |
УБУиФК | Управление бухгалтерского учета и финансового контроля | |
ЮУ | Юридическое управление | |
УК | Управление кадров | |
ОУК | Отдел управления качеством | |
УДиОВ | Управление по делопроизводству и общим вопросам | |
Минобрнауки | Министерство образования и науки Российской Федерации |
Таблица 2 Термины и определения
№ | Термин | Определение |
1. | Организационная структура | совокупность организационных единиц, расположенных в строгой соподчиненности (иерархии), в рамках которой распределяются управленческие задачи, определяются полномочия и ответственность, устанавливаются взаимосвязи для выполнения определенного набора функций |
2. | Организационные единицы, Структурные единицы | элементы организационной структуры – подразделения, должности, коллегиальные органы, формирующие самостоятельный уровень иерархии |
3. | Паспорт организационной структуры УрФУ | документ, определяющий организационную структуру Университета и включающий количественные характеристики по организационному устройству, в том числе информацию о структурных изменениях за отчетный период |
4. | Business Studio | система бизнес-моделирования, предназначенная для проектирования организационной структуры, моделирования и оптимизации процессов, обеспечения сотрудников базой знаний, содержащей алгоритмы и методики работы, в том числе базой организационной и нормативно-распорядительной документации. |
5. | Должностная инструкция | правовой акт, издаваемый в целях регламентации организационно-правового положения работника, его обязанностей, прав и ответственности, обеспечивающий условия для его эффективной работы в Университете |
6. | Положение о подразделении | Организационный документ, определяющий место подразделения в организационной структуре, цели и задачи создания подразделения, функциональную нагрузку подразделения, технологическую ответственность в рамках всей организации, взаимодействие с другими подразделениями организации, нормативные документы, регулирующие деятельность данного подразделения |
4. Описание процесса
4.1. Вход и выход, участники процесса
Вход: Служебная записка или иные документы, содержащие обоснование необходимости проведения организационных изменений.
Выход: Актуальная организационная структура Университета; Паспорт организационной структуры УрФУ; Утвержденная организационная документация (вновь разработанная либо измененная с учетом соответствующих организационных преобразований), регламентирующая деятельность структурных подразделений и работников Университета.
Участники:
- Инициатор организационных изменений Проректор по функциональному направлению/Директор Института Проректор по экономике и стратегическому развитию Управление стратегического развития и маркетинга Планово-финансовое управление Управление бухгалтерского учета и финансового контроля Юридическое управление Управление кадров Отдел управления качеством Управление по делопроизводству и общим вопросам
4.2. Порядок выполнения
Действия данной процедуры могут быть инициированы:
- Ректором Университета; Руководителем структурного подразделения, в рамках которого планируется проведение организационных изменений или проректором по направлению.
Изменения в организационную структуру вносятся в следующих случаях:
- Создание нового подразделения (или группы подразделений); Переименование существующего структурного подразделения (или группы подразделений); Переподчинение существующего подразделения (или группы подразделений); Исключение из организационной структуры существующего подразделения (или группы подразделений).
Инициация внесения изменений в организационную структуру:
Инициация внесения изменения в организационную структуру Университета может быть реализована в двух вариантах:
Вариант 1:
Изменение инициируется при проведении масштабных организационных преобразований, предполагающих появление в структуре Университета новых или реорганизацию существующих крупных организационных единиц, включающих подразделения нескольких функциональных направлений (например, создание Института). Данный вариант может быть инициирован учредителем (Минобрнауки), решениями Наблюдательного или Ученого советов, Ректором. Изменение структуры при данном варианте проводится в виде проекта и не рассматривается в данной документированной процедуре.
Вариант 2:
Инициируются изменения в рамках одного функционального направления и/или одной крупной организационной единицы (например, института, филиала) или отдельного подразделения. Данный вариант может быть инициирован проректором по направлению или руководителем подразделения, в рамках которого планируется внесение изменений в структуру.
В данной процедуре рассматривается Вариант 2 инициации внесения изменений в организационную структуру.
Настоящая процедура устанавливает централизованные полномочия Управления стратегического развития и маркетинга по согласованию изменений в организационной структуре Университета.
Управления стратегического развития и маркетинга является держателем последней актуальной версии организационной структуры Университета, которая ведется и обновляется в специализированной информационной системе Business Studio.
4.3. Основные этапы процесса внесения изменений в организационную структуру
Процесс внесения изменений в организационную структуру Университета включает в себя следующие этапы:
Инициация и анализ планируемых изменений организационной структуры; Подготовка и согласование приказа по изменению организационной структуры (в случае принятия положительного решения на этапе 1); Подготовка организационной документации и внесение изменений в структуру университета.Схема процесса внесения изменений в организационную структуру УрФУ представлена в Приложении № 1.
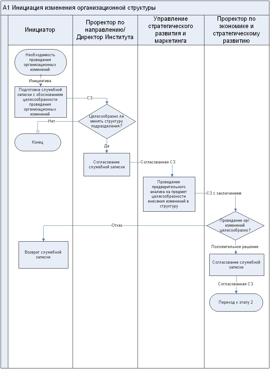
4.3.1. Инициация и анализ планируемых изменений организационной структуры – Этап 1
№ п/п | Действие | Ответственный | Результат | Сроки | Примечание |
1. | Подготовка служебной записки с обоснованием целесообразности проведения организационных изменений | Инициатор | Служебная записка | По мере формирования инициативы | В служебной записке в обязательном порядке указывается (форма представлена в Приложении №2):
В случае введения новой организационной единицы:
В случае переподчинения или исключения подразделения - порядок перераспределения закрепленных за подразделением функций между иными существующими подразделениями в организационной структуре Университета. |
2. | Согласование служебной записки | Проректор по функциональному направлению/ Директор Института | Служебная записка с визой проректора по функциональному направлению/ Директора Института | 3 рабочих дня | Служебная записка направляется на согласование проректору, в функциональном направлении которого, планируется проведение изменений При изменении организационной структуры Института служебная записка согласуется с Директором Института и проректором по функциональному направлению (например, если предусматривается создание нового подразделения в научном направлении Института, необходимо обязательное согласование с проректором по науке). Согласующий вправе отказать в создании или изменении подразделения, указав в служебной записке причины, по которым изменение структуры нецелесообразно. При положительном решении, служебная записка направляется на согласование в УСРиМ. |
3. | Проведение предварительного анализа на предмет целесообразности внесения изменений в структуру | УСРиМ | Служебная записка с заключением УСРиМ | 5 рабочих дней | Специалисты УСРиМ проводят анализ на соответствие требованиям Политики организационного развития УрФУ и формируют заключение о целесообразности изменения структуры:
УСРиМ вправе запрашивать дополнительную документацию, отражающую текущее состояние дел, и/или определяющую планы дальнейшего развития. Служебная записка с заключением УСРиМ направляется на рассмотрение проректору по ЭиСР. |
4. | Согласование служебной записки | Проректор по ЭиСР | Служебная записка с заключением проректора по ЭиСР | 3 рабочих дня | Проректор по ЭиСР вправе отказать в создании или изменении функционала подразделения, указав в служебной записке причины, по которым изменение структуры нецелесообразно. В этом случае организационные изменения не проводятся, и служебная записка возвращается руководителю, инициировавшему изменение оргструктуры. При положительном решении проректора по экономике и стратегическому развитию инициатор организационных изменений готовит проект приказа – переход к Этапу 2. *В случае необходимости рассмотрения вопроса на Ученом совете Университета – переход к действию 5 |
5* | Вынесение вопроса о создании/ ликвидации подразделений на рассмотрение Ученого совета Университета | Инициатор | Утвержденное Постановление Ученого Совета УрФУ | В соответствии с графиком заседаний Ученого совета | Данное действие необходимо только в случае создании и ликвидации структурных подразделений, осуществляющих образовательную и научную (научно - исследовательскую) деятельность, за исключением филиалов Университета (в соответствии с Уставом ФГАОУ ВО «Уральский федеральный университет имени первого Президента России » (новая редакция), утвержденный приказом Министерства образования и науки РФ от 01.01.01 № 000 При положительном решении Ученого совета инициатор организационных изменений готовит проект приказа – переход к Этапу 2 |
4.3.2. Подготовка и согласование приказа по изменению организационной структуры – Этап 2
№ п/п | Действие | Ответственный | Результат | Сроки | Примечание |
1. | Подготовка и запуск на согласование проекта приказа по изменению организационной структуры | Инициатор | Проект приказа | Инициатор в процессе подготовки приказа вправе обратиться за консультацией к специалистам УСРиМ | |
2. | Согласование и подписание проекта приказа | УДиОВ, УСРиМ, ПФУ, УБУиФК1, ЮУ, УК, Директор Института2, Проректор по функциональному направлению, в рамках которого осуществляются изменения, Проректор по ЭиСР, Проректор по ОВ | Подписанный приказ | 3 рабочих дня для каждого из участников | Проект приказа проходит поэтапную процедуру согласования, в соответствии с перечнем согласующих. В случае отказа в согласовании – указывается причина и документ возвращается инициатору на доработку. Доработанный приказ проходит повторную процедуру согласования. После согласования всеми участниками приказ направляется на подпись Ректору. |
3. | Внесение изменений в BS согласно приказу | УСРиМ | Актуализированная организационная структура | 5 рабочих дней | В течение 5-ти рабочих дней с момента издания приказа об изменении организационной структуры специалист УСРиМ актуализирует организационное структуру в систему Business Studio |
4.3.3. Подготовка организационной документации и внесение изменений в структуру университета – Этап 3
№ п/п | Действие | Ответственный | Результат | Сроки | Примечание |
1 | Формирование положения о подразделении и должностных инструкций | Должностное лицо, назначенное приказом по изменению организационной структуры | Проект ПСП | Сроки, указанные в приказе по изменению организационной структуры | Должностное лицо, назначенное приказом об изменении организационной структуры, готовит организационные документы с соблюдением требований документации СМК: - В случае создания подразделения (подразделений) разрабатывает положение о подразделении (группы положений о подразделениях), должностные инструкции сотрудников нового подразделения; - В случае изменения структуры или функционала подразделения (подразделений) вносит изменения в действующие положение о подразделении (группы положений о подразделениях) и должностные инструкции сотрудников. Разработанные и/или актуализированные проекты документов направляются на согласование. |
2 | Согласование положения о подразделении и должностных инструкций | Согласно требованиям регламента работы с документами СМК | Согласованные документы | 3 рабочих дня | Обязательные участники: УСРиМ - осуществляет экспертизу организационный документации, опираясь на Политику организационного развития Университета и утвержденную Ректором организационную структуру УрФУ:
ЮУ осуществляет правовую экспертизу с целью исключения юридических рисков; ОУК проводит нормаконтроль и проверку оформления документов на соответствие требования документации СМК; Проректор по функциональному направлению; Проректор по ЭиСР. При наличии замечаний документы направляются разработчику для внесения соответствующих изменений. |
3 | Выпуск положения о подразделении и должностных инструкций | Отдел управления качеством | Утвержденные документы | 3 рабочих дня | Согласованные организационные документы утверждаются ректором и регистрируются в ОУК. Сотрудники ОУК ведут учет и обновляют базу нормативной документации в системе Business Studio. |
4.4. Управление документацией
Настоящая процедура может быть пересмотрена по мере необходимости. Решение о необходимости пересмотра готовит заместителем начальника Управления стратегического развития и маркетинга.
Порядок внесения изменений в документ и согласование актуализированной версии изложен в ДП «Управление документацией».
4.5. Мониторинг, анализ, улучшение
Управление стратегического развития и маркетинга проводит ежеквартальный анализ организационных изменений и на основании полученных данных формирует:
- Паспорт организационной структуры УрФУ, включающий перечень изменений организационной структуры за прошедший квартал, актуальную структуру в виде организационных диаграмм, а также количественные характеристики по организационному устройству университета. Паспорт выпускается в двух подлинных экземплярах, согласуется с проректором по экономике и стратегическому развитию и утверждается Ректором УрФУ. Один экземпляр хранится в УСРиМ, второй передается проректору по экономике и стратегическому развитию. Аналитическую справку к Паспорту организационной структуры, определяющую основные тренды и факты в области организационного развития УрФУ. Справка согласуется с проректором по экономике и стратегическому развитию и передается для ознакомления Ректору для принятия управленческих решений.
5. Ответственность и полномочия
Ответственным за организацию разработки и введение процедуры в действие является Управление стратегического развития и маркетинга.
Ключевая зона ответственности основных участников в рамках процесса внесения изменений в организационную структуру УрФУ описана в таблице 3.
Таблица 3. Ключевая зона ответственности основных участников процесса
Ответственный | Полномочия, ответственность. |
Инициатор организационных изменений |
|
Проректор по функциональному направлению/Директор Института |
|
Управление стратегического развития и маркетинга |
|
Проректор по экономике и стратегическому развитию |
|
Управление по делопроизводству и общим вопросам |
|
Планово-финансовое управление |
|
Юридическое управление |
|
Управление кадров |
|
Отдел управления качеством |
|
Приложение 1





Приложение 2
Шаблон служебной записки об изменении организационной структуры
Служебная записка
№ 00-00/00 __.__.20__г.
Об изменении организационной
структуры Университета
Прошу рассмотреть возможность внесения следующих изменений в организационную структуру … (указать наименование функционального направления или вышестоящего структурного подразделения): … (указать суть планируемых изменений)
Необходимость организационных изменений (указать каких) обусловлена: … приводятся планы, проекты развития в рамках которых создается подразделение, показатели, которые должны быть достигнуты.
В случае введения новой организационной единицы указывается:
- Цель создания Планируемые функции Показатели эффективности и результативности нового подразделения Источники финансирования Результат изменения штатной и текущей численности работников, например: планируемая штатная численность подразделения … ставок, из них АУП … ППС … УВП … . Создание подразделения не приведет к увеличению штатной численность в рамках … (указать функциональное направление/вышестоящеее структурное подразделение) за счет перераспределения ставок следующим образом: … Результат изменения ФОТ, выраженный в числовых показателях.
В случае переподчинения или исключения организационной единицы указываются причины и предложения по перераспределению закрепленных за подразделением функций между иными существующими подразделениями в организационной структуре Университета.
1 При наличии (или планировании) у реорганизуемых подразделений финансово-хозяйственной деятельности.
2 В случае проведения организационных изменения в структуре Института



