Государственная интегрированная информационная система |
База знаний по установке и настройке программного обеспечения автоматизированного рабочего места пользователя системы «Электронный бюджет» |
СОДЕРЖАНИЕ
аннотация.. 3
1.... Список терминов и сокращений.. 4
2.... Перечень возможных проблем с подключением... 5
3.... Варианты решения.. 6
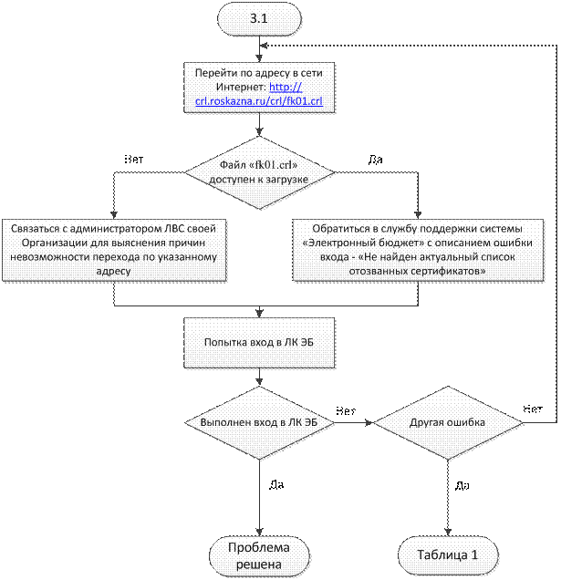
3.1. Ошибка «403 Доступ запрещен «Не найден актуальный список отозванных сертификатов». 6
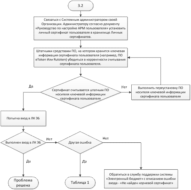
3.2. Ошибка «403 Доступ запрещен «Не найден корневой сертификат». 7
3.3. «Ошибка аутентификации: Учётная запись пользователя не найдена в системе. Обратитесь к Регистратору органа Федерального казначейства». 8
3.4. Ошибка «403 Доступ запрещен «Не выбран корректный сертификат клиента. Формат выбранного ключевого контейнера не поддерживается». 8
3.5. Ошибка «503 Сервер назначения недоступен». 8
Лист регистрации изменений.. 10
аннотация
Настоящий документ содержит перечень возможных проблем и способов их устранения при установке и настройке программного обеспечения автоматизированного рабочего места пользователя системы «Электронный бюджет».
2. Список терминов и сокращений
В документе используются следующие термины и сокращения:
АРМ – автоматизированное рабочее место пользователя системы «Электронный бюджет»;
ПО – программное обеспечение;
Система «Электронный бюджет» – государственная интегрированная информационная система управления общественными финансами «Электронный бюджет».
3. Перечень возможных проблем с подключением
Перечень возможных проблем при установке и настройке ПО приведен в таблице (Таблица 1).
Таблица 1. Перечень возможных проблем при установке и настройке ПО.
№ п/п | Описание ошибки | Раздел |
1. | Ошибка «403 Доступ запрещен «Не найден актуальный список отозванных сертификатов» | 3.1 |
2. | Ошибка «403 Доступ запрещен «Не найден корневой сертификат» | 3.2 |
3. | «Ошибка аутентификации: Учётная запись пользователя не найдена в системе. Обратитесь к Регистратору органа Федерального казначейства» | 3.3 |
4. | Ошибка «403 Доступ запрещен «Не выбран корректный сертификат клиента. Формат выбранного ключевого контейнера не поддерживается» | 3.4 |
5. | Ошибка «503 Сервер назначения недоступен» | 3.5 |
6. | В окне выбора сертификата пользователя отсутствует требуемый сертификат | 3.6 |
4. Варианты решения
4.1. Ошибка «403 Доступ запрещен «Не найден актуальный список отозванных сертификатов»

4.2. Ошибка «403 Доступ запрещен «Не найден корневой сертификат»

4.3. «Ошибка аутентификации: Учётная запись пользователя не найдена в системе. Обратитесь к Регистратору органа Федерального казначейства»

4.4. Ошибка «403 Доступ запрещен «Не выбран корректный сертификат клиента. Формат выбранного ключевого контейнера не поддерживается»

4.5. Ошибка «503 Сервер назначения недоступен»

4.6. В окне выбора сертификата пользователя отсутствует требуемый сертификат

Лист регистрации изменений
Номер версии документа | Дата изменения (дд. мм. гггг) | Автор изменения (ФИО) | Комментарии к изменениям |
1.0 | 02.02.2015 | Первоначальная версия документа | |
1.1 | 06.04.2015 | ||



