Процессно-организационная бизнес-модель
Строительной Компании
Содержание
1. Бизнес-направления деятельности строительной компании
2. Бизнес-процессы строительной компании первого уровня
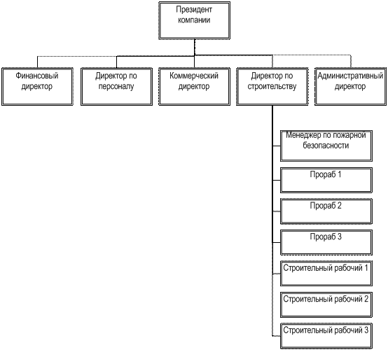
3. Организационная структура строительной компании верхнего уровня
4. Описание бизнес-процессов строительной компании
- Описание бизнес-процесса «Строительство объектов недвижимости»
5. Ключевые показатели бизнес-процессов – KPI(bp) строительной компании
- Ключевые показатели бизнес-процесса «Строительство объектов недвижимости»
1. Бизнес-направления деятельности строительной компании

2. Бизнес-процессы строительной компании первого уровня

3. Организационная структура строительной компании верхнего уровня


4. Описание бизнес-процессов строительной компании
- Описание бизнес-процесса «Строительство объектов недвижимости»
DFD-схема бизнес-процесса «Строительство объектов недвижимости»

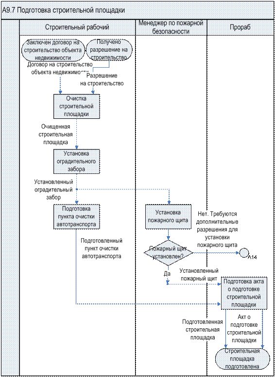
WFD-схема бизнес-процесса
«Строительство объектов недвижимости/Подготовка строительной площадки»

5. Ключевые показатели бизнес-процессов – KPI(bp) строительной компании
- Ключевые показатели бизнес-процесса «Строительство объектов недвижимости»




