Утвержден
ЭВАДРЭ-ЛУ
Республиканское унитарное предприятие
"Гродненский завод торгового машиностроения"
230023 Республика Беларусь,
6
![]()
007 РБ01 ![]()
![]()
ЭЛЕКТРОВОДОНАГРЕВАТЕЛИ
АККУМУЛЯЦИОННЫЕ С ТЕРМОИЗОЛЯЦИЕЙ ЗАКРЫТЫЕ
ЭВАД-10/1,25, ЭВАД-10/1,6
Руководство по эксплуатации
ЭВАДРЭ
ВНИМАНИЕ: Для обеспечения Вашей безопасности
и исключения преждевременного выхода из строя
водонагревателей ОБЯЗАТЕЛЬНО ВЫПОЛНИТЕ ИХ ЗАНУЛЕНИЕ ИЛИ ЗАЗЕМЛЕНИЕ, РЕГУЛЯРНО ОЧИЩАЙТЕ НАГРЕВАТЕЛЬНЫЙ
ЭЛЕМЕНТ И РЕЗЕРВУАР ОТ НАКИПИ.
1 Общие указания
Электроводонагреватели аккумуляционные с термоизоляцией закрытые ЭВАД-10/1,25, ЭВАД-10/1,6 (далее – водонагреватели) предназначены для нагрева воды в быту ниже точки кипения и автоматического поддержания ее температуры в течение всего времени включения водонагревателя в электросеть.
Водонагреватели могут эксплуатироваться в любых бытовых помещениях с температурой окружающего воздуха от 1 до 35 °С (вид климатического исполнения – УХЛ4 по ГОСТ ).
Водонагреватели подсоединяются к трубопроводу холодного централизованного или индивидуального водоснабжения с давлением в сети от 0,05 до
0,6 МПа и могут обеспечивать горячей водой несколько мест разбора.
Водонагреватели могут подключаться к трубопроводам централизованного холодного и горячего водоснабжения и использоваться в период отключения горячего водоснабжения.
Водонагреватели рассчитаны на установку под раковиной, мойкой и подключение к стандартному смесителю.
Качество водопроводной воды, поступающей в водонагреватели, должно соответствовать СанПиН 10-124 РБ-99.
Водонагреватели оснащены средствами защиты от аварийных режимов и рассчитаны на работу без надзора.
Водонагреватели не предназначены для использования лицами (включая детей) с пониженными физическими, чувственными или умственными способностями или при отсутствии у них жизненного опыта или знаний, если они не находятся под контролем или не проинструктированы об использовании водонагревателя лицом, ответственным за их безопасность.
Дети должны находиться под контролем для недопущения игры с водонагревателями.
Водонагреватели соответствуют требованиям технических нормативных правовых актов:
СТБ МЭК 3, СТБ МЭК 2005, СТБ ЕН 5,
СТБ ЕН 5, СТБ МЭК 006, СТБ МЭК 005;
ГОСТ Р МЭК , ГОСТ Р МЭК 99, ГОСТ Р 51317.3.2-99, ГОСТ Р 51317.3.3-99, ГОСТ Р 51318.14.1-99,
ГОСТ Р 51318.14.2-99.
Сертификат соответствия № ВY/0680. Срок действия
с 15 мая 2007 г. по 15 мая 2010 г.; выдан органом по сертификации продукции и услуг Гродненского ЦСМС, г. Гродно, пр-т Космонавтов, 56.
Сертификат соответствия № РОСС ВY. РБ01.В19050. Срок действия
с 25.05.2007 по 15.05.2010.
2 Технические требования
2.1 Технические характеристики приведены в таблице 1.
Таблица 1
Наименование параметра | Норма | |
ЭВАД-10/1,25 | ЭВАД-10/1,6 | |
Номинальная вместимость, л | 10 | |
Номинальная потребляемая мощность, кВт | 1,25 | 1,6 |
Номинальное напряжение однофазного переменного тока, частотой 50 Гц, В | 220 | |
Пределы настройки терморегулятора, °С | 35-77 | |
Номинальное давление воды, МПа | 0,6 | |
Время нагрева воды, мин, не более: от 15 до 40 °С от 15 до 77 °С | ||
15 40 | 12 30 | |
Габаритные размеры, мм: длина ширина высота | 270±10 250±10 500±10 | |
Масса, кг | 7,5±0,5 | |
Установленный срок службы, лет | 7* | |
Среднее время восстановления работоспособного состояния, ч, не более | 2 | |
* См. раздел 11. |
По типу защиты от поражения электрическим током водонагреватели соответствуют I классу по СТБ МЭК 2005, ГОСТ Р МЭК , по степени защиты от проникновения воды – IРХ3 по ГОСТ .
При отборе из водонагревателя воды, нагретой до максимальной температуры (77 °С), и смешивании ее в смесителе с холодной водой температурой 15 °С, можно единовременно получить объем теплой воды, указанный в таблице 2.
Таблица 2
Температура смешанной воды, °С | Объем смешанной воды, л |
40 | 25 |
60 | 12 |
Сведения о содержании драгоценных металлов приведены в таблице 3.
Таблица 3
Наименование и обозначениекомплектующего изделия | Кол., шт. | Масса металла, г |
Серебро Ср 999 ГОСТ | ||
Ограничитель температурыKV-441R4-01 | 1 | 0,158 |
3 Комплектность
Комплектность приведена в таблице 4.
Таблица 4
Наименование и обозначение | Кол., шт. | Примечание |
Электроводонагреватель аккумуляционный стермоизоляцией закрытый ЭВАД-10 | 1 | |
Съемные части | ||
Дюбель 45х5 | 2 | |
Шуруп 5х50 | 2 | |
Клапан безопасности | 1 | |
Фильтр осадочный | 1 | |
Рукав гибкий | 2 | |
Запасные части | ||
Кольцо | 2 | под фланец с ТЭН |
Эксплуатационная документация | ||
Руководство по эксплуатации | 1 | |
Упаковка | 1 |
4 Требования безопасности
Эксплуатация водонагревателей разрешается только после проверки надежности их крепления к стене, проверки отсутствия течей воды в соединениях и выполнения требований безопасности, изложенных в настоящем руководстве по эксплуатации.
ВНИМАНИЕ: ЗАНУЛЕНИЕ ИЛИ ЗАЗЕМЛЕНИЕ ВОДОНАГРЕВАТЕЛЕЙ ОБЯЗАТЕЛЬНО!
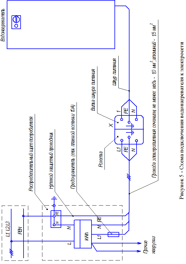
При вводе в жилое строение должно быть выполнено заземление нулевого провода. Сопротивление заземляющего устройства - не более 30 Ом. Проводник зануления (заземления) сечением не менее фазного провода должен быть надежно присоединен к заземляющему контакту розетки (рисунок 5) и щитку учета электроэнергии со стороны ввода питающей сети. При отсутствии заземления нулевого провода на конечной опоре воздушной линии электропитания необходимо выполнить заземление нулевого провода согласно ПУЭ.
Для заземления в первую очередь используйте естественные заземлители (металлические и железобетонные конструкции зданий и сооружений, имеющие соединение с землей).
ЗАПРЕЩАЕТСЯ ИСПОЛЬЗОВАТЬ ДЛЯ ЗАЗЕМЛЕНИЯ МЕТАЛЛОКОНСТРУКЦИИ ВОДОПРОВОДНЫХ, ОТОПИТЕЛЬНЫХ И ГАЗОВЫХ СЕТЕЙ.
При отсутствии естественных заземлителей необходимо использовать искусственные заземлители.
В качестве искусственных заземлителей применяются горизонтальные или вертикальные заземлители – стальные стержни диаметром 10-16 мм длиной от 4,5 до 5 м или угловая сталь с толщиной стенки не менее 4 мм и длиной от 2,5 до 3 м. Верхний конец вертикального заземлителя должен быть заглублен от 0,6 до 0,7 м от поверхности земли. Горизонтальные заземлители должны быть проложены на глубине от 0,5 до 0,7 м.
При величине сопротивления заземлителя больше 10 Ом необходимо установить несколько заземлителей. Соединение заземлителей между собой, а также соединение заземлителей с заземляющим проводником следует выполнять сваркой.
Перед включением водонагревателей в сеть визуально убедитесь в отсутствии повреждений шнура питания, вилки и розетки. Не следует включать мокрыми руками штепсельную вилку в розетку.
Все работы по установке, ремонту и техническому обслуживанию производите только при отключенных от электросети водонагревателях.
ЗАПРЕЩАЕТСЯ:
- ЭКСПЛУАТИРОВАТЬ ВОДОНАГРЕВАТЕЛИ БЕЗ ЗАЗЕМЛЕНИЯ ИЛИ ЗАНУЛЕНИЯ;
- ЭКСПЛУАТИРОВАТЬ ВОДОНАГРЕВАТЕЛИ БЕЗ КЛАПАНА БЕЗОПАСНОСТИ ИЛИ С НЕИСПРАВНЫМ КЛАПАНОМ;
- ВКЛЮЧАТЬ В СЕТЬ И ЭКСПЛУАТИРОВАТЬ ВОДОНАГРЕВАТЕЛИ СО СНЯТЫМИ КРЫШКАМИ;
- ВКЛЮЧАТЬ ВОДОНАГРЕВАТЕЛИ В СЕТЬ, НЕ ЗАПОЛНИВ ИХ ВОДОЙ;
- ЭКСПЛУАТИРОВАТЬ ВОДОНАГРЕВАТЕЛИ С НЕИСПРАВНЫМ ТЕРМОРЕГУЛЯТОРОМ ИЛИ ТЕРМОВЫКЛЮЧАТЕЛЕМ;
- ЭКСПЛУАТИРОВАТЬ ВОДОНАГРЕВАТЕЛИ С ЗАКРЫТЫМ ВЕНТИЛЕМ НА ТРУБОПРОВОДЕ ПОДВОДА ХОЛОДНОЙ ВОДЫ.
В случае выхода из строя водонагревателей необходимо немедленно выключить водонагреватели, вынув вилку из розетки, выявить и устранить неисправность.
Для безопасной работы водонагревателей проведение технического обслуживания по пунктам 8.1 и 8.2 обязательно.
ТРЕБОВАНИЯ ПОЖАРНОЙ БЕЗОПАСНОСТИ:
- обеспечьте условия, исключающие возможность самостоятельного включения водонагревателей малолетними детьми;
- не держите вблизи включенных водонагревателей легковоспламеняющиеся вещества;
- розетку необходимо устанавливать на несгораемом основании, в доступном месте, с целью обеспечения, при необходимости, возможности быстрого отключения водонагревателей от электросети. Не допускается размещать розетку под и над мойкой, в кухонном шкафу и в других неудобных для эксплуатации местах;
- если при работе водонагревателей ощущается запах гари, срочно отключите их от электросети и вызовите специалиста ремонтного предприятия.
Номер телефона вызова пожарной службы "101" (в РБ).
5 Устройство водонагревателей
Водонагреватели (рисунок 1) представляют собой резервуар 4, выполненный из нержавеющей стали и заключенный в кожух 5 со съемными крышками 3 и 8. Верхняя крышка с одной стороны заведена зацепом в паз кожуха, с противоположной стороны – крепится к кожуху шурупом. Нижняя крышка крепится двумя винтами. Пространство между резервуаром и кожухом заполнено теплоизоляцией 6. На лицевой поверхности кожуха установлены ручка терморегулятора 2 и арматура светосигнальная 1. Терморегулятор 12 и ограничитель температуры (термовыключатель) 11 расположены под верхней крышкой, нагревательный элемент 7– под нижней крышкой.
Подсоединение водонагревателя к электросети производится с помощью шнура питания с вилкой 10.
Термовыключатель предназначен для исключения возможности нагрева воды выше точки кипения при отказе терморегулятора. На корпусе термовыключателя имеется кнопка 9, служащая для возврата термовыключателя в рабочее положение, после устранения причины его срабатывания.

Клапан безопасности 4 (рисунки 3 и 4) совмещает в себе три клапана:
- клапан предохранительный, обеспечивающий сброс воды наружу через отверстие переливное, когда давление в резервуаре возрастает до (0,67 ±0,03) МПа;
- клапан обратный, открывающийся при давлении (0,03±0,02) МПа, предотвращающий самопроизвольный выход воды в подающий водопровод при падении в нем давления;
- клапан перелива, открывающий выход воды из резервуара в линию подающего водопровода в случае, когда давление в резервуаре превысит давление водопровода на 0,07 МПа. Клапан позволяет понизить давление в резервуаре во время нагрева воды.
Электрическая схема водонагревателей показана на рисунке 2.
6 Подготовка к работе
6 Подготовка к работе
ВНИМАНИЕ: Подключение водонагревателя к трубопроводам холодного и горячего водоснабжения, монтаж розетки с заземляющим контактом, установку аппарата защиты водонагревателя, прокладку проводов, подключение и испытание должна выполнять специализированная организация по бытовому обслуживанию населения или службы ЖЭС по заявке потребителя.
Схема подключения водонагревателя к трубопроводу холодного водоснабжения и месту разбора горячей воды показана на рисунке 3. Схема подключения водонагревателя к трубопроводам холодного и горячего водоснабжения на период отключения горячей воды показана на рисунке 4.
При подключении водонагревателя, на трубопроводе холодного водоснабжения необходимо установить запорный вентиль 2, фильтр осадочный 3 и клапан безопасности 4 .
Направление стрелки на корпусе осадочного фильтра и клапана безопасности должно совпадать с направлением движения воды. Клапан безопасности установить выступом переливного отверстия вниз. На него рекомендуется надеть трубку для отвода воды в случае срабатывания клапана и вывести ее в слив или в открытую емкость вместимостью не менее 0,5 л, расположенные в помещении с плюсовой температурой. Трубка должна быть устойчивой к воздействию температуры до 80 °С с внутренним диаметром 8 мм и максимальной длиной 1,2 м.
Необходимо исключить возможность закупорки или загрязнения трубки и попадания воды на водонагреватель при срабатывании клапана безопасности.
Водонагреватель закрепить на стене под мойкой в месте, удобном для обслуживания, с помощью шурупов 7 и дюбелей 8.
Подключение водонагревателя к смесителю 9 и клапану безопасности 4 произвести с помощью армированных гибких шлангов с накидными гайками 5, имеющими внутреннюю резьбу G ½-В. Шланг отбора горячей воды, во избежание охлаждения воды, должен быть по возможности коротким.
ВНИМАНИЕ: ДЛЯ ПОДКЛЮЧЕНИЯ ВОДОНАГРЕВАТЕЛЕЙ К СИСТЕМЕ ВОДОСНАБЖЕНИЯ НЕОБХОДИМО ИСПОЛЬЗОВАТЬ НОВЫЕ РУКАВА ГИБКИЕ, ПОСТАВЛЯЕМЫЕ С ПРИБОРОМ. ПОВТОРНОЕ ИСПОЛЬЗОВАНИЕ СТАРЫХ РУКАВОВ ГИБКИХ НЕ ДОПУСКАЕТСЯ.
На стене, в месте удобном для использования, установить розетку с заземляющим контактом для подключения водонагревателя к электросети и контуру заземления. Не допускается размещать розетку под и над мойкой, в кухонном шкафу и в других неудобных для эксплуатации местах. Розетку установить на несгораемом основании.
На распределительном щите установить аппарат защиты электрических цепей водонагревателя (предохранитель, или автоматический выключатель),
рассчитанный на номинальный ток 10 А. Предохранитель установить в фазном проводнике.
ЗАПРЕЩАЕТСЯ Установка предохранителя в нулевом рабочем проводнике.
Аппарат защиты цепей водонагревателя допускается не устанавливать, если питающая их линия защищена аппаратом с уставкой не более 25А.
Подвод электроэнергии от распределительного щита к розетке производить проводниками или кабелем сечением жил не менее 1,0 мм2 – для меди и 1,5 мм 2 – для алюминия
(рисунок 5).



7 Порядок работы
Заполнить водонагреватель водой:
- при подключении водонагревателя по схеме, показанной на рисунке 3, необходимо открыть вентиль разбора горячей воды смесителя 9 затем вентили 2, 10;
- при подключении водонагревателя по схеме, показанной на рисунке 4, необходимо открыть вентиль разбора горячей воды смесителя 9 затем перекрыть вентиль на трубопроводе горячего водоснабжения 11, открыть вентиль на трубопроводе холодного водоснабжения 10 и запорные вентили 2.
После появления воды из сливного отверстия смесителя, водонагреватель будет заполнен. Подсоединить водонагреватель к электросети с помощью шнура питания. Включить нагрев воды поворотом ручки терморегулятора по часовой стрелке. Загоревшийся индикатор арматуры светосигнальной свидетельствует о работе нагревательного элемента.
ВНИМАНИЕ: ПРИ ВКЛЮЧЕННОМ В ЭЛЕКТРОСЕТЬ ВОДОНАГРЕВАТЕЛЕ ЗАПОРНЫЕ ВЕНТИЛИ НА ТРУБОПРОВОДЕ ПОДАЧИ ХОЛОДНОЙ ВОДЫ ДОЛЖНЫ БЫТЬ ПОСТОЯННО ОТКРЫТЫМИ.
Когда вода в водонагревателе достигнет заданной температуры, терморегулятор отключит нагревательный элемент и индикатор арматуры светосигнальной погаснет. При охлаждении воды на (1,5-6) °С терморегулятор автоматически включит ее нагрев. Таким образом, происходит автоматическое поддержание заданной терморегулятором температуры воды в водонагревателе.
При открывании вентиля разбора, холодная вода, поступая в водонагреватель, вытесняет горячую воду.
В случае перерыва в использовании водонагревателя более суток его следует отключить от электросети с помощью шнура питания и закрыть запорный вентиль на трубопроводе холодного водоснабжения. Повторное включение водонагревателя в работу осуществляется в порядке, изложенном выше.
В процессе эксплуатации водонагревателя на внутренних стенках резервуара и нагревательного элемента образуется слой накипи, которая увеличивает длительность нагрева воды и приводит к перегоранию спирали нагревательного элемента. Более интенсивное образование накипи происходит при работе на жесткой воде и при температуре нагрева воды более 60 °С, поэтому при длительной эксплуатации водонагревателя ручку терморегулятора не рекомендуется устанавливать на максимальное значение. Обращаем Ваше внимание, что поворотом ручки терморегулятора не увеличивается мощность водонагревателя и не сокращается время нагрева, а только включается нагрев и устанавливается температура нагрева воды в пределах от 35 до 77 °С.
ВНИМАНИЕ: ВО ИЗБЕЖАНИЕ ПОЛОМКИ ТЕРМОРЕГУЛЯТОРА НЕ ИЗМЕ-
НЯЙТЕ УСТАНОВКУ ТЕРМОРЕГУЛЯТОРА С ВЫСОКОЙ ТЕМПЕРАТУРЫ НА
БОЛЕЕ НИЗКУЮ (ВРАЩЕНИЕ РУЧКИ ПРОТИВ ЧАСОВОЙ СТРЕЛКИ), ЕСЛИ В ВОДОНАГРЕВАТЕЛЕ НАХОДИТСЯ ВОДА С ВЫСОКОЙ ТЕМПЕРАТУРОЙ. Следует предварительно охладить воду, открыв вентиль разбора горячей воды
на 2 – 3 мин, затем повернуть ручку против часовой стрелки.
При срабатывании клапана безопасности необходимо:
- отключить водонагреватель от электросети с помощью шнура питания;
- открыть вентиль разбора горячей воды;
- закрыть запорный вентиль на трубопроводе холодного водоснабжения;
- выявить и устранить причину срабатывания.
Для полного слива воды из резервуара необходимо:
- отключить водонагреватель от электросети с помощью шнура питания;
- во избежание ожога охладить воду в резервуаре, открыв вентиль разбора горячей воды на 1-2 мин;
- закрыть запорный вентиль на трубопроводе холодного водоснабжения, оставив открытым вентиль разбора горячей воды;
- открутить накидные гайки и достать водонагреватель из-под мойки, за - тем, постепенно наклоняя его над мойкой, слить воду.
При срабатывании термовыключателя необходимо:
- отключить водонагреватель от электросети с помощью шнура питания;
- охладить воду, открыв вентиль разбора горячей воды;
- выявить и устранить причину срабатывания;
- привести термовыключатель в рабочее состояние, для чего снять верхнюю крышку водонагревателя и на корпусе термовыключателя нажать кнопку возврата термовыключателя в рабочее положение до щелчка. Будьте внимательны при снятии крышки водонагревателя, не повредите зацеп, имеющийся на стенке крышки.
8 Техническое обслуживание и правила хранения
8.1 Каждые 14 дней необходимо проверять предохранительный клапан. Для этого необходимо колпак предохранительного клапана повернуть вправо или влево, пока из переливного отверстия не потечет вода. Затем вернуть колпак в исходное положение (добиться прекращения течи).
8.2 Один раз в пять месяцев необходимо:
-снять нагревательный элемент и удалить с него накипь механическим путем (скалыванием) или обработкой в специальных растворах, а также смыть накипь, скопившуюся в резервуаре.
ЗАПРЕЩАЕТСЯ Погружать наружную часть нагревательного элемента (над резьбой) в очищающий раствор!
- проверить внешним осмотром состояние и крепление зануляющих или заземляющих проводников и зажимов, токопроводящих проводников;
- проверить отсутствие течей в соединениях, при необходимости подтянуть крепеж;
- очистить фильтр осадочный Ду 15.
8.3 При повреждении шнура питания его следует заменить специальным шнуром, получаемым у изготовителя или сервисной службы.
8.4 Наружную поверхность кожуха водонагревателя периодически протирать мягкой хлопчатобумажной тканью, смоченной содовым раствором или мыльной водой.
Работы по техническому обслуживанию водонагревателя производить только при отключенном от электросети водонагревателе.
Не допускать к техническому обслуживанию водонагревателя лиц, не ознакомленных с настоящим руководством по эксплуатации.
8.5 Хранить водонагреватель в сухом помещении при температуре воздуха
от 5 до 40 °С.
9 Возможные неисправности и методы их устранения
9.1 Возможные неисправности и методы их устранения приведены в таблице 5.
Таблица 5
Возможная неисправность | Вероятная причина | Метод устранения |
1 Водонагреватель включен в сеть, терморегулятор включен, индикатор арматуры светосигнальной не горит. | Нарушен контакт в шнуре. Вышел из строя терморегулятор. Перегорел индикатор арматуры светосигнальной. Сработал термовыключатель. | Заменить шнур. Заменить терморегулятор. Заменить арматуру светосигнальную. Устранить неисправность. Нажать кнопку возврата термовыключателя в рабочее положение. |
2 Индикатор арматуры светосигнальной горит. Температура на выходе из водонагревателя выше 77 °С независимо от положения ручки терморегулятора. | Вышел из строя терморегулятор. | Заменить терморегулятор. |
3 Индикатор арматуры светосигнальной горит. Вода не нагревается. | Вышел из строя ТЭН. | Заменить ТЭН. |
4 Индикатор арматуры светосигнальной горит. Вода не нагревается до установленной температуры. | Поверхность ТЭН покрыта слоем накипи. | Очистить ТЭН от накипи. |
5 Постоянное подтекание воды из предохранительного клапана. | Давление водопроводной сети превышает 0,6 МПа. Колпак предохранительного клапана не установлен в исходное положение. | Установить редукционный клапан на входе. Повернуть колпак предохранительного клапана в исходное положение. |
10 Свидетельство о приемке и продаже
Электроводонагреватель аккумуляционный с термоизоляцией закрытый
ЭВАД-10/ № _________ соответствует требованиям ТУ РБ . "Электроводонагреватели аккумуляционные с термоизоляцией закрытые ЭВАД" и признан годным для эксплуатации.
Дата изготовления _______________________
Штамп ОТК
Продан _______________________________________________________________
наименование предприятия торговли
Дата продажи_________________ ______________________
подпись
М. П.
11 Гарантии изготовителя
Изготовитель гарантирует нормальную работу водонагревателя при условии соблюдения правил его установки, эксплуатации, технического обслуживания и хранения согласно настоящему руководству по эксплуатации. Гарантийный срок -12 месяцев, а на резервуар - 7 лет, со дня продажи потребителю.
При отсутствии даты продажи и штампа предприятия торговли гарантийный срок исчисляется со дня изготовления водонагревателя.
В течение гарантийного срока изготовитель безвозмездно проводит ремонт водонагревателя по предъявлению потребителем заполненного гарантийного талона с отметкой даты его продажи.
Претензии изготовителем не принимаются:
- в случае ремонта водонагревателя лицами, не имеющими на это соответствующего разрешения;
- при нарушении сроков технического обслуживания, установленных настоящим руководством;
- по комплектности водонагревателя.
ВНИМАНИЕ: ПРОВЕРЯЙТЕ КОМПЛЕКТНОСТЬ ВОДОНАГРЕВАТЕЛЯ ПРИ ПОКУПКЕ ЕГО В МАГАЗИНЕ.
Заполнение гарантийного талона при продаже обязательно.
После истечения срока службы возможно дальнейшее использование водонагревателя после проведения ревизии его технического состояния и замены изношенных деталей и комплектующих изделий специалистами ремонтного предприятия.
При невыполнении указанного выше не гарантируется безопасная работа водонагревателя, возможен частый выход из строя и неэффективная его работа.
Порядок возврата дефектного изделия:
- дефектное изделие принимается на замену только комплектным;
- при отсутствии царапин, сколов и других дефектов внешнего вида, обусловленных эксплуатацией изделия потребителем.
Приложение А
Республиканское унитарное предприятие
"Гродненский завод торгового машиностроения"
Республика Беларусь, г. Гродно,
ТАЛОН №1 НА ГАРАНТИЙНЫЙ РЕМОНТ
1 Электроводонагреватель ЭВАД-10/ №________
___________________________________________
месяц, год выпуска
Штамп ОТК
2 __________________________________________
дата продажи (поставки) изделия продавцом (поставщиком)
_________________
М. П. подпись
3 __________________________________________
дата ввода изделия в эксплуатацию
_________________
М. П. подпись
Выполнены работы ________________________
_________________________________________
_________________________________________
_________________________________________
_________________________________________
Исполнитель Владелец
________________ __________________
фамилия, имя, отчество подпись
___________________________________________________________________
наименование предприятия, выполнившего ремонт
________________________________________________
и его адрес
М. П.
________________________________________________
должность и подпись руководителя предприятия, выполнившего ремонт
Приложение А
Республиканское унитарное предприятие
"Гродненский завод торгового машиностроения"
Республика Беларусь, г. Гродно,
ТАЛОН №2 НА ГАРАНТИЙНЫЙ РЕМОНТ
1 Электроводонагреватель ЭВАД-10/ №________
___________________________________________
месяц, год выпуска
Штамп ОТК
2 __________________________________________
дата продажи (поставки) изделия продавцом (поставщиком)
_________________
М. П. подпись
3 __________________________________________
дата ввода изделия в эксплуатацию
_________________
М. П. подпись
Выполнены работы ________________________
_________________________________________
_________________________________________
_________________________________________
_________________________________________
Исполнитель Владелец
________________ __________________
фамилия, имя, отчество подпись
___________________________________________________________________
наименование предприятия, выполнившего ремонт
________________________________________________
и его адрес
М. П.
________________________________________________
должность и подпись руководителя предприятия, выполнившего ремонт
Приложение А
Республиканское унитарное предприятие
"Гродненский завод торгового машиностроения"
Республика Беларусь, г. Гродно,
ТАЛОН №3 НА ГАРАНТИЙНЫЙ РЕМОНТ
1 Электроводонагреватель ЭВАД-10/ №________
___________________________________________
месяц, год выпуска
Штамп ОТК
2 __________________________________________
дата продажи (поставки) изделия продавцом (поставщиком)
_________________
М. П. подпись
3 __________________________________________
дата ввода изделия в эксплуатацию
_________________
М. П. подпись
Выполнены работы ________________________
_________________________________________
_________________________________________
_________________________________________
_________________________________________
Исполнитель Владелец
________________ __________________
фамилия, имя, отчество подпись
___________________________________________________________________
наименование предприятия, выполнившего ремонт
________________________________________________
и его адрес
М. П.
________________________________________________
должность и подпись руководителя предприятия, выполнившего ремонт
Необходимо исключить возможность закупорки или загрязнения трубки и попадания воды на водонагреватели при срабатывании клапана безопасности.
Водонагреватели закрепить на стене под мойкой в месте, удобном для обслуживания, с помощью шурупов 7 и дюбелей 8.
Подключение водонагревателей к смесителю 9 и клапану безопасности 4 произвести с помощью армированных гибких шлангов с накидными гайками 5, имеющими внутреннюю резьбу G ½-В. Шланг отбора горячей воды, во избежание охлаждения воды, должен быть по возможности коротким.
На стене, в месте удобном для использования, установить розетку с заземляющим контактом для подключения водонагревателей к электросети и контуру заземления. Не допускается размещать розетку под и над мойкой, в кухонном шкафу и в других неудобных для эксплуатации местах. Розетку установить на несгораемом основании.
На распределительном щите установить аппарат защиты электрических цепей водонагревателей (предохранитель, или автоматический выключатель) на номинальный ток 10А. Предохранитель установить в фазном проводнике. Установка предохранителя в нулевом рабочем проводнике ЗАПРЕЩАЕТСЯ. Аппарат защиты цепей водонагревателей допускается не устанавливать, если питающая их линия защищена аппаратом с уставкой не более 25А.
Подвод электроэнергии от распределительного щита к розетке производить проводниками или кабелем сечением жил не менее 1,0 мм2 (рисунок 5).
7 Порядок работы
Заполнить водонагреватель водой:
- при подключении водонагревателя по схеме, показанной на рисунке 1, необходимо открыть вентиль разбора горячей воды затем вентили 2, 10.
- при подключении водонагревателя по схеме, показанной на рисунке 2, необходимо перекрыть вентиль на трубопроводе горячего водоснабжения 11 и открыть вентили присоединения водонагревателя 2.
После появления воды из сливного отверстия смесителя, водонагреватель будет заполнен. Подсоединить водонагреватель к электросети с помощью шнура питания. Включить нагрев воды поворотом ручки терморегулятора по часовой стрелке. Загоревшийся индикатор свидетельствует о работе нагревательного элемента.
ВНИМАНИЕ! ПРИ ВКЛЮЧЕННОМ В ЭЛЕКТРОСЕТЬ ВОДОНАГРЕВАТЕЛЕ ЗАПОРНЫЕ ВЕНТИЛИ НА ТРУБОПРОВОДЕ ПОДАЧИ ХОЛОДНОЙ ВОДЫ ДОЛЖНЫ БЫТЬ ПОСТОЯННО ОТКРЫТЫМИ.
Когда вода в водонагревателе достигнет заданной температуры, терморегулятор отключит нагревательный элемент и индикатор погаснет. При охлаждении воды на (1,5-6) °С терморегулятор автоматически включит ее нагрев. Таким образом, происходит автоматическое поддержание заданной терморегулятором температуры воды в водонагревателе.
При открывании вентиля разбора, холодная вода, поступая в водонагреватель, вытесняет горячую воду.
В случае перерыва в использовании водонагревателя более суток его следует отключить от электросети с помощью шнура питания и закрыть запорный вентиль на трубопроводе холодного водоснабжения. Повторное включение водонагревателя в работу осуществляется в порядке, изложенном выше.
В процессе эксплуатации водонагревателя на внутренних стенках резервуара и нагревательного элемента образуется слой накипи, которая увеличивает длитель-






