
Рис. 1.6.6. Окно NPW с выполненными установками для создаваемого проекта
В этом окне приведена итоговая информация по сделанному пользователем выбору на предыдущих шагах NPW, а также информация по условиям работы выбранного кристалла. Нажатие на кнопку Finish завершит работу NPW. Если теперь открыть окно навигатора проекта, то на странице Hierarchy появится тип выбранного кристалла ПЛИС и имя модуля верхнего уровня, а на странице Files - добавленные к проекту файлы.
Утилита NPW позволяет на каждом шаге своего выполнения вернуться к предыдущим шагам, и в случае необходимости, скорректировать выполненные действия.
Часть 2 Ввод описания проекта в Quartus II
2.1. Ввод и редактирование схем в графическом редакторе
2.1.1. Назначение и возможности графического редактора Quartus II
Графический редактор Quartus II предоставляет разработчикам привычную для них традиционную среду схемотехнического проектирования. Он позволяет легко и быстро осуществлять ввод сложных иерархических проектов, в которых используются базовые элементы, мегафункции, макрофункции, IP ядра из стандартной библиотеки Quartus II, а также модули из собственной библиотеки пользователя.
Возможность создания условных графических обозначений (символов) структурных компонентов проекта позволяет создавать собственные библиотеки пользователя. Символы могут представлять любой тип проектного файла, включая другие схемные файлы, текстовые файлы описаний на языках HDL, файлы описаний конечных автоматов.
Основным инструментом графического редактора является мышь. С помощью мыши активируются кнопки на инструментальной панели графического редактора, выбираются элементы из библиотеки, затем размещаются на схеме, выполняются соединения элементов между собой. Имена объектов схемы и текстовые комментарии вводятся с помощью клавиатуры.
Для редактирования схем используется стандартный приём. Вначале редактируемый объект выделяется на схеме. Затем с ним выполняются необходимые действия по его редактированию.
При перемещении элементов на схеме можно использовать функцию неразрывности цепей (rubber banging). При её включении сигнальные связи сохраняются.
Полезным при редактировании является использование контекстно-зависимого меню, вызываемого стандартным образом. Выполнение команды Properties из этого меню позволяет посмотреть свойства выделенного объекта, и при необходимости внести в них изменения.
Другой важной особенностью графического редактора Quartus II является необязательность рисования всех соединений в схеме. Достаточно присвоить одно и то же имя разным фрагментам соединений, чтобы эти фрагменты считались соединенными.
Графический редактор Quartus II предоставляет множество других возможностей. Так, в схеме можно использовать элементы графического оформления: прямоугольники, овалы, отрезки, линии, а также строки текстовых комментариев. Причем эти вспомогательные элементы создаются и редактируются стандартным образом. Можно выбрать различную толщину линий и их цвет, различные шрифты и их размер, а также разные цвета для отображения текста.
Средства зеркального отображения расположения выделенных объектов относительно горизонтали или вертикали, а также поворачивания их на схеме на 90 градусов, позволят произвольно ориентировать объекты в схеме.
Окно графического редактора может быть отсоединено от главного окна менеджера проекта и стандартным образом увеличено до полноэкранного размера. Стандартным приёмом оно может быть возвращено на место. С другой стороны, на инструментальной панели графического редактора имеется стандартная кнопка увеличения, уменьшения масштаба, использование которой позволит сделать комфортным представление схемы на экране для любого пользователя.
Также используются стандартные механизмы горизонтальной и вертикальной прокрутки экрана.
Графический редактор позволяет одновременно редактировать несколько проектных файлов. Для этого используется стандартный прием использования закладок, когда в одном окне отображается одна из множества допустимых страниц. Чтобы перейти к другой странице достаточно щелкнуть мышью по её закладке.
2.1.2. Создание нового схемного модуля
Для создания нового схемного модуля и последующего включения его в проект выполните следующие шаги.
1. На панели инструментов Quartus II щелкните левой кнопкой мыши по кнопке File, а затем в выпадающем меню, показанном на рис. 2.1.2.1, щелкните по строке New, после чего на экране монитора появится окно, представленное на рис. 2.1.2.2. В этом окне приведены возможные варианты типов исходных файлов, которые могут быть использованы в реализуемом проекте.

Рис. 2.1.2.1. Выпадающее меню команды File менеджера проекта

Рис. 2.1.2.2. Окно выбора типа создаваемого файла
2. Для создания схемы выберите в окне New тип файла Block Diagram/Schematic File и нажмите кнопку OK.
3. Затем в главном окне менеджера проекта Quartus II появится изображение пустого схемного файла с названием block1.bdf, как показано на рисунке 2.1.2.3.

Рис. 2.1.2.3. Пример создания нового схемного файла
4. Присвойте новому файлу собственное имя. Для этого вновь щелкните мышью по кнопке File на главной панели Quartus II, а в выпадающем меню, выполните команду Save As. Появится окно, показанное на рис. 2.1.2.4.
5. В поле «Имя файла» напечатайте назначаемое имя. Установите галочку в поле Add file to current project и нажмите кнопку Сохранить, что приведет к добавлению вновь созданного файла к проекту. В примере на рис 2.1.2.4 новому файлу назначается имя «struct_avt».
Чтобы убедиться в этом, откройте окно Files навигатора проекта. Далее можно выполнять ввод схемы.

Рис. 2.1.2.4. Пример назначения имени схемному файлу
2.1.3. Окно графического редактора схем
После успешного создания нового схемного модуля и присвоения ему имени в главном окне менеджера проекта Quartus II, появится окно графического редактора, показанное на рис. 2.1.3.1.

Рис. 2.1.3.1. Окно графического редактора схемного файла struct_avt. bdf
В верхней строке окна редактора содержится имя редактируемого модуля. Вдоль левого края окна размещается панель инструментов. Оставшаяся часть окна представляет поле для рисования схемы. Назначение кнопок инструментальной панели следующее.
- кнопка позволяет вынести схемный модуль в отдельное окно монитора, которое затем может быть стандартным образом расширено до формата полного экрана монитора. Повторное нажатие этой кнопки возвращает окно схемного редактора на прежнее место.
- кнопка используется для выделения объекта в рабочем поле схемного редактора. Выделенным объектом может являться элемент схемы, фрагмент соединения, линия связи, контакт ввода-вывода и т. д.
- кнопка используется для ввода поясняющих текстовых строк в схему.
- нажатие этой кнопки приводит к вызову библиотеки символов, из которой могут быть извлечены необходимые элементы и помещены в схему. Причем помимо стандартной библиотеки пакета Quartus II могут быть использованы и другие библиотеки, подключаемые при работе с New Project Wizard (см. раздел 1.6), либо созданные в процессе работы над текущим проектом.
- кнопка рисование блока
- кнопка рисование цепи
- кнопка рисование шины
- кнопка рисование канала связи
- кнопка использования неразрывного соединения
- кнопка разрешения выделения части цепи
- кнопка изменения масштаба
- кнопка увеличения изображения до полного размера экрана
- кнопка поиска
- кнопка зеркального отражения относительно вертикальной оси
- кнопка зеркального отражения относительно горизонтальной оси
- кнопка поворота на 90 градусов против часовой стрелки
- кнопка рисования прямоугольника
- кнопка рисования овала
- кнопка рисования отрезка
- кнопка рисования линии
2.1.4. Ввод элементов в схему
Традиционное описание проектируемого модуля в виде схемы представляет собой набор условных графических обозначений применяемых элементов, соединенных между собой цепями связи. В качестве элементов схемы в Quartus II могут использоваться.
1. Примитивы, входящие в одноименную папку стандартной библиотеки Quartus II. К ним относятся простейшие логические схемы (папка logic) , триггеры (папка storage), буферные элементы (папка buffer), элементы ввода-вывода (папка pin) и другие (папка other).
2. Макрофункции, примером которых являются аналоги интегральных схем 74 серии.
3. Мегафункции. Они представляют собой параметризируемые модули, созданные фирмой Altera и другими сторонними производителями. Для их использования применяется специальное средство Mega Wizard Plug-in Manager, представленное в разделе 2.5. настоящего описания.
4. Ядра интеллектуальной собственности (IP ядра). Примерами IP ядер являются процессорные ядра, контроллеры периферийных устройств и т. д.
5. Компоненты, созданные ранее пользователем в текущем или других проектах, в том числе и на языках HDL.
Во всех случаях используемые при создании схемы графические обозначения (символы) элементов должны присутствовать либо в стандартной библиотеке Quartus II, либо в рабочей библиотеке проекта, либо в библиотеках, подключаемых к проекту при его создании в New Project Wizard (см. раздел 1.6.). Чтобы просмотреть содержимое библиотеки, необходимо щелкнуть левой клавишей мыши по кнопке
на панели инструментов графического редактора, либо дважды щелкнуть левой кнопкой мыши в свободном месте рабочего поля графического редактора. Далее появится окно Symbol, представленное на рисунке 2.1.4.1.
В этом окне в поле Libraries присутствует одна единственная папка, в которой содержится стандартная библиотека Quartus II, что соответствует случаю, когда рабочая библиотека проекта еще не создана.
В качестве примера создадим схему структурного автомата, в состав которого входит несколько триггеров и простых логических элементов «И», «ИЛИ», «НЕ». Для этого открываем папку с библиотекой. Затем открываем вложенную папку primitives. Далее во вложенной папке storage выбираем элемент dff, представляющий собой D триггер.
В основном окне панели Symbol появится условное графическое изображение (символ) выбранного элемента, как показано на рис. 2.1.4.2.

Рис. 2.1.4.1. Окно выбора элементов из библиотеки

Рис. 2.1.4.2. Пример выбора из стандартной библиотеки D – триггера (элемент dff)
Поиск элемента в библиотеке также можно осуществить по имени, набирая его в поле Name на панели Symbol.
Для того чтобы вставить в схему несколько экземпляров выбранного элемента, необходимо установить галочку в поле Repeat-insert mode. После нажатия кнопки OK на панели Symbol, символ выбранного элемента появится в поле графического редактора, прикрепленный к курсору мыши. Далее с помощью мыши перемещаем его в нужное место создаваемой схемы, и нажимаем левую клавишу мыши. После этого, символ выбранного элемента установится в создаваемую схему. Аналогичным образом вставляются в схему остальные экземпляры выбранного элемента. Чтобы отцепить символ от курсора, необходимо воспользоваться контекстно-зависимым меню, вызываемым нажатием правой кнопки мыши, и выполнить в нем команду Cancel, либо нажать клавишу ESC на клавиатуре.
Таким же образом вставляются в схему и другие элементы, включая элементы ввода-вывода. Логические элементы извлекаются из папки logic, элементы ввода-вывода из папки pin. Для задания константных значений сигналов, необходимо воспользоваться папкой other, входящей в папку primitives. Её содержимое показано на рис. 2.1.4.3

Рис. 2.1.4.3. Содержимое папки other стандартной библиотеки Quartus II
Для задания нулевого уровня сигнала, вставьте в схему символ «земля» -
и соедините с ним соответствующую цепь. Для задания единичного сигнала, вставьте в схему символ «питания» -
Первый символ находится в библиотеке под именем gnd, второй - под именем vcc.
Для задания постоянного значения многоразрядного входа или шины, воспользуйтесь символом с именем «constant» из библиотеки. Потом с помощью контекстно-зависимого меню задайте имя константы и значение, причем значение может быть задано в разных форматах. На рис. 2.1.4.4. приведен пример использования константного значения а2 шестнадцатеричного типа для шины Bus_a[7..0].

Рис. 2.1.4.4. Пример задания константы
В процессе включения элементов в схему им можно сразу присваивать имена, хотя это можно сделать и позднее в процессе редактирования схемы.
Чтобы присвоить имя элементу схемы выполните следующее.
1. Выполните двойной щелчок мышью по выбранному элементу на схеме. После этого он выделится на схеме рамкой синего цвета, и на экране появится окно Symbol Properties, показанное на рис. 2.1.4.5.

Рис. 2.1.4.5. Пример назначения имени элементу схемы
2. Наберите в поле Instance name назначаемое элементу имя и нажмите кнопку OK для завершения операции.
С помощью закладки Ports этого окна можно просмотреть входы и выходы элемента, а с помощью закладки Format можно изменить цвета изображений линий контура элемента и текста имени элемента, установленные по умолчанию.
2.1.5. Соединение элементов в схеме
2.1.5.1. Рисование одиночных соединений
Элементы, доступные в библиотеках, могут иметь контакты двух типов: одиночные и шинные. Каждый шинный контакт представляет собой упорядоченную совокупность одиночных контактов. Для соединения одиночных контактов используются одиночные цепи. Для соединения шинных контактов используются шины.
Создание соединений в схеме осуществляется путем рисования фрагментов цепи, соединяющей два объекта. Объектом может быть входной или выходной контакт элемента, включая элемент ввода-вывода, либо цепь. Чтобы изобразить соединение на схеме выполните следующие шаги.
1. Нажмите левой клавишей мыши кнопку
на панели инструментов графического редактора. После этого курсор мыши, помещенный в рабочее поле графического редактора примет вид перекрестия
с прикрепленным изображением нажатой кнопки.
То же самое произойдет, если подвести курсор мыши к контакту элемента, либо к граничной точке фрагмента цепи, не нажимая кнопки ![]()
2. Поместите курсор мыши на первый объект или желаемую точку на свободном поле (начало фрагмента цепи). Затем, удерживая нажатой левую кнопку мыши, переместите курсор во вторую желаемую точку и отпустите кнопку. На схеме прорисуется линия синего цвета.
3. Повторите действия из п.2 для рисования всей цепи. Последний, прорисованный на схеме фрагмент цепи, выделится синим цветом.
Графический редактор Quartus II не требует прорисовывать все соединения в схеме. Достаточно присвоить имя цепи и такое же имя указать на другом фрагменте цепи, чтобы графический редактор считал эти цепи соединенными.
Чтобы выполнить действия с цепью, необходимо вначале ее выделить на схеме, а затем с помощью контекстно-зависимого меню, вызываемого щелчком правой клавиши мыши, выполнить желаемое действие с выделенной цепью, включая присвоение ей имени.
Чтобы выделить фрагмент цепи, выполните следующее.
1. Нажмите кнопку выделения объекта
на панели инструментов графического редактора. Нажатая кнопка изображается более светлым цветом.
2. Подведите курсор к желаемой цепи. При этом в точке соединения курсора с цепью появится значок перекрестия
.
3. Нажмите левую кнопку мыши. После этого фрагмент цепи на схеме выделится синим цветом.
Контекстно-зависимое меню, вызываемое правой кнопкой мыши, приведено на рисунке 2.1.5.1.1.

Рис. 2.1.5.1.1. Вид контекстно-зависимого меню, вызываемого после выделения цепи на схеме
Чтобы присвоить имя цепи, выберите из этого меню строку Properties, подведя курсор мыши к соответствующей строке. Далее нажмите левую клавишу мыши. Появится окно Node Properties, показанное на рис. 2.1.5.1.2.

Рис. 2.1.5.1.2. Пример задания имени цепи
Наберите имя цепи в поле Name и нажмите кнопку OK . Набранное имя изобразится на схеме, окруженное синим прямоугольником, как показано на рисунке 2.1.5.1.3

Рис. 2.1.5.1.3. Пример изображения имени цепи на схеме
С помощью левой клавиши мыши имя можно перетащить и поставить в желаемую позицию на схеме. Также в окне Node Properties с помощью закладок Font и Format можно изменить шрифт и цвета линий и текста.
2.1.5.2. Рисование шин
Шина – совокупность проводников, изображаемая на рисунке одной утолщенной линией. Также как и одиночной цепи, шине может быть присвоено имя.
Имя шины состоит из идентификатора и индексных пределов, заключенных в квадратные скобки: bus_name [x..y], где x и y – целые числа, большие или равные 0. Возможно как x>y, так и x<y.
Каждый проводник, входящий в шину, получает имя шины и индекс: bus_name[i], где i – индексное значение, заключенное между x и y. Причем проводники шины приобретают индексы, начиная с левого индекса x. При выполнении операций с шиной её крайний левый бит (индекс) всегда считается старшим, т. е. имеет больший вес. Чтобы переставить местами проводники в шине, достаточно в имени шины переставить местами индексы. Например, в шине bus_b[7..0] левый разряд (старший) имеет индекс 7, а правый (младший) - индекс 0. В шине bus_b[0..7] все проводники переставлены в противоположенном порядке. В шине, именованной bus_b[3..0], bus_b[7..4], переставлены местами старшая и младшая тетрады.
Если шина соединяется с элементом ввода-вывода, то такой элемент ввода-вывода трактуется как многоразрядный. На рис. 2.1.5.2.1 приведен пример, представляющий входы и выходы структурного автомата в виде шин x[2..0] и y[2..0], соответственно.

Рис. 2.1.5.2.1. Пример представления входов и выходов структурного автомата в виде шин
Отдельные шины могут объединяться в шину с большей разрядностью. В этом случае имя составной шины будет формироваться путем перечисления имен шин и отдельных проводников, входящих в её состав. На рис 2.1.5.2.2 приведен пример, в котором состояния структурного автомата представлены в виде шины, состоящей из трех одиночных цепей, соединенных с выходами элементов памяти автомата. Чтобы в последующем, при моделировании схемы можно было наблюдать состояния автомата, шина состояния соединена с выходным контактом схемы state[2..0].
![]()
Рис. 2.1.5.2.2. Пример составной шины, соединенной с выходным контактом
2.1.6. Элементы текстового и графического оформления схемы
Для лучшего понимания схемотехнического проекта Quartus II допускает использование в схеме поясняющих надписей. Чтобы их сделать выполните следующие шаги.
1. Нажмите кнопку
на панели инструментов графического редактора, после чего курсор мыши в поле графического редактора примет вид
.
2. Поместите курсор в начальную позицию на схеме, куда планируете вставить текст.
3. Нажмите левую кнопку мыши. После этого начальная позицию набираемого текста в поле графического редактора будет отмечена вертикальной мигающей чертой.
4. Наберите на клавиатуре подходящий текстовый комментарий. Печатаемый текст будет выделяться серым фоном.
5. Для ввода следующей текстовой строки повторите выполнение пунктов 2-4.
Каждый раз, после завершения ввода очередной строки комментария, серый фон, выделяющий набираемую строку, исчезает, а сама строка окрашивается зеленым цветом. Этот цвет установлен по умолчанию и может быть изменён с помощью опции настройки графического редактора. Эти опции доступны с использованием команды Tools > Options… > Block/Symbol Editor.
Поясняющие надписи на схеме можно редактировать обычным способом, также как и любые другие объекты на схеме (см. раздел 2.1.7).
Один из возможных путей – это вызов щелчком правой кнопки мыши контекстно-зависимого меню, используя которое, можно выполнить типовые действия редактирования текста, включая копирование, перемещение, удаление, вставку, поворот и т. д.
Если воспользоваться командой Properties из контекстно-зависимого меню, то на экране монитора появится окно, изображенное на рис. 2.1.6.1.

Рис. 2.1.6.1. Окно редактирования текстовых комментариев
С помощью этого окна можно изменить не только сам текст комментария, но и изменить используемый шрифт, цвет текста, размер, а также вставить текст в рамку.
Система сквозного проектирования Quartus II позволяет автоматизировать процесс создания необходимой технической документации. Для этой цели в состав стандартной библиотеки включены два варианта угловых штампов, названных title и title2. Они находятся в папке other, входящей в состав папки primitives, как показано на рис. 2.1.6.2.
Рис. 2.1.6.2. Пример выбора из библиотеки углового штампа
Выбор этих элементов из библиотеки и размещение их на схеме осуществляется так же, как и выбор любых других элементов из библиотеки (см. раздел 2.1.4.)
В штампах содержится информация о названии проекта, названии проектной организации, фамилии разработчика, номере версии, дате создания.
Чтобы заполнить штамп необходимо его выделить на схеме стандартным образом (см. раздел 2.1.4.), а затем в контекстно-зависимом меню выбрать строку Properties, либо осуществить двойной щелчок мышью по нему. В появившемся окне, показанном на рис. 2.1.6.3., следует заполнить название и содержимое полей штампа.

Рис. 2.1.6.3. Окно заполнения углового штампа
Пример заполненного штампа приведен на рис. 2.1.6.4.

Рис. 2.1.6.4. Пример заполнения углового штампа
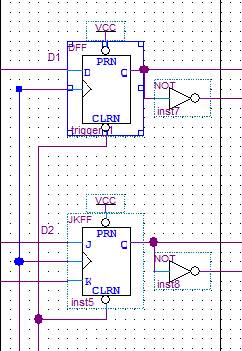
На рис. 2.1.6.5. в качестве примера приведен проект некоторого структурного автомата. В качестве элементов его памяти используются триггеры: D, JK и Т типа, соответственно. Им присвоены имена trigger_1, trigger_2, trigger_3, соответственно, изображенные внутри графического обозначения каждого триггера. В левой части схемы представлены функции возбуждения элементов памяти автомата, а в правой – функции выходов. Входы и выходы автомата изображены в виде шин, причем состояние автомата также представлено в виде шины, которая соединена с шинным выходным контактом state[2..0].

2.1.7. Редактирование схемы
Объектами редактирования в схеме могут быть отдельные элементы схемы, фрагменты соединений, элементы ввода-вывода, имена, а также поясняющие надписи и элементы графического оформления.
Для редактирования объектов вначале необходимо их выделить, а затем произвести с ними требуемые действия.
Для выделения объекта в схеме выполните следующие шаги.
1. Нажмите кнопку выделения объекта
на панели инструментов графического редактора. После этого курсор мыши в поле графического редактора примет вид стрелки, изображенной на кнопке.
2. Курсором мыши укажите выделяемый объект. При попадании курсора мыши на какой либо объект, к острию стрелки курсора прикрепится знак перекрестия
.
3. Нажмите левую клавишу мыши. После этого, объект выделится на схеме синим цветом, если это фрагмент соединения, либо внешней рамкой синего цвета, в противном случае. На рис. 2.1.7.1. показан пример выделения элемента trigger_1 в схеме и фрагмента цепи.

Рис. 2.1.7.1. Пример выделения на схеме фрагмента цепи и элемента dff
Чтобы выделить соединение целиком, необходимо выполнить двойной щелчок левой кнопкой мыши по этому соединению.
Выделить можно не только отдельные объекты на схеме, но и фрагменты схемы, и всю схему целиком.
Для выделения фрагмента схемы выполните следующее.
1. Курсор мыши установите в один из углов воображаемого прямоугольника, содержащего выделяемый фрагмент.
2. Нажмите левую кнопку мыши.
3. Затем, не отпуская левой кнопки, переместите курсор в противоположный угол воображаемого прямоугольника. При этом сам прямоугольник прорисуется на экране пунктирной линией.
4. Отпустите левую кнопку мыши, после чего объекты, попавшие внутрь прямоугольника, выделятся на схеме синим цветом.
Чтобы отменить выделение объекта, достаточно щелкнуть правой кнопкой мыши на свободном месте поля графического редактора.
С выделенным объектом можно выполнить следующие, обычно выполняемые при редактировании, действия: копировать, удалить, переместить, вырезать, а в последующем вставить в другое место схемы, или даже в другой схемный файл.
Чтобы переместить объект, необходимо после его выделения, поместить на него курсор мыши, нажать левую кнопку мыши, и не отпуская её, «перетащить» объект в другое место схемы.
Чтобы выполнить с выделенным объектом другие действия, можно воспользоваться контекстно-зависимым меню, вызвав его щелчком правой кнопки мыши. Вид меню с поясняющими надписями, вызываемого для редактирования выделенного элемента схемы, изображен на рис. 2.1.7. 2.

Рис. 2.1.7.2. Вид контекстно-зависимого меню, вызываемого после выделения объекта на схеме
В этом же меню содержится изображение кнопок на панели инструментов и комбинации управляющих клавиш клавиатуры, нажатие которых будет приводить к выполнению соответствующих действий с выделенным объектом.
Если объектом является элемент или фрагмент схемы, то при его перемещении можно сохранить его соединения с другими объектами. Для этого на панели инструментов графического редактора необходимо предварительно нажать кнопку использования неразрывных соединений
.
2.1.8. Создание графического обозначения схемного модуля
При выполнении иерархического проекта созданный схемный модуль может быть использован как отдельный элемент на более высоком уровне иерархии.
В этом случае, необходимо создать условное графическое обозначение схемного модуля (символ) и поместить его в рабочую библиотеку проекта. Чтобы это сделать, выполните следующие шаги.
1. Откройте схемный модуль в главном окне менеджера проекта. Для этого выполните двойной щелчок левой кнопкой мыши по имени схемного модуля на странице Files навигатора проекта.
2. Щелкните мышью по кнопке File на панели инструментов менеджера проекта. Появится меню, изображенное на рис 2.1.8.1

Рис. 2.1.8.1. Выпадающее меню команды File менеджера проекта
3. Подведите курсор мыши к строке Create/Update, после чего на экране монитора появится выпадающее меню, показанное на рис. 2.1.8.2.

Рис. 2.1.8.2. Выпадающее меню команды Create/Update из меню File менеджера проекта
4. Щелкните левой кнопкой мыши по строке Create Symbol Files for Current File, после чего появится окно Create Symbol File, изображенное на рис 2.1.8.3. В поле «Папка» будет указано имя рабочей папки проекта, а в поле «Имя файла» - имя открытого в главном окне менеджера проекта схемного модуля.

Рис. 2.1.8.3. Пример создания символа для схемного модуля struct_avt
В случае необходимости содержимое этих полей можно изменить, т. е. задать другую папку и назначить новое имя.
5. Нажмите кнопку Сохранить. После этого на экране появится сообщение о создании нового символьного файла с заданным именем, с расширением .bsf. На рис 2.1.8.4, показан вид окна с сообщением о создании файла struct_avt. bsf.

Рис. 2.1.8.4. Пример окна с сообщением о создании символа
6. Нажмите кнопку ОК в этом окне. После этого, созданный символ будет включен в рабочую библиотеку проекта, которая содержится в папке Project.
Чтобы его посмотреть, с помощью кнопки
на панели инструментов графического редактора откройте рабочую библиотеку и укажите имя вновь созданного символа. Пример окна с созданным графическим обозначением структурного автомата, приведен на рис. 2.1.8.5

Рис. 2.1.8.5. Пример графического обозначения (символа) структурного автомата
2.1.9. Создание текстового описания на языке HDL для схемного модуля
Пакет Quartus II позволяет преобразовать схемотехническое представление модуля в его текстовое описание на одном из языков описания аппаратуры. Для этого надо выполнить следующие действия.
Повторите выполнение первых трех пунктов из предыдущего раздела.
Щелкните левой кнопкой мыши по строке Create HDL Design File for Current File, после чего появится окно, представленное на рис. 2.1.9.1. На этом рисунке показан пример окна для создания VHDL файла описания структурного автомата. В этом же окне содержится назначаемое создаваемому файлу имя. Оно будет иметь расширение .vhd.

Рис. 2.1.9.1. Пример создания файла описания структурного автомата на языке VHDL
Если потребуется создать описание схемы на языке Verilog, то в этом случае следует щелкнуть мышью в окне, рядом с названием языка. Это приведет к изменению типа формируемого файла. Как и в предыдущем случае, он будет иметь такое же имя что и схемный модуль, только расширение его будет .v.
|
Из за большого объема этот материал размещен на нескольких страницах:
1 2 3 4 5 6 |



