На правах рукописи
РАЗВИТИЕ ТАМОЖЕННОГО РЕГУЛИРОВАНИЯ ВЫВОЗА
ПРОДУКЦИИ ЛЕСОПРОМЫШЛЕННОГО КОМПЛЕКСА В ЦЕЛЯХ ОБЕСПЕЧЕНИЯ ЭКОНОМИЧЕСКОЙ БЕЗОПАСНОСТИ
РОССИЙСКОЙ ФЕДЕРАЦИИ
Специальность:
08.00.05 – Экономика и управление народным хозяйством
(экономика, организация и управление предприятиями, отраслями,
комплексами – сфера услуг)
АВТОРЕФЕРАТ
диссертации на соискание ученой степени
кандидата экономических наук
Москва
2010
Работа выполнена на кафедре таможенных платежей и валютного контроля Государственного образовательного учреждения высшего профессионального образования «Российская таможенная академия» в рамках п. 15.109 паспорта специальностей ВАК Министерства образования Российской Федерации по экономическим наукам
Научный руководитель: доктор экономических наук, профессор
ГОРОДЕЦКИЙ Андрей Евгеньевич
Официальные оппоненты: доктор экономических наук, профессор
КРЫЛОВ Алексей Аркадьевич,
главный научный сотрудник ВНИИ МВД России
доктор экономических наук, доцент,
КУЗМИНЫХ Юлия Валерьевна,
профессор, заведующий кафедрой
международных экономических отношений
Санкт-Петербургского им.
филиала Российской таможенной академии
Ведущая организация: Институт экономики РАН
Защита состоится 30 июня 2010 года в 16.00 часов на заседании совета по защите докторских и кандидатских диссертаций Д 310.001.01 при Российской таможенной академии по адресу: Московская область, г. Люберцы, Комсомольский проспект.
С диссертацией можно ознакомиться в библиотеке Российской таможенной академии.
Автореферат разослан 28 мая 2010 года.
Ученый секретарь
диссертационного совета
канд. экон. наук, доцент
I. ОБЩАЯ ХАРАКТЕРИСТИКА РАБОТЫ
Актуальность темы исследования. Россия является крупной лесной державой. Она обладает одной четвертью мировых лесных ресурсов, большая часть которых представлена высоколиквидными древесными породами, имеющими устойчивые позиции на мировых рынках. Общий запас древесины в Российской Федерации составляет 82,1 млрд. м куб. На долю ценных хвойных пород приходится 77% от общего запаса. Использование расчетной лесосеки (635 млн. м куб.) составило в 2007 году 29,4%. Россия в целом и её субъекты располагают объемами древесного сырья, достаточными для перспективного наращивания объемов лесопользования, развития деревообрабатывающих и целлюлозно-бумажных производств. Имеющиеся запасы лесных ресурсов позволяют обеспечить не только текущие, но и перспективные внутренние потребности страны в древесине и продуктах её переработки, а также значительно расширить экспорт продукции лесопромышленного комплекса (далее – ЛПК) Российской Федерации.
Вместе с тем на долю российского лесопромышленного комплекса приходится лишь 3% мирового рынка продуктов глубокой переработки. Экспорт продукции лесопромышленного комплекса состоит преимущественно из круглого леса и лесоматериалов с минимальной обработкой. В 2008 году объемы экспорта круглого леса и лесоматериалов с минимальной долей обработки составили 53 млн. м куб., что составляет около 62,2% всей экспортируемой продукции лесопромышленного комплекса. Глубокой переработке подвергается только 15-20% заготовленной древесины, в то время как в скандинавских странах этот показатель достигает 85%. Оставшаяся часть срубленного леса идет на экспорт и производство лесоматериалов с низкой долей обработки. Импорт, в свою очередь, представлен лесопродукцией с высокой добавленной стоимостью. В 2008 году 47,6% импорта лесобумажной продукции составили бумага и картон (включая, изделия из бумаги и картона и печатную продукцию) 26,1% пришлось на мебель.
Сохранение экспортно-сырьевой модели развития лесной отрасли, снижение конкурентоспособности отечественной продукции ЛПК, высокая зависимость её от внешнеэкономической конъюнктуры, сохранение условий для коррупции и криминализации хозяйственно-финансовых отношений, а также потеря контроля над лесными ресурсами и ухудшение состояния сырьевой базы лесного фонда, – все это угрожает экономической безопасности государства. Угрозы, вызываемые «хищническим» использованием лесных ресурсов, являются непосредственными угрозами экономической безопасности многолесных регионов России, экономика которых во многом зависит от экспорта леса и лесоматериалов.
В целом указанные обстоятельства свидетельствуют о низкой эффективности реализации потенциала лесных ресурсов в экономике России. Следовательно, имеет место важная практическая задача создания условий для рационального использования имеющихся лесных ресурсов в интересах экономического развития государства. Это определило объект и прагматическую цель проведенных исследований. В качестве объекта принято государственное регулирование вывоза продукции ЛПК. При этом в качестве продукции ЛПК рассматривается только круглый лес и лесоматериалы с минимальной обработкой.
Цель исследования заключатся в обеспечении рационального использования имеющихся лесных ресурсов в интересах экономического развития государства.
Достижение этой цели, прежде всего, связано с совершенствованием таможенного регулирования вывоза продукции ЛПК. Без эффективного таможенного регулирования не возможна реструктуризация экспорта продукции ЛПК и, следовательно, не может быть обеспечено рациональное использование имеющихся лесных ресурсов в интересах экономического развития государства. Таможенное регулирование заключается в формировании и реализации системы таможенно-тарифных и нетарифных мер (регуляторов) таможенной политики и таможенного контроля, включающая правоохранительные механизмы, обеспечения экономической безопасности России, в частности внешнеторговой безопасности при экспорте леса и лесоматериалов. Причем ведущая роль принадлежит формированию указанных мер. Это определило предмет проведенных исследований. Предметом является формирование мер таможенного регулирования вывоза продукции лесопромышленного комплекса.
Степень разработанности проблемы. При написании диссертационного исследования автор опирался на научные работы по государственному регулированию внешней торговли Российской Федерации: , , ; по вопросам экономической безопасности: , , и др. др.; по вопросам таможенного регулирования: , и др. Вопросы, связанные с внешнеторговой деятельностью предприятий лесной промышленности нашли свое отражение в научных трудах , , , . Вопросы организации рынка лесопромышленной продукции исследованы в трудах , , и др.
В трудах перечисленных авторов освещены преимущественно вопросы управления лесопромышленным комплексом, затронуты теоретические аспекты государственного регулирования лесопользования, рассмотрена экономическая безопасность государства в целом. Вместе с тем отсутствуют научные разработки, посвященные вопросам таможенного регулирования вывоза продукции ЛПК. Это на практике ведет к недостаточно эффективному таможенному регулированию вывоза продукции ЛПК и, в конечном счете, не позволяет реализовать имеющийся потенциал лесных ресурсов для развития экономики государства. Следовательно, имеет место противоречие между существующим и требуемым уровнями развития научно методического аппарата для совершенствования таможенного регулирования вывоза продукции ЛПК. Это обусловило общую научную задачу проведенных исследований. Она заключается в разработке научно-методического аппарата для совершенствования таможенного регулирования вывоза продукции ЛПК России. Ее достижение обеспечивается решением следующих задач:
1. Комплексный анализ состояния лесопромышленного комплекса, его роли в развитии экономики страны и формировании товарной структуры экспорта.
2. Анализ внешней торговли продукцией лесопромышленного комплекса и мер государственного регулирования вывоза продукции ЛПК.
3. Анализ зарубежной практики государственного регулирования лесопромышленного комплекса.
4. Разработка комплексной методики обоснования мер таможенного регулирования вывоза продукции ЛПК.
5. Разработка механизма государственного контроля экспорта круглого леса и лесоматериалов.
6. Разработка практических рекомендаций по развитию таможенного регулирования вывоза продукции лесопромышленного комплекса в целях обеспечения экономической безопасности Российской Федерации.
Необходимость их решения обусловила приведенную на рис. 1 логическую схему исследования.
Теоретической основой решения указанных задач явились научные труды российских и зарубежных экономистов и специалистов в области теории и практики государственного регулирования внешнеторговой деятельности, таможенного регулирования вывоза, теории развития лесопромышленного комплекса, теории экономической безопасности и программно-целевой подход как методология решения задач системного характера.

Рис. 1. Логическая схема исследования
При проведении исследования были использованы такие научные методы, как анализ, синтез, сравнение. В расчетных методиках использован аппарат теории вероятностей.
В ходе решения указанных задач лично автором получены следующие новые научные результаты, выносимые на защиту:
1. Комплексная методика обоснования мер таможенного регулирования вывоза продукции лесопромышленного комплекса, включающая:
1.1. Методику формирования совокупностей мер таможенно-тарифного и нетарифного регулирования экспорта леса и лесоматериалов, обеспечивающих реализацию принципов внешней торговли продукцией ЛПК.
1.2. Методику сравнительного анализа и выбора наиболее рациональной совокупности мер таможенного регулирования вывоза продукции ЛПК.
2. Механизм государственного контроля экспорта продукции лесопромышленного комплекса в целях обеспечения экономической безопасности Российской Федерации.
3. Рекомендации по развитию механизма таможенного регулирования вывоза продукции лесопромышленного комплекса Российской Федерации.
Научная новизна результатов исследования заключается в том, что в отличие от результатов, полученных другими авторами, в данной работе основное внимание уделяется научно-методическим основам формирования механизма таможенного регулирования и контроля вывоза определенного товара, а не формированию общего механизма регулирования внешнеторговой деятельности, который не смог бы учесть особенности каждого вывозимого товара. Для решения поставленной задачи автором впервые рассмотрено состояние лесопромышленного комплекса в контексте комплексного социально-экономического анализа. Это позволило:
вскрыть системные проблемы вывоза продукции ЛПК, связанные с его воздействием на воспроизводственную базу лесодобычи и лесопереработки;
выявить отраслевые и межотраслевые проблемы производства;
установить проблемы инфраструктуры лесного хозяйства;
оценить внешнеэкономический потенциал отрасли;
увязать этот сложнейший комплекс проблем с требованиями обеспечения экономической безопасности Российской Федерации.
На основании проведенного анализа: предложен новый подход к решению проблем регулирования вывоза леса и лесоматериалов; впервые разработан методический аппарат, необходимый для реализации предложенного подхода; сформулированы рекомендации по совершенствованию механизма таможенного регулирования вывоза продукции лесопромышленного комплекса Российской Федерации.
Разработанные рекомендации включают сочетание комплекса мер нетарифного и таможенно-тарифного регулирования, а также мер контроля вывоза продукции лесопромышленного комплекса. В частности, предложено:
использование технологии подтверждения легальности происхождения леса и лесоматериалов с применением сертификата FSC-CW (Forest Stewardship Council – Controlled Wood) (Лесной попечительский совет – контролируемая древесина) при осуществлении межведомственного информационного обмена государственными контролирующими органами, в том числе таможенными;
введение декларации легальности происхождения экспортируемой древесины.
Реализация данных рекомендаций позволит противодействовать угрозам экономической безопасности Российской Федерации во внешнеторговой деятельности.
Теоретическая значимость результатов исследования заключается в развитии теории таможенной деятельности в части таможенного регулирования вывоза продукции лесопромышленного комплекса.
Практическая значимость результатов исследования заключается в реализации создания благоприятных условий для развития отечественного лесного хозяйства, лесной промышленности и социально-экономических факторов развития страны. Это, в конечном счете, обеспечит повышение степени реализации имеющегося потенциала лесных ресурсов для развития экономики государства.
Апробация и внедрение результатов исследования:
1. Основные идеи, выводы и предложения диссертационного исследования нашли отражение в выступлениях и публикациях на научно-практических конференциях:
«Развитие таможенных институтов в целях защиты национальных интересов России» (Российская таможенная академия, г. Москва, 17-18 мая 2007 года);
XI Международная конференция молодых ученых «Актуальные проблемы глобальной экономики» (РУДН, г. Москва, 23 апреля 2009 года)
«Механизмы обеспечения экономической безопасности крупнейших государственных экономических и финансовых проектов России» (Академия экономической безопасности МВД России, 31 марта 2009 года).
2. Результаты исследования использовались в деятельности отдела таможенного оформления вне пунктов пропуска Главного управления организации таможенного оформления и таможенного контроля Федеральной таможенной службы России при разработке механизма таможенного регулирования вывоза продукции лесопромышленного комплекса.
3. Результаты исследования использовались в научно-педагогической деятельности при подготовке лекционных и семинарских занятий по дисциплинам «Экономическая безопасность» в Российской таможенной академии, а также «Таможенно-тарифное регулирование ВЭД и таможенная стоимость» в Международной академии бизнеса и управления.
4. Материалы исследования включены в отчет по научно-исследовательской работе на тему «Экономические аспекты таможенного регулирования внешнеэкономической деятельности», выполняемой по плану НИР Российской таможенной академии в 2008 г.
Обоснованность результатов обеспечивается: полнотой учета факторов, влияющих на действенность государственного регулирования экспорта леса и лесоматериалов; корректностью принятых ограничений и допущений.
Достоверность результатов исследования подтверждается положительными отзывами о внедрении основных научных результатов, а также согласованностью основных выводов с практикой таможенного регулирования при вывозе продукции ЛПК с таможенной территории Российской Федерации.
Публикации. Основные положения диссертационной работы нашли отражение в 8 научных статьях общим объемом 3,3 п. л., в том числе в издании, рекомендованном ВАК одна статья общим объемом 0,6 п. л.[1].
Объем работы. Диссертация состоит из введения, трех глав, основных выводов и предложений, списка использованных источников и приложений. Она выполнена на 145 листах машинописного текста, содержит 19 рисунков, 17 таблиц, список использованных источников из 110 наименований и приложения общим объемом 8 машинописных листов.
II. ОСНОВНОЕ СОДЕРЖАНИЕ РАБОТЫ
Во введении обоснована актуальность темы диссертации, рассматривается степень ее разработанности. Определены объект, цель, предмет, научная задача, раскрыты научная новизна и практическая значимость результатов работы.
В соответствии с целями и задачами исследования в первой главе проведен анализ современного состояния государственного регулирования внешней торговли продукцией лесопромышленного комплекса. Доказана стратегическая значимость отрасли для развития экономики страны и формирования товарной структуры экспорта.
Проведенный анализ показал:
– Россия занимает первое место по запасам древесины в мире и обладает большим потенциалом развития лесной отрасли;
– на современном этапе отрасль является малоэффективной и неконкурентоспособной на мировом и внутреннем рынках;
– структура экспорта российского леса неэффективная. Россия поставляет на экспорт в виде необработанной древесины около 30% вырубленного леса, и только около 5% российского леса экспортируется в виде готовой продукции;
– отсутствие спроса на российскую продукцию лесопромышленного комплекса с высокой добавленной стоимостью и недостаток инвестиции для создания новых производственных мощностей;
– резкий дисбаланс в наличии и фактическом использовании лесных ресурсов, технологическую и экономическую разобщенность комплекса лесохозяйственных, заготовительных и перерабатывающих предприятий, крайнюю изношенность основных производственных фондов.
Сложившаяся ситуация во многом обусловлена недостаточно эффективными мерами государственного регулирования ЛПК. Это отразилось не только на экспорте древесины, но и в целом на состоянии экономики и управления комплекса, а также на социальной сфере жизни населения отдельных регионов. Эти последствия обусловили необходимость постановки и решения важной практической задачи: создание условий для рационального использования имеющихся лесных ресурсов в интересах экономического развития государства.
Решение указанной задачи связано с расширением и качественным обновлением производства отечественного ЛПК. В этих условиях возникает необходимость поиска комплексных мер для реконструкции отрасли. Внешняя торговля продукцией ЛПК, при наличии соответствующей стратегии государственного регулирования, может и должна стать серьезным источников средств для осуществления данной задачи. Как показали исследования, эффективным средством государственного регулирования внешней торговли продукцией ЛПК является таможенное регулирование.
Анализ существующей практики показал, что в таможенном регулировании вывоза продукции ЛПК доминируют меры текущего регулирования и оперативного вмешательства исходя из фактически складывающейся ситуации. Системные меры по мониторингу, анализу и прогнозированию отсутствуют, что не служит долгосрочным целям развития лесной отрасли. Имея возможность использовать широкий спектр инструментов регулирования внешнеторговой деятельности, органы государственного управления активно используют только метод тарифного регулирования в части взимания вывозных таможенных пошлин (см. рис. 2). Как результат, мы имеем ослабление государственного контроля и надзора за состоянием, использованием, охраной, защитой лесного фонда и воспроизводством лесов, растущие объемы экспорта необработанных лесоматериалов; зависимость государства от импорта готовой продукции ЛПК.

Рис. 2. Динамика объемов экспорта круглого леса, млн. м куб.
В тоже время проведенный в работе анализ зарубежного опыта государственного регулирования внешней торговли продукцией ЛПК выявляет его четкую направленность на поддержку национального производства, сохранения и бережного пользования лесными ресурсами.
В КНР действует полный запрет на рубку леса и ведется курс на ужесточение ответственности за преступления в сфере лесного хозяйства Китая. Китай предоставляет субсидий и целевые кредиты производителям и экспортерам лесопродукции, отменяет импортные пошлин на круглый лес, применяет высокие ввозные тарифы на обработанные лесоматериалы. В Канаде, Финляндии и Швеции осуществляется государственный контроль и учет всего леса. В Финляндии все леса промаркированы: каждому стоящему дереву присвоен собственный уникальный номер, а экспорт круглого леса запрещен. В Белоруссии практически все сделки с лесопродукцией совершаются на бирже, что позволяет обеспечить контроль экспорта продукции ЛПК. В Казахстане мебельная и деревообрабатывающая промышленность отнесена к приоритетам экономического развития. Более того, в отношении «Лесоматериалов, регенерируемой бумаги, картона, макулатуры», происходящих из Республики Казахстан, решением Межгосударственного совета ЕврАзЭС введен запрет к перемещению через границу Таможенного союза.
Ни одна страна мира, кроме России, не расходует лесные ресурсы, при этом, не обеспечивая их восполнения. Для устранения существующей проблемы недостаточно принятия частных мер, в совершенствовании нуждается весь механизм разработки и применения инструментов государственного регулирования и контроля внешней торговли продукцией отрасли. Это обусловило необходимость разработки научно-методического аппарата для формирования комплекса мер таможенного регулирования вывоза продукции ЛПК и механизма государственного контроля экспорта круглого леса и лесоматериалов.
Во второй главе на основе понятия экономической безопасности как состояния государства, общества, человека, при котором: защищены национальные экономические интересы; обеспечены жизненно важные потребности граждан; созданы условия и механизмы для анализа и прогноза, выявления и нейтрализации внешних и внутренних угроз, – определяется экономическая безопасность лесопромышленного комплекса в целом, и, конкретно, применительно к вывозу лесопродукции.
Лесопользование – это установленный законом порядок пользования лесами, обеспечивающий наиболее полное использование полезных свойств леса в интересах развития общественного производства и потребности людей. Экономическая безопасность в части лесопользования заключается в том, что живущие и будущие поколения населения страны должны быть обеспечены лесным фондом не только как экономическим ресурсом, но и как элементом историко-культурного и географического ландшафта, важнейшим элементом здоровой, экологически чистой окружающей среды.
Методик, по обоснованию мер таможенного регулирования вывоза продукции лесопромышленного комплекса, в настоящее время нет. Это явилось одной из причин низкой эффективности таможенного регулирования вывоза продукции ЛПК и обусловило необходимость разработки комплексной методики обоснования мер таможенного регулирования вывоза продукции лесопромышленного комплекса. Эта методика включает:
1. Методику формирования совокупностей мер таможенно-тарифного и нетарифного регулирования экспорта леса и лесоматериалов, обеспечивающих реализацию принципов внешней торговли продукцией ЛПК.
2. Методику сравнительного анализа и выбора наиболее рациональной совокупности мер таможенного регулирования вывоза продукции ЛПК.
Методика формирования совокупностей мер таможенно-тарифного и нетарифного регулирования экспорта леса и лесоматериалов базируется на следующих принципах внешней торговли продукцией ЛПК:
1. Комплексность применения разнородных мер и механизмов противодействия угрозам экономической безопасности.
2. Обеспечение экологической безопасности и стабильного удовлетворения общественных потребностей в ресурсах леса.
3. Содействие рациональному и экологически безопасному использованию лесов.
4. Обеспечение легальности экспортируемой древесины, противодействие теневой экономике, экономическим преступлениям, в особенности, совершаемым организованными преступными группами и сообществами.
5. Развитие национального производства продукции ЛПК, в том числе с высокой добавленной стоимостью, за счет средств полученных от экспорта леса.
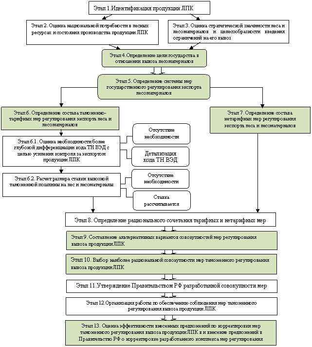
В интересах их реализации в диссертации предложен представленный на рис. 3 алгоритм процесса разработки комплекса мер таможенного регулирования. Он опирается на разработанный алгоритм установления комплекса мер таможенного регулирования внешней торговли конкретным товаром. Этот алгоритм позволяет формировать различные совокупности мер таможенного регулирования вывоза продукции ЛПК. Далее на основе методики сравнительного анализа осуществляется выбор наиболее рациональной совокупности мер таможенного регулирования вывоза продукции ЛПК. Предложенная в диссертации методика сравнительного анализа опирается на метод нормализации скалярных разнородных показателей качества и метод векторного предпочтения альтернативных вариантов совокупностей мер таможенного регулирования вывоза продукции ЛПК.
Применение предложенной комплексной методики позволяет создать механизм государственного контроля экспорта круглого леса и лесоматериалов в целях обеспечения экономической безопасности государства.
«Хищническое» использование лесных ресурсов являются непосредственной угрозой экономической безопасности России, и, прежде всего, для регионов, экономика и население которых зависят от развития лесной отрасли, в том числе и от экспорта леса и лесоматериалов. Анализ преступлений и правонарушений на всех этапах движения древесины от заготовки до экспорта показал необходимость усиления государственного контроля (см. рис.4).
Рис. 3. Алгоритм разработки мер таможенно-тарифного и нетарифного регулирования экспорта леса и лесоматериалов
Противоправные деяния, совершаемые на этапе заготовки леса, являются самыми многочисленными в лесопромышленном комплексе. Таким образом, нарушения, возникнувшие на начальных этапах, тянутся до момента вывоза товара за пределы таможенной территории Российской Федерации.
Рис.4. Нарушения, возникающие при движении леса и лесоматериалов от заготовки до экспорта.
После чего товар представляется таможенному органу и помещается под таможенный режим экспорта. Таким образом, на момент оформления, для контроля законности происхождения лесоматериалов необходимо полностью проанализировать последовательность действий с данной партией товаров.
Но информационный обмен по стоимостным, количественным и качественным характеристикам лесоматериалов между контролирующими органами, включая таможенные органы, отсутствует. Проследить движение леса, с учетом его стоимостных характеристик от момента его вырубки, заготовки и транспортировки до вывоза за пределы таможенной территории России в соответствии с действующей нормативной базой, не представляется возможным. Тем самым, недостаточная степень контроля организации всех стадий процесса торговли лесоматериалами приводит к низкой эффективности контроля на таможенной границе Российской Федерации.
На основе выше изложенного предлагается, представленный на рис. 5 механизм государственного контроля экспорта леса и лесоматериалов в целях обеспечения экономической безопасности государства. На этом рисунке Пунктирные линии – обмен информацией между участниками оборота леса и лесоматериалов. Черные тонкие линии – порядок проведения той или иной процедуры в каждом блоке.
Принципиальным отличием предлагаемого механизма от существующего является создание лесных товарных бирж (далее ЛТБ), как единственного способа продажи продукции ЛПК на экспорт.
Сегодня в России действует две лесных товарных биржи – Забайкальская лесная товарная биржа и Байкальская лесная биржа, созданные соответственно в 2007г. и 2005г. Основная задача биржи – борьба с незаконным оборотом древесины в регионе.
Деятельность биржи способствует развитию организованной торговли лесоматериалами, позволяет полностью отследить движение леса, его происхождение и установить экономически адекватное ценообразование на продукцию ЛПК, что влечет за собой дополнительные налоговые поступления в бюджет и порядок в лесном комплексе.
|
1. Реализация предложенного механизма основывается на следующих принципах:
2. Реализации круглого леса и лесоматериалов с минимальной обработкой на внутреннем или внешнем рынке в обязательном порядке только через продажу на ЛТБ.
3. Реализации арендатором леса, являющимся собственником средних или крупных лесоперерабатывающих производств, продукции ЛПК с высокой добавленной стоимостью собственного производства на бирже, либо вне биржи как на внутреннем, так и на внешнем рынке.
4. Осуществления обмена информацией между биржей и контролирующими органами, подтверждающей легальность происхождения леса и лесоматериалов.
5. Проведения обязательной сертификация биржи по стандарту FSC (Лесной попечительский совет).
6. Создания в регионах достаточного количества лесных товарных бирж должно для сокращения транспортных расходов участников торговли.
7. Регулирования деятельности биржи биржевым законодательством России.
Учитывая высокие затраты в связи с сертификацией лесов или самих лесопользователей (за исключением крупных промышленных лесных корпорации) нами предлагается на базе ЛТБ создать органы сертификации по стандарту FSC-CW (Forest Stewardship Council – Controlled Wood). В данном случае источник происхождения продукции проверяется по меньшему, чем при полной сертификации, числу критериев. Всего таких критериев пять. Для России их значимость определяется в следующем порядке: отсутствует нелегально заготовленная древесина; древесина заготавливается без нарушения гражданских прав; древесина не заготавливается в лесах, где высокие природоохранные ценности находятся под угрозой в результате нерационального лесоуправления; древесина не заготавливается на участках, переведенных в плантации или нелесные земли; древесина не происходит из лесов, где выращиваются генетически модифицированные деревья.
Предложенный механизм государственного контроля экспорта леса и лесоматериалов позволит:
1) увеличить экспортные цены на отечественный лес и лесоматериалы;
2) сделать прозрачными потоки движения древесины для контролирующих органов (ФТС, МВД, Россельхознадзор и др.);
3) создать базу для внедрения добровольной лесной сертификации;
4) повысить качество учета экспортируемых лесоматериалов;
5) сократить количество мелких предприятий;
6) создать основу для электронной базы данных о проводимых сделках по лесу и лесоматериалам;
7) обеспечить местных лесоперерабатывающие предприятия сырьем в необходимом количестве;
8) обеспечить дополнительные рабочие места;
9) проводить соответствующими органами мониторинг заготовленных объемов древесины на основании информации о поставляемых на биржу лесоматериалах;
10) создать серьезною основу для использования упрощенной системы декларирования при экспорте круглых лесоматериалов.
В третьей главе разработаны предложения по совершенствованию таможенного регулирования вывоза продукции ЛПК в целях сокращения экспорта, при обеспечении рационального использования имеющихся лесных ресурсов. Возможность использовать разнообразные меры государственного регулирования во внешней торговле приводит к формированию нескольких совокупностей (вариантов) мер таможенного регулирования экспорта лесоматериалов. Сокращение экспорта продукции ЛПК в целях содействия рациональному природопользованию лесными ресурсами может быть реализовано множеством альтернативных вариантов при относительно одинаковых затратах.
На основе научно-методического аппарата разработанного во второй главе сформированы совокупности мер таможенного регулирования экспорта лесоматериалов код 4403 ТН ВЭД России (лесоматериалы необработанные, с удаленной или неудаленной корой или заболонью или грубо брусованные или небрусованные). Необходимость сократить экспорт круглого леса и обеспечить
контроль за оборотом древесины требует минимизировать показатель К3, а показатели К1, К2, К4, К5, К6 максимизировать (см. табл. 2).
Таблица 2
Совокупности мер таможенного регулирования экспорта лесоматериалов код 4403 ТН ВЭД России
|
|
|
|
|
|
Уровень адвалорной ставки вывозной таможенной пошлины (%), | 25 | 0 | 80 | 35 | 80 |
Уровень специфической ставки вывозной таможенной пошлины (евро/м. куб), | 15 | 10 | 50 | 25 | 50 |
Уровень квоты (% от расчетной лесосеки), | 100 | 5 | 100 | 3 | 100 |
Лицензирование экспортируемой древесины, доля от всего экспорта, | 0,2 | 1 | 0,1 | 0,2 | 1 |
Проверка легальности, 1 (есть) 0 (нет), | 0 | 1 | 0 | 1 | 1 |
Фитосанитарный сертификат, 1 (есть) 0 (нет), | 1 | 1 | 1 | 1 | 1 |
Для выбора совокупности мер таможенного регулирования экспорта продукции ЛПК предлагается использовать: метод нормализации скалярных разнородных показателей качества; метод векторного предпочтения альтернативных вариантов. Применение предлагаемых методов позволяет свести воедино всю имеющуюся разнородную информацию о качественных характеристиках рассматриваемых совокупностей мер таможенного регулирования экспорта продукции ЛПК и использовать ее при обосновании выбора предпочтительного варианта без использования коэффициентов важности частных показателей.
Обобщенно алгоритм построения нечетких отношений предпочтения на множестве совокупностей мер таможенного регулирования экспорта продукции ЛПК, характеризующихся скалярными разнородными показателями качества, состоит в следующем.
1. Определяются показатели, по которым будут сравниваться альтернативные варианты совокупностей мер таможенного регулирования экспорта продукции ЛПК.
2. Определяется значение
по каждому
-му частному показателю качества (максимальное значение показателя).
3. Проводится попарное сравнение совокупностей мер таможенного регулирования экспорта продукции ЛПК и определяется нечеткое отношение предпочтения
по
-му частному показателю качества для каждой пары проектов
функцией принадлежности
.
4. С использованием соотношений (1)…(3) определяются функции принадлежности
, показывающие степень полезности рассматриваемой совокупности мер таможенного регулирования.
Решение по выбору оптимального варианта совокупности мер таможенного регулирования формально может быть представлено в виде:
(1)
![]()
![]()
где, – множество возможных альтернативных совокупностей мер таможенного регулирования экспорта продукции ЛПК.
– множество (векторная характеристика свойств рассматриваемых вариантов) разнородных показателей качества, характеризующее общесистемные, структурные и специальные свойства каждого отдельного варианта совокупностей мер таможенного регулирования,
– скалярный показатель качества, характеризующий вариант ![]()
– множество коэффициентов важности скалярных показателей качества, где – коэффициент важности
-го показателя, причем
.
– (2)
упорядоченное множество эффективных вариантов проектов,
– множество эффективных вариантов с числом элементов
, «
» – знак отношения доминирования, для элементов которого
в зависимости от смысла задачи, выполняются условие
, (3)
– критерий оптимальности, т. е. правило, определяющее как используя К выделить из множества альтернативных вариантов множество .
5. Совокупности мер таможенного регулирования экспорта продукции ЛПК располагаются в порядке убывания значений
по каждому
-му частному показателю качества.
В результате расчетов проведенных на основе метода нормализации скалярных разнородных показателей качества и метода векторного предпочтения альтернативных вариантов (С.108-113). Нами получен кортеж предпочтений Парето:
, т. е. предпочтение следует отдать четвертому или второму варианту совокупности мер таможенного регулирования экспорта круглого леса. Третий и первый проекты занимают соответственно третье и четвертое места. Чтобы определить, какой из проектов наилучший, необходимо оценить их с помощью весовых коэффициентов по методу Фишборна. Расчеты, проведенные на С. 116-118 показали, что меры таможенного регулирования вывоза продукции лесопромышленного комплекса проекта позволят получить эффект от их реализации в 78%, а при использовании проекта – 36%.
Механизм подтверждения легальности происхождения леса и лесоматериалов с применением сертификата FSC-CW при осуществлении межведомственного информационного обмена контролирующими органами заключается в следующем:
I. До продажи товара на лесной товарной бирже заинтересованное в экспорте леса и лесоматериалов лицо самостоятельно проводит процедуру сертификации заготовленной древесины и предоставляет полученные сертификаты (FSC-CW или PEFC) в органы управления лесами субъекта Российской Федерации.
Органы управления лесами субъекта Российской Федерации оформляют на основе сертификата FSC или PEFC, а также качественных и стоимостных характеристиках товара разрешительный документ на бумажном носителе, и в электронном виде. И направляют по электронным каналам связи сведения об оформленном разрешительном документе на экспорт леса и лесоматериалов в информационно-технический центр федерального органа исполнительной власти (ИТЦ ФОИВ).
ИТЦ ФОИВ загружает в базу данных информацию, полученную из уполномоченного органа (организации), оформившего данный документ, формирует электронное сообщение с данным документом, заверяет его электронной цифровой подписью и направляет сформированное сообщение в ГНИВЦ ФТС России.
ГНИВЦ ФТС России обеспечивает обработку полученного разрешительного документа и формирует базу данных разрешительных документов единой автоматизированной информационной системы ФТС России (БД РД ЕАИС ФТС России).
Владелец товара включает сведения из полученных разрешительных документов на экспорт товара в содержание внешнеторгового контракта (агентского договора либо иных договоров) и заключает внешнеторговые контракты путем реализации лесоматериалов на ЛТБ.
II. При продаже товара на бирже лесопользователь или посредник предоставляют все необходимые документы, подтверждающие качественные характеристики древесины, а также договор аренды, лесную декларацию, договор купли-продажи или копии этих документов. Терминал, созданный на основе биржи, проводит необходимые процедуры согласно стандарту FSC. Затем проводится экспертиза продукции для выставления её на биржевые торги.
На основе предоставленной информации терминал выдает участнику биржевой торговли сертификат FSC-CW. И отправляет электронную копию сертификата FSC-CW в органы управления лесами субъекта Российской Федерации, где на основе сертификата FSC-CW, а также качественных и стоимостных характеристиках товара выдается разрешительный документ как на бумажном носителе, так и в электронном виде. Информация об оформленном разрешительном документе направляется по электронным каналам связи в ИТЦ ФОИВ.
Далее действия в ИТЦ ФОИВ и ГНИВЦ ФТС России проводятся по выше описанным пунктам I этапа.
III. При экспорте леса и лесоматериалов декларант представляет в таможенный орган оформления необходимые документы для выпуска товара и разрешительный документ. Таможенный орган оформления с использованием систем таможенного оформления и таможенного контроля направляет в БД РД ЕАИС ФТС России запрос на получение сведений о разрешительном документе по идентификационным признакам, содержащимся в нем.
После получения электронной копии разрешительного документа таможенный орган осуществляет автоматизированное сопоставление сведений, полученных из ГНИВЦ ФТС России с информацией, предоставленной декларантом; осуществляет экспорт товара в случае, если в результате сопоставления установлено соответствие сведений.
Если в результате сопоставления установлено несоответствие сведений, таможенный орган осуществляет дополнительную проверку заявленных сведений путем истребования сертификата подтверждения легальности происхождения, информация о котором содержится в разрешительном документе, на бумажном носителе. А также информирует по электронным каналам связи вышестоящие таможенные органы о выявленном факте заявления в декларации информации о недействительных документах. В случае, если сертификат происхождения FSC-CW или PEFC не представлен, выпуск продукции ЛПК не производится.
В основе предложенной технологии используется разрешительный документ, подтверждающий законное происхождение вывозимой древесины по одному из международных стандартов сертификации – декларация легальности происхождения экспортируемой древесины. Этот документ оформляется поставщиком продукции из древесины (декларантом), который официально подтверждает соблюдение требований стандартов FSC, PEFC и др. стандартов к древесине легального происхождения и передается контролирующим органам для проверки законности действий с лесом. Декларация легальности происхождения экспортируемой древесины, позволит решить проблему, занижения сортности леса и лесоматериалов. Исключит возможность использования подложных документов, позволит вести учет заготовленной древесины.
III. ОСНОВНЫЕ ВЫВОДЫ И ПРЕДЛОЖЕНИЯ
1. В результате проведенного исследования решена актуальная задача, заключающаяся в развитии научно-методического аппарата и разработке практических рекомендаций по формированию эффективного таможенного механизма регулирования вывоза продукции лесопромышленного комплекса с таможенной территории Российской Федерации в целях обеспечения экономической безопасности государства.
2. Разработана классификация принципов внешней торговли продукцией лесопромышленного комплекса, базирующаяся на особенностях развития отечественного ЛПК.
3. Разработана комплексная методика обоснования мер таможенного регулирования вывоза продукции лесопромышленного комплекса, отличающаяся алгоритмизацией формирования совокупностей мер таможенно-тарифного и нетарифного таможенного регулирования вывоза продукции лесопромышленного комплекса и проведением сравнительного анализа и выбора наиболее рациональной совокупности мер таможенного регулирования вывоза продукции ЛПК.
4. Расчеты, проведенные в процессе исследования по методу Фишборна, показали, что наибольший эффект по сокращению экспорта круглого леса возможно достичь при применении системы мер таможенного регулирования, включающей нетарифные меры, в частности квотирование.
5. В целях обеспечения экономической безопасности Российской Федерации разработан механизм государственного контроля экспорта продукции лесопромышленного комплекса, отличающийся организацией торговли экспортной продукции ЛПК через лесные товарные биржи, введением декларации легальности происхождения экспортируемой древесины и развитием межведомственного взаимодействия участников ВЭД, лесных товарных бирж и контролирующих органов (ФТС России, МВД РФ и др.).
6. С целью повышения эффективности государственного контроля за экспортом продукции ЛПК разработан проект формы декларации легальности происхождения экспортируемой древесины, отличающейся составом информации о декларируемой партии товара, необходимой для таможенного оформления и контроля.
7. Полученные результаты могут быть положены в основу дальнейших исследований взаимодействия таможенных органов с другими государственными структурами по вопросам совершенствования механизма государственного регулирования вывоза продукции лесопромышленного комплекса.
IV. ПУБЛИКАЦИИ АВТОРА ПО ТЕМЕ ДИССЕРТАЦИИ
Публикации в изданиях, рекомендованных ВАК:
1. Журова государственного регулирования вывоза продукции лесопромышленного комплекса в целях обеспечения экономической безопасности Российской Федерации // Вестник Университета (Государственный университет управления) №10. – 2009. С.128-134 – 0,6 п. л.;
Публикации в других изданиях:
2. О вывозной таможенной пошлине на лесоматериалы. Таможня – инструмент развития экономики: сборник материалов научно-практической конференции молодых ученых, аспирантов и студентов. – М.: РИО РТА, 2006. – С. 39-41 – 0,2 п. л.
3. Журова проблем экспорта продукции лесопромышленного комплекса. Вестник Российской таможенной академии, №1, 2009 г. – С.128-133 – 0,4 п. л.
4. Журова преступления и правонарушения при вывозе леса и лесоматериалов с таможенной территории Российской Федерации, как угроза экономической безопасности страны. Профессионал, № 3, 2008 г. – С.43-46 – 0,6 п. л.
5. Журова регулирование вывоза продукции лесопромышленного комплекса, как фактор развития отрасли. Развитие таможенных институтов в целях защиты национальных интересов России: сборник материалов научно-практической конференции молодых ученых, аспирантов, адъюнктов и студентов: в 2 ч. Ч. 1. М.: РИО РТА, 2007. – С.88-91– 0,2 п. л.
6. О мерах, направленных на предотвращение незаконной заготовки и экспорта леса и лесоматериалов. «Актуальные проблемы глобальной экономики»: сборник конференции молодых ученых, аспирантов и студентов. РУДН, 2009 г.– 0,4 п. л
7. Журова таможенных органов при пресечении экономических преступлений и правонарушений в сфере оборота древесины. Евразийский юридический журнал, № 3(10), 2009.– С.121-125 – 0,5 п. л.
8. Актуальные вопросы реализации государственных инвестиционных проектов развития лесопромышленного комплекса России. Механизмы обеспечения экономической безопасности крупнейших государственных экономических и финансовых проектов России: сборник материалов Всероссийской научно-практической конференции. – Москва, 20 мая 2009 г. – М.: Академия экономической безопасности МВД России, 2009. – С. 234-240 – 0,4 п. л.



проекты 