ГЕОМЕТРИЯ.
УРОК: «УМНОЖЕНИЕ ВЕКТОРА НА ЧИСЛО»
Предмет: Геометрия
Тема: Умножение вектора на число
Класс: 9 класс
Педагог: , заместитель директора по воспитательной работе, учитель математики и информатики.
Учреждение образования: МОУ Шуринская средняя общеобразовательная школа Кемеровской области
Город: Кемеровская область
Учащиеся должны:
Знать определение умножения вектора на число, свойства умножения вектора на число; знать правила действий с векторами
Уметь использовать свойства и определение при решении задач.
Ход урока.
I. Организационный момент: назвать цели урока.
II. Проверка пройденного материала:
Тестирование:
1. Вставьте пропущенное слово.
Вычитание векторов, как и вычитание чисел, - это действие, ... сложению
( обратное)
2. Что утверждает теорема о разности двух векторов?

А) Для любых векторов
и
справедливо равенство:
-
=
+ (-
).
Б) Для любых векторов
и
справедливо равенство:
+
=
+ ![]()
В)Для любых
и
справедливо равенство: (
+
)+
=
+ (
+
)
III. Объяснение нового материала.
План объяснения.
1. Произведение вектора на число.
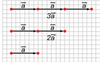
Определив сложение двух векторов, мы можем рассмотреть суммы вида: а+а, а+а+а и т. д.. Такие суммы, как и в алгебре, обозначаются 2а,3а и т. д. (рисунок1). Этот пример показывает, что удобно ввести операцию умножения вектора на число, и подсказывает, как дать соответствующее определение.
Произведением ненулевого вектора
на число k называется такой вектор
, длина которого равна ½ k½*½
½, причем векторы
и
сонаправлены при k ³ 0 и противоположно направлены при k <0.
Произведением нулевого вектора на любое число считается нулевой вектор.
2. Следствия из определения:
1. 1
=
для любого вектора.
Действительно, если
¹0, то по определению ½1
½ =½1½½
½ =½
½ и т. к. k=1 >0, то
1![]()
![]()
Þ 1
=
. Если
=0, то1
=0Þ 1
=
для любого вектора.
2. (-1)
= -
для любого вектора
.
Действительно, если
¹0, то ½(-1)
½ = ½-1½½
½=½
½ и т. к. k=-1 <0, то (-1)
=0Þ
(-1)
= -
для любого вектора
.
3. Если k
=0, то либо k=0, либо
=0.
Действительно, если k
=0, то ½ k
½=½ k½½
½=0, т. е. либо ½ k½=0, либо ½
½=0, что и означает, либо k=0, либо
=0.
4. Если k
= k
и k¹0, то
=
.
Действительно, если ½ k
½=½ k
½, то ½ k½½
½=½ k½½
½, отсюда ½
½=½
½. Если k >0, то k![]()
![]()
, k![]()
![]()
, а т. к. k
= k
, ![]()
![]()
.
Если же k<0, то k![]()
, k![]()
, а т. к. k
= k
, то![]()
![]()
.
Итак,½
½=½
½ и ![]()
![]()
, т. е.
=![]()
3. Отработка навыков с помощью тренажера.

Введите с клавиатуры недостающие числа.
4. Законы умножения вектора на число
Умножение вектора на число подчиняется тем же законам, что и умножение чисел. Докажем три закона, справедливые для любых векторов
и
и любых чисел k и m.
1.( k + m)
= k
+ m
( I распределительный закон)
2. k(
+
) = k
+ k
( II распределительный закон)
3. (k m)
= k (m
) ( сочетательный закон)
I Распределительный закон.
Доказательство:
1. Докажем, что (k + m)
= k
+ m
для любого вектора
и любых чисел k и m.
При k = m=0 справедливость ( k + m)
= k
+ m
очевидна для любого вектора![]()
При k = 0 m¹0 получается равенство m
= m
, верное для любого вектора
и любого числа m (аналогично в случае k¹0 и m= 0) . При k¹0 и m¹0 предположим, что ½ k½ ³½ m½, т. е. k¹0 и
£ 1, тогда вектор
+ ![]()
![]()
.
Кроме того,
= ½
½+
½
½ = (1 +
)½
½.
Следовательно, согласно определению произведения вектора на число
+ ![]()
= (1 +
)
.
Умножив это равенство на k¹0, получим требуемое: ( k + m)
= k
+ m
. Итак, мы доказали, что ( k + m)
= k
+ m
для любого вектора
и любых чисел k и m.

2. Докажем, что k(
+
) = k
+ k
для любых векторов
и
и любого числа k.
При k=0 справедливость k(
+
) = k
+ k
очевидна для любых векторов
и
.
При k¹0 ![]()
![]()
( случай ![]()
![]()
рассматривается аналогично).
Отложим от произвольной точки О вектор
=
, затем от точки А вектор
=
. Тогда вектор
=
+
.. т. к. ![]()
![]()
, то ½
+
½ = ½
½ + ½
½. По определению произведения вектора на число что½ k(
+
)½ = ½k½½
+
½= ½k½½
½+ ½k½½
½. Если k, то, т. к. >0 ![]()
![]()
![]()
![]()
, получим k(
+
)![]()
и k
+ k![]()
![]()
. Отсюда k(
+
)
k
+ k
, следовательно, k(
+
) = k
+ k
. Если k<0, то k(
+
)![]()
, k![]()
![]()
, k![]()
![]()
. Тогда k(
+
)
k
+ k
. Следовательно, k(
+
) = k
+ k![]()
Пусть теперь векторы
и
неколлинеарные. Отложим от произвольной точки О векторы
=
и
= k
, а от точки А1 и А - векторы
=
и
= k
. Случаю k >0 соответствует представленный рисунок. Т. к., согласно определению произведения вектора на число, векторы k
и
коллинеарные, то прямые АВ и А1В1 параллельны. Тогда D ОАВ ~ D ОА1В1 по двум углам (Ð ОАВ =ÐОА1В1 как соответственные при АВ½½А1В1 угол при вершине О - общий) , причем k - коэффициент подобия. Следовательно,
= k![]()
По правилу треугольника
=
+
. Тогда
=k (
+
). С другой стороны,
=
+
= k
+ k
. Итак, k(
+
) = k
+ k
.
II Распределительный закон.
На рисунке рассмотрен случай: когда k<0. Тогда аналогично D ОАВ ~ DОА1В1 по двум углам (Ð ОАВ =ÐОА1В1 как накрест лежащие при АВ ½½А1В1, Ð ВОА =Ð В1 ОА1 как вертикальные) причем½ k½ - коэффициент подобия. Следовательно,
= k
. По правилу треугольника
=
+
. Тогда
=k (
+
). С другой стороны,
=
+
= k
+ k
. Итак, мы доказали, что k(
+
) = k
+ k
.
Сочетательный закон.
Докажем, что k(m
) = (km)
для любого вектора
и любых чисел k и m. При k=0 или m=0 или
=0 справедливость k(m
) = (km)
очевидна для любого вектора
и любых чисел k и m.
При k¹0, m¹0 и
¹0, получим, что ½(km)
½ = ½km½½
½=½k½½m½½
½=½ k½½ m
½=½ k(m
)½.
Если km>0, то (km) ![]()
![]()
и k(m
)![]()
.
Если km <0, то(km) ![]()
![]()
и k(m
)![]()
.
В каждом случае (km) ![]()
k(m
) и ½ (km)
½=½ k(m
)½, следовательно, k(m
) = (km)
. Итак, мы доказали, что k(m
) = (km)
для любого вектора
и любых чисел k и m.
В силу доказанных свойств умножения вектора на число можно составлять векторные выражения, аналогичные многочленам первой степени в алгебре. Эти выражения можно преобразовывать так же, как преобразуются соответствующие алгебраические выражения, т. е. приводить подобные члены, раскрывать скобки, выносить за скобки общий множитель, переносить члены из одной части равенства в другую с обратным знаком действия и т. д.
Например, 2(3а-4b +c) -3(2a +b -3c) =6a -8b +2c -6a -3b +9c = -11b +11c=11(c-b).
5. Векторный метод.
Операции с векторами составляют основу векторной алгебры - раздела математики, изучающего векторы и действия с векторами. Векторы могут использоваться для решения геометрических задач и доказательства теорем.
Далее, вы увидите, как применяется векторный метод на примере доказательства уже известных вам теорем о средней линии треугольника и трапеции.
Решение задач и доказательство теорем состоит из трех этапов подобно тому, как это происходит при решении текстовых задач. Сначала условие задачи надо записать в векторном виде, введя подходящим образом векторы (аналогично составляются алгебраические уравнения). Потом с помощью известных вам действий над векторами исходное условии задачи, записанное в векторной форме, нужно преобразовать, т. е. привести к такому виду, который дает решение задачи в векторном виде ( аналогично решению алгебраического уравнения). Наконец, на последнем этапе на основании полученных векторных соотношений ответ формулируется уже в исходных терминах ( аналогично дается ответ на текстовую задачу, исходя из решений алгебраического уравнения).
6. Средняя линия треугольника.
Теорема. Средняя линия треугольника параллельна одной из его сторон и равна ее половине.
Пусть в D АВС: D ÎАВ, Е ÎАС, причем АD = DB, BE =EC.
Докажем, что DE ½½ВС и 2 DE = ВС.
Запишем условия задачи в векторной форме:
=
-
= ![]()
- ![]()
=
(
-
) = ![]()
![]()
Отработка навыков с помощью тренажера.

Укажи векторы, которые являются коллинеарными.

Введите недостающее число в формуле
7. Свойство средней линии трапеции.
Теорема: Средняя линия трапеции параллельна основаниям и равна их полусумме.

Доказательство:
Пусть в трапеции АВСD, EF - средняя линия.
Докажем, что EF½½ АD, EF½½ВС и EF=![]()
Запишем условие задачи в векторной форме: ![]()
![]()
,
= -
,
= -![]()
Т. к. по правилу многоугольника
=
+
+
и
=
+
+
. Сложим эти равенства и сгруппируем слагаемые следующим образом:
2
=(
+
)+(
+
)+(
+
). Т. к. при сложении противоположных векторов в сумме получается нулевой вектор, то 2
=0+
+
+0 , отсюда EF=
. Теорема доказана.
Выводы по теме:
1. Произведением вектора
¹0 на число k¹0 называется такой вектор k
, для которого выполняются два условия:
1) модуль вектора k
равен произведению модуля числа k и модуля вектора
, т. е. ½ k
½=½ k½½
½
2) вектор k
сонаправлен с вектором
, если k >0, и направлен противоположно вектору
, если k<0.
2. Для любого вектора
и любых чисел k и m выполняется первый распределительный закон: (k+m)
= k
+ m![]()
3. Для векторов
и
и любого числа k выполняется второй распределительный закон:
k(
+
) = k
+ k
.
4. Для вектора
и любых чисел k и m выполняется сочетательный закон k(m
) = (km) ![]()
5. Теорема: Средняя линия треугольника параллельна одной из сторон и равна половине этой стороны.
6. Теорема: Средняя линия трапеции параллельна основаниям и равна их полусумме.
IV. Закрепление полученных знаний:
Тестирование:
1. Каким условиям удовлетворяет произведение k
ненулевого вектора
на число k?

А) вектор k
сонаправлен с вектором
, если k >0 и направлен противоположно вектору
Б) вектор k
сонаправлен с вектором ![]()
В) вектор k
направлен противоположно вектору ![]()
2. № 000. Боковые стороны трапеции равны 23см и 15 см, а периметр равен 48 см. Найдите среднюю линию трапеции
а) 12 см б) 10см в) 14см
3. № 000. Дана равнобедренная трапеция АВСD. Перпендикуляр, опущенный из вершины В на большее основание AD делит это основание на два отрезка, больший из которых равен 7 см. Найдите среднюю линию трапеции.
а) 8см б) 6см в) 7см
V. Подведение итогов.
VI. Задание на дом: п.76-85, №№ 000,782,784



