На правах рукописи
Организационно-экономические основы
развития корпоративных агропромышленных объединений холдингового типа
в хлебопродуктовом подкомплексе АПК
(по материалам Саратовской области)
08.00.05 – Экономика и управление народным хозяйством
(экономика, организация и управление предприятиями,
отраслями, комплексами – АПК и сельское хозяйство)
АВТОРЕФЕРАТ
диссертации на соискание ученой степени
кандидата экономических наук
Саратов 2010
Работа выполнена на кафедре «Экономика и организация предприятий АПК» Федерального государственного образовательного
учреждения высшего профессионального образования «Саратовский государственный аграрный университета им. ».
Научный руководитель: | доктор экономических наук, профессор
|
Официальные оппоненты: | доктор экономических наук, профессор
|
кандидат экономических наук, доцент
| |
Ведущая организация: | ГНУ «Поволжский научно-исследовательский институт экономики и организации АПК» |
Защита диссертации состоится «17» сентября 2010 г. в 12.00 часов
на заседании диссертационного совета Д 220.061.02 при Федеральном государственном образовательном учреждении высшего профессионального образования «Саратовский государственный агарный
университет имени » г. Саратов,
Театральная площадь, 1, ауд. 110.
С диссертацией можно ознакомиться в библиотеке ФГОУ ВПО «Саратовский государственный аграрный университет имени ».
Автореферат разослан «____» _____________ 2010 г. и размещен на сайте www. *****.
Ученый секретарь
диссертационного совета
ОБЩАЯ ХАРАКТЕРИСТИКА РАБОТЫ
Актуальность темы исследования. В настоящее время в мировой и отечественной практике одной из эффективных форм межотраслевой интеграции являются агропромышленные формирования холдингового типа, объединяющие весь цикл продвижения товарной продукции от сельхозпроизводства, промышленной переработки до конечной реализации продовольственных товаров, что позволяет снизить межхозяйственные и межотраслевые издержки, получить дополнительные доходы и обеспечить рентабельность общественного производства.
Развитие интеграционных процессов в АПК сдерживают такие факторы, как недостаточная разработанность общей концепции формирования агропромышленных объединений, отсутствие методологического обоснования приоритетных направлений развития корпоративных структур, оптимизации их размеров и эффективного механизма управления. Неразработанными остаются методологические и методические вопросы государственной аграрной политики регулирования интеграционных процессов в АПК.
Основная задача обеспечения продовольственной безопасности страны может быть достигнута путем совершенствования организационной структуры различных видов объединений, учитывая экономические интересы всех участников интеграции, путем разработки эффективных направлений развития предприятий и научных основ разрешения организационно-экономических противоречий в корпоративных структурах.
Недостаточная разработанность теоретических и методологических аспектов исследования формирования и совершенствования развития корпоративных агропромышленных объединений холдингового типа определила выбор темы данной диссертационной работы.
Степень разработанности проблемы. Следует отметить существенный вклад в обоснование теоретических, методических и разработку прикладных положений интеграционных процессов отечественных ученых-экономистов , , -Барановского и других, а также зарубежных ученых Р. Коуза, О. Уильямсона, К. Эрроу и др. Отраслевые проблемы развития кооперации и интеграции, хозяйственного механизма в агропромышленном комплексе рассматриваются в работах , , , , и других.
Несмотря на значительное количество работ, посвященных вопросам развития кооперационно-интеграционных процессов в АПК, многие проблемы недостаточно изучены. Более глубокой теоретической и методической проработки требуют проблемы формирования и совершенствования направлений развития агропромышленных объединений холдингового типа, основанных на современных подходах к изучению содержания, значения, особенностей оптимизации размеров корпоративных объединений, совершенствования взаимоотношений между участниками агропромышленной интеграции в условиях финансово-экономических кризисных явлений.
Цель и задачи исследования. Цель диссертационного исследования состоит в обосновании теоретико-методологических основ и разработке практических предложений по развитию корпоративных агропромышленных объединений холдингового типа в хлебопродуктовом подкомплексе АПК.
В соответствии с целью диссертационного исследования поставлены и решены следующие основные задачи:
– исследовать теоретико-методологические основы формирования и развития корпоративных агропромышленных объединений в агропродовольственном комплексе, раскрыть, систематизировать и уточнить содержание экономических категорий «холдинг», «холдинговая компания» и «агрохолдинг»;
– идентифицировать мотивы образования агрохолдингов с основными его участниками и выделить предпосылки их развития с учетом оценки современного состояния хлебопродуктового подкомплекса АПК Саратовской области; провести мониторинг функционирования хлебопекарных предприятий, интегрированных по технологическому принципу в агрохолдинговой структуре;
– провести многоаспектный анализ сложившихся элементов современного организационно-экономического механизма формирования и функционирования агропромышленного холдинга в хлебопродуктовом подкомлексе АПК;
– разработать приоритетные направления стратегии развития агрохолдингов в хлебопродуктовом подкомплексе АПК с учетом расширения вертикальной интеграции и углубления взаимосвязей в интраэкономическом пространстве объединения;
– обосновать способы разрешения противоречий между предприятиями в интраэкономической структуре агрохолдинга.
Объект исследования – интегрированные агропромышленные формирования Российской Федерации и Саратовской области. Углубленный анализ и проект совершенствования направлений развития осуществлены на материалах агропромышленного холдинга «Кребор» в Энгельсском районе Саратовской области.
Предметом исследования являются организационно-экономические отношения субъектов агропромышленных объединений холдингового типа в хлебопродуктовом подкомплексе регионального АПК.
Научная новизна диссертационного исследования состоит в углублении теоретико-методологических положений и разработке практических рекомендаций по развитию корпоративных агропромышленных объединений холдингового типа в хлебопродуктовом подкомплексе АПК на основе совершенствования организационно-экономических взаимодействий в их интраэкономической структуре.
К научной новизне результатов исследований автора относятся следующие разработки:
– конкретизирована трактовка экономической категории «агрохолдинг» посредством использования понятия «неформальное корпоративное объединение», позволяющего позиционировать ее как форму предпринимательского объединения в условиях несовершенства российского законодательного обеспечения холдингов. Авторская формулировка: агрохолдинг представляет собой неформальное корпоративное объединение хозяйствующих субъектов, во главе которого стоят холдинговая компания или физические лица, выполняющие функции управления всей вертикально интегрированной системой и контроля над ней;
– выявлены мотивы образования агрохолдингов с основными его участниками в хлебопродуктовом подкомплексе АПК, заключающиеся в возможности использования социальных, инвестиционных, инновационных ресурсов и синергетического эффекта от объединения в группу; в формировании сырьевых зон за счет собственного производства, в развитии PR-технологий, консалтинговых и информационных услуг, а также предпосылки развития агрохолдингов, обусловленные кооперационно-интеграционными процессами на основе слияния и поглощения локальных хлебопекарных предприятий;
– сформулированы приоритетные направления стратегии развития агрохолдингов в хлебопродуктовом подкомплексе АПК, позволяющие расширить вертикальную интеграцию, углубить кооперационно-интеграционные взаимосвязи предприятий в составе агрохолдингов, формировать дополнительные источники прибыли за счет организации производства высокомаржинальной сельскохозяйственной продукции: зерна, муки, хлебобулочных изделий;
– предложена организационно-экономическая модель агрохолдинга на основе расширения и углубления кооперационно-интеграционных взаимодействий за счет формирования новых структурных единиц в составе технологической цепочки вертикальной интеграции объединения, с выделенными дивизионами бизнеса: «Агрохолдинг-зерно», «Агрохолдинг-мука», «Агрохолдинг-хлеб» и «Агрохолдинг-маркет», а также схема эффективных взаимосвязей между предприятиями агрохолдинга, предусматривающая образование субхолдингов, применение которой позволит получить синергетический эффект;
– разработана методика распределения прибыли между предприятиями агрохолдинга, согласно которой в качестве распределительных критериев предложено использовать показатели фонда оплаты труда персонала и величину приведенных инвестиционных вложений;
– обоснованы способы разрешения противоречий между предприятиями в интраэкономической структуре агрохолдинга, предусматривающие использование фьючерсных контрактов при планировании торговли сельскохозяйственной продукцией, а также оптимизацию налогового бремени перерабатывающих предприятий в рамках вертикальной корпоративной агропромышленной структуры холдингового типа.
Теоретической и методологической основой исследования явились фундаментальные положения экономической теории, труды отечественных и зарубежных экономистов по проблемам развития кооперации и интеграции, процессов диверсификации производства, роста эффективности сельскохозяйственного производства, законодательные и нормативно-методические материалы, общеэкономические законы и материалы научных конференций. Исследования проводились с применением монографического, абстрактно-логического, нормативного, расчетно-конструктив-ного, экономико-статистического, сравнительного и аналитического методов, а также метода экспертных оценок и опроса, системного подхода.
Информационную базу исследования составили законодательные и нормативные акты федеральных и региональных органов власти в регулировании агропромышленной сферы, статистические справочники Государственного комитета по статистике РФ и Саратовской области, аналитические обзоры Министерств сельского хозяйства Российской Федерации и Саратовской области, материалы годовых отчетов и первичного бухгалтерского учета субъектов агрохолдинга «Кребор», располагающихся в Дергачевском и Энгельсском районах Саратовской области, информация из глобальной сети Internet и результаты собственных исследований.
Практическая значимость результатов. Обоснованы приоритетные направления развития агрохолдингов, включающие в себя разработку организационно-экономической модели на основе расширения и углубления интеграционных взаимоотношений, с учетом регулирования размеров объединения, а также предложена схема эффективных взаимосвязей между предприятиями агрохолдинга и механизм распределения выручки между его субъектами. Разработанные предложения дают высокую экономическую эффективность, использование их на практике позволит увеличить объемы производства продуктов питания, создать условия для устойчивого развития интеграционных процессов в региональном АПК. Данные предложения приняты для разработки Концепции развития АПК Саратовской области до 2020 года и применяются при реализации программ социально-экономического развития сельского хозяйства муниципальных образований в регионе, а также субъектами агрохолдинга «Кребор» в Саратовской области при разработке стратегии их развития, что подтверждено справками о внедрении.
Апробация результатов исследования. Основные положения и результаты диссертационного исследования докладывались на научных конференциях профессорско-преподавательского состава и аспирантов Саратовского государственного аграрного университета им. (2007–2010), школы молодых ученых (2008–2009), Института аграрных проблем РАН (2008–2009). По материалам исследования опубликовано 7 работ объемом 4,28 п. л., в т. ч. 2 статьи в издании, рекомендованном ВАК РФ, объемом 1,38 п. л.
Структура и объем диссертации. Работа содержит 186 страниц компьютерного текста и состоит из введения, трех глав, выводов и предложений. В работе имеется 28 таблиц, 16 рисунков и 7 приложений. Библиографический список включает 164 наименования работ российских и зарубежных авторов.
Во введении определены актуальность, цели, задачи, объект и предмет, научная новизна, теоретическая и практическая значимость исследования.
В первой главе «Теоретические основы формирования и развития корпоративных агропромышленных объединений холдингового типа» раскрыто экономическое содержание корпоративных агропромышленных объединений холдингового типа, механизмы их создания, типизация и принципы формирования организационно-правовых форм агропромышленных холдингов.
Во второй главе «Современное состояние и предпосылки развития корпоративных агропромышленных объединений холдингового типа в хлебопродуктовом подкомплексе АПК Саратовской области» определены мотивы образования агрохолдингов и выявлены предпосылки их развития в хлебопродуктовом подкомплексе АПК указанной области, а также дана оценка современному состоянию и особенностям развития агрохолдинговых формирований в регионе.
В третьей главе «Обоснование перспективного развития корпоративных агропромышленных объединений холдингового типа в хлебопродуктовом подкомлексе АПК» сформулированы приоритетные направления стратегии развития агрохолдингов. Предложено совершенствование организационной структуры объединения и разработаны схема эффективных взаимосвязей между предприятиями агрохолдинга, а также способы разрешения интеграционных противоречий между предприятиями агрохолдинга в его интераэкономической структуре.
Основные положения, выносимые на защиту
1 Уточнено содержание корпоративных агропромышленных объединений холдингового типа и произведена идентификация мотивов образования агрохолдингов, а также предпосылок их развития в хлебопродуктовом подкомплексе АПК
Использование корпоративных форм организации трансакций способствует углублению производственной интеграции и специализации, преодолению внутренних кризисов сбыта (по технологической цепочке), что достигается за счет использования трансфертных цен, векселей, товарных кредитов и других инструментов, наращиванию прибыли за счет увеличения объемов производства при сдерживании роста цен на конечную продукцию объединения.
Корпоративные агропромышленные объединения холдингового типа (агрохолдинги) представляют собой современную интеграционную структуру, осуществляющую деятельность в сфере агропромышленного производства, в состав которой входят сельскохозяйственные, перерабатывающие и торговые предприятия, управление которой осуществляет головная компания (юридические или физические лица) в силу преобладающего участия в капитале предприятий.
В исследованиях выявлены основные преимущества и недостатки интегрированных формирований холдингового типа, которые проявляются в процессе их развития (рис. 1).

Рисунок 1 – Экономические преимущества и отдельные недостатки
интегрированных формирований холдингового типа
В целях уточнения экономического содержания корпоративных агропромышленных объединений холдингового типа выделены характерные признаки данной формы организации трансакций: наличие интраэкономического рынка, основанного на трансфертных ценах и системе внутрихолдингового кредитования; централизация ключевых управленческих функций, технологическая и экономическая взаимосвязанность субъектов холдингового объединения; сочетание принципа эквивалентности внутрихолдингового организационно-экономического взаимодействия участников холдинговой системы.
Следует отметить, что холдинги выступают как неформальные объединения, не обладающие правосубъектными, правотворческими свойствами и явственными институционными качествами, не являющиеся юридическими лицами
, но обладающие их легальными признаками. В ряде зарубежных стран таким организациям даются определения: параорганизации (клубы), относительные (усеченные) или фактические юридические лица, мягкие организации, квазикорпорации.
В исследовании дана авторская формулировка определения агрохолдинга: он представляет собой неформальное корпоративное объединение хозяйствующих субъектов, связанных между собой договорными или имущественными отношениями, во главе которого стоят холдинговая компания или физические лица, владеющие полным или частичным пакетом акций участников объединения, выполняющие функции управления всей вертикально интегрированной системой и контроля над ней в одной технологической цепочке от производства сельскохозяйственного сырья, его переработки до реализации потребителям конечной продукции.
Современное состояние хлебопродуктового подкомплекса АПК Саратовской области характеризуется отсутствием четкого организационно-экономического механизма функционирования основных его предприятий по производству, переработке и реализации конечных продуктов.
В результате наблюдается разрыв межхозяйственных связей и противопоставление интересов сельскохозяйственных, перерабатывающих и торговых предприятий. Синхронное развитие всей технологической цепочки отраслевых предприятий хлебопродуктового подкомплекса регионального АПК будет способствовать формированию и развитию вертикально интегрированных агропромышленных объединений, в том числе агрохолдингов (рис. 2).
Мы считаем, что потенциал сельскохозяйственных предприятий – производителей сырья трансформируется на основе формирования вертикальной агропромышленной интеграции в реальное укрупнение производственной цепочки, где заканчивается цикл выпуском и реализацией готовой хлебобулочной продукции.

Рисунок 2 – Формирование корпоративных агропромышленных объединений
холдингового типа в хлебопродуктовом подкомплексе АПК и факторы,
влияющие на их развитие
В условиях экономико-финансовой нестабильности, на наш взгляд, целесообразно выделить дополнительно к известным иные мотивы образования агрохолдингов основными его участниками – интеграторами-инвесторами, перерабатывающими и сельскохозяйственными предприятиями в хлебопродуктовом подкомплексе АПК (рис. 3). В Саратовской области в 2008 г. насчитывалось около 35 интегрированных формирований по производству продукции животноводства
и растениеводства
, с используемой площадью сельхозугодий около 200 тыс. га, или 5,5 % от посевной площади сельскохозяйственных культур всех категорий хозяйств в указанном регионе. Наиболее известными являются компании Белстар АГРО», входящее в состав федерального агрохолдинга (Белгородской области); ГК «НаратГрупп»; -Поволжье»; -мука», ГК «Кребор».
В процессе исследований выявлены организационно-экономические предпосылки развития агрохолдингов в регионе. Полиаспектный анализ показал, что на основе развития кооперационно-интеграционных взаимоотношений в городах Саратов и Энгельс функционируют 4 крупных предприятия по производству хлебобулочных и кондитерских изделий при суточной производительности от 35 до 55 т. Все рассматриваемые предприятия хлебобулочного дивизиона являются субъектами агропромышленных формирований холдингового типа со статусом межрегиональных и региональных объединений.

Рисунок 3 – Мотивы образования агрохолдингов с основными его участниками
в хлебопродуктовом подкомплексе регионального АПК
Так, корпоративные агропромышленные объединения федерального уровня ГК «Русагро», АПК «Стойленская Нива», Сибирский аграрный холдинг (САХО) расширяют географию своего присутствия в регионах страны, в частности в Саратовской области, методами слияния и поглощения, приобретая в собственность или в аренду сельхозугодья региона для выращивания птицы, строительства свинокомлексов, выпуска гербицидов, крупные локальные предприятия, имеющие стабильную позицию в своих регионах (рис. 4). Таким образом, крупнейшие хлебопекарные предприятия Саратовской области с занимаемой долей рынка хлебобулочных изделий более 40 % явились привлекательными объектами для межрегиональных агропромышленных холдингов.

Рисунок 4 – Схема процесса слияния и поглощения предприятий
хлебопродуктового сегмента АПК Саратовской области
2 Оценка достигнутых результатов производства и выявление
организационно-экономических проблем развития агрохолдингов
Одним из крупных и эффективно развивающихся корпоративных агропромышленных объединений холдингового типа в Саратовской области является агрохолдинг «Кребор», созданный физическим лицом, ключевыми направлениями деятельности которого являются сельскохозяйственное предприятие и вертикально интегрированные с ним предприятия по производству и реализации муки и хлебобулочной продукции и хлебокомбинат» при суточной производительности 55 т хлебобулочных изделий. Основными потребителями конечной продукции агрохолдинга «Кребор» являются жители городов Саратова, Энгельса и более чем 20 районов Саратовской области.
Классическая организационная структура агрохолдинга в хлебопродуктовом сегменте АПК Саратовской области, включает в себя звенья технологической цепочки от производства сырья до выпуска и реализации потребителям готовой хлебобулочной продукции: «сельскохозяйственное предприятие – предприятие по переработке сырья - хлебопекарное производство». Важным звеном агрохолдинга является сельскохозяйственное предприятие , производственно-экономическое состояние и деятельность которого значительно влияет на развитие других предприятий объединения (табл. 1).
Таблица 1 – Динамика производства зерновых в Дергачевского
района Саратовской области
Показатели | 2006 г. | 2007 г. | 2008 г. | В среднем за 2006–2008 гг. |
Посевные площади, га | 6914 | 9080 | 9604 | 8533 |
Урожайность, ц/га | 19,5 | 20,2 | 23,4 | 21,0 |
Производство зерна, тыс. т | 13,5 | 18,4 | 22,5 | 18,0 |
Цены на зерно, руб. /т | 3100 | 4600 | 4100 | 3933 |
Валовая продукция в стоимостном выражении, тыс. руб. | 41 850 | 84 640 | 92 250 | 72 913 |
Преимуществом перед другими сельскохозяйственными предприятиями является отсутствие у него проблемы сбыта продукции и гарантии обеспечения финансовыми ресурсами в неблагоприятные для него периоды деятельности.
Совершенствование интеграционных связей с 2004 г. и повышение в 2,8 раза производственных показателей хлебокомбинат», позволило мукомольному предприятию к 2008 г. увеличить объемы выработки муки в 2,9 раза (табл. 2) и достичь месячного показателя выручки от продаж 5,0-7,0 млн руб. По оценке специалистов, в 2009–2010 гг. производительность мельницы повышена до 45 т в сутки без какой-либо модернизации производственной мощности основного оборудования, т. е. будет достигнут годовой объем переработки около 16,5 тыс. т зерна.
Таблица 2 – Динамика валовой выработки Энгельсского
района Саратовской области, т
Номенклатура | 2004 г. | 2005 г. | 2006 г. | 2007 г. | 2008 г. | 2008 г. |
Мука выс. сорта ГОСТ | 2 131 | 2 736 | 3 048 | 3 670 | 4014 | 188 |
Мука выс. сорта ТУ (твёрд.) | 0 | 361 | 0 | 0 | 0 | 0 |
Мука 1 сорта | 1 228 | 4 838 | 5 986 | 5 503 | 5753 | 468,5 |
Мука 2 сорта | 297 | 369 | 349 | 469 | 535 | 180 |
Отруби | 1 043 | 2 295 | 3 036 | 2 904 | 3077 | 295 |
Итого ВП в натуральном | 4 701 | 10 603 | 12 420 | 12 548 | 13 380,0 | 284,6 |
Большая часть произведённой муки отгружается предприятию-партнеру хлебокомбинат», устойчивость его производственного потенциала характеризуется динамичной помесячной выработкой ассортимента, среднесуточная реализация хлебобулочной продукции составляла 55 т в 2008 г., что позволяет осуществить полную загрузку производственной мощности хлебокомбината.
Внутрихолдинговые цены при определённых обстоятельствах могут изменяться в сторону повышения: например при необходимости смещения центра образования прибыли, когда денежные средства требуются для начала развития одного из видов деятельности вертикально интегрированного производства. Взаимодействие предприятий внутри холдинга осуществляется на договорных отношениях, регулируемых функциональным управлением. Развитие интеграционных взаимоотношений позволило
агрохолдингу в 2008 г. достичь увеличения производства зерна на 22 %, муки на 6 %. Выручка от продаж по сравнению с 2007 г. возросла на 69,0 млн руб., т. е. на 25 % и составила 348 млн руб. прибыль на 54 млн руб. или на 40%, и составила 191 млн руб., что является значимым показателем поступательного роста воспроизводственных процессов.
В наших исследованиях представлен перечень организационно-экономических проблем, которые препятствуют эффективному развитию агрохолдинга: упрощенный состав предприятий в организационной структуре объединения, недостаточный в современных условиях для достижения высокой конкурентоспособности в сегменте рынка; сложность принятия решений о создании дополнительных центров прибыли; неэффективность работы отделов экспедиции и сбыта конечной продукции; противоречия в интраэкономической структуре агрохолдинга (договорные отношения, налогообложение, система качества).
3 Разработка приоритетных направлений стратегии развития и организационно-экономической модели агрохолдингов в хлебопродуктовом подкомплексе АПК
Разработанные в наших исследованиях направления стратегии развития агрохолдингов в хлебопродуктовом сегменте АПК позволят расширить вертикальную интеграцию и углубить кооперационно-интеграционные взаимосвязи предприятий в составе агрохолдингов, а также минимизировать упущенную выгоду, формировать дополнительные источники прибыли за счет организации производства высокомаржинальной сельскохозяйственной продукции: зерна, муки, хлебобулочных изделий.
В диссертационной работе предложены следующие направления стратегии развития агрохолдингов: системообразующие и специфические, маркетинговые, инновационные и организационно-правовые (рис. 5).
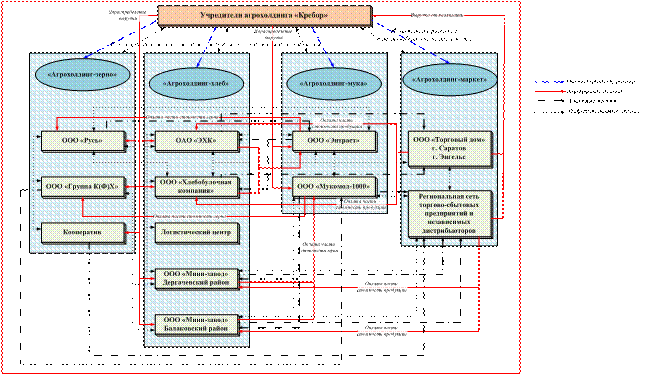
В исследованиях разработана организационно-экономическая модель корпоративных агропромышленных объединений холдингового типа
(рис. 6), включающая следующие подразделения – дивизионы бизнеса «Арохолдинг-зерно», «Агрохолдинг-мука», «Агрохолдинг-хлеб», «Агрохолдинг-маркет», которая позволит головной компании (учредителям) упорядочить производство, переработку, сбыт ввиду расширения масштаба ведения бизнеса, сделает прозрачным весь технологический процесс каждого дивизиона и будет способствовать более точному выбору перспективных направлений развития интеграционной группировки.

Рисунок 5 – Приоритетные направления стратегии развития агрохолдингов
в хлебопродуктовом подкомплексе АПК
![]()

Рисунок 6 – Организационно-экономическая модель агрохолдинга на основе
расширения и углубления кооперационно-интеграционных взаимоотношений
В качестве критериев распределения прибыли между субъектами объединения на втором этапе предложено использовать показатели фонда оплаты труда персонала и величину приведенных инвестиционных вложений:
(1)
где Вj – часть выручки, распределяемой j-му участнику агрохолдинга на втором этапе распределения доходов (в рамках двухэтапной модели распределения доходов); В – выручка от реализации готовой продукции на рынке (за вычетом централизованных платежей); ФОТj – фонд заработной платы j-го участника (предприятия) агрохолдинга; Ij – величина инвестиционных вложений в j-го участника; Е – нормативный коэффициент эффективности 0,12 (согласно Типовой методике определения эффективности капитальных вложений);
– количество предприятий – участников агрохолдинговой корпоративной структуры.
Применение данной методики обеспечит участникам агрохолдинга следующие пропорции распределения дохода: дивизиону «Агрохолдинг-зерно» – 57 %, «Агрохолдинг-мука» – 17 %, «Агрохолдинг-хлеб» – 26 %. Основная доля распределяемой выручки (57 %) будет направлена сельскохозяйственным предприятиям ввиду наивысшего показателя величины их инвестиционных вложений.
Применение предложенного направления развития агрохолдинга позволит дивизиону «Агрохолдинг-хлеб» получить 415,6 млн руб. годовой дополнительной выручки (табл. 3). Экономическая эффективность предлагаемой организационно-экономической модели для всей группировки будет выражаться в получении дополнительной суммы выручки 542,4 млн руб., с учетом снижения транспортных издержек по доставке хлебобулочных изделий потребителям в районы Саратовской области на 1,1 млн руб.
Таблица 3 – Оценка экономической эффективности предлагаемого
направления развития агрохолдинга «Кребор» Саратовской области
Показатели | Фактически | По прогнозу | Экономический |
«Агрохолдинг-зерно» | |||
Посевные площади, га | 9604 | 21604 | +12000 |
Валовой сбор зерна, тыс. т | 22,5 | 38,9 | +16,4 |
Выручка от реализации | 92,1 | 146,6 | +54,4 |
Окончание таблицы 3
«Агрохолдинг-мука» | |||
Годовой объем производства | 13380 | 22380 | +9000 |
Выручка от реализации муки, | 84,6 | 155,8 | +71,2 |
«Агрохолдинг-хлеб» | |||
Годовой объем производства | 19800 | 26532 | +6735 |
Выручка от реализации | 261,0 | 676,6 | +415,6 |
Транспортные расходы | 1,5 | 0,38 | -1,1 |
Агрохолдинг «Кребор» | |||
Общий холдинговый доход, | 191,1 | 733,6 | +542,4 |
4 Совершенствование взаимоотношений между предприятиями агрохолдинга и разработка способов разрешений противоречий в его интраэкономической структуре
Основными недостатками сложной организационно-экономической структуры корпоративных агропромышленных объединений холдингового типа в хлебопродуктовом подкомплексе АПК являются: отсутствие оперативности принятия управленческих решений, длительность процедур согласования решений предприятий с учредителями агрохолдинга; отсутствие ответственности; сложность планирования производственно-финансовой деятельности; возможные сбои в распределении сырья; сложность в осуществлении контроля и администрирования над дочерними предприятиями. С целью устранения перечисленных недостатков мы предлагаем использовать схему эффективных взаимосвязей между предприятиями агрохолдинга, включающую в себя образование обособленных структурных единиц – субхолдингов во главе с управляющими компаниями (УК) с приданными им функциями администрирования, руководства и контроля над дочерними предприятиями (рис. 7). Объединение предприятий в субхолдинги позволит разделить направления бизнеса по территориальному и производственному принципу, вследствие чего оценка эффективности их работы будет наиболее точной. Такая схема взаимосвязей будет выполнять одну из главных задач агрохолдинга: доведение до минимума риска финансовых потерь от несвоевременных и нерациональных управленческих решений в холдинговой агропромышленной системе. Это возможно за счет того, что все важные управленческие решения будут принимать руководители управляющих компаний и нести за них ответственность. Это позволит более эффективно использовать денежные средства, вырученные от продаж, при возникновении неблагоприятных рыночных ситуаций в регионе и РФ, а также в случае принятия ошибочных управленческих решений учредителями агрохолдинга.

Рисунок 7 – Предлагаемая структура взаимосвязей предприятий
агрохолдинга «Кребор» Саратовской области
Положительными мотивами образования субхолдингов станут исключение бартерных отношений, увеличение ассортимента предлагаемых клиентам продуктов, а также развитие собственной системы товародвижения. Задачей субхолдингов является не организация целостных самодостаточных субъектов с замкнутым циклом, а достижение внутренней сбалансированности ресурсного потенциала объединения. Произведенная сельскохозяйственная продукция должна быть полностью переработана в объединении и реализована через торговую сеть.
В исследованиях разработан механизм взаимоотношений между предприятиями агрохолдинга, включающий фьючерсные контракты при планировании торговли сельскохозяйственной продукцией с целью управления ценовым риском.
Особой проблемой функционирования агрохолдинга является налоговое положение мукомольного предприятия, которое получает зерно у сельскохозяйственного предприятия без НДС, а продавать муку и отруби оно вынуждено с НДС. Выплата даже 50 % от всей суммы исходящего НДС препятствует развитию агрохолдинга. В этой связи предлагается сельскохозяйственным предприятиям заключить с мукомольным предприятием договор аренды на промышленное оборудование по переработке зерна; оформить мукомольное предприятие в качестве обособленного подразделения, одновременно сохраняя статус налогоплательщика ЕСХН. Установление таких отношений позволит производить муку на нужды хлебокомбината без включенного в её цену НДС и будет способствовать укреплению связей внутри агропромышленной группировки.
Выводы и предложения
1. Углубление межхозяйственной кооперации и агропромышленной интеграции предприятий (организаций) является одним из приоритетных направлений устойчивого развития АПК. Использование корпоративных форм организации трансакций способствует углублению производственной интеграции и специализации, оптимизации товарно-финансовых потоков, ускорению оборачиваемости средств и преодолению внутренних кризисов сбыта (по технологической цепочке), что достигается за счет использования трансфертных цен, векселей, товарных кредитов и других инструментов, а также наращиванию прибыли за счет увеличения объемов выпуска при сдерживании роста цен на конечную продукцию объединения.
2. Анализ содержания экономических категорий «холдинг», «холдинговые компании» показал различия в трактовках указанных понятий. Выявлено, что холдинги выступают как неформальные объединения, не имеющие официального статуса в рамках российского законодательства. Дана авторская формулировка определения агрохолдинга: он представляет собой неформальное интегрированное корпоративное объединение хозяйствующих субъектов, связанных между собой договорными или имущественными отношениями, во главе которого стоят холдинговая компания или физические лица, владеющие полным или частичным пакетом акций участников объединения, выполняющие функции управления всей вертикально интегрированной системой и контроля над ней в одной технологической цепочке от производства сельскохозяйственного сырья, его переработки до реализации потребителям конечной продукции.
3. Современное состояние хлебопродуктового подкомплекса АПК
Саратовской области характеризуется отсутствием четкого организационно-экономического механизма функционирования основных его предприятий по производству, переработке и реализации конечной продукции. Однако в хлебопродуктовом подкомплексе Саратовской области за период 2005–2009 гг. отмечена положительная динамика показателей производства зерновых и зернобобовых культур: посевные площади увеличены на 66 тыс. га, валовой сбор на 66,8 тыс. т, что напрямую повлияло на развитие в нем интеграционных процессов.
4. Идентифицированы мотивы образования агрохолдинга в хлебопродуктовом подкомплексе АПК, заключающиеся в возможности использования основными его участниками социальных, инвестиционных, инновационных ресурсов и синергетического эффекта, формировании сырьевых зон за счет собственного производства, а также в развитии PR-технологий, консалтинговых и информационных услуг. Выявлены предпосылки развития агрохолдингов, обусловленные динамикой развития кооперационно-интеграционных процессов в АПК региона на основе слияния и поглощения локальных хлебопекарных предприятий крупными межрегиональными агрохолдинговыми формированиями.
5. Разработаны направления стратегии развития агрохолдингов в хлебопродуктовом сегменте АПК, такие, как системообразующие и специфические, маркетинговые, инновационные и организационно-правовые, позволяющие расширить вертикальную интеграцию и углубить кооперационно-интеграционные взаимосвязи предприятий в составе агрохолдингов, усилить такие компетенции, как сбалансированное развитие отраслевых направлений деятельности внутри агрохолдинга; современные технологии производства, переработки и логистики, сквозная (междивизиональная) система контроля качества продукции, инструменты хеджирования рисков рыночной конъюнктуры, индустриальный масштаб деятельности.
6. Для агрохолдинга «Кребор» разработана организационно-экономическая модель, основанная на расширении и углублении кооперационно-интеграционных взаимодействий за счет формирования новых структурных единиц в соответствии с технологической цепочкой вертикальной интеграции объединения, с выделенными дивизионами бизнеса: «Агрохолдинг-зерно», «Агрохолдинг-мука», «Агрохолдинг-хлеб» и «Агрохолдинг-маркет», а также предложена схема совершенствования взаимосвязей между субъектами объединения, предусматривающая образование субхолдингов, возглавляемых управляющими компаниями, применение которой позволит получить синергетический эффект. Задачей субхолдингов является достижение внутренней сбалансированности ресурсного потенциала объединения.
7. Предложена методика распределения выручки от реализации конечной продукции агрохолдинга между его участниками в рамках сложной организационно-экономической модели, где в качестве распределительных критериев используются величина приведенных инвестиционных вложений и фонд оплаты труда персонала, что обеспечит участникам агропромышленного объединения следующие пропорции распределения дохода: сельскохозяйственным предприятиям – 57 % мукомольным предприятиям – 17 %, хлебопекарным предприятиям – 26 %.
8. Обоснованы способы разрешения противоречий между предприятиями агрохолдинга, опирающиеся на использование фьючерсных контрактов при планировании торговли сельскохозяйственной продукцией с целью управления ценовым риском. В целях оптимизации налогового бремени перерабатывающих предприятий в рамках агрохолдинга предлагается сельскохозяйственному предприятию заключить договор аренды с мукомольным предприятием на промышленное оборудование по переработке зерна или оформить мукомольное предприятие в качестве обособленного подразделения. Установление таких отношений позволит поставлять муку хлебокомбинату без включения в ее стоимость НДС, что будет способствовать укреплению связей внутри агропромышленной группировки и развитию всех отраслей его деятельности.
9. Реализация предлагаемых направлений развития агрохолдинга позволит существенно повысить результаты его деятельности. Объемы производства хлебобулочной продукции увеличатся в 1,4 раза, что составит 415,6 млн руб. дополнительной выручки. Общая выручка всей агропромышленной группировки в связи с применением предлагаемых направлений развития агрохолдинга увеличится на 542,4 млн руб. или в 3,8 раза.
По результатам исследования опубликованы
следующие работы:
Публикации в изданиях, включенных в перечень ВАК
1. Севостьянова, Е. И. Обоснование направлений развития агрохолдингов на основе углубленных кооперационно-интеграционных взаимоотношений / // Вестник Саратовского госагроуниверситета имени. . –2010. – № 5. – С. 72–76 (0,75 п. л.)
2. Севостьянова, Е. И. Организационно-экономические аспекты развития корпоративных агропромышленных объединений на примере хлебопродуктового подкомплекса АПК Саратовской области/ // Вестник Саратовского госагроуниверситета имени . – 2010. – № 7 С. 88–92 (0,63 п. л.).
Прочие публикации
3. Севостьянова, Е. И. Экономические предпосылки и правовые основы деятельности холдингов в современной России / // Российский социум в контексте современных глобальных процессов : Сб. науч. тр./ – Саратов: Научная книга, 2008. – С. 27–33 (0,4 п. л.).
4. Севостьянова, Е. И. Специфика создания сельскохозяйственных холдингов в современной России / // Российский социум в контексте современных глобальных процессов : Сб. науч. тр./ – Саратов: Научная книга, 2008. – С. 95–105 (0,75 п. л.).
5. Севостьянова, Е. И. Современное правовое положение холдинговых компаний в России / // Человеческий потенциал : проблемы обновления и развития / ФГОУ ВПО «Саратовский ГАУ». – Саратов, 2008. – С. 37-41 (0,25 п. л.).
6. Севостьянова, Е. И. Развитие системы управления производственными технологиями в зерновом агропромышленном холдинге / // Векторы социальной политики различных управленческих систем в условиях финансового кризиса: Сб. науч. статей. – Тамбов : Изд-во ТГТУ, 2009. – С. 51–63 (0,75 п. л.)
7. Севостьянова, Е. И. Динамика интеграционных процессов в зерновых холдингах российского
АПК/ // Векторы социальной политики различных управленческих систем в условиях финансового кризиса: Сб. науч. статей. – Тамбов: Изд-во ТГТУ, 2009. –
![]() |
Подписано в печать 11.08.10.
Формат 60×84 11/16. Бумага офсетная. Гарнитура Times.
Печ. л. 1,0. Тираж 100. Заказ 167/167.
Федеральное государственное образовательное учреждение
высшего профессионального образования
«Саратовский государственный аграрный университет им. », ОИТС
Саратов, Театральная пл., 1




