На правах рукописи
создание и совершенствование
региональных корпоративных структур
с использованием принципов
проектного менеджмента
(на примере Краснодарского края)
Специальность
08.00.05 – Экономика и управление народным
хозяйством (экономика, организация и управление
предприятиями, отраслями, комплексами – промышленность;
Автореферат
диссертации на соискание ученой степени
кандидата экономических наук
Краснодар – 2012
Работа выполнена в ФГБОУ ВПО
«Кубанский Государственный технологический университет»
|
Научный руководитель: |
доктор экономических наук, профессор |
|
Попов Ринад Александрович | |
|
Официальные оппоненты: |
, |
|
доктор экономических наук, профессор, | |
|
ФГБОУ ВПО «Кубанский государственный университет», профессор кафедры мировой экономики и менеджмента | |
|
, | |
|
кандидат экономических наук, | |
|
ФГБОУ ВПО «Кубанский государственный технологический университет, доцент кафедры экономики и управления производством | |
|
Ведущая организация: |
ФГБОУ ВПО «Адыгейский государственный университет» |
Защита состоится 18 мая 2012 года в 14:00 на заседании диссертационного совета Д 212.100.07 при Кубанском государственном технологическом университете 35, ауд. 147
С диссертацией можно ознакомиться в библиотеке Кубанского государственного технологического университета , корп. А
Автореферат разослан 17 апреля 2012 года.
Ученый секретарь
диссертационного совета,
кандидат экономических наук, доцент
Общая характеристика работы
Актуальность исследуемой темы. К настоящему времени сложилась ситуация, когда наряду с транснациональными и российскими национальными корпорациями многие малые и средние предприятия всё более тяготеют к объединению в разного рода группы: финансово-производственные, сбытовые, страховые, транспортные и другие. В России это актуализируется потребностями инновационного развития экономики, наталкивающимися на ограниченность ресурсов отдельных промышленных предприятий, особенно в малом и среднем бизнесе.
Рациональное объединение в корпорации способствует производственно-технологическому и экономическому развитию предприятий, укреплению позиций бизнеса на рынке, повышению устойчивости их функционирования в характерных для настоящего времени условиях экономической нестабильности на макро - и мезо-уровне.
В отдельной организации всегда существует множество организационных и управленческих проблем. В корпорациях количество таких проблем увеличивается, возрастает степень их сложности. Особенно сильно усложняются организационные процессы при корпорировании предприятий разного масштаба и отраслевого профиля в границах одного региона. С одной стороны, это требует стратегической проработки внутрикорпоративных отношений и процессов, с другой – более глубокого учёта региональных императивов хозяйствования. Тем не менее, результирующие цели создания корпорации и получение экономического эффекта побуждают бизнес, корпоративный менеджмент идти на такие организационные усложнения и финансовые издержки. Это обстоятельство требует от проектантов корпоративных структур акцентировать внимание на начальном этапе создания корпорации к минимизации распространения проблем управления, когда формируются и закладываются основные принципы управления, правила и методы осуществления корпоративного менеджмента, рассчитывается жизненный цикл корпорации.
Для избегания ошибок при формировании системы управления корпорацией необходимо иметь целостное представление о корпорации и её жизненном цикле, чётко определить критерии построения такой системы, а именно - какими ресурсами это должно быть достигнуто и в какой период. На эти вопросы может дать достаточно чёткие ответы проектный менеджмент, который способен методом критических цепочек, или интерактивным анализом и планированием на проектной основе, решать многоэтапные организационно-экономические задачи. Создание большинства современных корпораций происходило эволюционным способом, а именно - путем последовательного внедрения текущих изменений по целям и задачам регулярного менеджмента. Многие из них в своём совершенствовании исходили из текущих целей и задач, уделяя недостаточное внимание целостно-концептуальным вопросам. Издержками такого подхода явились деформации корпоративных структур в процессе их функционирования, неэффективный менеджмент и экономические недоборы.
Характерная для настоящего времени и прогнозируемая на довольно длительную перспективу волатильность среды вынуждает к созданию корпоративных структур, обладающих высокой степенью изменчивости сообразно внешним условиям, что требует новых подходов к процессу их формирования и совершенствования. Расширение управленческих функций региональных органов в хозяйствовании усиливает их роль в корпорировании промышленных предприятий на подведомственных территориях, что выступает дополняющим императивом в поиске адекватных современной экономической и управленческой ситуации форм и методов управления этим процессом. Одним из методов решения этой задачи может выступать творческое использование технологий проектного менеджмента.
Степень научной разработанности проблемы. В создании и совершенствовании корпораций пока не находят комплексной реализации принципы проектного менеджмента, что особенно важно для корпоративных структур регионального масштаба, в которых одно из ведущих мест занимает комплексный учёт территориального фактора, экономической динамики региона.
Современные процессы формирования и совершенствования корпоративных образований представляют определенный интерес для научных исследований, чему посвящен ряд публикаций. Однако среди них трудно найти комплексный труд о применении проектного менеджмента в этой области управления, особенно через призму регионального подхода, информационных технологий. В публикациях в основном речь идет о сущности или содержании процессов формирования корпоративных организационных структур, а не о методологии и методике проектного подхода к их созданию и совершенствованию.
Описание сущности корпоративных организаций, факторов, тенденций и особенностей формирования их структур нашли отражение в научных трудах многих российских и зарубежных ученых. В современной отечественной науке эти вопросы рассматривали , , . О корпорациях писали такие ученые как , , и другие.
Среди зарубежных ученых, исследовавших проблемы создания корпораций, их существования и развития, следует отметить П. Друкера, Р. Камрасса, Г. Минцберга, С. Финкельштейна.
Описание общих принципов построения корпоративных организационных структур с использованием элементов проектного менеджмента, которые прямо или косвенно связаны с построением корпораций или крупных экономических систем, можно встретить в трудах таких авторов, как , , И. Кендалл, , К. Роллинз, , .
Общие методология и методики управления проектами описаны в стандартах, сформулированных международным институтом управления проектами совместно с ассоциациями и другими учреждениями, изучающими и применяющими на практике принципы проектного управления.
В научных публикациях , и глубоко исследуются различные ассоциативные образования как элементы хозяйственного поля регионов, однако специальная проблематика формирования и развития региональных корпораций освещается сравнительно мало.
Сущность и содержание проекта формирования и развития корпоративной структуры, как объекта отдельного самостоятельного исследования, пока не нашли достаточно полного отражения в специальной экономической литературе. Собственная практика автора показывает, что наличие лишь общих подходов к подготовке и управлению проектами формирования корпораций не позволяет создать целостное представление о таких проектах, провести их ранжирование по масштабу, отразить отраслевую и региональную специфику. Заинтересованные в развитии организации лица, зачастую имея стратегические цели и видение перспектив реализации предполагаемых изменений, не всегда правильно и четко их осуществляют; основной причиной этому является отсутствие глубоко проработанных проектов, которые бы учитывали экономическую динамику микро-, мезо - и макро-уровня и предусматривали соответствующие меры реагирования.
Актуальность, теоретическая и практическая значимость такой проблемы в условиях высоко изменчивой среды и нового управленческого качества российских регионов предопределили выбор темы диссертационного исследования, его цель, задачи и логическую структуру.
Цель и задачи исследования. Целью настоящей диссертации является разработка адекватных современным стратегическим императивам российского хозяйства на национальном и региональном уровне принципов и методов управления процессом проектирования и формирования высоко адаптивных, саморазвивающихся региональных корпоративных организационных структур с использованием методологии проектного менеджмента и современных информационных технологий.
Для достижения поставленной цели в работе решаются следующие задачи:
- формализация и систематизация современных тенденций создания и развития корпоративных организационных структур путём анализа генезиса их систем управления;
- выявление и идентификация существующих способов создания и совершенствования корпоративных образований, форм корпоративных структур;
- обобщение и систематизация современных требований к организационной структуре управления корпорацией с учётом регионального аспекта и высокой изменчивости среды;
- выявление зависимости развития отраслей народного хозяйства Краснодарского края от структуры и размера входящих в них производственных предприятий, а также влияние соответствующих корпоративных образований на экономику региона;
- определение благоприятных условий и факторов создания и развития корпораций путём анализ современных процессов кластеризации промышленности в Краснодарском крае;
- определение основных принципов и методов построения региональных корпоративных структур с учетом специфики и приоритетов развития экономики Краснодарского края;
- определение принципов и методов проектирования корпоративной организационной структуры региональной корпорации, отвечающей современным требованиям в условиях регионализации управления и высокой изменчивости среды, базирующихся на принципах проектного менеджмента;
- систематизация основных процессов управления, особенностей, условий реализуемости и успешности организационного проекта создания корпоративных организационных структур;
- разработка методических основ оценки результативности проекта создания и совершенствования корпоративной организационной структуры.
Объектом исследования служат малые и средние российские корпорации, процессы их создания на принципах проектного менеджмента, используемые при создании региональных корпораций в Краснодарском крае.
Предметом исследования выступает система отношений, складывающихся в процессе реализации организационного проекта по созданию и совершенствованию корпоративной организационной структуры в регионе в условиях высоко изменчивой среды.
Область исследования соответствует паспорту специальности 08.00.05 – Экономика и управление народным хозяйством: (экономика, организация и управление предприятиями, отраслями, комплексами – промышленность; региональная экономика) п. п. 1.1.3 – Механизмы формирования корпоративных образований в российской экономике с учетом глобализации мировой экономики, 3.2 – Пространственное распределение экономических ресурсов; теоретические, методические и прикладные аспекты размещения корпоративных структур, фирм малого и среднего бизнеса, экономических кластеров, предприятий общественного сектора, домохозяйств, 3.19 – Разработка методологии анализа и методики оценки функционирования корпоративных структур, малого и среднего бизнеса, предприятий общественного сектора и некоммерческих организаций в регионах и муниципалитетах. Проблемы рационального использования региональных материальных и нематериальных активов – природных ресурсов, материально-технической базы, человеческого капитала и др).
Теоретической и методологической основой исследования послужили научные труды и специальные разработки отечественных и зарубежных авторов, посвященные вопросам формирования и функционирования корпораций, региональным аспектам их создания, развития и управления.
В работе использовались также собственные наблюдения автора и практический опыт подготовки и реализации организационных проектов создания региональных корпораций.
Научные результаты диссертационной работы получены с использованием методов наблюдения, системного анализа практических результатов и эмпирических методов сравнения, обобщения, аналогии, анализа и синтеза научных данных.
Информационно-эмпирическая база исследования включает в себя материалы из открытых источников информации о проектах создания и развития корпораций, материалы монографических исследований, научных статей, сборников методической литературы по проектному менеджменту ассоциаций, сообществ и институтов по управлению проектами, статистическую информацию. Источником информации послужили организационные, справочно-аналитические и плановые документы проектных групп с участием автора по созданию региональных корпораций в Краснодарском крае.
Рабочая гипотеза исследования базируется на следующих предположениях:
- процесс создания корпорации со структурой, адаптированной к внешним и внутренним факторам высоко изменчивой среды, может быть высоко эффективным при реализации его проектным способом с учетом прогнозируемого изменения среды и поэтапного развития путем реализации соответствующего организационного проекта;
- формирование и совершенствование корпоративной организационной структуры регионального масштаба с использованием принципов проектного менеджмента является закономерным процессом развития территориально обусловленной коммерческой организации путем реализации организационных проектов развития корпорации, устанавливающих качественные изменения экономической системы на основе гармоничного сочетания интересов корпорации и региона.
Положения диссертации, выносимые на защиту
По специальности 08.00.05 Экономика и управление народным хозяйством: экономика, организация и управление предприятиями, отраслями, комплексами (промышленность):
1. При современном корпоративном строительстве в регионе соблюдение требований рентабельности корпорации, эффективности управления, централизации ресурсов, устойчивости к изменениям и выполнение принципов проектирования организационной структуры корпорации и её системы управления является обязательным условием создания эффективных корпоративных организационных структур и благоприятным фактором дальнейшего успешного их совершенствования.
2. Построение организационной структуры региональной корпорации в условиях высоко изменчивой внешней среды проектным способом заключается в реализации основополагающих принципов проектного менеджмента применительно к корпоративному строительству. В организационном проекте, который инициируется на основе предпосылок к созданию новой либо изменению существующей промышленной корпорации, основополагающей областью знаний управления проектами выступает управление содержанием проекта на основе инвариантности моделирования перспективных состояний корпорации в процессе её формирования и развития.
3. Создание и совершенствование региональной корпоративной структуры промышленного профиля на принципах проектного менеджмента представляет собой проект, обеспечивающий осуществление программы формирования и развития конкретной региональной корпорации с заданным качеством. Условиями активного начала, успешной реализуемости такого организационного проекта является самонастраивающаяся система реагирования на внешние и внутренние факторы развития корпорации в процессе её жизненного цикла, обладающая качествами флексибильности, адаптивности и самонастройки сообразно изменениям среды и стратегических приоритетов региональной системы.
4. Для эффективного управления проектом создания и совершенствования промышленной корпорации в границах современного региона, действующей в условиях высоко изменчивой среды, необходимо осуществлять постоянный мониторинг результативности проекта, выступающий основой для управленческого реагирования в ходе реализации проекта.
По специальности 08.00.05 Экономика и управление народным хозяйством: региональная экономика:
5. Современная корпорация представляет собой высокоорганизованную, целостную организационно-экономическую систему, предназначенную для эффективного использования объединенных ресурсов предприятий с целью получения синергетического эффекта. Тенденции к созданию и развитию корпоративных структур усиливаются в условиях глобализации, регионализации управления и волатильности среды. Наблюдаемая тенденция к объединению малых и средних промышленных предприятий России в региональные корпорации обусловлена расширением функций региональных органов в регулировании хозяйства, повышением интереса местных сообществ к развитию производительных сил на основе предпринимательской инициативы. Отсутствие у региональных администраций соответствующих управленческих структур побуждает их к передаче достаточно крупных территориально-хозяйственных блоков коммерческим корпоративным образованиям на основе аутсорсинга и, таким образом, расширению адекватных рыночной среде свобод и стимулов хозяйствования. Современные императивы к хозяйствованию очерчивают новые требования к корпорациям, процессам их построения и совершенствования. Потребности стратегического подхода к региональному хозяйствованию требуют, чтобы создание и развитие новых корпоративных структур происходило быстро и эффективно, что возможно на основе применения проектного подхода к процессу корпоративного строительства и развития, использования современных информационных технологий.
6. Крупные промышленные объединения способны выступать очагами стабильности экономических процессов в регионе, что особенно важно в условиях высоко изменчивой внешней среды, характерной для настоящего времени. На макро - и мезо-уровне это обстоятельство выступает побуждающим мотивом к укрупнению и объединению малых и средних предприятий в корпорации.
7. В настоящее время, как со стороны самих промышленных предприятий, так и региональных органов, наблюдается стремление к интеграции, проявляющееся в формировании различных кластеров. Установлено, что в регионе процессы кластеризации промышленных предприятий находятся в различных фазах своего жизненного цикла; это создает благоприятные возможности для корпоративного строительства на проектной основе.
8. Стратегия, формируемая внутренними и внешними факторами, и способ создания и развития корпорации определяют установленный содержанием проекта процесс формирования и совершенствования корпоративной организационной структуры, способной к реализации новой бизнес-функции флексибильности, региональной адаптации системы управления с выделением отдельного элемента управления, обеспечивающего планомерное выполнение такой задачи, каким выступает проектный менеджмент.
Научная новизна исследования заключается в уточнении теоретических положений и разработке практических рекомендаций по управлению и реализации процесса создания и совершенствования региональных корпоративных структур применительно к условиям высоко изменчивой среды, базирующегося на применении методологии управления проектами и современных информационных технологиях. Конкретное приращение научного знания состоит в следующем
По специальности 08.00.05 Экономика и управление народным хозяйством: экономика, организация и управление предприятиями, отраслями, комплексами (промышленность):
- разработан авторский подход к управлению процессом создания и совершенствования региональных корпоративных структур, в основу которого положен организационный проект, определяющий содержание и последовательность организационных действий на различных этапах создания и развития региональной корпорации, а также соответствующие индикаторы идентификации её состояния, регулировочные рычаги и стимулы протекания процессов совершенствования организации в рамках проекта. Такое комбинирование позволяет эффективно использовать методологию областей знаний управления проектами при создании и развитии региональных корпораций в условиях высоко изменчивой внешней среды путем систематических корректировок по результатам соответствующего мониторинга;
- разработаны этапы проекта создания и совершенствования корпоративных организационных структур по вехам и фазам, позволяющие учитывать основные процедурные аспекты реализации проекта в условиях волатильности;
- разработана модель организационной структуры системы управления региональной корпорации, характерной особенностью которой является наличие постоянно действующего элемента в системе управления корпорацией, реализующего функцию флексибильности для оперативной адаптации региональной корпоративной структуры к изменениям внешней среды, что позволит менеджменту в оперативном режиме совершенствовать конкурентные преимущества, активно реагируя на внешние изменения путем быстрого использования благоприятных возможностей и исключения угроз;
- установлено, что эффективная деятельность по созданию региональной корпорации в условиях высоко изменчивой среды предпочтительна через организационный проект, определяющий содержание процесса создания и развития корпорации. Это позволяет менеджменту создаваемых корпораций достигать поставленных целей в заданные сроки с использованием соответствующих ресурсов;
- разработаны методические основы оценки результативности проекта создания и совершенствования корпорации в условиях высоко изменчивой среды на принципах проектного менеджмента, что позволит команде управления проектом своевременно учитывать следование состояний корпорации задаваемой траектории развития и хеджировать организационные риски.
По специальности 08.00.05 Экономика и управление народным хозяйством: региональная экономика:
- обоснован вывод о том, что расширение управленческих функций региональных структур в территориальном хозяйствовании, связанных с передачей их в коммерческие структуры при отсутствии собственных управленческих ресурсов, формирует благоприятные предпосылки для корпоративного строительства, основанного на кластеризации разрозненных предприятий региона, находящихся в различных фазах жизненного цикла, что позволяет менеджменту формируемых корпораций использовать эту ситуацию для формирования содержания проекта создания и систематического совершенствования соответствующих региональных корпоративных образований;
- обосновано утверждение, что в условиях волатильности эффективный процесс корпоративного строительства в регионе основывается на применении методов и принципов проектного менеджмента, что позволяет заинтересованным лицам корпораций на проектной основе строить стратегию развития корпорации используя основополагающие принципы управления проектами с учетом эволюционирующих императивов региона;
- предложено определение понятия «методологическая система создания и совершенствования корпоративных организационных структур», элементами которой являются технологии и ресурсы, а связями – виды менеджмента, что позволит определить целенаправленность исследования и построить логику достижения цели настоящей работы.
Теоретическая значимость результатов исследования заключается в уточнении теоретических положений о процессе создания и совершенствования региональных корпоративных организационных структур в условиях высокой изменчивости внешней среды на основе принципов проектного менеджмента и современных информационных технологий. Это заключается в следующем:
- уточнены определения научных категорий, описывающих явления и процессы;
- расширены теоретические представления в области корпоративного строительства и развития в сущностно-содержательном и научно-прикладном ракурсе;
- расширены научно-прикладные знания о проектном управлении в региональном корпоративном строительстве;
- проведено выделение проектного менеджмента в корпоративном строительстве на региональном срезе как отдельной области научно-прикладных разработок;
- выводы и методические рекомендации, полученные в результате исследования, могут служить теоретической основой при разработке программ курсов и семинаров по управлению организационными проектами и проектами внедрения организационных изменений в корпоративном развитии.
Практическая значимость результатов исследования заключается в систематизации и формализации в методиках принципов, процессов и значимых аспектов при управлении организационными проектами создания и развития корпоративных организационных структур. Результаты полученных исследований могут быть основой для:
- формирования рекомендаций руководителям и владельцам компаний при развитии организаций до уровня корпораций или при создании и совершенствовании корпоративных организационных структур в регионах;
формирования рекомендаций руководителям start-up проектов, руководителям и команде управления проектами внедрения организационных изменений, создания и совершенствовании организационных структур корпораций.
Апробация и реализация результатов работы. Результаты, полученные в диссертационной работе, определяются в первую очередь практической их применимостью при реализации проекта создания корпораций в Краснодарском крае, при создании которых были на практике подтверждены полученные результаты.
Структура диссертации. Логика и структура работы определена поставленной целью. Диссертация состоит из введения, трех глав, заключения, списка литературы, 15 рисунков, 25 таблиц и 4 приложений.
Основное содержание работы
Во введении обоснована актуальность выбранной темы, рассмотрена степень изученности проблемы, сформулированы цель и задачи, определены объект и предмет исследования, изложены положения, выносимые на защиту, и элементы научной новизны диссертационной работы, обоснована ее теоретическая и практическая значимость.
В первой главе «Теоретико-методологические аспекты управления процессами создания и совершенствования корпоративных структур в условиях экономической нестабильности» рассмотрены вопросы, связанные с основными современными тенденциями корпоративного строительства и развития в условиях высоко изменчивой среды. Описаны существующие способы, методы создания и совершенствования корпоративных образований, формы корпоративных структур, а также современные требования к организационной структуре управления корпорацией с учетом регионального аспекта и высокой изменчивости среды.
Развиваясь качественно, отдельные предприятия объединяются в промышленные или финансово-промышленные группы, создавая корпорации. Даже три-четыре малых или средних предприятия, объединившись в группу, уже начинают жить как корпорация, предполагая получение качественно нового финансового и экономического состояния. Тенденция создания таких объединений только возрастает, а способы остаются самыми разнообразными – от стихийного и бессистемного процесса до сложного организационного проекта.
Корпорация сегодня – это сложная организационная система, объединяющая в себе несколько организаций, предназначенная для наиболее эффективного использования объединенных ресурсов с целью получения максимальной прибыли. Объединение предприятий в корпорацию целесообразно прежде всего тогда, когда наблюдается синергетический эффект, то есть качественно новый уровень использования объединенных ресурсов предприятий, входящих в корпорацию.
В России за последние десятилетия тенденция объединения малых и средних предприятий в корпорации приняла устойчивый характер. Малые и средние предприятия идут по пути укрупнения. Только крупные компании, имеющие огромные собственные финансовые ресурсы и значительные возможности по их привлечению, в состоянии конкурировать на мировом рынке.
Тенденция к интеграции закономерна для современной российской экономики, что обусловлено императивами к массовой модернизации промышленности. Основной проблемой при этом остается создание флексибильной системы управления корпорацией, которая в условиях высокой изменчивости среды могла бы с заданной эффективностью реализовывать управленческие функции на всех уровнях, с учётом резко возросшего количества элементов новой организационной структуры и связей между ними. В этих условиях встает вопрос о типовой методике создания корпоративной системы управления с системным подходом ко всем важным организационным составляющим такой структуры управления. В этой связи возникает неопределенность управленческого и организационного характера, порождаемая увеличением организационной структуры; её необходимо оптимизировать с точки зрения эффективности управления, так как это - источник возрастания количества организационных проблем управления.
Чтобы понять проблему и точно её идентифицировать, необходимо рассмотреть эволюцию развития систем управления корпорациями и тенденции современного их развития.
Схематично эволюция корпораций и их систем управления представлена на рисунке 1.

Рисунок 1 – Эволюция корпоративных организационных структур управления
В последние полвека дивизионы и продукция корпораций развивались линейно, а система управления – экспоненциально. Система управления корпорациями развивается, увеличивая свои размеры, функциональную наполненность и сложность внутреннего устройства. Это говорит о том, что строительство системы управления корпорацией – сложная и многофакторная задача. Необходима определенная методика, содержащая в себе все наилучшие практики проектирования организационных структур.
Создание корпораций, выбор путей и способов создания и проектирования корпоративных организационных структур, их систем управления определяется целями и задачами корпорации. Сформулированные на начальном этапе цели являются формализацией мотивов и причин их создания, главная из которых – это получение или усиление синергетического эффекта. Выбор корпоративной организационной структуры зависит от целей создания корпорации, нового продукта корпорации, структуры его жизненного цикла и сквозных бизнес-процессов корпорации. От структуры самой корпорации зависит и организационная структура системы управления.
Рассматривая цели создания корпораций и формы их существования, необходимо учитывать способы и методы их формирования. Наиболее распространенные из них представлены в таблице 1.
Таблица 1 – Способы формирования корпоративных организационных структур
|
Способ формирования корпоративных организационных структур |
Сфера применения |
|
Бизнес проектирование структуры корпорации |
Информационные технологии, финансы, консалтинг, сельское хозяйство |
|
Разделение (преобразование) организации в корпорацию |
Энергетика, транспорт, металлургия |
|
Слияние и поглощение организаций |
Нефтегазовая индустрия, торговля, финансы, сельское хозяйство |
|
Совершенствование (реорганизация) корпорации |
Все сферы деятельности |
Стратегия является необходимым и важным внутренним условием развития корпорации, особенно в условиях нестабильности среды, что формирует определенные требования к её системе управления. К изменяемой системе управления корпорации предъявляются следующие требования:
- корпорация в целом должна оставаться рентабельной после изменений, а входящие в нее организации должны получать возможность также быть рентабельными;
- создавать условия эффективного управления на корпоративном уровне, возможности централизации общих ресурсов и эффективного их использования для корпорации в целом;
- сохранять устойчивость при внедрении изменений.
В условиях высокой изменчивости среды для высшего руководства корпорации возникают вопросы эффективного динамичного и быстрого развития её структуры управления. Высокоскоростные и широко амплитудные изменения среды требуют быстрой реакции системы управления. Исходя из этого, одной из важнейших бизнес-функций субъекта управления корпорацией является функция флексибильности в управлении. Как комплексная бизнес-функция она должна включать в себя следующие функции:
- мониторинг внешней среды;
- анализ изменений внешней среды;
- планирование новаций в организации и системе управления;
- контроль осуществления изменений;
- подготовка к стратегическому планированию;
- выработка решений по адаптации и маневрированию корпоративного управления по отношению к внешней среде;
- управление проектами организационного развития корпорации или её реорганизации.


Рисунок 2 – Организационная структура корпорации с бизнес-функцией
флексибильности (разработано автором)
Бизнес-функция флексибильности должна выполняться для корпорации в целом, а не фрагментом. В целях достижения эффективности её осуществление должно обеспечиваться специальным субъектом управления в составе корпорации. Графически это можно представить в виде организационной структуры корпорации, представленной на рисунке 2, с выделением отдельного элемента управления в структуре корпоративной системы управления.
Таким образом, расширяющаяся тенденция к объединению малых и средних промышленных предприятий в региональные корпорации по причине наблюдаемой в настоящее время высоко изменчивой среды вызывает необходимость разработки новых, эффективных методов их построения и совершенствования.
Во второй главе «Организационные методы формирования и совершенствования региональных корпоративных структур» проведен анализ зависимости экономического развития отраслей народного хозяйства Краснодарского края от структуры и размера производственных предприятий этих отраслей, влияние деятельности корпоративных образований на экономику региона; рассмотрены современные тенденции промышленных объединений в кластеры и региональные корпоративные образования в Краснодарском крае; проведен анализ основных принципов построения региональных корпоративных организационных структур в данном регионе исходя из выявленных к ним требований.
Для определения содержания процесса развития промышленных предприятий в корпоративные структуры рассматривается структура распределения промышленных предприятий Краснодарского края, представленная в таблице 2.
Соотношение количества крупных производственных компаний в отрасли к их общему количеству показывает, что наличие в сфере промышленного производства большого количества малых производственных компаний и малых форм предпринимательства не позволяют этой отрасли получать существенный подъем экономики, большого роста валового регионального продукта и значительное увеличение оборотов производств соответствующих предприятий.
Таблица 2 – Распределение предприятий по видам деятельности обрабатывающей промышленности Краснодарского края и их доля в общем производстве
|
Направление деятельности промышленности |
Доля направления в структуре экономики, % |
Количество предприятий в направлении |
Количество крупных предприятий |
Доля крупных предприятий, % |
|
Машиностроение и металлообработка |
60,00 |
2 460 |
160 |
6,50 |
|
Химическая промышленность |
25,20 |
700 |
6 |
0,86 |
|
Деревообрабатывающая промышленность |
11,10 |
1 380 |
18 |
1,30 |
|
Легкая промышленность |
3,70 |
560 |
11 |
1,96 |
Укрупнение производств, интеграция капиталов и создание корпоративных организационных систем в отраслях позволяет получать синергетический эффект как внутри корпораций, так и в регионе. Наличие крупных компаний, корпоративных производственных объединений в промышленности Краснодарского края даёт существенный положительный эффект по отношению к отраслям, в которых преобладает большое количество малых предприятий и предпринимателей. Корпорации становятся естественными центрами стабилизации экономики в регионах.
Тенденция изменения объемов производства промышленных компаний по основным направлениям деятельности в Краснодарском крае представлена на рисунке 3.

Рисунок 3 – Динамика объемов производства предприятий промышленности
Краснодарского края
Анализируя изменения состояния экономики за период с 2005 по 2010 годы, видно, что до 2008 года была устойчивая положительная тенденция развития отраслей народного хозяйства, после вхождения экономики региона в финансовый кризис ряд производств снизил объемы производства. Наличие в промышленной сфере региона крупных предприятий, производственных корпораций позволяет:
- быстрее адаптироваться к условиям изменения внешней среды;
- стабилизировать рост объемов производства продукции в промышленной отрасли региона;
- стабилизировать социальную инфраструктуру организаций в условиях экономических и финансовых кризисов;
- формировать основу для кластеризации экономики и производственной интеграции в регионе.
В настоящее время развитие и функционирование экономики Краснодарского края в значительной части определяется закономерностями глобализационных процессов. Этими закономерностями определяется и актуальность создания кластеров в региональной экономике. В данном случае кластер выступает как бизнес-схема реализации и поддержки жизненного цикла продукции, начиная от ее разработки, первичного изготовления и заканчивая продажей, как единая и неразрывная цепочка создания ценности.
Основные отраслевые направления создания кластеров в Краснодарском крае и их характерные черты можно представить в виде таблицы 3.
Таблица 3 – Направления развития кластеров Краснодарского края
|
Отрасль народного хозяйства |
Центр кластера |
Населенный пункт |
Основное содержание действий программы развития кластера |
|
Металлургия |
Электрометаллургический завод |
г. Абинск |
Создаются малые и средние производственные предприятия, обеспечивающие развитие кластера. Расширяется промышленная зона, ведется строительство жилых и нежилых объектов. |
|
Деревообработка |
Завод по производству древесноволокнистых плит |
г. Апшеронск | |
|
Туризм |
- |
г. Апшеронск |
Проект включен в программу развития региона. |
|
Химическая промышленность |
Стеклотарный завод |
г. Крымск |
Градообразующий центр. |
Имеющиеся в регионе кластеры в настоящее время находятся в различных фазах своего развития:
- планирование и начало создания кластера;
- формирование промышленного центра кластера;
- формирование и развитие системы управления кластером;
- развитие и расширение кластера и его инфраструктуры.
Интенсивный процесс образования кластеров в регионе создает условия и формирует факторы создания новых региональных корпораций и совершенствования существующих корпоративных образований как по организационным структурам, так и по их системам управления. Территориальная концентрация малых и средних предприятий как в одной отрасли, так и в разнородных отраслевых сегментах, является существенной предпосылкой к созданию новых корпоративных объединений. В любом временном срезе в регионе происходят процессы кластеризации промышленности, находящиеся в различных фазах, что создает условно равные благоприятные возможности для корпоративного строительства в регионе.
Современные требования к структуре управления корпорацией с учётом регионального аспекта и высокой изменчивости среды корректируют принципы проектирования современных корпоративных структур, способствующих максимальной эффективности реализации процесса их создания. Эти принципы применяются в различных сочетаниях, и это применение зависит от целей, задач, миссии, масштабов, бизнес-продукта и бизнес-процессов компании, для которой проектируется организационная структура. Практическая реализация сочетания принципов и требований для корпоративных образований Краснодарского края на примере трех компаний представлено в таблице 4.
Таблица 4 – Общие принципы построения организационных структур корпораций Краснодарского края в условиях высокой изменчивости среды (разработано
автором)
|
Принципы |
Требования | |||
|
рентабельность корпорации |
эффективность управления на корпоративном уровне |
централизация и эффективность использования общих ресурсов |
устойчивость при внедрении изменений | |
|
1 |
2 |
3 |
4 |
5 |
|
Принцип иерархичности управления |
АПДК[1] образует центр кластера и определяет направления рыночного развития предприятий в кластерной цепочке продукции. |
Предприятия АЭМЗ[2] и ЕХБМ[3] входят в состав корпораций, в которых реализована система управления корпорациями в отраслевой принадлежности этих компаний. АПДК определяет систему управления кластером и формирует его управление. |
Для предприятий АЭМЗ и ЕХБМ общими ресурсами является управленческий потенциал и кадры, иерархическая структура которых позволяет их эффективно использовать. Производственные мощности АПДК, как центра кластера, предполагают ресурсное развитие недостающих мощностей. |
Принцип иерархичности управления крупных промышленных корпораций и кластеров позволяет сохранять экономическую и финансовую устойчивость входящих компаний на любой стадии организационного совершенствования. |
|
Принцип соответствия структуры целям |
Компании АЭМЗ и ЕХБМ входят в состав корпораций с продуктом, являющимся составной частью бизнес-продукта этих корпораций. |
Отраслевая принадлежность АЭМЗ и ЕХБМ позволяет эффективно использовать опыт управления на уровне корпораций. |
Создание кластеров с центрами в компаниях АЭМЗ, ЕХБМ, АПДК обеспечивает большую часть жизненного цикла продукта этих кластеров. |
Установка целей и определение соответствующих стратегий является частью процесса внедрения изменений. Ресурсы должны быть направлены на достижение целей. |
Продолжение таблицы 4
|
1 |
2 |
3 |
4 |
5 |
|
Принцип управляемости |
Компании АЭМЗ и ЕХБМ имеют системы управления, входящие в состав управления корпораций. Система управления АПДК в кластере предусматривает обязательное участие центральной компании в управлении. | |||
|
Принцип внутрикорпоративных рыночных отношений |
Компании АЭМЗ и ЕХБМ являются самостоятельными субъектами рынка и выступают как независимые элементы корпораций. В кластере АПДК взаимодействует с другими участниками на основе рыночных конкурентных отношений. |
Принцип внутрикорпоративных рыночных отношений позволяет централизовать не активы и производственные ресурсы корпорации, а управленческие и методологические навыки на уровне централизации методов, информации и знаний. Для корпоративных компаний это проявляется в централизации управления, для кластерных компаний в передаче части полномочий управления административным ресурсам региональной или муниципальной власти, тем самым повышая эффективность управленческих процессов в этих объединениях. |
Самостоятельность корпоративных и кластерных компаний позволяет удерживать в устойчивом состоянии всю экономическую систему (корпорация или кластер) при внедрении изменений в отдельных компаниях за счёт устойчивых связей. | |
|
Принцип оптимизации бизнес-процессов |
Требования к организационным структурам, связанные с повышением эффективности управления, устойчивости функционирования и рентабельности корпоративных объединений в целом, обязывают применять принцип оптимизации бизнес процессов, заставляют менеджмент эффективно управлять бизнес-процессами, строить систему управления бизнес-процессами корпорации. В современных условиях этот принцип не может быть игнорирован. |
Из таблицы следует, что крупные промышленные объединения являются финансово стабильными экономическими субъектами в регионе. Они быстро восстанавливаются в периоды выхода из кризисов, в условиях высоко изменчивой внешней среды. Наблюдается естественная тенденция производственных предприятий региона к их укрупнению и объединению малых и средних предприятий в корпорации. В условиях высоко изменчивой среды и под влиянием определенных факторов реализуются интеграционные процессы в промышленности, заключающиеся в создании различных промышленных кластеров в отраслевой структуре экономики региона. Они создают условия для формирования новых и совершенствованию существующих корпоративных образований. При современном корпоративном строительстве в регионе соблюдение требований рентабельности корпорации, эффективности управления, централизации ресурсов, устойчивости к изменениям и выполнение принципов проектирования организационной структуры корпорации и её системы управления, является обязательным условием создания эффективных корпоративных организационных структур и благоприятным фактором дальнейшего успешного их совершенствования.
В третей главе «Создание и совершенствование организационной структуры региональной корпорации в условиях высоко изменчивой среды с использованием проектного менеджмента» предложен авторский подход к проектированию организационной структуры управления региональной корпорации по установленным для волатильной среды требованиям к организационной структуре. Сущность нового подхода заключается в применении принципов проектного менеджмента, систематизации и обосновании области знаний, основных процессов управления, особенностей, сущности, условий реализуемости и успешности выполнения организационного проекта по созданию корпоративных структур, а также разработаны методические рекомендации по оценке результативности выполнения такого процесса с использованием проекта.
Завершенность во времени процессов проектирования и формирования организационной структуры при достижении целей создания корпорации и ограниченность внутренних и внешних ресурсов, используемых в этих процессах, – характерная особенность корпоративного строительства. Управление всеми вышеперечисленными аспектами нашли отражение в проектном менеджменте. Таким образом, процесс формирования корпораций базируется на принципах проектного менеджмента, а практическая реализация закономерно представляется в виде организационного проекта. Целесообразно рассматривать этот процесс как систему, накладывая её на законы и методы управления проектами.
Формирование или совершенствование корпоративной структуры – это организационная система, предназначенная для единовременного или регулярного выполнения процедур организационного проекта создания или совершенствования корпоративных структур, элементами которой являются технологии управления и внедрения организационных изменений, объекты организационных структур, связанные между собой определенными связями в области знаний менеджмента, управления процессами, проектами, финансами и персоналом.
Построение корпоративной структуры и её совершенствование есть некоторый набор процессов или процедур, которые должны в рамках организационного проекта исполнять определенные структурные элементы корпорации (отдельные компании корпорации) в соответствии с установленными правилами или стандартами, определенными законами теории управления, управления процессами, проектами, персоналом, финансами и другие.
Сущность технологической части этой системы заключается в определенной последовательности выполнения процедур:
- определение целей и задач формирования корпоративной организационной структуры, устанавливая их по направлениям деятельности и периодам реализации, с дальнейшим определением бизнес потенциала корпорации, бизнес процессов (бизнес функций);
- определение факторов внутренней и внешней среды создания корпорации, выбор стратегии;
- определение масштабов создаваемой корпорации;
- определение типа объединения капитала создаваемой корпорации;
- определение пути формирования корпоративной организационной структуры.
При сопоставлении показанных выше элементов системы, можно увидеть, что определив цели, стратегию создания, масштабы, тип и пути создания корпорации как некий результат и содержание, выбрав методологию создания этого результата и способ реализации, используя области знаний многих видов менеджмента, получается вполне определенная сущность – проект. Таким образом, проект является естественным наиболее приемлемым и подходящим инструментом реализации процесса формирования и совершенствования корпоративных организационных структур.
Сущность организационного проекта по формированию и совершенствованию корпоративной структуры заключается в том, что в процессе выполнения проекта структурно и системно решаются следующие задачи:
- цель, миссия, стратегии создаваемой корпорации;
- ресурсы и источники получения синергии новой корпоративной структуры;
- определение нового корпоративного продукта как результат синергии;
- определение технологии создания нового корпоративного продукта;
- ресурсы реализации функционирования процессов создания нового корпоративного продукта;
- ресурсы и организационные инструменты управления процессами;
- методы и способы управления процессами;
- организационная структура и персонал управления процессами;
- стратегия и методы развития и совершенствования процессов;
- стратегия и методы развития и совершенствования системы управления процессами.
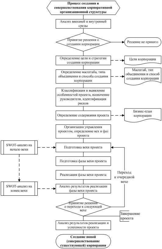
На рисунке 4 представлена последовательность и содержание вех и фаз проекта.

Рисунок 4 – Соотношение вех и фаз организационного проекта создания
корпорации (разработано автором)
Обобщая всё вышесказанное, процесс создания и совершенствования корпоративной организационной структуры представлен на рисунке 5.

Рисунок 5 – Процесс создания и совершенствования корпоративной
организационной структуры (разработано автором)
Реализации организационного проекта, его подготовки и завершения в соответствии с планом управления недостаточно для того, чтобы определить эффективность самого проекта, а также полученный экономический, финансовый или организационный эффект от новой структуры корпорации.
Любая организационная система требует контроля над выполняемыми процессами, анализа и оценки их эффективности. Любая система управления должна получать, обрабатывать, анализировать получаемую от управляемой подсистемы информацию и на основе этого вырабатывать управляющие воздействия, предупреждая или корректируя его дальнейшее выполнение.
В процессе создания и совершенствования корпоративных структур применяются отдельные методики оценки, входящие в состав общей методики. Общая схема алгоритма оценки результативности процесса создания и совершенствования региональных корпоративных структур с использованием принципов проектного менеджмента как система отдельных методик оценки и анализа результативности проекта представлена на рисунке 6.

Рисунок 6 – Общая схема алгоритма оценки результативности проекта создания
и совершенствования корпоративной организационной структуры
(разработано автором)
Таким образом, процесс проектирования структуры управления региональной корпорацией в условиях высоко изменчивой внешней среды проектным методом заключается в реализации принципов проектного менеджмента по отношению к корпоративному строительству в организационном проекте, который инициируется на основе предпосылок и факторов создания новой и развития существующей корпорации. Основополагающей областью знаний в проектном менеджменте при реализации такого проекта является управление содержанием проекта.
Данная система мониторинга проекта использовалась при реализации проекта создания в Краснодарском крае региональной транспортной корпорации «Кубанская транспортная компания». В соответствии с целями создания корпорации на начальном этапе были выбраны ключевые показатели анализа финансово-хозяйственной деятельности корпорации, а затем значения показателей были рассчитаны в начале проекта и в вехе закрытия проекта на этапе анализа стратегических достижений в результате реализации проекта и отражены в таблице 5.
Таблица 5 – Ключевые показатели хозяйственной деятельности по вехам проекта создания корпорации «Кубанская транспортная компания»
|
Показатели хозяйственной деятельности |
Подготовка и описание организационного проекта |
Открытие организационного проекта создания корпорации |
Реализация организационного проекта создания корпорации |
Закрытие организационного проекта создания корпорации |
|
Рентабельность основных производственных фондов, % |
- |
- |
-197,29 |
45,18 |
|
Рентабельность оборотных активов, % |
- |
- |
- |
1,68 |
|
Рентабельность услуг легкового транспорта, % |
- |
- |
-17,40 |
13,40 |
|
Рентабельность услуг грузового транспорта, % |
- |
- |
-65,40 |
31,50 |
|
Себестоимость услуг легкового транспорта, тыс. руб./сут. |
0,00 |
0,00 |
10,49 |
4,72 |
|
Себестоимость услуг грузового транспорта, тыс. руб./сут. |
0,00 |
0,00 |
16,04 |
2,57 |
|
Среднесписочный состав корпорации, чел |
10 |
60 |
1 600 |
4 300 |
|
Валовой доход, тыс. руб./мес. |
- |
- |
-,23 |
1 ,08 |
|
Валовая прибыль, тыс. руб./мес. |
- |
- |
-,97 |
,37 |
|
Чистая прибыль, тыс. руб./мес. |
- |
- |
-,29 |
,62 |
Процесс создания и совершенствования региональных корпоративных структур с использованием принципов проектного менеджмента в условиях высоко изменчивой внешней среды – это специфический организационный проект, условиями начала, успешности и реализуемости которого является система внешних и внутренних факторов развития корпорации. Он в свою очередь может менять границы, содержание и результативность в зависимости от хода его реализации. Для эффективного управления таким проектом необходимо проводить постоянный мониторинг его результативности, чтобы на его основе вырабатывать адекватные управленческие воздействий на ход его реализации.
В заключении сформулированы основные теоретические и практические выводы, полученные в результате проведенного диссертационного исследования.
Основные публикации по теме исследования
Статьи в журналах, рекомендованных ВАК РФ
1. На пути к новой корпорации // Инициативы XXI века. – 2011. – № 3. С. 4–6.
2. Выдрин диверсификации менеджмента в обновлении компании в условиях волатильности // Менеджмент в России и за рубежом. – 2011. – № 5. С. 13–19.
3. Выдрин флексибильности организационного развития управления в структуре корпорации // Инициативы XXI века. – 2011. – № 4-5. С. 64–66.
Научные статьи в других изданиях
4. Выдрин цели в преобразовании структуры управления компании // Экономика: Теория и практика: Научно-образовательный журнал / Под. ред. . – Краснодар: Кубанский государственный университет. – 2009. – № 18. – С. 75–76.
5. Выдрин проекта в регулярном менеджменте современной компании на примере внедрения процессного подхода в управлении // Научный вестник Всероссийского заочного финансово-экономического института (Краснодар): выпуск 3. – Краснодар: ВЗФЭИ, 2009. – С.134–135.
6. Выдрин олимпиада // Развитие финансового и учетно-аналитического обеспечения хозяйствующих субъектов, участвующих в организации, проведении и обслуживании XXII зимних олимпийских игр и XI зимних паралимпийских игр: Материалы международной конференции 25 июня 2010 года / Отв. за выпуск проф. . – Сочи.: НЧОУ «Сочинский учебно-методический центр», 2010. – С.34–37.
7. Выдрин проектного менеджмента в корпоративном строительстве // Актуальные проблемы науки: сб. науч. тр. по материалам Междунар. науч.-практ. конф. 27 сентября 2011 г.: в 6 частях. Часть 1 ; М-во обр. и науки РФ. Тамбов: Изд-во ТРОО «Бизнс-Наука-Общество», 2011. – С.39-40.
8. Выдрин промышленных предприятий как фактор корпоративного развития // «Экономико-правовые аспекты стратегии модернизации России: потенциал и перспективы реализации социальных и технологических инноваций» Материалы международной научно-практической конференции. Часть 2 / Под ред. , , З. М., Хашевой, – Краснодар: ЮИМ, 2011. – С.90–94.
Создание и совершенствование региональных корпоративных структур
с использованием принципов проектного менеджмента
(на примере Краснодарского края)
Автореферат
диссертации на соискание учёной степени
кандидата экономических наук
Подписано в печать 13.04.2012. Формат 60´841/16.
Бумага тип № 1. Тираж 150 экз. Гарнитура Times New Roman.
Отпечатано в типографии .
9.
Тел.: +7 (8, E-mail: *****@***ru
[1] «АПШЕРОНСК».
[2] электрометаллургический завод».
[3] -Белореченские Минудобрения».
Проекты по теме:
Основные порталы (построено редакторами)






