Государственное образовательное учреждение высшего
Брянская государственная инженерно - технологическая академия
Прикладные информационные технологии
Методические указания по комплексу лабораторных работ «Электронные компоненты персональных компьютеров»
20010 г.
Государственное образовательное учреждение высшего
профессионального образования
«Брянская государственная инженерно - технологическая
академия
Утверждены научно- методическим советом БГИТА
Протокол № _____ от _______________ 201__ г.
Прикладные информационные технологии
Методические указания к комплексу лабораторных работ студентов IV курса, обучающихся по специальности 230201
«»Информационные системы и технологии
Брянск 201_
УДК
Прикладные информационные технологии. Методические указания к к комплексу лабораторных работ студентов 4-го курса 230201- ИСТ.
Брянск, гос. технол. академия. Сост. - Брянск: БГИТА,
2010, с.27
Резензент :
к. т.н., доцент
Рекомендовано редакционно-издательской и методической комиссиями механо-технологического факультета БГИТА
СОДЕРЖАНИЕ
Введение ………………………………………………………………
1. Цель и задачи лабораторных работ ………………………………
2 Характеристика программы анализа электронных схем
МULTISIM………………………………………………………….
3. Методика проведения измерений с помощью программы
MULTISIM………………………………………………………….
4. Методические указания по лабораторным работам:
4.1. Лабораторная работа № 1 ……………………………………….
Снятие вольтамперных характеристик идеального источника
ЭДС
4.2. Лабораторная работа № 2 ……………………………………….
Исследование вольтамперных характеристик резисторов ……
4.3. Лабораторная работа № 3 ……………………………………….
Исследование процессов в катушке индуктивности…………
4.4. Лабораторная работа № 4 ……………………………………..
Исследование процессов в конденсаторе
4.5. Лабораторная работа № 5.………………………………………
Измерение частотных характеристик последовательного
контура
4.6. Лабораторная работа № 6 ………………………………………
Измерение частотных характеристик параллельного
колебательного контура
5. Требования к оформлению отчета и по защите выполненной
лабораторной работе …………………………………………….
ВВЕДЕНИЕ
Электроника принадлежит к той области естественных наук, в которой процесс познания требует неразрывной связи теоретического анализа и экспериментальных исследований.
На сегодняшний день персональный компьютер стал незаменимым инструментом для проведения анализа, исследования и моделирования процессов практически во всех областях знаний.
Невозможно представить процесс создания современных элементов и устройств электроники, начиная от проектирования полупроводниковых элементов и кончая оптимизацией процессов в функционально законченных устройствах, без применения средств вычислительной техники. Эти задачи решают универсальные и специализированные программы.
В настоящее время разработанные программы моделирования схем естественным образом дополняют традиционные методы познания элементов электроники и схем их соединения в различных устройствах, также схем установок для их исследования.
Инструмент моделирования схем привлекателен и удобен, т. к он максимально приближен к реальному эксперименту. Отображение на дисплее измерительных приборов (вольтметр, амперметр, генератор сигналов, осциллографии др.) делает процесс исследования наиболее естественным и понятным.
Компанией Elektronics Workbench разработана программа схемного моделирования MULTISIM 2001 на персональном компьютере для выполнения комплекса лабораторных работ по электронике и электротехнике.
Данная программа иллюстрирует возможности виртуальной электронной лаборатории на персональном компьютере для применения в учебных курсах электроники и электротехники.
1. ЦЕЛЬ И ЗАДАЧИ.
Цель данного комплекса лабораторных работ получение студентами практических навыков исследования электронных элементов и схем их соединения при изучении дисциплины «Прикладные информационные технологии».
Задачи, которые решаются при выполнении комплекса данных лабораторных работ :
- исследование режимов и измерение характеристик элементов и
узлов электроники;
- анализ частотных характеристик электрических контуров;
- ознакомление с виртуальными методами работы с запоминающим
электронным осциллографом;
- формирование опыта проведения анализа результатов, полученных
в процессе исследования.
Методические указания охватывает шесть лабораторных работ (ЛР) по разделам «Элементы электрических цепей» и «Резонансные цепи».
ЛР выполняются на персональном компьютере с помощью электронной программы Multisim.
Все ЛР содержат элементы исследований и имеют своей целью привитие студенткам непосредственно в учебном процессе элементарных исследовательских навыков и умения анализировать полученные результаты.
В ЛР даны указания по методике выполнения каждой работы, рекомендации по обработке экспериментальных результатов, приведен список литературы и контрольные вопросы для самоподготовки к защите ЛР
2. Характеристика программы анализа электронных схем
MULTISIM
Развивая программное обеспечение для проектирования устройств электроники и электротехники, фирма Elektronics Workbench на основе популярной программы Elektronics Workbench осуществила разработку программы MULTISIM. Эта программа является органической частью и основой комплекса программ разработки электронных устройств.
MULTISIM содержит набор реальных компонентов, модели которых наряду с электрическими параметрами содержат и конструктивные параметры
В программу включены 18 видов анализа и два типа моделирования для логических устройств. Программа выпускается в трех версиях :
Education – для использования преподавателями;
Lab – используется при обучении студентов в компьютерной лаборатории;
Student – может быть использована студентами для домашних исследований
на персональном компьютере.
Для проведения настоящего комплекса лабораторных работ используется версия MULTISIM 2001 Education.
Как во всех современных программах доступ к операции осуществляется тремя способами:
1) из главного меню,
2) с помощью щелчка мышкой по на соответствующей пиктограмме,
3) с помощью «горячих клавиш».
Из меню можно получить доступ к любой операции.
3. Методика проведения измерений с помощью
программы MULTISIM
I. Порядок открытия файлов задач (ЛР)
1. Включить компьютер
2.. Пользователь ( набрать на английском языке)
- LENKOM
- OLA
- Лок вход (набрать на русском языке).
3. Запустить Ярлык (загрузить программу)
4. Open - (открыть окошко) .
5. Войти на диск «С»
6. Открыть папку задачи 02
7. Выбрать тип файла
8. Открыть файл С2_01
9. Заменить файл на MULTISIM c расширением msn
10. Появится файл С2_01 msn
11. Установить на него курсор и Открыть .
12. Появится схема установки. из двух частей.
II. Порядок работы с установкой
1. Выбрать оптимальный размер верхней схемы, чтобы хорошо читались
цифры на вольтметре и амперметре.
2. Включить питание схемы измерений клавишей F5
3. Приступить к измерениям по методу «Вольтметр – Амперметр» согласно
порядку указанному в методичке.
4. После завершения измерений по первой схеме перейти к ко второй
схеме измерений с запоминающим осциллографом:
- нажать клавишу F5 (или - дважды левую мышку, встав на экран осцилло-
графа;
- для засветки экрана щелкнуть два раза мышкой по изображению экрана или по надписи Reverse на панели осциллографа
- правой кнопкой вызвать меню и выбрать Свойство ,
- выбрать на панели осциллографа канал А/В
5. С помощью курсора установить в канале А - 50 в/дел,
в канале В - 2 в/дел, в канале Х - 10 мс/дел.
6. Провести измерения и снятие осциллограмм согласно методичке.
III. Изучение методики измерения и демоверсии программы
1. Войти в папку MULTISIM, которая содержит: демо версию, тексты задач и приложения.
2. Открыть Приложение 1, ознакомиться с методикой измерений с помощью
инструментария программы Мультисим.
IV. Порядок работы с осциллографом
Осциллограф в программе MULTISIM является программой, имитирующей измерительный прибор широко используемый в лабораторной практике и обладающий достаточно широким спектром возможностей для визуального наблюдения за процессами в схемах и измерения напряжения, токов и фаз исследуемого сигнала. Чтобы наблюдать за процессом, необходимо предварительно настроить этот довольно сложный инструмент, используя органы управления, выведенные на его переднюю панель под экраном.
Поскольку цифровые осциллографы хранят в памяти информацию для сего измеренного ряда мгновенных значений, этапы снятия и обработки информации могут быть разделены.
Для удобства наблюдения и измерения необходимо также изменять масштаб и по оси Y и по оси Х.
Для измерений можно использовать два курсора, координаты пересечения которых с исследуемой кривой отображаются на двух табло под экраном осциллографа.
В реальные осциллографы часто встраиваются усилители, позволяющие подать сигнал на пластины горизонтальной развертки электронного луча (усилители Х). Такой режим предусмотрен и в осциллографе MULTISIM. В режиме В/А по оси Х разворачивается сигнал, поступающий на вход А, а по оси Y – сигнал со входа В; в режиме А/В – наоборот. Эти режимы предоставляют возможность использовать осциллограф как характериограф при снятии вольтамперных характеристик электронных элементов и устройств.
4. МЕТОДИЧЕСКИЕ УКАЗАННИЯ ПО ВЫПОЛЕНИЮ
ЛР ПО ЭЛЕКТРОНИКЕ
4.1 ЛАБОРАТОРНАЯ РАБОТА № 1
Снятие вольтамперных характеристик (ВАХ) идеального
источника постоянной ЭДС
Порядок выполнения работы
I. Снятие ВАХ с помощью вольтметра и амперметра
. Включить компьютер и открыть программу Мультисим.
1. Открыть в программе Мультисим файл с2_01.
2. Зарисовать схему установки для проведения измерения (верхнюю часть
Рисунка на экране осциллографа).
3. Подключить идеальный источник постоянной ЭДС Е1 к системе из нес -
кольких нагрузочных резисторов R1 –R5.
Для этого: нажать на цифровом табло 1 (ключ S1 подключит Е1) ,
нажать на цифровом табло 2 (ключ S2 подключит R1 к E1).
4. Снять показания вольтметра и амперметра и записать в таблицу 1.
5. Переключая ключи 1-3 и измеряя ток и напряжение заполнить полностью
таблицу
«Результаты измерений»
Таблица 1
Сопротивление
(Ом)
0,1
1,0
10,0
100
1000
Ток источника Е1 (А)
Напряжение Е1 (В)
Ток источника Е2 (А)
Напряжение Е2 (В)
Ток источника Е3 (А)
Напряжение Е№ (В)(
Ток источника Е4 (А)
Напряжение Е4 (В)
6. Построит по результатам измерений ВАХ идеальных источников постоян-
ного напряжения Е1-Е4, т. е. семейство функций U = f (I) на одном общем
графике.
II. Снятие ВАХ с помощью осциллографа
1. Подключить дополнительный источник синусоидального напряжения-
с помощью ключа S4 к системе источников постоянного напряжения
Е5 – Е8 и к каналам «А» и «В» осциллографа.
2. Зарисовать схему установки для проведения измерения (нижняя часть
рисунка на экране компьютера).
3. Переключая ключ S4 зарисовать ВАХ всех источников с экрана осцилло-
графа, соблюдая масштаб указанных осциллограмм на одном общем
графике.
III. Содержание отчета
Отчет по ЛР должен содержать:
- наименование работы;
- цель работы;
- теоретическая часть (в соответствии с контрольными вопросам);
- порядок выполнения работы;
- схемы и описание измерительных установок;
- результаты измерений : таблицы и графики с необходимыми
пояснениями;
- анализ результатов измерений и построенных графиков, выводы;
- обозначения и свойства идеальных и реальных источников питания.
IV. Контрольные вопросы
1. Характеристика источников ЭДС : идеальные и реальных,
2. Характеристика источников тока идеальных и реальных,
3. Обозначение источников тока и напряжения в электрических схемах.
4. Классификация зависимых идеальных источников.
5. Структурная схема электронного осциллографа..
6. Характеристика органов управления на панели осциллографа.
7. Порядок проведения измерений электрических сигналов с помощью осциллографа.
Литература
1. и др. Основы промышленной электроники. Учебник для вузов. М. ВШ, 1978
2. и др. Электротехника и электроника. Учебное пособие
для вызов. Ростов на Дону, «Феникс».. 2007.
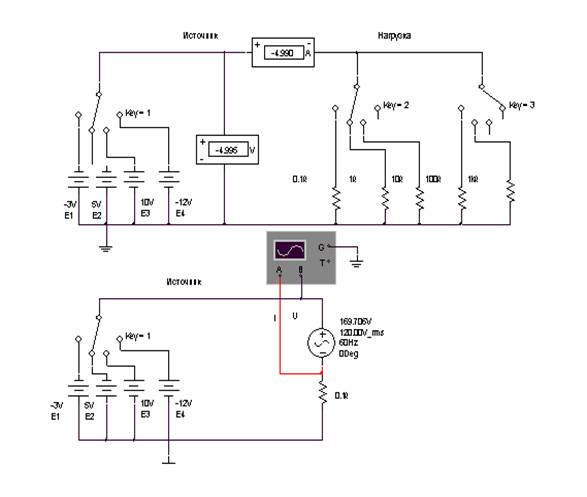
Снятие ВАХ с помощью вольтметра и амперметра
(схема с2-01 к ЛР № 1)

4.2. ЛАБОРАТОРНАЯ РАБОТА № 2
Вольт - амперные характеристики резисторов
Исследование вольтамперных характеристик резисторов осуществляется с помощью метода вольтметра - амперметра и осциллографическим методом.
Порядок выполнения работы
I. Снятие вольт - амперных характеристик с помощью
вольтметра и амперметра
.
1. Включить компьютер и открыть программу Мультисим.
2. Открыть файл с2_01.
3. Изучить и зарисовать схему измерительной установки (верхняя часть рисунка на экране осциллографа).
4. Ключ S2 в нейтральное положение.
5. Нажав клавишу F5 запустить процесс измерений
6. С помощью ключа S3 подсоединить нагрузочное сопротивление R4 = 100Ом к системе источников Е1- Е4.
7. Установить ключ S1 в положение источника Е1.
8. Снять вольт - амперные характеристики резистора R4, путем записи показаний вольтметра и амперметра, при подключении ключом S1
различных источников ЭДС (Е1-Е4) к данному резистору.
9. Ключ S3 перевести в положение резистора R5, правой кнопкой курсора
открыть «Свойства» и установить номинал 200 ом.
10. Повторить измерение ВАХ для резистора R 5= 200 Ом.
11. Результаты измерений тока и напряжения записать в таблицу 1.
«Результаты измерений».
Табл.1
Напряжение (В)
Е1=3 В
Е2 = 5 В
Е3= 10В
Е4 = 12 В
Сопротивление
R4 = 100 Ом
Сопротивление
R5 = 200 Ом
12. . Построить ь ВАХ резисторов R4 и R5? т. е.- семейство функций
I= f (U) на одном общем графике.
II. Снятие ВАХ резисторов с помощью осциллографа
1. Открыть в программе Мультисим файл С2_05.
2. Зарисовать схему измерительной установки с экрана осциллографа.
3. Нажав клавишу F5, запустить процесс измерения ВАХ указанных резисторов, используя осциллограф в режиме характериографа..
4. Зарисовать осциллограммы ВАХ резисторов R4 и R5, переключая ключи S1 и S3 , соответственно в масштабе (можно на миллимет-ровке).
5. Вычислить значение сопротивлений R4 R5 по снятым ВАХ.
III. Содержание отчета
Отчет по ЛР должен содержать:
- наименование работы;
- цель работы;
-теоретическая часть (в соответствии с контрольными вопросами);
- порядок выполнения работы;
- схемы и описание измерительных установок;
- результаты измерений : таблицы и графики с необходимыми
пояснениями;
- анализ результатов измерений и построенных графиков, выводы;
- обозначения и свойства идеальных и реальных источников питания.
IV. Контрольные вопросы
1. Классификация резисторов: по конструктивному признаку, по
функциональному, по технологическому.
2. Основные параметры резисторов
2. Обозначение резисторов в электрических схемах.
3. Характеристика непроволочных резисторов, функциональное применение в промышленной электронике.
4. Характеристика проволочных резисторов, функциональное применение в промышленной электронике.
Литература
1. и др. Основы промышленной электроники. Учебник для вузов. М. ВШ, 1978
2. и др. Электротехника и электроника. Учебное пособие
для вызов. Ростов на Дону, «Феникс».. 2007.
.
Снятие ВАХ с помощью вольтметра и амперметра
(схема с2-01 к ЛР № 2)

Снятие ВАХ с помощью осциллографа
(схема к ЛР № 2)

4.3. ЛАБОРАТОРНАЯ РАБОТА № 3
Исследование процессов в катушке индуктивности
I. Исследование соотношений между током и напряжением в катушке индуктивности исследуются при последовательности разнополярных прямоугольных импульсов напряжения.
Порядок выполнения работы
1. Включить компьютер.
2. Открыть программу Мультисим.
3. Открыть файл С2-08.
4. Установить коэффициенты деления:
– по каналу «А» - 5 в/дел
- по каналу «В» - 100 мВ/дел.
5. Снять осциллограммы тока и напряжения на катушке индуктивности,
зарисовав их в масштабе. Измерить UL, T, t и ∆I (приращение тока).
6. Рассчитать значение индуктивности L, IL и WL, пользуясь формулами,
приведенными в таблице 1.
Табл.1
IL (t)= UL/XL
uL(t)= ωLIср
WL= I2L/2
L= uL / ωIср
ω =2
/Т
7. Результаты измерений занести в таблицу 2:
8.
Табл.2
Напряжение на катушке, В
Время действия напряжения, Сек
Приращение тока, А
Индуктивность,
Гн
II. Отчет по ЛР должен содержать:
- наименование работы;
- цель работы;
- теоретическая часть (в соответствии с контрольными вопросами;
- порядок выполнения работы;
- схемы и описание измерительных установок;
- результаты измерений : таблицы и графики с необходимыми
пояснениями;
- анализ результатов измерений и построенных графиков, выводы;
- обозначения и свойства идеальных и реальных источников питания.
III. Контрольные вопросы
1. Классификация катушек индуктивности: по назначению и
конструктивному признаку.
2. Условные обозначения катушек индуктивностей
в электрических схемах.
3. Основные параметры катушек
4. Определение величины индуктивности по электрическим
и конструктивным (для однослойной катушки) параметрам.
5.Векторная диаграмма напряжения и тока в цепи переменного тока с катушкой индуктивности
6. Примеры использования катушек индуктивности в схемах
установок промышленной электротехник и электроники.
Литература
1. и др. Основы промышленной электроники. Учебник для вузов. М. ВШ, 1978
2. и др. Электротехника и электроника. Учебное пособие
для вызов. Ростов на Дону, «Феникс».. 2007.
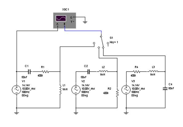
Исследование процессов в катушке индуктивности
(схема с2-08 к ЛР № 3)

4.4. ЛАБОРАТОРНАЯ РАБОТА № 4
Исследование процессов в конденсаторе
Соотношения между током и напряжением в конденсаторе исследуются при подаче последовательности разнополярных прямоугольных импульсов тока.
I. Порядок выполнения работы
Открыть файл С2-09
1. Включить компьютер и открыть программу Мультисим..
2. Открыть файл С2_09.
3. Установить соответствующие коэффициенты делений по каналам :
А, В (в/дел) и по каналу Х (с/дел).
4. Получить осциллограммы тока и напряжения на конденсаторе.
5 Зарисовать осциллограммы
6. Измерить на экране осциллографа :
– напряжение Uc, ток Ic,
- период повторения импульсов Т и t. Импульса.
8. Раcчитать, используя формулы из таблицы 1, значения:
- емкости конденсатора С,
- энергию Wc, используя формулы из таблицы.
Табл..1
Iс(t)= C dUc/dt
uс(t)=Uo+ 1/C ∫ic(t)dt
Wс= U2cC/2
С= Ic / ωUc
ω = 2
/Т![]()
9. Результаты расчетов занести в таблицу 2:
Табл.2
Напряжение на конденсаторе, В
Время действия напряжения, С
Приращение тока, А
Емкость, мкФ
Uc =
T =
∆I =
C =
II. Отчет по ЛР должен содержать:
- наименование работы;
- цель работы;
- теоретическая часть (в соответствии с контрольными вопросами);
- порядок выполнения работы;
- схемы и описание измерительной установки;
- результаты измерений : таблицы и графики с необходимыми
пояснениями;
- анализ результатов измерений и построенных графиков, выводы;
- обозначения и свойства идеальных и реальных источников питания.
III. Контрольные вопросы
1. Классификация конденсаторов.
2. Основные свойства и характеристики конденсаторов
3. Заряд конденсатора в цепи постоянного тока: схема включения, кривые тока и напряжения, выражение для напряжения и тока заряженного конденсатора.
4. Разряд конденсатора: схема цепи, кривые тока и напряжения, выражение для тока и напряжения на конденсаторе.
5. Функциональное применение конденсаторов в схемах электрических установок.
6. Функциональное применение конденсатора в электрических схемах электронных приборов.
Литература
1. и др. Основы промышленной электроники. Учебник для вузов. М. ВШ, 1978
2. и др. Электротехника и электроника. Учебное пособие
для вызов. Ростов на Дону, «Феникс».. 2007.
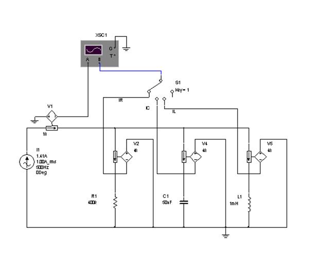
Исследование процессов в конденсаторе
(схема с2-09 к ЛР № 4)

4.5. ЛАБОРАТОРНАЯ РАБОТА № 5
Измерение частотных характеристик последовательного контура
с помощью осциллографа
Порядок выполнения работы
a. Измерение действующих значений и фаз напряжений на элементах контура при резонансной частоте ωр
1. Открыть файл с5_01.
2. Изменяя положение ключа Key = Space измерить с помощью осциллографа напряжение на катушке индуктивности UL, на резисторе UR и конденсаторе Uc.
3. Зарисовать осциллограммы на каждом из элементов.
4. Рассчитать действующие значения и фазы ЭДС Е.
5. Рассчитать резонансную частоту ωр максимума напряжения на катушке индуктивности ωL и на конденсаторе ωc, резонансный ток.
6. Результаты расчетов и измерений занести в таблицу 1.
Расчетные формулы
Расчетные значения
Измеренные значения
ωL
ωc
UL
Uc
UR
XL
XC
Iрез
φL
7. Рассчитать и построить резонансную кривую I =f (ω) в последовательном контуре.
8. Построить векторные диаграммы при резонансе напряжений в последовательном контуре.
II. Отчет по ЛР должен содержать:
- наименование работы;
- цель работы;
- теоретическая часть (в соответствии с контрольными вопросами);
- порядок выполнения работы;
- схемы и описание измерительной установки;
- результаты измерений : таблицы и графики, диаграммы с необходимыми
пояснениями;
- анализ результатов измерений и построенных графиков, выводы;
- обозначения и свойства идеальных и реальных источников питания.
III. Контрольные вопросы
1. Резонанс в цепях переменного тока: основные характеристики
2. Резонанс напряжений
3. Частотные характеристики: вещественные, мнимые, амплитудные и фазовые.
4. Полоса частот колебательного контура, добротность, затухание.
Литература
1. и др. Основы промышленной электроники. Учебник для вузов. М. ВШ, 1978
2. и др. Электротехника и электроника. Учебное пособие
для вызов. Ростов на Дону, «Феникс».. 2007.
Измерение частотных характеристик последовательного контура
с помощью осциллографа
(схема с5-01 к ЛР № 5)

4.6. ЛАБОРАТОРНАЯ РАБОТА № 6
Измерение частотных характеристик параллельного
колебательного контура
Порядок выполнения работы
I. Измерение действующие значения токов через элементы
контура при резонансной частоте
1. Включить компьютер и открыть программу Мультисим.
2. Открыть файл с5_03.
3. Изучить и зарисовать схему измерительной установки.
4. Рассчитать резонансную угловую частоту ωрез., частоту максимума тока
через катушку индуктивности ωL и частоту максимума через конденсатор
ωС.. Результаты расчета занести в таблицу.
5. Изменяя положение ключа Кеу =Space получить и зарисовать на экране
осциллографа осциллограммы токов через резистор iR, конденсатор iC и
катушку индуктивности iL.
7. Измерить с помощью осциллографа напряжение на катушке индуктивности
uL , на резисторе uR и конденсаторе uC.
8. Рассчитать и измерить действующие значения токов iR, iC iL при
F =Fрез. с помощью осциллографа.
Результаты расчетов и измерений
Параметры
Расчетное значение
Измеренное
Ток через R
Ток через С
Тоr через L
Резонансная частота ω
Напряжение uL
Напряжение uC
Напряжение uR
Частота ωС
Частота ωL
II. Содержание отчета
Отчет по ЛР должен содержать:
- наименование работы,
- цель работы,
- теоретическая часть (в соответствии с контрольными вопросами),
- порядок выполнения работы,
- схема и описание измерительной установки,
- результаты измерений: таблицы, осциллограммы, графики с
необходимыми пояснениями,
- анализ результатов и выводы.
III. Контрольные вопросы
1. Резонанс в цепях переменного тока: основные характеристики.
2. Резонанс токов в параллельном контуре.
3. Частотные характеристики параллельного контура.
4. Характеристики контура: полоса частот, добротность, затухание, полное,
активное и реактивные сопротивления.
Измерение частотных характеристик параллельного
колебательного контура
(схема с5-03 к ЛР № 6)

5. Требования к оформлению и защите отчета
по выполненной лабораторной работе
Отчет должен быть оформлен в соответствии с методическими указаниями :
* первый раздел отчета – теоретическая часть должен содержать краткую
информацию по теме работы и ответы на контрольные вопросы;
* схему измерительной установки;
* таблицы с расчетными и измеренными данными;
* осциллограммы и графики;
8 анализ результатов и выводы.
Порядок защиты отчета предусматривает:
* изложение целей и задач работы;
* изложение состава и принципа работы измерительной схемы;
* изложение порядка измерений и расчетов необходимых параметров;
* обоснование выводов по результатам работы;
: ответы на контрольные вопросы по выбору преподавателя.
РЕЦЕНЗИЯ
На методические указания к лабораторным работам по дисциплине «Основы промэлектроники», выполняемых студентами 4-го курса механо - технологического факультета БГИТА, обучающихся по специальности 071900 «Информационные системы и технологии», разработанные к. т.н. доцентом кафедры ИТ
Методические указания содержат 27 страниц с изложением указаний о порядке выполнения шести лабораторных работ и требований к оформлению отчетов по полученным результатам.
Тематика лабораторных работ отражает следующие измерения:
- измерение вольтамперных характеристик идеального источника ЭДС,
- исследование вольтамперных характеристик резисторов,
- исследование процессов в катушке индуктивности,
- исследование процессов в конденсаторе,
- измерение частотных характеристик последовательного контура,
- измерение частотных характеристик параллельного контура.
Методические указания содержат характеристику компьютерной программы
Multisim версии Lab, разработанной фирмой Elektronics Workbench для обучения студентов в компьютерной лаборатории, а также методику проведения измерений с помощью указанной программы.
Методические указания содержат контрольные вопросы, по которым студенты должны осуществить теоретическую подготовку перед защитой результатов выполненной лабораторной работы и список необходимой литературы.
Лабораторные работы выполняются cтудентами в компьютерном классе кафедры Информационных технологий на ПК типа, на которые установлена программа Multisim.
Тематика приведенных лабораторных работ соответствует теоретическому курсу «Основы промэлектроники».
Оформление методических указаний соответствует требованиям, установленным для данного типа методических материалов.
Рецензент
к. т.н., доцент
Брянский институт управления и бизнеса
____ нобря 2010 г.



