Многосторонние партнерства:определение, принципы, типология, процесс осуществления
,
Центр интернет-политики МГИМО (У) МИД РФ,
Москва, Россия
Аннотация
В статье рассматривается ряд проблем, связанных с изучением многосторонних партнерств (МСП) как нового социального феномена и созданием таких партнерств. На основе анализа имеющейся литературы, официальных документов, материалов семинаров и конференций исследуются различные подходы к определению феномена МСП, выработке типологии, выделению основополагающих принципов и основных этапов реализации партнерств такого рода. Отмечается, что несмотря на важность феномена МСП и растущий в разных секторах общества интерес к практическому осуществлению таких партнерств, с теоретической точки зрения концепция МСП остается недостаточно проработанной. В то же время, как подчеркивается в статье, поиск ответов на поставленные в ней вопросы не только представляет интерес с исследовательской точки зрения, но и имеет важное практическое значение для всех потенциальных участников подобных партнерств, в том числе правительств и международных организаций, таких как ООН.
Концепция многосторонних партнерств (МСП — multi-stakeholder partnerships, MSPs) приобрела в последние годы большую популярность, в особенности в контексте международного развития. Государственные деятели и представители межправительственных организаций, бизнесмены, лидеры гражданского общества называют МСП лучшим и, возможно, единственным способом удовлетворить запросы разнообразных заинтересованных сторон в сегодняшнем мире, когда «бизнес по-старому, правительство по-старому и, возможно, даже протест по-старому не дают необходимого уровня прогресса для достижения устойчивого развития» (Hohnen 2001). Однако степени популярности термина «МСП» отнюдь не соответствует уровень понимания данного феномена. По словам канадского социолога Кармен Малены, «Несмотря на статус “модного словечка” и в целом положительный подтекст, партнерство остается плохо определенной и в высшей степени спорной концепцией» (Malena 2004)
Проблему усложняет то, что в литературе проводится множество похожих терминов, своего рода «сводных братьев» МСП: «многосторонние процессы», «многосторонний диалог», «многостороннее управление», «многосекторные партнерства», «партнерства трех секторов», «общественно-частные партнерства», «новые социальные партнерства», «глобальные сети публичной политики» и многие другие[1] — причем порой разные термины употребляются одновременно в одном документе (см., напр., United Nations 2004). По этой причине, указывают многие авторы, остро стоит «необходимость большей ясности и строгости в употреблении термина “партнерство”» (Multi-Stakeholder Partnerships…, 2004) и даже «своего рода крестового похода» за прояснение сути этого явления (цит. по: Malena 2004).
С учетом всего этого, необходимо признать, что в названии этой статьи пропущены несколько важных слов: вероятно, стоит вести речь о «подходах» или «проблемах» определения, типологии и других теоретических вопросов, связанных с МСП. Цель настоящей статьи — кратко суммировать обсуждения и выводы, приводимые в растущем количестве работ, а также на многочисленных семинарах и конференциях, посвященных феномену многосторонних партнерств. Здесь не предлагаются решения, а, скорее, ставятся вопросы, призванные способствовать дальнейшему обсуждению этой важной проблемы.
Изучение феномена МСП имеет не только научный, но и практический интерес, поэтому в настоящей статье рассматриваются оба аспекта проблемы, которые условно можно обозначить как «понимание МСП» (в этой части обсуждаются проблемы определения, типологии, характерных признаков подобного рода партнерств) и «создание МСП» (эта часть посвящена принципам создания МСП и этапам этого процесса).
Прежде всего, необходимо сказать, что единого общепризнанного определения многосторонних партнерств по сей день не сложилось. Так, в документах ООН под партнерствами[2] понимают «добровольные и основанные на сотрудничестве взаимоотношения между различными субъектами, как представляющими государство, так и не связанными с ним, при которых все участники договариваются совместными усилиями добиваться общей цели или выполнять конкретную задачу и сообща преодолевать неблагоприятные факторы, нести общую ответственность, предоставлять на взаимной основе ресурсы и знания и пользоваться достигнутыми результатами» (United Nations 2003). Хотя это определение неплохо подходит в качестве рабочего для изучения МСП, некоторые авторы критикуют его за то, что оно «слишком нечетко для практического использования». Официальные лица ООН, бизнесмены и активисты гражданского общества, опрошенные К. Маленой, отмечали, что такие понятия, как «основанные на сотрудничестве», «общая цель» и «сообща преодолевать неблагоприятные факторы» (“share risks”), нуждаются в дополнительной конкретизации и что определение партнерства должно быть более подробным и отражать такие противоречивые требования, как равенство, доверие, общие ценности и взаимная подотчетность (Malena 2004). Майкл Уорнер и Пол Гринер, авторы доклада по МСП, опубликованного Глобальным партнерством во имя знания (ГПЗ — Global Knowledge Partnership, GKP), предлагают несколько иное, более конкретное, определение: «союз между сторонами, представляющими правительство, бизнес, гражданское общество, в котором стратегически объединяются ресурсы и способности каждой [из сторон] с целью ответа на ключевые вызовы ИКТ как инструмента, способствующего устойчивому развитию, и которое основано на принципах разделения рисков, затрат и общей выгоде» (Global Knowledge Partnership 2003).
Нетрудно заметить, что оба эти определения содержат некоторые общие ключевые компоненты: добровольная и основанная на сотрудничестве суть отношений, вовлечение разнообразных участников, общая цель, разделение рисков, ответственности и выгод, объединение ресурсов и компетенций. В то же время, определение, приводимое в докладе ГПЗ, отличается большей точностью: так, в нем идет речь о «стратегическом объединении ресурсов и способностей», а не просто о «совместных усилиях». Круг возможных целей многосторонних партнерств также более узко очерчивается в нем только проблемами устойчивого развития. С последним ограничением можно поспорить: как представляется, хотя большинство существующих МСП действуют именно в этой сфере публичной политики, они отнюдь не ограничены ею, и можно предсказать распространение МСП и в другие области. В этом смысле определение, приводимое в документах ООН, как бы находится посередине между более узким определением, даваемым в материалах ГПЗ, и гораздо более широким определением «многосторонних процессов», предлагаемым, например, Мину Хеммати: «процессы поиска (и, возможно, принятия) решений», при которых «некоторое количество разных групп интересов собираются вместе, чтобы обсудить определенный вопрос или группу вопросов и достичь соглашения по ним». Хотя Хеммати и подчеркивает, что в ее понимании МСП — «больше, чем консультация, и включает в себя общее принятие решений сторонами», ее определение включает «диалог, достижение консенсуса, принятие решений, осуществление и/или мониторинг и оценку» (Hemmati 2002, гл. 2).[3]
В докладе ГПЗ (Global Knowledge Partnership 2003) перечисляются несколько важных выводов из предлагаемого определения:
1. Партнерства являются средством достижения цели, а не целью самой по себе;
2. Партнерства предполагают взаимный обмен ресурсами и разделение ответственности, а не однонаправленный поток. При этом под ресурсами понимаются не только материальные или денежные средства — в это понятие входят также знания, навыки, доверие аудитории и пр.;
3. Партнеры должны быть готовы отказаться от определенной доли контроля над ситуацией — это несет с собой как риски, так и выгоды;
4. Необходима достаточная степень взаимного уважения и доверия между партнерами, чтобы они могли работать вместе, а также существенная общность целей (однако полное единство целей не обязательно).
Причина, по которой определения МСП столь нечетки, заключается в природе самого явления — в чрезвычайном разнообразии видов и форм, которые могут принимать партнерства. «МСП крайне широко различаются с точки зрения целей, масштабов, сложности, уровня деятельности (от локального до глобального), размера и разнообразия партнеров» (Malena 2004). Они имеют дело с самыми разнообразными проблемами, многие из которых связаны с вопросами устойчивого развития, но могут касаться и любых других проблем, требующих внимания заинтересованных сторон. МСП вовлечены как в процесс определения повестки дня, так и в осуществление принятых решений. Они могут существовать на местном, национальном и глобальном уровне, а некоторые партнерства действуют одновременно на нескольких уровнях. Сроки деятельности МСП также различны: от «однократных событий до процессов, длящихся несколько лет» (Hemmati 2002, гл. 2). Наконец, «МСП могут включать в себя разное количество заинтересованных сторон и потому отличаются по степени разнообразия, причем увеличение разнообразия как предоставляет новые возможности, так и означает появление новых вызовов» (Там же, гл. 1).
Из-за подобного разнообразия выработка всеобъемлющей типологии МСП весьма затруднительна, если вообще возможна. Любая из вышеупомянутых характеристик МСП (цель, масштаб, сроки, вовлеченные стороны, уровни и пр.) может быть использована для целей классификации. Такого рода типологии, основанные на одном критерии, встречаются наиболее часто: например, разделение всех партнерств на ориентированные преимущественно на осуществление решений (operational) и стремящиеся повлиять на содержание принимаемых другими акторами решений (advocacy-oriented); индивидуальные или институциональные партнерства; партнерства, ориентированные на инновации, или те, которые стремятся расширить применение уже существующей методологии или бизнес-модели (Greener 2004). Основная проблема таких классификаций заключается в том, что, учитывая разнообразие МСП, весьма сложно, если вообще возможно, найти параметр, который мог бы стать универсальной основой такой классификации.
В связи с этим К. Малена указывает, что целью исследователей и практиков должно быть «определение широких “идеальных типов”, имеющих внутри себя достаточно много общего, чтобы способствовать осмысленному обмену опытом и разработке руководств к действию, приспособленных к конкретному типу партнерств» (Malena 2004). Некоторые попытки создать подобную интегральную классификацию уже делаются. Так, организация «Global Action Network Net» (Waddell, 2003) использует типологию, включающую в себя семь групп, в том числе: сети знаний, задач, общественных изменений и «порождающих изменений» (generative change). Майкл Уорнер предлагает следующую классификацию «типологию многосекторальных партнерств» (см. Overseas Development Institute 2003 b):
• Глобальные сети знаний, такие как ГПЗ
• Партнерства «Север-Юг», напр., Международный институт коммуникации и развития (IICD)
• Вспомогательные партнерства, напр., донорская поддержка IICD
• Национальные многосекторальные форумы и диалоги
• Общественно-частные партнерства (на основе контракта)
• Многосекторальные партнерства
• Услуги в сфере ИКТ для бедных
• Проекты «ИКТ для развития», напр., обеспечение телекоммуникациями сельской местности
Уорнер и Гринер, основываясь на разделении между «ориентированными на разработку» и «ориентированными на осуществление» партнерствами, предлагают интегральную типологию многосторонних партнерств в сфере ИКТ, учитывающую также цели партнерств и основное направление их деятельности в области ИКТ (см. Рис. 1) (Global Knowledge Partnership 2003).

Несмотря на большое разнообразие типов МСП, существуют определенные базовые принципы, характеризующие такие партнерства. Некоторые из них уже назывались в качестве неотъемлемых компонентов определения термина «МСП». Так, в определении многосторонних процессов, предлагаемом Хеммати, указывается, что они «направлены на объединение основных заинтересованных сторон и достижение справедливости и подотчетности в коммуникации между ними; предполагают справедливое представительство групп заинтересованных лиц; основываются на демократических принципах прозрачности и участия; направлены на развитие партнерств, сетей и сотрудничества» (Hemmati 2001). Похожий набор принципов для многосторонних партнерств был разработан и на подготовительной конференции Всемирного саммита по устойчивому развитию, проходившей на Бали (Индонезия). В соответствии с так называемым «принципами Бали»[4] партнерства должны:
1. способствовать достижению целей «Повестки дня 21» и «Целей развития тысячелетия», соответствовать, где это возможно, стратегиям устойчивого развития и уменьшения бедности;
2. быть добровольными и самоорганизующимися;
3. основываться на взаимном уважении и общей ответственности участвующих сторон;
4. использовать многосторонний подход, применимый к любой комбинации партнеров, включая правительства, региональные группы, местные власти, неправительственных акторов, международных институты и партнеров из частного сектора; и
5. быть международными по своему воздействию, выходить за пределы государства.
Уорнер и Гринер предлагают определенным образом переработать эти принципы, чтобы они лучше «соответствовали задаче создания партнерств, включающих сектор ИКТ». Авторы предлагают изложить вышеперечисленные принципы следующим образом (Global Knowledge Partnership 2003):
1. партнерства должны соответствовать местным целям «Повестки дня 21», стратегиям уменьшения бедности и целям развития, обозначенным официальными агентствами помощи развитию;
2. они должны быть самоорганизующимися до определенной степени (при такой формулировке признается роль «посредничества третьих сторон в стратегические моменты процесса партнерства»);
3. вполне допустимо, чтобы часть соглашения о партнерстве составлял формальный договор («хотя такие контракты должны быть подчинены “по духу” принципам взаимного уважения и разделенной ответственности, они, тем не менее, иногда необходимы для управления потоками финансовых ресурсов между партнерами»);
4. партнерства должны включать в себя представителей всех трех секторов общества: бизнеса, правительства и гражданского общества («принципы Бали» называют многосторонним партнерство, включающее любую комбинацию акторов);
5. сами по себе партнерства не обязательно должны иметь международные последствия, однако важно, чтобы «форма партнерства подходила для “масштабирования”, т. е. либо могла быть использована на международном уровне, либо могла быть скопирована или воспроизводилась сама» в других местах (этот критерий помогает исключить, например, партнерства, требующие постоянной «подпитки» от третьих сторон, в том числе правительственных субсидий, добровольных пожертвований, услуг добровольцев).
Обсуждение основополагающих принципов МСП приводит к другому измерению проблемы: принципам создания подобных партнерств. Уже отмечалось, что разнообразие партнерств не позволяет найти единый «рецепт» для их создания. По словам Фанни Калдер из Королевского института международных проблем (Великобритания), «создание эффективных партнерств – это искусство, а не наука» (Calder 2003). Однако существует несколько основных принципов и рекомендаций, основывающихся на все еще ограниченном, но растущем опыте создания МСП.
Из всего многообразия ценностных и идеологических принципов, лежащих в основе концепции МСП (см. Hemmati 2001) К. Малена[5] предлагает сосредоточиться на следующих пяти: включение в процесс нужных участников, четкое определение цели и ролей, участие/разделение власти, подотчетность, стратегическое влияние. Поскольку ограниченный объем данной статьи не позволяет детально проанализировать каждый из этих принципов, мы лишь кратко прокомментируем их.
Включение в процесс нужных участников. Число и разнообразие участников процесса, в конечном итоге, зависит от сути вопроса, однако общее правило — стремиться, насколько возможно, расширить представительство различных заинтересованных сторон. Среди шагов в этом направлении называются изучение потенциально заинтересованных сторон (stakeholder analysis), разработка стратегии и плана действий по расширению представительства разных сторон и уделение особого внимания ключевым потенциальным участникам.[6] Правильное определение заинтересованных сторон имеет определяющее значение для успеха МСП; ключевое правило здесь — сосредоточиться на взаимной дополняемости ключевых компетенций участников (Greener 2004). Важно, чтобы представители заинтересованных сторон отбирались с помощью прозрачной и законной процедуры, основанной на четко определенных критериях. Это особенно важно в случае партнерств высокого уровня либо связанных с противоречивыми политическими вопросами, когда сам процесс отбора участников становится процессом переговоров.
Четкое определение цели и ролей необходимо, чтобы гарантировать, что все участники «играют по одним правилам» и понимают интересы, приоритеты и ожидания друг друга. Каким бы очевидным ни казался этот принцип, он является примером того, что «сказать проще, чем сделать». Стоит отметить, что хотя «существенное совпадение» целей участников необходимо для успешного партнерства, это не означает, что они должны соглашаться по всем вопросам (иначе во многом исчезнет такой важный компонент партнерства, как взаимодополняемость). Однако с самого начала должны быть четко обозначены эти разногласия и обсуждены приемлемые параметры расхождения в целях и задачах. Четко объявленные цели, прозрачность и понимание мотивов и ожиданий партнеров — ключевое условие успеха МСП.
Третий ключевой аспект, на который необходимо обратить внимание при планировании МСП, — это задача обеспечить эффективность участия и правильное распределение полномочий в рамках партнерства. Включение в партнерство возможно большего числа заинтересованных сторон и обеспечение его эффективности — в определенном смысле противоречащие друг другу задачи, и нахождение правильного баланса между ними весьма непросто. Чтобы участие всех сторон было эффективным, необходимо признать, что разные участники обладают разными ресурсами и инструментам влияния, которыми они могут поделиться (напр., экономическое, политическое, моральное влияние, необходимые знания и пр.), и что все эти ресурсы необходимы для достижения цели МСП. Необходимо открыто признать разницу в уровне влияния разных участников в рамках партнерства и учитывать ее в процессе создания МСП. Возможно, потребуются специальные меры, направленные на «выравнивание поля»: формализованные правила распределения властных полномочий, меры поддержки менее влиятельных участников, тренинги и мероприятия по развитию их потенциала и др. (Hemmati 2001). Важно помнить, однако, что требование справедливости в отношении всех участников отнюдь не тождественно стремлению к их равенству, которое в условиях взаимодействия самых разнообразных заинтересованных сторон практически недостижимо. Полномочия принятия решений должны основываться на согласованных ролях и ответственности каждой из сторон.
Проблема подотчетности также крайне важна для МСП, в особенности в ситуациях, когда партнерства становятся достаточно влиятельными, а процесс принятия решений в них усложняется. В то же время, лишь небольшое число партнерств имеет формальные механизмы, обеспечивающие подотчетность каждого из партнеров как другим участникам (внутренняя), так и другим заинтересованным сторонам (внешняя подотчетность). Один из способов обеспечить необходимый уровень ответственности МСП, по мнению многих авторов, — это сделать сам процесс создания МСП многосторонним.
Наконец, еще один аспект, на который необходимо обратить внимание при создании МСП, — это максимизация стратегического влияния. Для этого рекомендуется, в частности: привязывать партнерства к согласованным на глобальном уровне приоритетам и целям, таким, как «Цели развития тысячелетия» или «Повестка дня 21»; разработать стратегию отношений с официальными повестками дня и процессами, в том числе на уровне страны или региона; обеспечить, чтобы партнерства были стратегически включены в деятельность организаций, участвующих в них; ставить стратегические цели наряду с тактическими.
В докладе Глобального партнерства во имя знания (2003) эти принципы развиваются в более конкретные рекомендации. По причине ограниченного объема данной статьи просто кратко перечислим их:
1. Знайте, когда применить МСП;
2. Прежде, чем вступить в партнерство, оцените его выгоды по сравнению с альтернативами и рисками;
3. МСП наиболее эффективны, когда они отвечают интересам всех партнеров;
4. Успешные партнерства основываются на дополняющих друг друга компетенциях и ресурсах, которые, в сумме, соответствуют требованиям некоей стратегической задумки;
5. Ресурсы и компетенции, которые участник привносит в партнерство, должны быть как можно более близки его основному «роду занятий»;
6. Необходимо стремиться к соглашению относительно письменного документа, в котором, как минимум, будут отражены: общее видение партнерства, цели каждого из участников в рамках партнерства и разделение ролей и ответственности;
7. Оценивая результаты партнерства, необходимо внимательно отнестись к определению того, какой вклад внесли непосредственно действия в рамках партнерства, отдельно от внешних факторов и по сравнению с наиболее вероятной альтернативой.
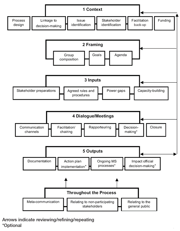
Последний вопрос, который необходимо затронуть в этой статье, касается процесса осуществления МСП: из каких этапов состоит процесс, какие проблемы появляются и на какие принципы необходимо обратить внимание на каждой из стадий. Кратко приведем два подхода. Первый принадлежит М. Хеммати, которая выделяет в многостороннем процессе пять этапов, а также называет несколько задач, на которые необходимо обращать внимание на всем протяжении «жизненного цикла» партнерства. Здесь приводится лишь самая общая схема; подробный ее анализ можно найти в Hemmati (2002).

Важно отметить также, что процесс создания МСП является циклическим, и результаты каждого из циклов формируют среду и становятся входными данными для следующего. Это подчеркивает схема ГПЗ, где девять этапов процесса партнерства (разделенные на три основные группы: исследование партнерства, создание партнерства, поддержание партнерства) представлены в виде круга (Global Knowledge Partnership 2003). Эта схема основана на многих из подходов и принципов, описанных выше.

Подведем итог: несмотря на важность феномена многосторонних партнерств для процесса управления на всех уровнях и несмотря на растущий в разных секторах общества интерес к практическому осуществлению партнерств подобного рода, с теоретической точки зрения концепция МСП остается недостаточно четко определенной. Несмотря на то, что среди исследователей существует консенсус относительно основных составляющих определения МСП (добровольная и основанная на сотрудничестве суть отношений, вовлечение разнообразных участников, общая цель, разделение рисков, ответственности и выгод, объединение ресурсов и компетенций), каждое из существующих определений подчеркивает различные характеристики явления. Необходимо заметить, что четкое и непротиворечивое определение МСП не только представляет интерес для исследоватей, но и имеет важное практическое значение, например, для правительств и международных организаций, таких как ООН, планирующих участвовать в подобных партнерствах.
То же относится и к разработке типологии МСП. Разнообразие партнерств делает невозможным их адекватную классификацию на основе лишь одного или двух критериев; необходима интегральная типология МСП, принимающая во внимание различные критерии; в то же время нужно избежать «распада» феномена МСП на несколько десятков категорий. Попытки создания такой классификации существуют, но многое еще предстоит сделать.
Наконец, что касается принципов МСП и процесса создания и осуществления партнерств, многие важные выводы уже были сделаны, однако и здесь существует необходимость в постоянном мониторинге растущего числа примеров МСП: как удачных, так и неудачныхю Не менее важно и осмысление и обсуждение того, как превратить теоретические принципы и ценности в практические шаги по созданию успешных МСП. Иными словами, к проблеме принципов МСП и процессу создания партнерств необходимо подходить одновременно с двух сторон: анализируя существующие и появляющиеся примеры («что такое МСП») и разрабатывая рекомендации по созданию партнерств, основанных на принципах включенности, участия, ответственности («какими должны быть МСП»). В этом смысле мы можем не только изучать реальность, но и активно участвовать в ее создании.
Библиография:
Business Partners For Development (2001). Endearing Myths, Enduring Truths. Enabling Partnerships Between Business, Civil Society and the Public Sector. См. http://www. asria. org/ref/library/csrreports/lib/BPD_endearing_myths. pdf
Calder, Fanny (2003). Global Compact Policy Dialogue: Supply Chain Management and Partnerships. 12 – 13 June, 2003, UN Headquarters, New York. Summary Report of Partnerships. См. http://www. undp. dk/business/Partnerships/PartnershipReportFinal. pdf
Global Knowledge Partnership (2003). Multi-Stakeholder Partnerships. Issue Paper. См. www. globalknowledge. org
Greener, Paul (2004).Multi-Stakeholder Partnerships and GKP: Feedback and Next Steps. См. http://www. globalknowledge. org/gkps_portal/view_file. cfm? fileid=2027
Hemmati, Minu (2001). Multi-Stakeholder Processes. A Methodological Framework. Presentation at Multi-stakeholder Processes: Examples, Principles, Strategies International Workshop. New York, 28/29 April 2001. См. http://www. earthsummit2002.org/msp/workshop. htm
Hemmati, Minu (2002). Multi-stakeholder processes for governance and sustainability: beyond deadlock and conflict/ London ; Sterling, VA: Earthscan Publications, 2002. См. www.
Hohnen, Paul (2001) NGOs : Challenges and Opportunities. Presentation to UNEP Multi - stakeholder Workshop on “UNEP Today and Tomorrow”, Nairobi, 1-2 February, 2001.
Malena, Carmen (2004) Strategic Partnership: Challenges and Best Practices in the Management and Governance of Multi-Stakeholder Partnerships Involving UN and Civil Society Actors. Background paper prepared the Multi-Stakeholder Workshop on Partnerships and UN-Civil Society Relationships// Multi-Stakeholder Partnerships and UN-Civil Society Relationships. Collection of Materials from the Multi-Stakeholder Workshop on Partnerships and UN-Civil Society Relationships. February 2004. New York. Pp. 32-63. www. un. org/reform/pocantico_booklet. pdf
Multi-Stakeholder Partnerships and UN-Civil Society Relationships (2004). Collection of Materials from the Multi-Stakeholder Workshop on Partnerships and UN-Civil Society Relationships. February 2004. New York. См. www. un. org/reform/pocantico_booklet. pdf
Murphy, David and Jem Bendell (1997). In the Company of Partners. Business, Environmental Groups and Sustainable Development Post-Rio. Policy Press
Overseas Development Institute (2003 a). The Role of Stakeholders Innovation in ICT4D partnerships for project implementation: lessons from the Business Partners for Development (BPD) programme. См. www. odi. org. uk/PPPG/activities/aid/info_comm/
Overseas Development Institute (2003 b). Harnessing the Development Potential of the WSIS through Results-Based, ICT4D Multi-Sector Partnerships. См. www. odi. org. uk/PPPG/activities/aid/info_comm/
United Nations (2003). Enhanced cooperation between the United Nations and all relevant partners, in particular the private sector. Report of the Secretary-General. A/58/150. См. www. undp. org. tr/docs/GA%2058%20227.doc
United Nations (2004). Strengthening of the United Nations system. Report of the Secretary-General in response to the report of the Panel of Eminent Persons on United Nations-Civil Society Relations A/59/354. См. http://www. un. org/apps/docs/ws. asp? m=A/59/354
Utting, Peter (2000). UN-Business Partnerships: Whose Agenda Counts? Paper presented at seminar on “Partnerships for Development or Privatization of the Multilateral System? organised by the North-South Coalition Oslo, Norway. 8 December, 2000. См. www. unrisd. org
Waddell, Steve (2003). The Access Initiative January 2003: A Report on Development Issues at Two Years of Age, The Global Action Network Net. См. http://www. /pdfs/tai_report. pdf
Witte, J. M. et. al. (eds.) (2003). Progress or Peril? Partnerships and Networks in Global Environmental Governance: The Post-Johannesburg Agenda. Washington: Global Public Policy Institute, January 2003.
[1] Определения некоторых из этих терминов приведены в Hemmati (2002), Гл. 2 и Business Partners For Development (2001).
[2] Определение «многосторонние» при этом не используется.
[3] Для процессов, включающих в себя не только диалог, но и достижение консенсуса, принятие решений, осуществление, Хеммати использует термин «продвинутые многосторонние процессы» (“advanced multi-stakeholder processes”). (Hemmati 2002, гл. 5).
[4] См. http://www. un. org/esa/sustdev/partnerships/bali_guiding_principles. htm
[5] Последующие параграфы основаны на Malena (2004), если не указано иное.
[6] Задача определения релевантных групп и их представителей для включения в МСП очень важна и заслуживает отдельного изучения, выходящего за рамки настоящей работы.



