СОДЕРЖАНИЕ
Введение. 3
1 Общая характеристика «Дзержинский». 4
2 Управление Дзержинский». 11
2.1 Организация управления Дзержинский». 11
2.2 Труд руководителя в организации. 14
2.3 Технология принятия и организации исполнения управленческого решения на Дзержинский». 51
2.4 Стиль управления комбинатом. 54
Заключение. 59
Приложение А Структурная схема Дзержинский»
Приложение Б Алгоритм выбора альтернативных вариантов информационного обеспечения и принятия управленческих решений
Приложение В Форма 5-з «Отчет о затратах на производство продукции (работ, услуг)» за январь – декабрь 2008 года
Приложение Г Форма 1-п (расшифровка) «Расшифровка количества и стоимости изделий по предназначению, приведенных в разделе II формы 1-п (месячная)» за 2008 год
Приложение Д Форма 5-АПК «Отчет по труду» за 2008 год
Приложение Е Бухгалтерский баланс на 01.01.2009
Приложение Ж Отчет о прибылях и убытках 01.01.08 – 31.12.08
ВВЕДЕНИЕ
Преддипломная практика является важным этапом подготовки высококвалифицированных специалистов в области экономики и управления предприятием.
Целью данной практики является закрепление теоретических знаний, приобретение и развитие практических навыков и опыта самостоятельной работы по профилю получаемой специальности.
Задачи практики:
- изучение правовых, организационных и финансово-экономических аспектов деятельности предприятия (организации);
- формирование навыков проведения исследований в области экономики и управления предприятием;
- изучение системы управления предприятием и оценка ее эффективности;
- формирование навыков определения функционирования и развития предприятия и разработки предложений по их разрешению;
- развитие знаний, опыта и умений в области проведения анализа производственно-хозяйственной деятельности предприятия;
- формирование навыков эффективного делового общения и соблюдения норм деловой этики;
- сбор, обработка и анализ данных для выполнения дипломной работы по выбранной студентом теме.
Базой практики является Дзержинский».
Результатом прохождения практики явился отчет по преддипломной практике, где в полной мере отражены все разделы программы практики.
1 ОБЩАЯ ХАРАКТЕРИСТИКА «ДЗЕРЖИНСКИЙ»
«Дзержинский» - одно из крупнейших предприятий Беларуси. Это высокотехничное производство замкнутого цикла, в котором сосредоточено выращивание птицы, начиная от получения собственного инкубационного яйца до реализации готовой продукции в собственной торговой сети.
’Дзержинский» создано в 2004 году в результате присоединения семи сельскохозяйственных предприятий СПК «Пятигорье» (2004), хозяйство «Хотово», (2005), СПК «Искра-Агро», СПК «Фалько-2003», , КПХ», СПК «Правда-Агро» (2008) к бройлерная птицефабрика». Идея объединения принадлежит нынешнему министру сельского хозяйства и продовольствия страны Семену Шапиро, который возглавлял общество с 2004 по 2008 год. Ныне генеральным директором является Леонид Заяц.
Отметим, что Агрокомбинат первый в системе РО «Белптицепром» получил сертификаты соответствия на интегрированную систему менеджмента на производство и хранение мяса цыплят-бройлеров СТБ ИСО 9001-20о1; НАССР (СТБ ); СТБ ИСО и СТБ .
Внедрение передовых технологий, нового оборудования, высокой культуры производства и использование полноценных кормов позволяют увеличивать объем производства мяса птицы при снижении себестоимости выращивания птицы.
Ассортимент выпускаемой продукции постоянно обновляется. Производится более 300 наименований изделий из мяса птицы. Широкое развитие получила фирменная торговля, в состав которой входит более 40 предприятий. Фирменные магазины успешно работают в Фаниполе, Минске, Дзержинске. Поставлена задача иметь собственные фирменные магазины во всех областях республики. Торговля дает ежегодную прибыль более чем в 5 млрд. рублей. Практически вся выпускаемая продукция продается в Беларуси.
В 2009 году агрокомбинат «Дзержинский» завершил строительство нового инкубационного цеха стоимостью 6,4 млрд. рублей. Работы велись в основном за счет собственной прибыли предприятия.
Строительство нового инкубационного цеха связано с наращиванием объема производства мяса бройлеров. Мощность цеха составляет 19,9 млн. штук яиц в год, что на 5 млн. штук больше, чем было до сих пор. За счет применения новых технологий вывод цыплят увеличится на 79%. В цехе установлено бельгийское оборудование.
На базе «Дзержинский» успешно внедрен процесс глубокой переработки сельскохозяйственной продукции и создан практически полный производственный цикл - то, к чему должны по возможности стремиться крупные хозяйства республики.
Агрокомбинат «Дзержинский» является одним из передовых хозяйств Минской области и страны. По итогам работы в первом полугодии текущего года агрокомбинат произвел валовой сельхозпродукции на сумму 49,8 млрд. рублей (69,7% от производства по Дзержинскому району).
Агрокомбинат «Дзержинский» был создан на базе птицефабрики и объединяет сегодня несколько хозяйств, включая в себя около четверти земель района. По словам специалистов, использованный подход укрупнения сельхозпредприятия совместно с внедрением глубокой переработки продукции, использованием современных технологий дали положительный результат: растут производство и реализация продукции, а также заработная плата. Созданная структура позволяет в случае необходимости децентрализировать комбинат без проблем.
На будущий год ставится задача увеличить данный показатель до 35 тыс. т. Для этого предприятию необходимо расширить производственные мощности (построить не менее 50 птичников), а также земельные площади для получения необходимого количества зерна. Поэтому на агрокомбинате продолжается присоединение убыточных хозяйств и ведется полномасштабная реконструкция. В текущем году предприятие закупало зерно в хозяйствах республики, но в будущем эту задачу будет решать собственными силами. Около 80% комбикормов для скота и птицы производится на собственном заводе.
Агрокомбинат "Дзержинский" объединяет птицефабрику, три сельхозпредприятия, охотничье и рыбное хозяйства. Получаемая прибыль позволяет технически переоснащать присоединенные предприятия и развивать их. По сути, это настоящий агропромышленный холдинг, структура которого способствует повышению эффективности производства в каждом подразделении.
Объем инвестиций на Дзержинский» в 2008 году составил 36,5 млрд. рублей. Инвестиции направлялись на развитие материальной базы входящих в структуру , присоединенного молочного и комбикормового заводов, в развитие птицеводческого производства, расширение фирменной торговой сети, и ряд других проектов. В частности, предприятие построило новый инкубационный цех, начало внедрение системы клеточного содержания птицы, вело реконструкцию цеха переработки птицы. Инвестирование ведется в основном за счет собственных средств предприятия.
На сегодня птицефабрика агрокомбината имеет самую низкую себестоимость производства мяса птицы в республике и наивысшие показатели по среднесуточному привесу бройлеров (58,2 г по итогам года). Индекс продуктивности по итогам 2008 года составляет 338 единиц. Производство мяса птицы в живом весе в 2008 году составило 26,4 тыс. т и возрасло по сравнению с 2007 годом на 8,2%.
’Дзержинский» создано в 2004 году путем присоединения к Дзержинской бройлерной птицефабрике сельскохозяйственного производственного кооператива «Пятигорье». В 2005 году к присоединены ОАО ’Рыбное хозяйство ’Хотово’ и ОАО ’Фанипольагротранс’, в 2007 году – сельхозкооперативы ’Правда-Агро’, в январе 2008 года ’Фалько-Агро’, ’Искра-Агро’, а также ОАО ’Негорельский комбинат хлебопродуктов’ и ОАО ’Молочник’.
Рассмотрим основные показатели хозяйственной деятельности Дзержинский».
Таблица 1.1 – Показатели деятельности Дзержинский»
Наименование показателя
2007
2008
Абсолютное отклонение
Темп роста, %
Объем произведенной продукции (работ, услуг) в текущих ценах за вычетом начисленных налогов и сборов из выручки, млн. руб.
157654
222514
64860
141,14
Выручка от реализации товаров, продукции, работ, услуг (за вычетом налогов и сборов, включаемых в выручку), млн. руб.
165173
218845
53672
132,49
Прибыль от реализации товаров, продукции, работ, услуг, млн. руб.
36382
48546
12164
133,43
Чистая прибыль, млн. руб.
38507
49936
11429
129,68
Среднесписочная численность работников, чел.
1895
2195
300
115,83
Фонд заработной платы на одного работника, млн. руб.
14,8
16,6
1,8
112,16
Производительность труда на одного работника, млн. руб.
83,2
101,4
18,2
121,88
Затраты на производство продукции (работ, услуг), млн. руб.
113313
160742
47429
141,86
Затраты на рубль произведенной продукции (работ, услуг) в текущих ценах за вычетом начисленных налогов и сборов из выручки, руб.
0,7187
0,7224
0,0037
100,51
Себестоимость реализованных товаров, продукции, работ, услуг и расходы на реализацию, млн. руб.
128791
170299
41508
132,23
Затраты на рубль реализованной продукции (работ, услуг), руб.
0,7797
0,7782
-0,0015
99,81
Рентабельность продукции, %
28,25
30,20
1,95
106,90
Рентабельность продаж, %
22,03
22,18
0,15
100,68
Примечание. Источник: собственная разработка по отчетности комбината
Объем произведенной продукции увеличился на 64860 млн. рублей или на 41,14 %. Прибыль от реализации продукции за отчетный период увеличилась на 12164 млн. руб. или на 133,43 %.
Из таблицы 1.1 видно, что выручка от реализации продукции за 2007 – 2008 гг. увеличилась на 32,49 %, что в абсолютном выражении составило 53672 млн. руб., а себестоимость реализованной продукции за этот же период возросла на 32,23 % или на 41508 млн. руб.
В связи с тем, что себестоимость росла медленнее, чем выручка затраты на рубль реализованной продукции за исследуемый период снизились на 0,0015 руб. или на 0,19 %, что привело к увеличению рентабельности продукции и рентабельности продаж.
Положительно характеризует эффективность работы организации тот факт, что темпы роста прибыли от реализации продукции превышают темпы роста выручки от реализации продукции.
Среднесписочная численность работников на предприятии увеличилась на 15,83 % или на 300 человек. Фонд заработной платы одного работника на предприятии за гг. увеличилась на 1,8 млн. руб. или на 12,16 %. Производительность труда одного работника на предприятии за гг. увеличилась на 18,2 млн. руб. или на 21,88 %.
В гг. соотношение темпов прироста производительности труда и темпов прироста средней заработной платы одного работника составило 21,88 % к 12,16 %, т. е. 1,80. Это очень положительно характеризует работу предприятия, т. к. обеспечивается развитие производства на будущее. Причем отметим, что темпы прироста производительности труда не только превышают темпы роста заработной платы, но данный показатель значительно выше рекомендованного исследователями в области экономики (1,5). Необходимо, чтобы и в дальнейшем рост заработной платы подкреплялся соответствующим ростом производительности труда, который в свою очередь должен основываться на достаточном росте инвестиций и рентабельности (для финансирования этих инвестиций).
Из таблицы 1.1 видно, что общая сумма затрат на производство продукции и на производство реализованной продукции за отчетный период увеличилась соответственно на 41,86 % и 32,23 %. Затраты на рубль товарной продукции увеличились на 0,0037 рубля или на 0,51 %. Затраты на рубль реализованной продукции снизились на 0,0015 рубля или на 0,19 %.
Таблица 1.2 – Показатели для оценки удовлетворительности структуры бухгалтерского баланса Дзержинский» на 1 января 2009 года
Наименование показателя
Норматив
На начало года
На конец года
Абсолютное отклонение
Коэффициент текущей ликвидности
1,50
2,70
2,93
0,23
Коэффициент обеспеченности собственными оборотными средствами
0,20
0,37
0,45
0,08
Коэффициент обеспеченности финансовых обязательств активами
0,85
0,18
0,17
-0,01
Примечание. Источник: собственная разработка по отчетности комбината
Коэффициент текущей ликвидности увеличился на 0,23 пункта и составил 2,93, что выше нормативного значения (1,50). На начало года коэффициент текущей ликвидности был также выше нормативного значения и составлял 2,70. Таким образом, организация полностью обеспечена собственными оборотными средствами для ведения хозяйственной деятельности и своевременного погашения срочных обязательств.
Коэффициент обеспеченности собственными оборотными средствами увеличился на 0,08 пункта и составил 0,45, что выше нормативного значения (0,20). На начало года коэффициент обеспеченности собственными оборотными средствами был также выше нормативного значения и составлял 0,37. Таким образом, у организации достаточно собственных оборотных средств, необходимых для ее финансовой устойчивости.
Коэффициент обеспеченности просроченных финансовых обязательств активами снизился на 0,01 пункта и составил 0,17, что выше нормативного значения (0,85). На начало года коэффициент обеспеченности собственными оборотными средствами был также выше нормативного значения и составлял 0,18. Таким образом, организация способна рассчитаться по просроченным финансовым обязательствам путем реализации активов.
В целом можно говорить об удовлетворительной структуре бухгалтерского баланса Дзержинский» за 2007 – 2008 гг. В 2008 году финансовое состояние комбината существенно улучшилось.
2 УПРАВЛЕНИЕ ДЗЕРЖИНСКИЙ»
2.1 Организация управления Дзержинский»
Если рассматривать структуру как совокупность элементов, связей и отношений между ними характеризующих систему как нечто целое, то организационную структуру следует рассматривать как совокупность управленческих органов, между которыми существует система взаимосвязей, обеспечивающих выполнение необходимых функций управления для достижения целей фирмы. Иными словами, для реализации выбранной фирмой стратегии необходим определенный механизм, с помощью которого воплощаются управленческие решения, принятые на различных уровнях. Именно таким механизмом и является организационная структура управления, включающая в себя такие элементы как: звенья (отделы), уровни (ступени управления) и связи (горизонтальные и вертикальные).
Априори известна классификация всех социально-экономических систем на жёсткие (иерархические) и гибкие (программно-целевые). Однако в последнее время наметилась тенденция выделения в классификации третьего варианта – мягких (самообразованных горизонтальных) структур, которая была вызвана необходимостью устранения межуровневой аморфности на каждом из уровней пирамиды.
Согласно первой системе классификации организационных структур на формальные и неформальные, организационная структура комбината относится к формальной, т. к. выбрана и установлена менеджерами высшего уровня путем соответствующих организационных мероприятий, приказов, распределения полномочий, правовых норм.
Формальные же организационные структуры, в свою очередь делятся на механические и органические. В основе такого деления лежит соотношение внутренних компонентов организационной структуры: сложности; формализации; централизации.
Первый компонент – сложность – означает степень дифференциации различных видов управленческой деятельности, в том числе и ее функций.
Так как степень дифференциации относительно высока, то организационную структуру комбината следует считать сложной.
По степени формализации (т. е. степени однотипности управленческих правил и процедур) организационная структура агрокомбината достаточно формализована.
По степени централизации (т. е. на каких уровнях менеджмента принимаются решения) организационную структуру комбината следует отнести к жестко централизованной, т. к решения принимаются только на высшем уровне.
Таким образом, можно сделать вывод, о том, что структура Дзержинский» по своему типу принадлежит к механическим организационным структурам, так как характеризуется большой сложностью, большим числом подразделений по горизонтали; высокой степенью формализации; ограниченной информационной сетью; низким уровнем участия всего управленческого персонала в процессе принятия решений; регламентируемые обязанности, высокая степень горизонтальной дифференциации; жесткие иерархические связи.
Механистическая организационная структура включает следующие характеристики:
- специализацию труда;
- иерархию подчиненности;
- четко определенные обязанности и ответственность;
- систему установленных правил и процедур;
- обезличивание отношений;
- продвижение по службе, основанное на квалификации служащего;
- централизация власти;
- письменные отчеты.
Все эти черты совпадают с характеристиками организационной структуры комбината. Организационная структура Дзержинский» представлена в виде схемы (см. Приложение А).
Почти столетие данная организационная структура господствовала в менеджменте, объединяя в себя наиболее распространенные виды организационных структур: линейную; функциональную; линейно-функциональную; штабную.
Согласно Приложению А Организационная структура комбината является линейной, так как все элементы находятся на прямой линии подчинения от верхнего уровня до самого нижнего. Каждый уровень управления подчиняется вышестоящему уровню. Элементами организационной структуры агрокомбината являются:
1) звенья (отделы);
2) уровни (ступени управления) – выделяют три уровня (высший, средний и низший);
3) связи – горизонтальные (между отделами) и вертикальные (между уровнями управления).
Все элементы организационной структуры управления комбината взаимосвязаны между собой.
Таким образом, давая общую картину организационной структуры Дзержинский», следует выделить несколько факторов, облегчающих ее значимость:
1) организационная структура комбината обеспечивает координацию всех функций менеджмента;
2) структура комбината определяет права и обязанности (полномочия и ответственность) на управленческих уровнях;
3) от избранного типа организационной структуры зависит эффективность деятельности комбината, его выживание и процветание;
4) организационная структура на комбинате определяет организационное поведение сотрудников, стиль менеджмента, качество труда.
2.2 Труд руководителя в организации
Управление предприятием представляет собой процесс, в основе которого лежит воздействие на коллектив предприятия и все стороны его деятельности с целью получения максимальных результатов. Такое воздействие на каждом предприятии и в организации оказывают управленческие кадры. Следовательно, чем эффективнее процесс управления на предприятии, тем выше оказывается результативность деятельности всего предприятия. Однако, процесс управления осуществляют люди. В связи с этим эффективность процесса управления зависит от эффективности деятельности управленческого персонала предприятия, которая складывается из эффективности деятельности отдельных работников и групп работников различного уровня образования и квалификации, которые составляют управляющую систему предприятия.
Управление предприятием как вид профессиональной деятельности базируется на обоснованном применении управленческих технологий. Управленческая технология - это искусство, мастерство и умение осуществлять управленческое действие для достижения поставленных целей. Управление включает совокупность методов и средств сбора и обработки информации, приемов эффективного воздействия на работников, принципов, законов и закономерностей организации и управления, систем контроля.
Важным фактором повышения результативности менеджмента является разделение труда менеджеров, т. е. специализация управленческих работников на выполнении определенных видов деятельности, разграничение их полномочий, прав и сфер ответственности. Соответственно этому в организациях выделяют следующие виды разделения труда менеджеров: функциональное, структурное, технологическое, профессионально-квалификационное. Функциональное разделение труда основывается на формировании групп работников управления, выполняющих одинаковые функции менеджмента: планирование, организация, контроль. Соответственно этому одни работники аппарата управления специализируются на работах по планированию, другие направляют свои усилия на организацию работ по выполнению планов, третьи являются специалистами по контролю хода, измерению результата и оценке работы и. Структурное разделение труда менеджеров строится исходя из таких характеристик управляемого объекта, как организационная структура, масштабы, сферы деятельности, отраслевая или территориальная специфика. В силу большого разнообразия факторов, воздействующих на структурное разделение труда, оно специфично для каждого предприятия. В то же время можно выделить некоторые общие черты специализации, касающиеся, прежде всего, вертикального и горизонтального разделения труда менеджеров. Вертикальное разделение труда на комбинате построено на выделении трех уровней управления: низшего, среднего и высшего.
К низшему уровню относятся менеджеры, имеющие в своем подчинении работников преимущественно исполнительского труда. Они осуществляют управление такими первичными подразделениями, как бригады, смены, участки.
Средний уровень – самый многочисленный, составляющий 50-60% общей численности управленческого персонала предприятия; включает менеджеров, ответственных за ход производственного процесса в подразделениях. Сюда входят также менеджеры штабных и функциональных служб аппарата управления предприятия, его филиалов и отделений, а также руководство вспомогательных и обслуживающих производств, целевых программ и проектов.
Высший уровень – это администрация предприятия, осуществляющая общее стратегическое руководство предприятия в целом, ее функциональными и производственно-хозяйственными комплексами. На этом уровне занято 3-7% общего управленческого персонала.
Фактическое число уровней на предприятии составляет 10. Соответственно меняется и содержание задач, решаемых на разных уровнях менеджмента. Общим является то, что на каждом из них предусматривается определенный объем работ по функциям управления. Это горизонтальное разделение труда менеджеров по функциям. Функциональная структура работ на каждом уровне неодинакова. При движении от низшего к высшему увеличиваются число и сложность задач по составлению планов и организации всей работы предприятия, повышается значение контрольной функции. На низшем и среднем уровнях менеджеры заняты координацией совместной деятельности людей, поэтому эта функция, наряду с мотивированием, становится наиболее важной. Технологическое и профессионально-квалификационное разделение труда менеджеров учитывает виды и сложность выполняемых работ. По этим критериям в составе аппарата управления предприятия выделяют три категории работников: руководителей, специалистов и служащих. Если рассматривать их труд с точки зрения технологии процесса управления, то задачи руководителей сводятся к принятию решений и организации их практической реализации, специалисты осуществляют проектирование и разработку вариантов решений, а служащие занимаются информационным обеспечением всего процесса. Сложность управленческих работ учитывается в требованиях, которым должны отвечать менеджеры при занятии определенных должностей. В соответствии с этим в плановой и учетной практике комбината выделяются следующие основные должности управленческого персонала на предприятиях: руководители и их заместители; главные специалисты, инженеры, техники, механики; экономисты, инженеры-экономисты; счетно-бухгалтерский персонал; канцелярский персонал, юридический персонал, другие работники. Руководители составляют одну из наиболее значимых групп управленческого персонала, а их труд является самым сложным и ответственным.
Таким образом, труд современных менеджеров — это выработка и принятие тысяч возможных вариантов и нюансов управленческих решений. Осуществляя на практике общие принципы и функции управления, выбирая наиболее оптимальные методы управленческой работы, менеджеры способствуют решению конкретных проблем производства, достижению успеха предприятия. В условиях рынка успешность зависит от умения выжить, результативности и эффективности деятельности предприятия, которые определяются уровнем менеджмента в ней. Труд современных менеджеров необходим предприятию как главное условие его существования и развития, так как именно менеджмент определяет стратегию, цели, конкретные средства и пути решения задач предприятия, от него зависит степень реагирования предприятия на внешние факторы и возможности использования имеющихся преимуществ и перспектив. Развитие и совершенствование менеджмента, приспособление его к конкретной обстановке в настоящее время являются одним из главных решающих рычагов улучшения результатов хозяйственной деятельности предприятия. Отсюда следует, что труд менеджеров изначально является основным двигателем развития экономики.
На Дзержинский» уровень организации труда менеджеров соответствует уровню развития техники и технологий, т. к. постоянно происходит внедрение комплекса технических, организационных и экономических мероприятий, направленных на рациональное распределение работы, установление пропорций между отдельными видами труда и создание условий для высокопроизводительной работы менеджера.
Конечной целью улучшения организации труда менеджера является создание ему наиболее благоприятных условий в трудовом процессе для всестороннего и гармоничного развития личности при максимальном использовании рабочего времени. Достижение этой цели требует последовательного и взаимосвязанного решения ряда задач: организации автоматизированного рабочего места; совершенствовании работы с документами и корреспонденцией; овладения методами ведения телефонных разговоров; улучшения организации проведения совещаний; делегирование полномочий; применение приемов проведения бесед.
1. Организация рабочего места
Улучшение организации труда менеджера в большой степени зависит от правильной организации рабочего места. Современная организация рабочего места в служебных помещениях предусматривает удобную его планировку, оснащение современной мебелью, средствами оргтехники, обеспечение необходимыми средствами связи, оптимизацию делопроизводства и хозяйственного обслуживания. При планировке помещений для менеджеров особое внимание уделяется их функциональному назначению, содержанию и взаимосвязи в процессе выполнения общих задач.
Каждое рабочее место менеджера оснащается удобной мебелью и организационно-техническими средствами обработки информации. В комплект мебели входят письменный стол, стеллаж или тумбочка, стул или кресло. Кресло должно способствовать максимальному ослаблению мышечного напряжения. Так как менеджер в основном работает сидя за столом, то мебель расстанавливается исходя из зоны досягаемости рук человека.
Для улучшения организации труда менеджера рабочий стол и кресло располагаются так, чтобы максимально использовать освещение, отопление и охлаждение. Замечено, если менеджер много раз в день встает, чтобы переставить термостат или передвинуть штору, то он попусту тратит рабочее время и раздражается.
К организационной технике менеджера относятся: ручки, карандаши, калькуляторы, диктофоны, бланки, книги, графики и т. п., которые должны быть удобными и практичными в использовании. Рабочие принадлежности на столе следует располагать в непосредственной близости.
Автоматизированное рабочее место (АРМ) менеджера включает в себя персональный компьютер (рабочая станция) с установленным необходимым программным обеспечением, точку подключения к локальной вычислительной сети и периферийные устройства (принтер, графопостроитель, сканер). Обычно АРМ является частью компьютерной сети предприятия.
В основе аппаратной части любого АРМ лежит персональный компьютер. На сегодняшний день его характеристики должны быть следующие: процессор Intel Pentium 4 с частотой 2 ГГц или выше, объем оперативной памяти не менее 256 Мб, объем дискового пространства не менее 40 Гб и диагональ дисплея не менее 19’’. К периферийным устройствам в расчете на пользование 10 человек относятся плоттер формата А0, сканер А3, цветной принтер формата А3 и дигитайзер.
С внедрением АРМ на предприятиях появилась практическая возможность применения виртуального объекта, который представляет собой передовые технологии трехмерной графики, инженерных моделирующих программ баз данных и средств отображения информации. Для ввода и вывода информации используются устройства разных типов и назначений. например, для ввода графической и пространственной информации применяются сканеры и цифровые фотоаппараты, для ввода команд используется клавиатура и звуковые карты, для приема команд используется микрофон и программа распознавания речи, а для позиционирования курсора и ввода команд при управлении компьютером или черчения используется устройство типа мышь или планшет (дигитайзер). Для организации приема-передачи данных применяют сетевые карты и модемы. Сетевые карты необходимы для включения компьютера в локальную вычислительную сеть. Если локальная сеть не связана с внешней сетью Internet или необходим обмен информации с удаленными компьютерами, то используют модем.
Обеспечение рабочего места необходимой оргтехникой позволяет ускорить процесс принятия решений и освобождает менеджера от рутинной работы.
2. Работа с документами и корреспонденцией
Целью организации работы с документами является создание оптимальных условий для всех видов работ с документами: прием и регистрация, рассмотрение документов, порядок прохождения документов, их исполнение, контроль исполнения, формирование дел и подготовка их на хранение в архив. Для оптимизации делопроизводства менеджер устанавливает и строго соблюдает порядок поступления информации на рабочее место. При подготовке документа следует четко и кратко излагать свои мысли, так как обилие слов мешает быстрому восприятию документа.
Совершенствование работы с документами состоит в автоматизированной обработке информации с использованием других видов обеспечения. Для этого на современных предприятиях на базе периферийных ПВМ создается локальная сеть, позволяющая менеджерам всех уровней управления обращаться к документации предприятия, выводить ее на экран, проводить обработку документов, сводок, таблиц, обмениваться документами и сообщениями как с сотрудниками, так и с партнерами по бизнесу. Использование локальной сети заметно ускоряет и упрощает выполнение нескольких взаимосвязанных работ и создание документов.
Обмен электронными документами осуществляется с помощью электронной почты, которая позволяет отправлять документы, получать подтверждения их доставки адресатам, выводить на экран дисплея полученные документы, редактировать, распечатывать и хранить документы, прикреплять к документам резолюции.
Одной из наиболее действенных мер по экономии времени и средств на переписку является внедрение типовых текстов для регулярной корреспонденции, что позволяет сократить время на составление и чтение писем. Менеджеру целесообразно иметь набор примерных текстов для составления справок, ответов на письма, требования и т. п.
3. Ведение телефонных разговоров
В течение рабочего дня менеджера время телефонных разговоров постоянно увеличивается, а их количество непрерывно растет. Любой звонок отвлекает менеджера от основной работы, некоторые звонки раздражают и не дают сосредоточиться на выполнение основных функций. С настойчивыми звонками рекомендуется бороться следующими способами: свести к минимуму разговор, отложить разговор на более удобное время, прервать разговор, сославшись на занятость.
Уметь вести телефонный разговор – это значит уметь внимательно слушать, все записывать и корректно ставить вопросы. Для четкой и детальной фиксации всех звонков рекомендуется использовать телефонные бланки, которые помогают быстро реагировать на содержание телефонного звонка.
В структуру телефонного разговора менеджера обязательно входят взаимные представления, введение в курс дела, обсуждение ситуации и заключения. До начала телефонного разговора менеджеру следует продумать круг вопросов, требующих короткого и конкретного ответа, а также во время разговора следить, чтобы не было повторных возвращений к уже сказанному.
Зная, что телефонный звонок может нарушить ход мысли менеджеров, обычно устанавливают определенные часы, когда никто не должен разговаривать по телефону. На это время рекомендуется все телефонные аппараты отключать, оставив только внутреннюю экстренную телефонную связь.
4. Проведение совещаний
Успех проведения совещания в значительной мере зависит от умения руководителя управлять общественным мнением, умения убеждать. На совещании определенное число участников обсуждают проблему, затрагивающую их интересы, с целью нахождения возможных решений в соответствии с поставленной задачей.
Обычно менеджер участвует в деловых совещаниях, где рассматриваются актуальные для предприятия вопросы и вырабатываются коллективные методы их решения. На эффективность деловых совещаний непосредственно влияют тесно взаимосвязанные друг с другом действия: планирование совещания; формирование повестки дня; определение состава участников; подготовка руководителя и участников к совещанию; подготовка помещения; непосредственное проведение совещания.
Прежде чем собирать людей, следует убедиться, что собрание действительно необходимо, для чего определяются четкие и важные задачи, ответ на которые следует дать тут же. Перед открытием собрания необходимо создать атмосферу взаимного доверия, для чего приглашаются руководители высшего уровня или специалисты по обсуждаемому вопросу.
Для успешного проведения собрания выбирается помещение с хорошей акустикой, где люди могут свободно разместиться и где не будет посторонних помех. Время проведение собрания должно устраивать большинство заинтересованных в обсуждении данного вопроса лиц. О времени проведения собрания следует оповещать заблаговременно, что обеспечит полную явку. Целесообразно начинать совещание точно в назначенное время, независимо от того, сколько человек еще не подошло.
Менеджер, ведущий деловое собрание, задает тон, позволяющий присутствующим правильно воспринимать ситуацию. Во время совещания желательно делать заметки и эффективно их использовать. Мало эффективные, длительные совещания являются результатом неудовлетворительной подготовки и низкого уровня их проведения. Оптимальная длительность оперативного совещания составляет 20-30 минут, проблемного – до двух часов. После выполнения намеченной цели собрание должно быть закрыто, при этом ведущий призывает слушателей к сотрудничеству, называет ответственных исполнителей, устанавливает сроки исполнения принятых решений и контроль над ними.
Хорошее совещание проводится с использованием наглядных пособий, видеопроектов, микрофонов, диапроекторов, настенных досок и т. д.
5. Делегирование полномочий
Передача части полномочий дает возможность менеджеру быть осведомленным о ходе работы на всех участках, где он имеет ответственных подчиненных. Делегирование полномочий считается одной из самых трудных проблем в управленческой работе, так как очень сложно найти людей, которые не только могут, но и действительно представляют руководителя или специалиста. Риск, связанный с передачей части своих полномочий другим, настоятельно требует не допускать к власти тех, кто ею злоупотребляет.
Существует определенный порядок правильного использования своих полномочий. Он предусматривает передачу части полномочий для сплочения включенных в группу лиц и усиления общей взаимной заинтересованности. Менеджеры высшего уровня не должны пытаться передать своим подчиненным те полномочия, которыми они уже пользуются, благодаря занимаемому им положению. Выбирать своих помощников они должны с учетом мнения группы, при этом не выражая подсиненным своего сочувствия.
Технология делегирования полномочий, применяемая на Дзержинский» состоит в следующем:
− делегировать полномочия исходя из возможностей и способностей своих сотрудников и с учетом необходимости их мотивации и стимулирования;
− работа должна быть делегирована целиком, а не в виде частичных изолированных заданий;
− определить четко время делегирования;
− крупные и важные задачи поручаются приказным путем или в письменном виде;
− нельзя вмешиваться в рабочий процесс без веских причин, вместе с тем обеспечить совет и поддержку подчиненным в случае возникновения трудностей;
− обеспечит контроль конечных результатов порученного дела и немедленно информировать подчиненных о результатах контроля.
6. Прием по личным вопросам
Очень ответственной функцией менеджера-руководителя является прием посетителей по личным вопросам. Планируя предстоящую беседу, менеджер должен проанализировать свою занятость, определить время беседы и ее продолжительность, поставить перед собой конкретные задачи и составить план беседы. Структура беседы имеет вводную часть (вопросы, возражения), основную часть (доказательство, слушание, выводы) и заключительную часть (решение).
Тон беседы должен быть дружелюбным и деловым, что создает атмосферу взаимного доверия. Главным при беседе является умение слушать и правильно задавать уточняющие и наводящие вопросы, которые помогают раскрыть мысли собеседника и правильно определить его точку зрения. Если беседа строится по заранее подготовленным вопросам, то первый из них должен быть простым и интересным для всех, но не дискуссионным. Чем больше менеджер хочет убедить своего собеседника, тем меньше он должен утверждать.
Беседуя, менеджер любого уровня является доброжелательным и внимательным слушателем, умеющим быть терпеливым и самокритичным, делающим замечания в необидной товарищеской форме, убедительно аргументирующим свою точку зрения. В любой ситуации менеджеру следует опираться на пять основных принципов ведения деловых бесед: привлечь внимание собеседника; пробудить в нем заинтересованность; веско аргументировать свои идеи предложения; выявить интересы и устранить сомнения собеседника; принять решение с учетом интересов собеседника.
Практическое применение лучших технических приемов проведения бесед помогает менеджеру наладить слаженную работу и организовать дружный коллектив. Во время приемов по личным вопросам не следует отвлекаться на другие виды работ, желательно отключить телефоны быть тактичным и справедливым по отношению к посетителям.
Комплексное внедрение современной информационной технологии позволяет создать эффективную систему управления развитием науки и техники, органически включить научно-технический прогресс во все экономические процессы АПК. Это обеспечивает конкурентоспособность агропромышленного сектора экономики на мировом рынке, повышает производительность труда во всех сферах АПК при снижении доли живого и овеществленного труда.
В настоящее время на предприятиях уже накоплен определенный опыт использования компьютеров для обработки учетной и аналитической информации, создания автоматизированных рабочих мест специалистов.
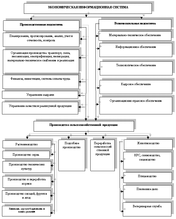
На рисунке 2.1 представлена укрупненная схема экономической информационной системы управления исследуемого аграрного предприятия.
В системе выделены две части: вспомогательная и производственная.
В состав вспомогательной области информационной системы входят подсистемы материально-технического, информационного, организационно-правового, кадрового, технологического обеспечения.


Рисунок 2.1 – Функциональная структура экономической информационной системы сельскохозяйственного предприятия
Примечание. Источник: собственная разработка
Материально-техническое обеспечение системы – это комплекс технических средств (компьютер, оборудование локальной вычислительной сети, оргтехника, периферийная техника, средства связи) и необходимые материалы. Требования к материально-техническому обеспечению выдвигаются исходя из задач информационного обеспечения экономической системы.
Организационно-правовое обеспечение информационных систем представляет собой совокупность норм, устанавливающих и закрепляющих организацию этих систем, их цели, задачи, структуру и функции, правовой статус системы и всех звеньев, регламентирующих процессы создания и функционирования информационной системы.
Кадровое обеспечение – это специалисты и пользователи информации, а также совокупность методов и способов подготовки кадров. Технологическое обеспечение – это виды технологий, применяемых в системе. Информационное обеспечение представляет собой совокупность базы данных и системы управления базой данных, системы входной и выходной информации, а так же унифицированную систему документации. Оно включает всю экономическую информацию предприятия, способы ее представления, хранения, преобразования. Информационное обеспечение организуется на основе технического и программного обеспечения и является по отношению к ним обеспечением более высокого уровня.
Процесс обработки информации целесообразно рассматривать в двух аспектах: 1) применение современной технологии и техники в работе с управленческой информацией; 2) выявление объективно необходимых объема и потоков информации. Современное агропромышленное предприятие, имеющее своей целью повышение эффективности деятельности, немыслимо без оптимального управления, основанного на применении новейшей вычислительной техники. Структура информационного обеспечения, используемого для управления сельхозпредприятием, представлена в виде схемы (рисунок 2.2).


Рисунок 2.2 – Структура информационного обеспечения управления сельскохозяйственным предприятием
Примечание. Источник: собственная разработка
Состав производственных подсистем в экономической информационной системе для разных предприятий может быть различным. Существуют подсистемы, связанные с функциями управления сельскохозяйственным предприятием (текущее планирование, прогнозирование, анализ, учет и отчетность), а также подсистемы, сформированные по отраслевому признаку – управлению производством, в состав которых входят подсистемы управления отраслями сельскохозяйственного производства: управление растениеводством по отраслям, управление животноводством по отраслям. Необходимо подчеркнуть некоторую условность выделения функциональных подсистем в силу многообразия связей, как между подсистемами, так и между задачами внутри каждой функциональной подсистемы.
Рассмотрим основные базы данных, которые необходимы для работы различным специалистам сельскохозяйственного производства.
Для агрономической службы важна информация о посевных площадях, землеустройстве и качестве земельных угодий, принадлежащих предприятию, способах повышения плодородия почвы, запасе удобрений и препаратов, имеющихся на предприятии, а также данные об их применении и нормах расхода; информация, характеризующая состояние посевов сельскохозяйственных культур на всем протяжении их вегетационного периода, способы, нормы и сроки посадок; информация о вредителях, болезнях и сорняках, которые поражают сельскохозяйственные культуры, выращиваемые в хозяйстве, о сортах культур, качестве семенного материала и т. д.
Для зоотехнической службы агропромышленного предприятия нужна информация о продуктивности скота, воспроизводстве и использовании стада, его возрастном, породном и классном составе и т. п. Работникам данной отрасли необходима информация о балансах кормов, их питательности и качестве. Зоотехники должны знать основные методы производства продукции животноводства, методы кормления и разведения животных, оптимальное сочетание земельных и других производственных факторов при максимально прибыльной их комбинации для каждого вида животных и т. д.
Финансово-экономической службе необходима информация о затратах труда и затратах на оплату труда, стоимости семян и горюче-смазочных материалов, амортизационных отчислениях и страховых платежах, т. е. вся информация о затратах, включаемых в себестоимость продукции.
Службы материально-технического снабжения и реализации выполняют функции обеспечения производства необходимыми ресурсами и материалами и осуществляют сбыт сельскохозяйственной продукции, произведенной предприятием.
Для эффективного обеспечения процесса реализации произведенной продукции предприятию необходима информация о рынках ее сбыта, ценах на подобную продукцию, конкурентоспособности этой продукции. Службе реализации также необходимы сведения о потенциальных покупателях, о рынках средств производства, о ценах на средства производства и форме их продажи и др.
Руководству сельскохозяйственного предприятия для эффективного управления и принятия верных решений требуется информация в более широком аспекте: законодательная, финансовая и технологическая информация, поступающая от финансово-экономической и агротехнической служб; необходимых и возможных структурных изменениях в производстве; наличии, приобретении или продаже ресурсов; информация для оценки результатов эффективности деятельности всего сельскохозяйственного предприятия.
Таким образом, информационное обеспечение, основанное на широком использовании новых информационных технологий, средств компьютерной и коммуникационной техники, позволит многократно повысить производительность труда, оптимизировать по заданным критериям использование ресурсов, сократить документооборот с переходом к электронным технологиям управления производством, ускорить решение основных социальных проблем.
Для создания продуктивно функционирующей системы управления сельскохозяйственным предприятием руководству необходимо провести следующие мероприятия:
– выявить факторы, существенно влияющие на деятельность подразделений, и расставить приоритеты;
– определить направленность вертикальных процессов, обусловленных сбором и предоставлением информации;
– выбрать или спроектировать организационную схему для каждого структурного подразделения по ролевому принципу (кадровые сведения, данные по продукции, по финансовым потокам, по ресурсам и т. д.);
– установить направленность горизонтальных процессов, которые дополняют приоритетную направленность вертикальных процессов;
– спроектировать горизонтальные процессы с учетом ролевого подхода.
В управлении любым агропромышленным предприятием оперативное планирование, оперативный анализ, регулирование хода производства занимают центральное место, так как именно в подсистеме оперативного управления координируется деятельность его подразделений. Только 25 – 35 % информации аграрное предприятие получает самостоятельно. Остальная часть необходимой для управления информации, как правило, выдается специализированными службами.
Информационные системы по степени централизации процессов получения, обработки и использования информации укрупнено можно разделить на централизованные (межхозяйственные) и децентрализованные (внутрихозяйственные). На рассматриваемом предприятии используется комбинированная система, т. е. оперативную информацию производитель получает самостоятельно, а периодическую, требующую сложного оборудования, поставляет заказчику специализированная централизованная служба.
Предприятие получает следующие подписные издания:
1. Информационно-аналитический бюллетень «Сельскохозяйственный вестник»
2. Журнал «Главный бухгалтер. Сельское хозяйство»
3. Журнал «Аграрная экономика»
На основе данных журнала регистрации в приемной организации у секретаря составлена таблица 2.1, где представлена сводная информация по каждому виду документа в динамике по годам. Из таблицы можно определить структурную характеристику документооборота и как она менялась по годам.
Таблица 2.1. Анализ структуры документооборота
Наименование
документа
Количество документов
Темпы роста, %
2006
2007
2008
в 2007
к 2006
в 2008
к 2007
Входящие
124
203
240
164
118
Исходящие
384
402
358
105
89
Приказы
в том числе:
- по основной деятельности
- по командировкам
- по личному составу
870
157
215
498
648
116
178
354
894
156
222
516
74
74
83
71
138
134
125
146
Внутренние
в том числе:
- финансовые
- служебные
3841
1492
2349
2597
973
1624
1972
1272
700
68
65
69
76
131
43
Итого в год:
5219
3850
3464
74
90
В среднем за день
18
13
12
72
92
Выручка от реализации, млн. руб.
7663
11315
15132
148
134
Примечание. Источник: собственная разработка
Из таблицы 2.1 видно, что выручка от реализации возрастала из года в год на 48 % и на 34 %, а общее количество документов в организации сокращалось до уровня 74 % и 90 % от предыдущего года. Потоки внутренних документов сильнее сокращались, чем возрастали потоки входящих и исходящих документов.
В таблице 2.2 произведен анализ объема документооборота в течение одного года на примере 2008 года. Здесь разбивка происходит помесячно для выявления сезонности.
Из таблицы 2.2 видно, что в зимний период снижается активность организации, что связано с сезонностью деятельности. Соответственно снижается и объем документооборота.
Таблица 2.2. Выявление сезонности в объеме документооборота
Месяцы
Года
Виды документов
Входящие
Исходящие
Приказы
Внутренние
Январь
18
53
84
78
Февраль
23
42
34
94
Март
17
29
23
120
Апрель
23
28
84
175
Май
14
24
96
122
Июнь
12
35
57
177
Июль
22
30
78
200
Август
27
25
130
165
Сентябрь
25
69
69
183
Октябрь
18
38
47
165
Ноябрь
17
44
108
182
Декабрь
24
44
79
211
Примечание. Источник: собственная разработка
В результате проведенного анализа выявлено, что основные потоки информации идут через бухгалтерию. Наблюдается некоторая сезонность документооборота. В результате частичной автоматизации документооборота выявлено общее снижение потока документов.
Для установления затрат времени на сбор и обработку оперативной информации была проведена фотография рабочего дня бухгалтера (таблица 2.3).
Из информации, приведенной в таблице 2.3, можно отметить, что бухгалтер по заработной плате для составления справки по заработной плате потратила в день 46 минут, что составляет 8,5 % всего дневного рабочего времени; на составление справки в органы социального обеспечения бухгалтер потратила 211 минут, что составляет 39,1 % всего дневного рабочего времени.
Таблица 2.3. Фотография рабочего дня бухгалтера
Наименование
Время
Продолжите-льность, мин
Обозначение НТД
1. Начало наблюдения
2. Работа с лицевыми счетами
3. Ушла по личным надобностям
4. Поиск документов для составления справки по ЗП
5. Составление справки по ЗП
6. Посторонние разговоры
7. Продолжает составлять справку по ЗП
8. Подписывает справку и ставит печать у главного бухгалтера
9. Обед
10. Поиск дела для выборки ЗП для расчета пенсии
11. Выборка ЗП для расчета пенсии (за 18 лет)
12. Посторонние разговоры
13. Продолжает выборку ЗП для расчета пенсии (за 18 лет)
14. Ушла по личным надобностям
15. Продолжает выборку ЗП для расчета пенсии (за 18 лет)
16. Посторонние разговоры
17. Продолжает выборку ЗП для расчета пенсии (за 18 лет)
18. Окончание наблюдения
8.00
11.00
11.11
11.21
11.34
11.37
11.56
12.00
13.00
13.15
13.33
13.40
15.20
15.22
15.54
16.16
17.00
17.00
-
180
11
10
13
3
19
4
60
15
18
7
92
10
32
12
54
-
ОП
ОТЛ
ПЗ
ОП
ПНД
ОП
ОП
ПР
ПЗ
ОП
ПНД
ОП
ОТЛ
ОП
ПНД
ОП
Итого:
540
Примечание. Источник: собственная разработка
Устный опрос работников сельскохозяйственного предприятия (20 человек) показал, что информацию считают ресурсом по аналогии с сырьем, персоналом, финансами, экономящим другие ресурсы 90,5% опрошенных, и 100% опрошенных считают, что правильное использование информационных ресурсов может существенно улучшить показатели деятельности предприятия и принести большое конкурентное преимущество.
Рост объема информационных потоков, характерный для настоящего времени, приводит к более полному удовлетворению информационных потребностей и влечет за собой ряд проблем, таких как избыточность и дублирование информации. Такая информация никак не влияет на выбор решения, однако отвлекает, отнимает время на ее осмысление и требует затрат на ее получение, хранение и обработку. Анализ показал, что 95% опрошенных не знакомы с подобными проблемами, наоборот, руководители испытывают острую потребность в информации, сталкиваются с проблемами скудности информации. Так, 66,7% опрошенных отмечают, что испытывают недостаток в информации необходимой для реализации экономических управленческих функций и затрачивают много времени на поиск необходимой информации, 74,3% указывают, что у них имеются деловые цели, которые становятся недоступными из-за ограничений в информации. Кроме того, руководители не всегда получают оперативную и своевременную информацию, в связи с этим более 57% опрошенных считают, что на предприятиях имеет место увеличение затрат, неполучение ожидаемых прибылей и другие потери. В основном это касается информации о налоговом законодательстве, ценах и спросе на сельскохозяйственную продукцию, информации о наличии у сельскохозяйственного предприятия производственных и других ресурсов.
Относительно распределения информационных потребностей по видам информации были получены следующие результаты. Руководители испытывают недостаток во внешней информации: о рынке сельскохозяйственной продукции, ценах, спросе, покупателях, на что указали 85,7% опрошенных, по экономическим, финансовым вопросам, налогообложению и аудиту - 66,7%, законодательной и распорядительной -57%, о нормативах затрат труда и других видов ресурсов - 33,3%, о передовом опыте хозяйствования и аналитических обзорах по вопросам экономики и ведению сельского хозяйства - 25,7%, о новой технике и передовых технологиях производства - 19%, о рынке средств производства и научных системах земледелия - 14,3%, рекламной информации - 4,8% опрошенных.
По видам внутренней информации наибольший информационный “дефицит” приходится на информацию по растениеводству (о сроках, объемах и состоянии посевов, об обеспеченности семенным материалом, удобрениями, препаратами для борьбы с вредителями, об объемах производства и урожайности сельскохозяйственных культур) - 52,4%, о финансовом состоянии предприятия, финансовых ресурсах имеющихся у хозяйства и направлениях их использования - 38%, об объемах реализации сельскохозяйственной продукции, выручке от реализации, прибыли от реализации продукции и других видов деятельности, рентабельности продукции, по земельным ресурсам и обеспеченности хозяйств и его подразделений трудовыми ресурсами - по 33,3%.
Причины недостатка в необходимой информации связаны, как отметили опрашиваемые, с решением следующих задач: освоение прогрессивных технологий - 72,4%, составление бизнес-планов - 45%, маркетинговых услуг -34,5%, анализ финансового состояния предприятия - 31%, разработка инвестиционных проектов - 17,2%, подготовка контрактов с белорусскими и зарубежными фирмами и сопровождение контрактов - 10,3%, подготовка инновационных проектов - 3,4% опрошенных, и, как результат, недостаток (отсутствие) информации приводит к неправильным управленческим решениям в службах материально-технического снабжения и реализации - 51,7%, финансово-экономической - 41,4%, агротехнической - 34,5%, высшего руководства - 24%, в производственных подразделениях - 17,2%, а качество имеющейся в распоряжении информации в целом соответствует принятию правильных экономических решений, считают 62% опрошенных.
Установлено, что руководители испытывают острую потребность в информации для реализации своих управленческих функций, тем не менее, 95% опрошенных считают недопустимым опираться в своих экономических решениях на случайную неполную информацию. Положение усугубляется тем, что более 57% руководителей не знают, куда обратиться за получением необходимой информации, т. е. механизм ее предоставления пока еще не отработан.
Следует отметить, что анализу финансово-экономической деятельности предприятия, как важнейшей составляющей информационного обеспечения управления, на практике уделяется мало внимания, а руководители, как правило, не умеют делать обоснованные выводы из документов финансовой отчетности или не имеют на это времени, и, как следствие, огромный потенциал, заложенный в анализе не используется. В организационной структуре сельскохозяйственного предприятия отсутствуют подразделения, занимающиеся сбором и обработкой информации, информацию получают от каждого подразделения в отдельности, и, соответственно, она требует дальнейшего анализа и обобщения.
Оценивая распределение рабочего времени, руководители указали, что выполнение основных управленческих функций занимает 38% рабочего времени, анализ документов - 22%, работа с документами - 12%, далее общение посредством личных встреч или с помощью телефона и рутинная работа, связанная с поиском необходимой информации, работой вместо технического персонала по печати, копированию и т. д. - примерно по 11% и 6% рабочего времени приходится на повышение квалификации, семинары, поездки, изучение материалов журналов и газет.
Изучая степень оснащенности хозяйства вычислительной техникой установлено, что имеется три компьютера, которые используются для автоматизации бухгалтерских расчетов (1С:Бухгалтерия) и управления основными средствами предприятий; в их работе применяются текстовые редакторы и табличные процессоры.
Для руководителей основным источником информации являются брошюры и газеты - 90%, книги и журналы - 41,4%, радио и телевидение - 35%, выставки и ярмарки - 10,3%, а также личное общение.
Хотя в настоящее время сельскохозяйственное предприятие практически не имеет отношения к компьютерам и информационным технологиям, более 90% опрошенных видят необходимость их использования в работе сельскохозяйственного предприятия.
Использование информационных технологий руководители связывают с повышением производительности управленческого труда, экономией времени, снижением ошибок в управлении, освобождением сотрудников от рутинной работы и высвобождением времени для интеллектуальной деятельности, повышением квалификации и профессиональной грамотности управленцев. Кроме этого, создаются предпосылки для сокращения времени и затрат труда на планирование и прогнозирование производства, проведения бухгалтерских расчетов, анализа финансового состояния и финансовых результатов деятельности предприятия, составления различных форм отчетности, а также расширяются возможности в сфере маркетинга, во взаимодействии с заказчиками сельскохозяйственной продукции, более полно учитывается спрос потребителей. Перечисленные выше преимущества, как следствие, сопровождаются увеличением объемов производства и выручки, снижением издержек и ростом прибыли, получаемой предприятиями.
Однако, признавая возможности и преимущества использования информационных технологий, на практике существуют лишь попытки их внедрения в работу предприятия. Это связано с отсутствием финансовых ресурсов, высокой стоимостью компьютерной техники и большими затратами на внедрение и эксплуатацию информационных систем. Проблемой является также неподготовленность сотрудников к работе в новой информационной среде и психологическое неприятие отдельными необходимости работы с современными технологиями.
Исследование изучаемой проблемы показало, что наиболее информационно перегруженными в структуре сельскохозяйственного предприятия, по мнению руководителей, являются: финансово-экономическая служба – 55% опрошенных, агротехническая служба – 24%, высшее руководство – 20,7%, управление материально-технического снабжения и реализации – 13,8% опрошенных.
Отсутствие своевременной информации негативно влияет на производственные процессы и управленческие решения. Часто решения руководства доводятся до исполнителей с задержкой, иногда вовсе не доходят. Не исключены случаи несоответствия технологических процессов принятым регламентам и т. д. Все это приводит к росту издержек, отсутствию контроля за производственными процессами. Для преодоления этих проблем и в зависимости от сложности задач управления, потребности в информации и особенностей контролируемого показателя агротоваропроизводитель может использовать ту или иную информацию и способы ее обработки.
Предлагается использовать следующий алгоритм выбора варианта информационного обеспечения для сельскохозяйственного предприятия (Приложение Б).
Используя предложенный алгоритм на любом этапе управления – от сбора информации до выработки на ее основе управленческих решений, сельхозпредприятие может воспользоваться услугами централизованной информационной службы либо действовать самостоятельно, создав собственную внутрихозяйственную информационную службу или доукомплектовать имеющиеся службы и лаборатории.
Для полноценной информатизации управления агрофирмой требуется выйти на уровень интегрированной информационной системы планирования и управления бизнес-процессами, которая позволит реализовать стратегические установки агрофирмы.
Последовательность внедрения автоматизированных средств обработки информации по функциональным областям управления сельскохозяйственным предприятием должна быть следующей: в первую очередь – управление производством продукции растениеводства, во вторую - управление финансами, в третью – управление себестоимостью сельскохозяйственной продукции, в четвертую – управление материально-техническим снабжением и реализацией, и лишь потом остальные функциональные области управления.
Ранжирование значимости направлений в области повышения качества экономических управленческих решений выявило их следующую последовательность:
- подготовка квалифицированных кадров управления;
- применение научных технологий принятия и реализации управленческих решений;
- совершенствование информационного обеспечения управления, применение новых информационных технологий;
- совершенствование организационно-управленческого механизма (рационализации структуры управления, регламентации функций управления, организации управленческого труда);
- совершенствование экономических методов;
- реализация человеческого фактора;
- применение математических методов и моделей;
- улучшение работы коллегиальных органов управления;
- ликвидация бюрократизма.
Информационная система управления предприятием призвана способствовать выявлению организационного потенциала за счет более эффективного использования хозяйственных резервов. Основные этапы выполнения проекта внедрения корпоративной информационной системы КИС от момента принятия решения о внедрении до запуска системы на полную мощность представим на рисунке 2.3.
Стоимость приобретение КИС у поставщика складывается из следующих составляющих.
1. Лицензия на одно рабочее место (цена обычно зависит от количества автоматизируемых рабочих мест).
2. Запуск в эксплуатацию.
3. Консультационная поддержка внедрения системы.
4. Гарантийная техническая поддержка после внедрения системы (предоставляется обычно по сниженным тарифам).
5. Техническая поддержка после внедрения системы. После договора о техническом обслуживании обычно происходит оплата сервисного обслуживания, как правило – из расчета на одно рабочее место.
6. Реализация доработок по всему контуру системы и по отдельным модулям (в зависимости от объема и сложности доработок за отдельную плату).
7. Обучение IT-специалистов заказчика.
8. Обучение пользователей заказчика.
9. Администрирование СУБД.
Помимо прямых расходов на установку КИС на агропредприятии, в ходе внедрения требуются затраты внутренних ресурсов (например, отвлечение персонала от основной деятельности), что увеличивает уровень текущих расходов. Для реализации проекта необходимы и другие затраты. В частности требуется приобрести новые компьютеры, сетевое и офисное оборудование. В ходе реализации проекта необходимы различные консультации.
Расчеты, приведенные в литературных источниках по аналогичным сельскохозяйственным предприятиям, показывают, что наиболее дорогостоящими этапами проекта являются «Планирование внедрения» (в рамках которого заключается договор о приобретении КИС и осуществляется оплата программного обеспечения) – около 37 % от суммы внедрения всего проекта, а также «Освоение системы» – 15 % от стоимости проекта, или 83 % от суммы, необходимой для реализации этапа «Реальное развертывание КИС». Значительные финансы требуются для пилотного развертывания системы – 17 % от всей стоимости реализации проекта. На всех остальных этапах затраты не столь существенны.


Рисунок 2.3 – Основные этапы выполнения проекта внедрения информационной системы на предприятии
Примечание. Источник: собственная разработка
Исследования показывают, что внедрение КИС при условии достижения целевых значений показателей проектов повышения результативности приводит в итоге к повышению рентабельности на 3 %.
Правильно сделанное капиталовложение в компьютерную сеть поможет предприятию зарабатывать деньги за счет четырех основных факторов. Оно позволит: 1) снизить административные накладные расходы; 2) повысить производительность труда; 3) рационализировать ведение дел; 4) снизить затраты на аппаратные средства.
При этом необходимо также наличие утвержденного плана развития компьютерной сети, четкое администрирование сети. Необходимо произвести обучение сотрудников порядку работы в сети и с сетевыми приложениями.
Наличие сети позволяет работникам организации тратить меньше времени на рутинные операции, экономя его для производительности труда. Рассылая служебные записки по электронной почте, менеджеры избавляются от необходимости печатать, копировать и разносить их. Электронная почта обеспечивает практически мгновенную доставку корреспонденции и реакцию на нее. Применение сетевых приложений, таких как система управления базами данных и электронные таблицы, позволяет сотрудникам работать совместно, не покидая своего рабочего места, где бы ни находились пользователи или прикладные программы. Это может намного ускорить ведение дел. Однако, это будет возможно только при грамотности персонала и желании подразделений сотрудничать.
Наличие сети позволит снизить расходы на аппаратные средства. Сотрудники фирмы смогут совместно использовать достаточно дорогостоящее периферийное оборудование, такое как лазерные принтеры, устройства резервного копирования, коммуникационное оборудование. Это снижает их стоимость, приходящуюся на одного пользователя, и обеспечивает доступ к нему большому числу работников.
Значительное снижение административных расходов возникает при объединении персональных компьютеров в сеть. Если, например, менеджер решает перейти на новую версию прикладной программы, ему достаточно внести изменения только в ее совместно используемую копию, а не на каждом рабочем месте. Простота управления сетью означает повышение производительности труда работника, ответственного за ее эксплуатацию. Это особенно важно для подразделений, где управление часто совмещается с исполнением других обязанностей. Чем меньше времени тратит менеджер на выполнение рутинных операций, тем больше времени он может уделить решению важных для подразделения текущих задач, что, в конечном счете, повышает рентабельность организации.
Сельскохозяйственной организации необходимо также организовать временное подразделение, которое будет заниматься внедрением новых информационных технологий в организации. Этому подразделению необходимо решить следующие задачи:
1) модернизация существующих компьютеров и приобретение новых персональных компьютеров;
2) организация сетевой структуры и распределение полномочий по администрированию;
3) выбор программного обеспечения, исходя из эффективности, надёжности и стоимости существующих программ и операционных систем;
4) организация обучения сотрудников организации новым способам работы, используя новые возможности и более эффективное использование привычных приложений;
5) организация отдела, занимающегося технической поддержкой сетевой оргтехники, с помощью которой возможно будет сетевая печать, хранение файлов на сервера, приём и отправка электронной почты, факсимильных сообщений за пределы организации.
Эффект от внедрения локальной сети в данном случае будет более ощутимым, так как само по себе создание локальной сети ничего не дает. Отделы обычно становятся более закрытыми. Известна такая реакция у начальников подразделений при подключении к сети: архивация данных на дискеты; защита файлов паролями; отказ от использования сети; проверка на компьютерные вирусы; отказ соблюдать требования администратора сети, мотивируя это неумением. В итоге внедряются новые технологии, а способы выполнения работ остаются прежними. Поэтому самой трудной задачей нового отдела будет обучение сотрудников организации новым информационным технологиям. Конечно же, решать существующую проблему необходимо в комплексе, нет здесь главных задач, так как если проигнорировать или упустить некоторые направления комплексного развития в организации информационной системы, то экономического эффекта может вовсе не быть или он будет незначительным.
Внедрение системы автоматизации управления, как и любое серьезное преобразование на предприятии, является сложным и зачастую болезненным процессом. Тем не менее, некоторые проблемы, возникающие при внедрении системы, достаточно хорошо изучены, формализованы и имеют эффективные методологии решения. Заблаговременное изучение этих проблем и подготовка к ним значительно облегчают процесс внедрения и повышают эффективность дальнейшего использования системы. Далее приведены основные проблемы и задачи, возникающие в большинстве случаев при внедрении систем управления и рекомендации по их решению.
Основные проблемы и задачи, требующие особого внимания при их решении на сельскохозяйственном предприятии:
1) отсутствие постановки задачи менеджмента на предприятии;
2) необходимость в частичной или полной реорганизации структуры предприятия;
3) необходимость изменения технологии бизнеса в различных аспектах;
4) сопротивление сотрудников предприятия;
5) временное увеличение нагрузки на сотрудников во время внедрения системы;
6) необходимость в формировании квалифицированной группы внедрения и сопровождения системы, выбор сильного руководителя группы.
Теперь опишем эти пункты подробнее. Отсутствие постановки задачи менеджмента на сельскохозяйственном предприятии является наиболее значимым и сложным. Сюда включаются не только методология управления, но также философские и психологические аспекты. Дело в том, что большинство руководителей управляют своим подразделением, только исходя из своего опыта, своей интуиции, своего видения и весьма неструктурированных данных о его состоянии и динамике. Как правило, если руководителя попросить описать в каком-либо виде описать структуру деятельности своего предприятия или набор положений, исходя из которых он принимает управленческие решения, дело достаточно быстро заходит в тупик.
Грамотная постановка задач менеджмента является важнейшим фактором, влияющим как и на успех деятельности предприятия в целом, так и на успех проекта автоматизации. Например, совершенно бесполезно заниматься внедрением автоматизированной системы электронного документооборота, если сам документооборот не поставлен в организации должным образом, как определенный последовательный процесс.
Поэтому, первое, что необходимо сделать для того, чтобы проект внедрения автоматизированной системы управления оказался удачным - максимально формализовать все те контуры управления, которые собственно нужно автоматизировать.
Необходимость в частичной реорганизация структуры и деятельности предприятия. Прежде чем приступать к внедрению системы автоматизации на предприятии обычно необходимо произвести частичную реорганизацию его структуры и технологий ведения бизнеса. Поэтому, одним из важнейших этапов проекта внедрения, является полное и достоверное обследование предприятия во всех аспектах его деятельности. На основе заключения, полученного в результате обследования, строится вся дальнейшая схема построения корпоративной информационной системы. Несомненно, можно автоматизировать все, по принципу "как есть", однако, этого не следует делать по ряду причин. Дело в том, что в результате обследования обычно фиксируется большое количество мест возникновения необоснованных дополнительных затрат, а также противоречий в организационной структуре, устранение которых позволило бы уменьшить производственные и логистические издержки, а также существенно сократить время исполнения различных этапов основных бизнес-процессов.
Необходимость в изменении технологии работы с информацией, и принципов ведения бизнеса. Эффективно построенная информационная система не может не внести изменений в существующую технологию планирования бюджетирования и контроля, а также управления бизнес-процессами.
Во-первых, одними из самых важных для руководителя особенностей корпоративной информационной системы, являются модули управленческого учета и финансового контроллинга. Теперь каждое функциональное подразделение может быть определено как центр финансового учета, с соответствующим уровнем финансовой ответственности его руководителя. Это в свою очередь повышает ответственность каждого из таких руководителей, и предоставляет в руки высших менеджеров эффективный инструментарий для чёткого контроля исполнения отдельных планов и бюджетов.
При наличии информационной системы, руководитель способен получать актуальную и достоверную информацию обо всех срезах деятельности компании, без временных задержек и излишних передаточных звеньев. Кроме того, информация подаётся руководителю в удобном виде "с листа" при отсутствии человеческих факторов, которые могут предвзято или субъективно трактовать информацию при передаче. Однако справедливо было бы заметить, что некоторые руководители не привыкли принимать управленческие решения по информации в чистом виде, если к ней не приложено мнение человека, который ее доставил.
В современных условиях хозяйствования сельскохозяйственным организациям необходимо использовать возможности, которые предоставляет глобальная сеть Интернет. Возможность с любого компьютера выйти в сеть Интернет в любое время говорит только о высоком уровне научно-технического развития организации. В разряд информационных систем входят также и источники информации. Это могут быть различные справочники, разработки, в том числе и выполненные на лазерных дисках. Но самый большой объем данных может предоставить лишь глобальная сеть Интернет. Во-вторых, сеть Интернет является также наиболее быстрым и надежным способом передачи информации на значительные расстояния. В-третьих, это самый дешевый способ проведения маркетинговых исследований. В-четвертых, это возможность заявить о себе на весь мир с минимальными затратами - такую массовость охвата не может предоставить ни одно периодическое издание в мире. Интернет развивается настолько быстро, что уже превратился в новый вид коммуникаций. Вероятность найти требуемую информацию в Интернет сводится приблизительно к 80 %.
Повсеместные компьютеризация и информатизация различных вопросов хозяйственной деятельности современных предпринимательских структур дают возможность качественно улучшить оперативность получения нужной информации. От этого, в свою очередь, напрямую зависит эффективность и правильность принимаемых управленческих решений.
Применение автоматизированных информационных систем позволяет достичь весьма важных и принципиальных характеристик процесса управления. А именно:
непрерывности планирования, что означает ведение планирования на задаваемый срок, называемый интервалом планирования, отсчитываемый вперед от настоящего момента, а не на фиксированный календарный срок, как это принято в текущей практике хозяйствования;
динамичности плана, подразумевающей возможность свободной корректировки плана без нарушения его целостности и взаимоувязанности;
многовариантности планов и возможности их оптимизации по изменяемым критериям;
взаимоувязанности различных систем планирования (текущего, краткосрочного, долгосрочного и перспективного) между собой.
Использование информационных технологий в управлении сельскохозяйственным предприятием позволяет: повысить эффективность управления за счет обеспечения руководителей и специалистов максимально полной, оперативной и достоверной информацией на основе единого банка данных; улучшить делопроизводство при помощи оптимизации и стандартизации документооборота, автоматизации наиболее трудоемких его процедур; снизить расходы на ведение дел за счет автоматизации процессов обработки информации, регламентации и упрощения доступа к нужной информации; обеспечить надежный учет и контроль поступлений и расходования денежных средств на всех уровнях управления; руководителям среднего и нижнего звеньев анализировать деятельность своих подразделений и оперативно готовить сводные и аналитические отчеты для руководства и смежных отделов; повысить эффективность обмена данными между отдельными подразделениями, филиалами и центральным аппаратом; гарантировать полную безопасность и целостность данных на всех этапах обработки информации и т. д.
Сейчас существует много проблем, связанных с освоением современных информационных технологий. А именно: отсутствие практических навыков работы с компьютеризированной информацией у большинства руководителей и менеджеров предприятий; недостаточный уровень оснащенности современной компьютерной техникой; практически полное отсутствие специализированных программных средств, в частности СУБД, баз и банков данных; слаборазвитая система коммуникаций, поддерживающая связь с внешними источниками информации; недостаточный уровень использования колоссальных возможностей, предоставляемых глобальной компьютерной сетью Интернет и др.
Информационное обеспечение разработки, принятия и реализации управленческих решений соответствует возрастающей значимости информационных ресурсов по отношению к другим видам ресурсов, а потому повышение эффективности сбора, хранения, передачи и обработки информации за счет более широкого использования информационных технологий при управлении сельскохозяйственным предприятием позволит повысить конкурентоспособность предприятия на основе улучшения его управляемости и адаптации к изменениям рыночной конъюнктуры.
Улучшить информационное обеспечение принятия управленческих решений можно путем:
повышения квалификации кадров в области информационного обеспечения;
обеспечения системы управления современными средствами автоматизации управления;
повышения эффективности использования существующих средств коммуникации и оргтехники;
разработкой новых программных средств автоматизации управленческой деятельности с учетом специфики сельскохозяйственного производства;
повышением качества коммуникаций и распространенности услуг доступа к информационным компьютерным сетям различного уровня;
улучшением информационного наполнения имеющихся информационных порталов в сети Интернет, поддержкой создания новых информационных ресурсов для нужд сельскохозяйственных товаропроизводителей;
разработкой и внедрением эффективных способов защиты и хранения информации;
сокращением числа форм документов без ущерба их информативности;
ограничением объема передаваемой информации до необходимого для выполнения определенных задач уровня;
ускорением сбора и обработки информации, в том числе за счет применения современных средств оргтехники.
2.3 Технология принятия и организации исполнения управленческого решения на Дзержинский»
Модель принятия управленческого решения приведена на рисунке 2.4 на примере принятия решения по текущему управлению финансовыми потоками предприятия.

Рисунок 2.4 – Модель принятия управленческого решения
Примечание. Источник: собственная разработка
Если рассматривать управление как повторяющийся круговорот осуществления функций и принятый решений, как непрерывный процесс целенаправленных действий, то следует отметить, что под влиянием факторов внешней и внутренней среды фирма должна адаптировать свои цели, стратегии, процесс и функции управления к новым условиям.
Определение того, достигла ли организация своих целей, следует ли тогда начинать процесс адаптации, достигается с помощью контроля. Иными словами, менеджеры с помощью контроля проверяют, насколько то, что происходит в действительности, соответствует тому, что должно быть.
Определение контроля следующее: это процесс установления отклонения от предусмотренных величин и действий людей в хозяйственной деятельности.
Контроль называют так же обратной связью. Воздействуя на объект управления, получают информацию о новом состоянии. На основании этой информации принимают новые решения и составляют новые воздействия.
С помощью контроля руководство определяет, правильны ли решения, не нуждаются ли они в корректировке; контроль обнаруживает ошибки в деятельности, следовательно, создает возможность их устранить, исправить, чтобы выполнить типовые задания и достичь поставленных целей; он используется для стимулирования успешной деятельности. Таким образом, контроль можно определить и так: это процесс обеспечения организацией своих целей.
Функцию контроля выполняет каждый руководитель, это неотъемлемая часть его должностных обязанностей. Объектам контроля выступает организация. Внутри организации контролю подвергаются проходящие в ней процессы и отдельные элементы системы.
Из существующих форм контроля Дзержинский» использует:
1) для контроля за денежными средствами - финансовые и бухгалтерские документы (причем бухгалтерский учет является информационной базой контроля, анализ - методом его проведения);
2) для контроля подчиненных начальники отделов вводят еженедельные письменные отчеты о работе;
3) для контроля менеджеров среднего уровня генеральным директором проводят регулярные совещания (2 раза в день);
4) для контроля, осуществляемого начальником отдела кадров (опозданий, прогулов, иных нарушений дисциплины) используется пропускная система.
5) Из существующих видов контроля используются все три вида: предварительный; текущий; итоговый (заключительный).
Предварительный контроль осуществляется, как правило, менеджерами среднего уровня (начальниками отделов) до фактического начала работы. Строгое соблюдение правил и процедур при выработке планов, четкое написание должностных инструкций, эффективное доведение формулировки целей до подчиненных - все это является способом убедиться, что планы будут реализованы, а структура будет работать так как задумано.
Предварительный контроль используется по отношению к человеческим, материальным и финансовым ресурсам:
1) начальник отдела кадров анализирует деловые и профессиональные навыки, необходимые для выполнения тех или иных должностных обязанностей, устанавливает минимально допустимый уровень образования или стаж работы в данной области;
2) генеральный директор при приеме на работу с контрактом проводит собеседование, выявляет, насколько его характеристики соответствуют необходимым требованиям;
3) средством предварительного контроля финансовых ресурсов для генерального директора являются финансовые планы, так как проработка финансовых вопросов на стадии состояния финансового плана дает уверенность в достоверности финансовых средств у организации в определенный период.
Текущий контроль осуществляется непосредственно в ходе оперативной деятельности. Его объектом являются подчиненные, а субъектом - их начальники. Задача текущего контроля - своевременно выявить и скоординировать отклонения, возникающие в ходе работы от обратных связей.
Заключительный контроль осуществляется после выполнения работы. Он дает информацию для дальнейшего планирования и способствует мотивации. Несмотря на то, что вмешиваться в работу уже нельзя, такой вид контроля необходим, так как показывает каких результатов добились подчиненные, вскрывает недостатки и упущения в работе.
В ходе своей деятельности комбинат использует три этапа в процедуре контроля: 1)выработка стандартов и критериев; 2) сопоставление с ними реальных результатов; 3) принятие необходимых коррекционных действий.
2.4 Стиль управления комбинатом
Стиль управления — это способ, которым руководитель управляет подчиненными ему сотрудниками, а также независимый от конкретной ситуации управления образец поведения руководителя. С помощью установленного стиля управления может достигаться удовлетворенность работой и поощряется производительность сотрудников. Вместе с тем оптимального стиля управления не существует и говорить о преимуществе того или иного стиля управления можно только для определенной ситуации управления.
На комбинате применяется авторитарный стиль управления. При таком стиле управления вся производственная деятельность организуется руководителем без участия подчиненных. Этот стиль управления может применяться при решении текущих задач и предполагает большую дистанцию в образовании между руководителем и подчиненным, а также материальную мотивацию сотрудников.
Типичные признаки авторитарного стиля управления:
Руководитель в силу своей законной власти управляет подчиненными и ожидает от них послушания. Он принимает решения без обоснования их перед подчиненными, при этом исходит из того, что он в отличие от подчиненных обладает большим пониманием и знанием дела, чего, разумеется, быть не должно. Решения руководителя имеют характер распоряжений, которые должны безоговорочно выполняться подчиненными, в противном случае они могут ожидать санкций по отношению к себе;
Руководитель соблюдает дистанцию в отношениях с подчиненными, информирует их о фактах, которые они обязательно должны знать для выполнения своих задач. Он контролирует» следуют ли его распоряжениям и насколько. Знаки, подчеркивающие положение человека в глазах окружающих его людей (например, автомашина), поддерживают репутацию обладающего властью руководителя.
К авторитарно управляющему руководителю предъявляются следующие требования:
•высокая сознательность;
•высокий самоконтроль;
•дальновидность;
•хорошая способность к принятию решений;
•пробивная способность.
Подчиненные — адресаты приказаний. По "теории x и xy:
•средний человек ленив и, насколько возможно, отлынивает от работы;
•работники нечестолюбивы, боятся ответственности и желают быть руководимыми;
•давление на подчиненных и санкции к ним необходимы для достижения целей предприятия;
•строгое управление подчиненными и частный контроль над ними неизбежны.
При этом стиле управления мотивация подчиненных часто ограниченна, потому что руководитель отделяется социально, передает, как правило, менее интересную работу подчиненным и поддерживает в них страх перед угрожающими санкциями. Подчиненные становятся безучастными по отношению к руководителю, а также к предприятию. Информацию они добывают из-за поставленных руководителем информационных барьеров неофициальными путями.
Требования к авторитарно управляемому подчиненному:
•признание руководителя единственной инстанцией;
•признание и выполнение распоряжений руководителя;
•отсутствие стремления к обладанию правом контроля.
Преимущества авторитарного стиля управления — возможно большая скорость принятия решений, успешность при повседневных, обычных работах.
Недостатки авторитарного стиля лежат в слабой мотивации самостоятельности и развития подчиненных, а также в опасности ошибочных решений посредством чрезмерных требований руководители в отношении количества и (или) качества работы.
Метод управления — это метод воздействия субъекта управления на объект управления для практического осуществления стратегических и тактических целей системы управления. Характеристика методов управления, используемых в работе Дзержинский» приведена в таблице 2.4.
Таблица 2.4 – Сравнительная характеристика методов управления
Признаки методов управления
Группы методов управления
методы принуждения
методы побуждения
методы убеждения
Общепринятое название группы методов
Административные
Экономические
Социально - психологические
Субстанция методов
Директива, дисциплина
Оптимизация мотивов
Психология, социология
Цель управления
Выполнение законов, директив, планов
Достижение конкурентоспособности выпускаемых объектов
Достижение взаимопонимания
Структура управления
Жесткая
Адаптивная к ситуациям
Адаптивная к личности
Субъект воздействия
Коллектив, индивидуум
Индивидуум
Индивидуум
Форма воздействия
При помощи нормативно-методических документов
Мотивация
Управление социально- психологическими процессами
Основное требование к субъекту при применении методов
Исполнительность, организованность
Профессионализм в данной области
Психологическая устойчивость личности
Потребности, на удовлетворение которых нацелены методы
Физиологические, обеспечение безопасности
Физиологические
Все потребности
Преимущественное направление управляющего воздействия
Сверху вниз
Вертикальное (сверху вниз и снизу вверх)
Вертикальное и горизонтальное
Уровень иерархии управления, где преимущественно применяются методы
Высший и средний
Высший, средний, низший
Низший
Характер управленческой информации
Качественная, детерминированная
Качественная, стохастическая
Комплексная (как фактор качества), стохастическая
Стиль руководства, характерный для данной группы методов
Авторитарный
Смешанный
Демократический
Тип темперамента субъекта управления (руководителя), наиболее адекватный данной группе методов
Флегматик
Сангвиник
Сангвиник
То же относительно объекта управления (исполнителя)
Сангвиник
Флегматик, холерик
Меланхолик
Тип чаше всего принимаемого управленческого решения
Решения, основанные на строгом соблюдении нормативно - методических документов и директив
Решения, основанные на моделировании и комплексном обосновании
Решения, основанные на суждении, интуиции, опыте лица, принимающего их
Конкретные методы и способы управления
1. Государственное регулирование экономики.
2. Стандартизация и сертификация.
3. Мониторинг экосистемы.
4. Нормативно-методическое регулирование системы управления.
5. Планирование, учет и контроль
1. Экономическое стимулирование.
2. Анализ затрат, качества и других параметров систем (фотография рабочего времени, хронометраж, анкетирование, тестирование, факторный анализ и др.).
3. Экономико - математическое моделирование.
4. Балансовые методы
1. Мониторинг социально- психологических процессов.
2. Моделирование социально - психологических процессов.
3. Психотехнологии.
4. Моральное стимулирование
Соотношение применяемых методов (сумма равна 10)
4
4
2
ЗАКЛЮЧЕНИЕ
В ходе практики произведено ознакомление с работой Дзержинский», с его историей создания, специализацией, организационно-управленческой структурой, основными показателями хозяйственной деятельности.
Было выявлено, что экономическая деятельность комбината является эффективной и существует тенденция к ее повышению.
В отчете подробно описана система управления комбинатом, особенности организации труда управленцев на комбинате, схема принятия и контроля за исполнением решений, а также стили и методы управления.
Теоретики в области исследования информационных потоков предприятия отмечают, что рост объема информационных потоков влечет за собой ряд проблем, таких как избыточность и дублирование информации. Однако специалисты комбината отмечают, что испытывают острую потребность в информации, сталкиваются с проблемами скудности информации. Существуют проблемы и в области получения оперативной и своевременной информации. В основном это касается информации о налоговом законодательстве, ценах и спросе на сельскохозяйственную продукцию, информации о наличии у сельскохозяйственного предприятия производственных и других ресурсов.
Хотя в настоящее время сельскохозяйственное предприятие практически не имеет отношения к компьютерам и информационным технологиям, более 90% опрошенных видят необходимость их использования в работе сельскохозяйственного предприятия.
В связи с этим комбинату предложен алгоритм выбора варианта информационного обеспечения и обоснованы преимущества внедрения корпоративной информационной системы, что приведет к повышению рентабельности на 3 %. Наличие сети повышает производительность труда, снизить расходы на аппаратные средства, на административные расходы.
Применение автоматизированных информационных систем позволяет достичь весьма важных и принципиальных характеристик процесса управления. А именно:
непрерывности планирования, что означает ведение планирования на задаваемый срок, называемый интервалом планирования, отсчитываемый вперед от настоящего момента, а не на фиксированный календарный срок, как это принято в текущей практике хозяйствования;
динамичности плана, подразумевающей возможность свободной корректировки плана без нарушения его целостности и взаимоувязанности;
многовариантности планов и возможности их оптимизации по изменяемым критериям;
взаимоувязанности различных систем планирования (текущего, краткосрочного, долгосрочного и перспективного) между собой.



