проект развития системы
государственной статистики
«Единая система сбора, обработки, хранения и предоставления статистической информации»
Регламент использования Электронно-цифровой подписи в системе сбора статистической отчетности для РосСтата
ОГЛАВЛЕНИЕ
1.Термины и определения 3
2. Общие положения 3
3. Требования к организациям, предоставляющим отчитывающимся субъектам услуги Удостоверяющего центра электронно-цифровой подписи. 4
4. Правила использования средств ЭЦП 4
5. Регламент взаимодействия участников информационного обмена при преставлении статистической информации в электронном виде 4
Приложение 1 – Порядок регистрации предприятия в системе ЕССО 4
Приложение 2 - порядок электронного документооборота При представлении статистической информации в электронном виде 4
Настоящий Регламент определяет порядок действий при представлении статистической информации по электронному документообороту между юридическими лицами, их филиалами и представительствами, гражданами, занимающимися предпринимательской деятельностью без образования юридического лица и органами Федеральной службы государственной статистики по телекоммуникационным каналам связи на территории РФ.
1. Термины и определения
В настоящем Регламенте используются следующие термины и определения:
ЭЦП — реквизит электронного документа, предназначенный для защиты данного электронного документа от подделки, полученный в результате криптографического преобразования информации с использованием закрытого ключа электронной цифровой подписи и позволяющий идентифицировать владельца сертификата ключа подписи, а также установить отсутствие искажения информации в электронном документе;
ТОГС – территориальный орган Федеральной службы государственной статистики.
ЭЦП территориального органа государственной статистики (ЭЦП ТОГС) — ЭЦП, владельцем сертификата ключа которой является сотрудник ТОГС, уполномоченный использовать средства электронной цифровой подписи в рамках системы представления статистической информации в электронном виде по каналам связи. ЭЦП ТОГС используется для подписания сообщений, отправляемых от ТОГС отчитывающемуся субъекту.
ЭЦП отчитывающегося субъекта — ЭЦП, владельцем сертификата ключа которой является должностное лицо отчитывающегося субъекта, уполномоченное использовать средства электронной цифровой подписи в рамках системы представления статистической информации в электронном виде по каналам связи.
ЕССО – единая система сбора и обработки статистической информации
Отчитывающиеся субъекты – предприятия и организации, предоставляющие статистическую отчетность.
Уведомление ТОГС о получении статистической информации – электронный документ, автоматически формируемый системой в момент получения отчета от отчитывающегося субъекта. В уведомлении ТОГС указывается дата получения отчетности в ТОГС и фиксируется время отправки отчитывающимся субъектом статистической информации в электронном виде по каналам связи. Уведомление может содержать статистическую информацию, подписанную ЭЦП как отчитывающегося субъекта, так и заверенную ЭЦП ТОГС.
2. Общие положения
2.1 Настоящий «Регламент использования ЭЦП» (далее - Регламент) определяет общие принципы использования ЭЦП в процессе организации информационного обмена при представлении юридическими лицами, их филиалами и представительствами, гражданами, занимающимися предпринимательской деятельностью без образования юридического лица статистической информации в электронном виде по телекоммуникационным каналам связи (далее - представление статистической информации в электронном виде).
2.2. Участниками информационного обмена при представлении статистической информации в электронном виде являются:
- предприятия и организации, предоставляющие статистическую отчетность. (далее- отчитывающиеся субъекты);
- органы Федеральной службы государственной статистики (ТОГС);
2.3 В отдельных случаях, по договору с ТОГС, информационный обмен может происходить с участием организаций, осуществляющих передачу статистической информации в электронном виде по каналам связи от отчитывающихся субъектов в территориальные органы государственной статистики. Данные организации должны предоставить в ТОГС следующие документы:
- лицензию Министерства Российской Федерации по связи и информатизации на право предоставления услуг телематических служб;
- лицензию Федерального агентства правительственной связи и информации при Президенте Российской Федерации на право предоставления услуг в области шифрования информации;
- сертификаты программного обеспечения, позволяющего обеспечить передачу статистической отчетности в электронном виде и выдачу участникам информационного обмена соответствующих подтверждений;
• подтверждающие наличие телекоммуникационной инфраструктуры, обеспечивающей предоставление заявленного перечня услуг и техническую возможность их предоставления (средства предоставления услуг должны иметь соответствующие сертификаты Министерства Российской Федерации по связи и информатизации);
• подтверждающие наличие штатного подразделения, обеспечивающего эффективную эксплуатацию телекоммуникационной инфраструктуры (администраторы серверов телематических служб, администраторы средств доступа к сетям общего пользования и т. д.);
• подтверждающие наличие технологических и кадровых возможностей поддержки заявленного количества абонентов в системе.
Порядок использования услуг подобных организаций определяется ТОГС, с учетом специфики данного региона и в дальнейшем в регламенте не рассматривается.
2.4. Отношения между участниками информационного обмена при представлении статистической информации в электронном виде регулируются: Гражданским кодексом Российской Федерации, Федеральным законом Российской Федерации от 01.01.01 г. N 149-ФЗ «Об информации, информационных технологиях и о защите информации», Положением о порядке представления статистической информации, необходимой для проведения государственных статистических наблюдений, утвержденным Постановлением Государственного комитета РФ по статистике , другими федеральными законами, иными нормативными правовыми актами, а также настоящим Регламентом.
2.5.Сбор статистической информации от предприятий в электронном виде осуществляется через систему ЕССО. Порядок регистрации предприятия в системе ЕССО приведен в Приложении 1.
2.6. Представление статистической информации в электронном виде осуществляется по инициативе отчитывающего субъекта и при наличии у него и органа Федеральной службы государственной статистики совместимых технических средств и возможностей для ее приема и обработки в соответствии со стандартами, форматами и процедурами, принятыми в ТОГС.
2.7. При представлении статистической информации в электронном виде в соответствии с настоящим Регламентом использования ЭЦП, отчитывающийся субъект не обязан представлять ее в орган Федеральной службы государственной статистики на бумажном носителе.
2.8. При представлении статистической информации в электронном виде, в соответствии с Регламентом, отчитывающийся субъект и ТОГС обеспечивают хранение ее в электронном виде в установленном порядке.
2.9. При представлении отчитывающимся субъектом статистической информации в электронном виде ТОГС статистики обязан:
-принять статистическую информацию в электронном виде после проверки корректности ЭЦП отчитывающегося субъекта;
-подтвердить принятие отчета уведомлением ТОГС о получении статистической информации.
3. Требования к организациям, предоставляющим отчитывающимся субъектам услуги Удостоверяющего центра электронно-цифровой подписи.
3.1. Деятельность Удостоверяющего центра (УЦ) должна соответствовать:
- Федеральному закону от 01.01.2001 N 24-ФЗ «Об информации, информатизации и защите информации», другими федеральными законам;
- Федеральному закону №1-ФЗ от 01.01.01 года "Об электронной цифровой подписи";
- «Положению о порядке разработки, производства, реализации и использования средств криптографической защиты информации с ограниченным доступом, не содержащей сведений, составляющих государственную тайну (Положение ПКЗ-99)», утвержденным Приказом ФАПСИ от 01.01.2001 N 158, зарегистрированным в Минюсте России 28.12.1999, N 2029;
- «Инструкции об организации и обеспечении безопасности хранения, обработки и передачи по каналам связи с использованием средств криптографической защиты информации с ограниченным доступом, не содержащей сведений, составляющих государственную тайну», утвержденной Приказом ФАПСИ от 01.01.2001 N 152, зарегистрированной в Минюсте России 06.08.2001, N 2848;
3.2 Удостоверяющий центр должен обладать следующими лицензиями:
- лицензию ФСБ на право предоставления услуг в области шифрования информации, не содержащей сведений, составляющих государственную тайну;
- лицензию ФСБ на право осуществления деятельности по распространению шифровальных средств;
- лицензию ФСБ на право осуществления деятельности по техническому обслуживанию шифровальных средств.
4. Правила использования средств ЭЦП
4.1 Представление статистической информации в электронном виде допускается при обязательном использовании сертифицированных Федеральным агентством правительственной связи и информации при Президенте Российской Федерации (Федеральной службой безопасности) средств электронной цифровой подписи, позволяющих идентифицировать владельца сертификата ключа подписи, а также установить отсутствие искажения информации, содержащейся в статистической информации в электронном виде.
4.2 Предприятия вправе использовать уже существующие сертификаты ключей ЭЦП, выданных Удостоверяющими центрами, лицензированными Центром по лицензированию, сертификации и защите государственной тайны ФСБ России.
4.3. Распространение и учет средств ЭЦП организуется Удостоверяющими центрами ЭЦП в соответствии с нормативными документами ФСБ, а также требованиями технической документации организаций - разработчиков средств ЭЦП.
4.4. Применение отчитывающимися субъектами средств ЭЦП в рамках системы представления статистической информации в электронном виде по телекоммуникационным каналам связи не требует получения специальной лицензии.
4.5. С целью защиты информации, содержащейся в статистической отчетности, при передаче ее по каналам связи участниками обмена информацией применяются средства криптографической защиты информации (далее - СКЗИ), сертифицированные Федеральным агентством правительственной связи и информации при Президенте Российской Федерации (Федеральной службой безопасности).
4.6. Использование, учет, распространение и техническое обслуживание СКЗИ и средств ЭЦП при представлении статистической информации в электронном виде осуществляются в соответствии с требованиями Федерального закона "Об электронной цифровой подписи" и иных нормативных актов, указанных в пункте 3.1.
5. Регламент взаимодействия участников информационного обмена при преставлении статистической информации в электронном виде
5.1. Представление статистической информации в электронном виде по телекоммуникационным каналам связи возможно при подключении отчитывающегося субъекта к общедоступным системам связи, наличии необходимых аппаратных средств, а также соответствующего программного обеспечения, которое осуществляет:
- формирование статистической информации в соответствии со стандартами, форматами и процедурами, принятыми в территориальном органе государственной статистики, для их последующей передачи в виде электронных документов по телекоммуникационным каналам связи;
- формирование электронной цифровой подписи и заверение её отчетных данных
- проверку электронной цифровой подписи под получаемыми документами.
5.2. Отчитывающийся субъект представляет статистическую информацию в электронном виде в ТОГС, в котором он состоит на учете.
5.3. Датой представления статистической информации в электронном виде является дата ее получения в ТОГС, зафиксированная в уведомлении ТОГС, автоматически формируемой системой ЕССО.
5.4. Электронный документ считается исходящим от участника информационного обмена, если он подписан ЭЦП, принадлежащей уполномоченному лицу данного участника.
5.5. Риск неправомерного подписания электронного документа ЭЦП несет участник информационного обмена, на уполномоченное лицо которого зарегистрирован сертификат соответствующего ключа подписи.
5.6. Открытый ключ считается действующим, если до момента получения адресатом электронного документа, подписанного ЭЦП, лицом, на чье имя зарегистрирован сертификат ключа данной ЭЦП, не было заявлено о его недействительности.
5.7. Участники информационного обмена обеспечивают сохранность открытых ключей ЭЦП и их сертификатов в течение всего периода хранения электронных документов в хранилище.
5.8. При представлении статистической информации в электронном виде по телекоммуникационным каналам связи отчитывающийся субъект и ТОГС соблюдают порядок электронного документооборота, описанный в Приложении 2.
5.9. Статистическая информация считается представленной в ТОГС, если отчитывающийся субъект получил уведомление ТОГС о принятии статистической отчетности.
5.10. Отчет, содержащий статистическую информацию в электронном виде, считается принятым, если отчитывающийся субъект не получает дополнительных уведомлений, кроме уведомления о принятии статистической отчетности.
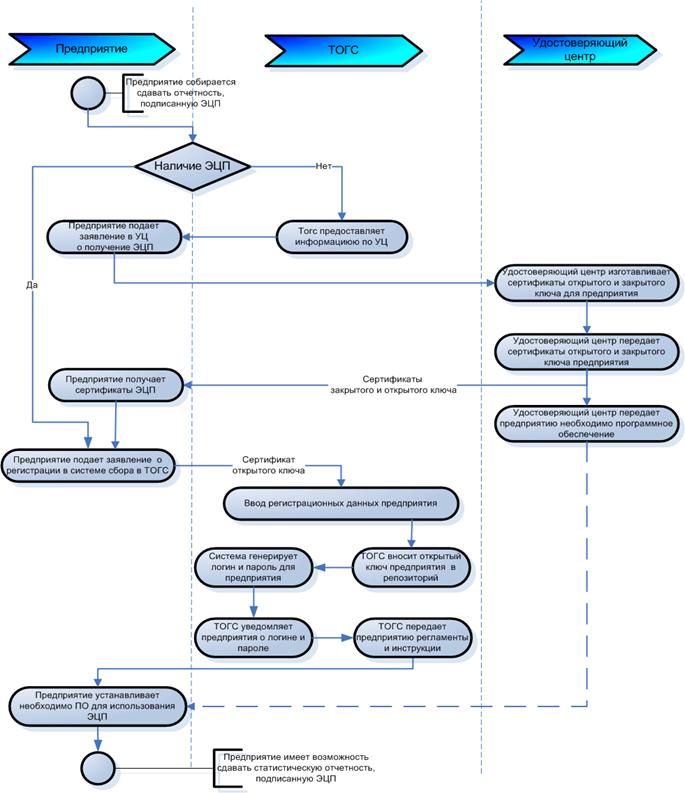
Приложение 1 – Порядок регистрации предприятия в системе ЕССО
При регистрации предприятия в ЕССО для представлении статистической информации в электронном виде по телекоммуникационным каналам связи отчитывающийся субъект соблюдает следующий порядок действий:
П1.1. Написать заявление о подключении к системе электронного сбора согласно форме, предоставляемой ТОГС. Заявление должно содержать код ОКПО и код ОКАТО предприятия, полное и краткое наименование предприятия, e-mail адрес предприятия.
П1.2 Представить заявление в соответствующий ТОГС.
П1.2. При отсутствии действующего сертификата ЭЦП получить сертификат и открытый ключ подписи в Удостоверяющем центре. Список рекомендуемых УЦ предоставляет Росстат.
П1.3 Предоставить открытый ключ ЭЦП в соответствующий ТОГС и пройти процедуру регистрации.
П1.4 Получить в ТОГС логин и пароль, для использования системы сбора отчетности в электронном виде.
П1.4 Получить в УЦ и ТОГС необходимое программное обеспечение и установить его.
Схема взаимодействия отчетного субъекта, ТОГС и УЦ, отражена на рисунке ниже.
Рисунок 1. Схема подключения предприятия к системе сбора отчетности с использованием ЭЦП
Приложение 2 - порядок электронного документооборота При представлении статистической информации в электронном виде
П2.1 Сотрудники предприятия заполняют отчет с использованием программного обеспечения, указанного ТОГС. Предприятие должно быть зарегистрировано в системе Электронного сбора ТОГС. Открытый ключ ЭЦП предприятия должен быть размещен в репозиторий открытых ключей ТОГС.
П2.2 Заполненный электронный отчет подписывается ЭЦП предприятия. Отчеты, не заверенные ЭЦП, не являются электронным документом и рассматриваются исключительно как техническая копия бумажного отчета.
П2.3 Проверка ЭЦП проводится в автоматическом режиме. При проверке ЭЦП используется открытый ключ ЭЦП предприятия, хранящийся в репозитории открытых ключей.
П2.4 При ошибках, связанных с использованием ЭЦП, на электронный адрес предприятия высылается сообщение об ошибке (содержащее описание ошибки). Предприятие обязано предпринять меры для предоставления статистической отчетности в установленные сроки сбора, в том числе и используя другие способы сдачи статотчетности (например, предоставить отчет в бумажном виде).
П2.5 В случае корректности ЭЦП предприятию по электронной почте автоматически высылается уведомление ТОГС о получении статистической отчетности с указанием даты/времени получения. Факт получения отчета дублируется на персональной странице предприятия в интерфейсе Системы управления сбором ЕССО. Отчет получает статус «Отчет предоставлен». Экземпляр уведомления ТОГС о приеме статистической информации в электронном виде сохраняется в хранилище ТОГС.




