Курсовая работа
«Теория вероятностей и математическая статистика»
состоит из:
Теоретической части: 1) вопрос из Теории вероятностей (1 из 25);
2) вопрос из Математической статистики (1 из 25).
Практической части:
Работа 1 а) «Случайные события» (файл работа 1) № 1,4,5,7,9,10;
б) «Случайные величины» (файл работа 2) № 2,6,7,9;
Работа 2 «Математическая статистика» (файл работа 3).
Во всех работах есть примеры решения одного варианта.
Данные во всех работах берутся или вычисляются по номеру варианта,
НОМЕР ВАРИАНТА – номер в списке группы.
Литература: Гмурман вероятностей и математическая статистика
Гмурман к решению задач по теории вероятностей и математической статистике
Темы для теоретической части курсовой по теории вероятностей и математической статистики
Теория вероятностей
20. Функция одного и двух случайных аргументов: дискретный и непрерывный случаи
Математическая статистика
20. Сравнение двух средних нормальных генеральных совокупностей, дисперсии которых неизвестны и одинаковы
Вариант 20
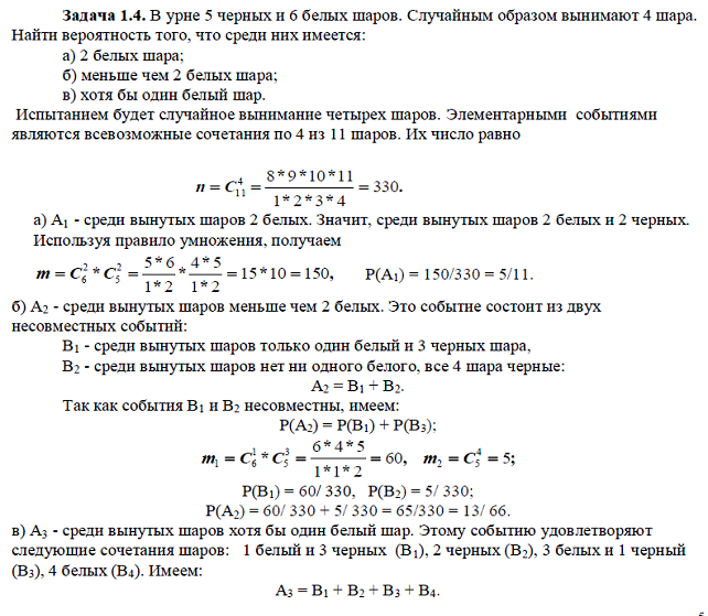
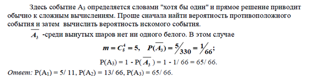
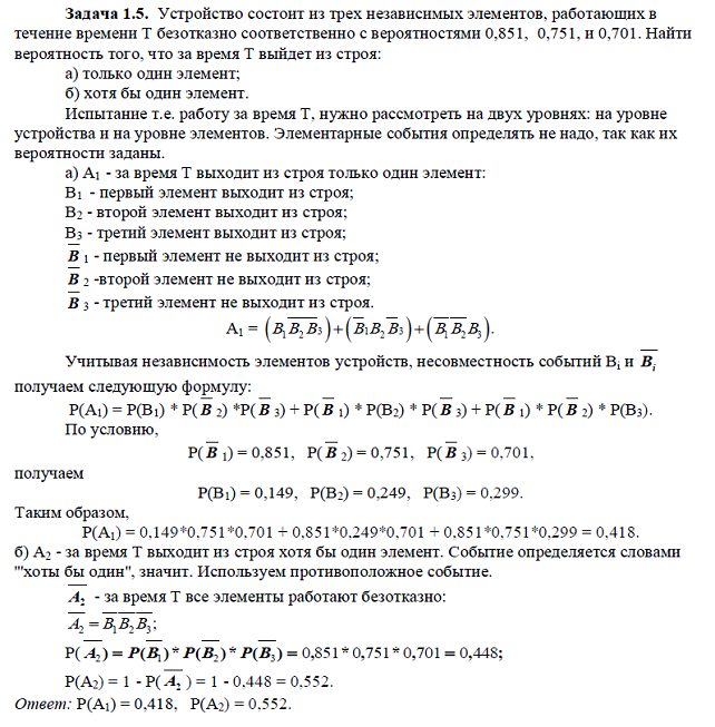
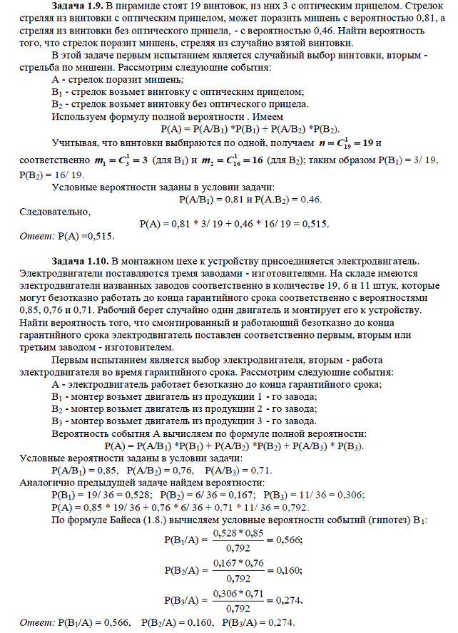
Задачи «Случайные события» (файл работа 1) № 1,4,5,7,9,10;






Пример решения:







«Случайные величины» (файл работа 2) № 2,6,7,9;





Примеры решений






«Математическая статистика» (файл работа 3).


Пример решения











