Министерство образования и науки Российской Федерации
Федеральное агентство по образованию
Государственное образовательное учреждение
Высшего профессионального образования
Всероссийский заочно финансово-экономический институт
Филиал в городе Барнауле.
Факультет: Региональная кафедра:
Финансово-кредитный финансы и кредит
Курсовая работ
по дисциплине «Банки и небанковские кредитные организации, и их операции»
тема: Ипотечное кредитования жилья
Студентки: Илюшкиной. С.В.
Факультет: Финансово-кредитный
Специальность: Финансы и кредит
Группа:5КП-1
№ личного дела:03 ФФД 10821
Руководитель: Иванов. А.А.
Барнаул
2008
Содержание
Глава.1. Сущность ипотечного кредитования……………………………………3
1.1. Понятие ипотеки..............................................................................................3
1.2. Классификация ипотечных кредитов……………………………………….5
Глава.2. Основные особенности жилищного кредитования..................................8
2.1. Система жилищного кредитования и ее функции......................................8
2.2. Баланс интересов кредиторов и заемщиков…………………………….…9
2.3. Условия предоставления кредита на примере АКБ «Росбанк», ОАО, Алтайский филиал………………………………………………………….13
Глава.3. Ипотечное кредитование в России……………………………………. 20
3.1. Нормативно-правовое регулирование в Российской Федерации............20
3.2. Банковская ипотека сегодня………………………………………..……..23
3.3. Возможности развития банковского ипотечного кредитования……… ……………………………………………………...27
Глава.4. Ипотечное кредитование на примере АКБ «Росбанк», ОАО,
Алтайский филиал ………………………………………………………………..33
4.1 Основные сведения о предприятии………………………………………33
4.2. Организационная структура предприятия и должностные обязанности…………………………………………………………………………36
4.3. Модель функционирования предметной области……………………… 37
Заключение…………………………………………………………………………39
Список использованной литературы……………………………………………...46
Введение
В России рынок ипотечного жилищного кредитования только зарождается и понятия «ипотека», «закладная» еще не стали привычными для большинства россиян. Система ипотечного кредитования занимает уникальное положение в национальной экономике. Во-первых, в настоящее время ипотечное кредитование в большинстве экономически развитых стран не только является основной формой улучшения жилищных условий, но и оказывает существенное влияние на экономическую ситуацию в стране в целом. С другой стороны, система ипотечного кредитования представляет сегодня сложнейший механизм, состоящий из взаимосвязанных и взаимозависимых подсистем. Целью развития системы ипотечного кредитования является, с одной стороны, улучшение жилищных условий населения, а с другой, стимулирование спроса на рынке недвижимости и строительства. Кроме этого поддержка государством развития ипотечного кредитования является одной из основных предпосылок достижения реального экономического роста в стране. Особое место ипотечного кредитования в системе рыночной экономики определяется и тем, что оно является одним из самых проверенных в мировой практике и надежных способов привлечения внебюджетных инвестиций в жилищную сферу. Ипотечное кредитование оказывает огромное влияние на мотивацию человека, общественные процессы, происходящие в обществе. В данной дипломной работе мной будет рассмотрена сущность ипотечного кредитования, основные особенности жилищного кредитования, так же в данной работе будет представлены примеры ипотечного кредитования на примере банка.
Рассмотрены схемы расчетов при предоставлении кредитов. Рассмотрен первичный и вторичный рынок ипотечного кредитования, перспективы развития, его нормативно-правовое обеспечение, а также приведен пример предоставления ипотечного кредита.
1. Сущность ипотечного кредитования
1.1.Понятия ипотеки
Ипотека — это одна из форм имущественного обеспечения обязательства должника, при которой недвижимое имущество остается в собственности должника, а кредитор в случае невыполнения последним своего обязательства приобретает право получить удовлетворение за счет реализации данного имущества. Обязательство должника может быть не только банковским, но и обязательством, основанным на купле-продаже, аренде, подряде, другом договоре, причинении вреда и т. п.
Ипотека характеризуется следующими отличительными чертами.
-Во-первых, ипотека, как и всякий залог, — это способ обеспечения надлежащего исполнения другого (основного) обязательства —
займа или кредитного договора, договора аренды и т. д. Следовательно, ипотека базируется на основном обязательстве, так как
без него она теряет смысл.
-Во-вторых, в качестве предмета ипотеки всегда выступает не
движимость. К недвижимому имуществу относятся земельные
участки и все, что прочно с ними связано: предприятия, жилые
дома, другие здания, сооружения.
-В-третьих, предмет ипотеки всегда находится во владении должника. Он же остается собственником, пользователем и фактическим владельцем этого имущества, но лишается права распоряжения им, по крайней мере, без согласия кредитора, на время залогового периода.
-В-четвертых, договор кредитора и должника об установлении ипотеки оформляется специальным документом - закладной, которая сопровождается нотариальным удостоверением и государственной регистрацией.
-В-пятых, при значительном превышении стоимости залога над
суммой выданного кредита ипотека дает возможность получить
дополнительные ипотечные ссуды под залог того же имущества
(вторая, третья ипотека). Права ипотечных кредиторов по одному и тому же недвижимому имуществу удовлетворяются в порядке регистрации ипотеки, т. е. внесения записи о регистрации ипотеки в специальные ипотечные книги.
И, наконец, в случае неисполнения обязательства, обеспеченного
ипотекой, кредитор вправе требовать продажи заложенного имущества с публичных торгов. При реализации имущества, заложенного по договору ипотеки, ипотечный кредитор имеет преимущества перед другими кредиторами в размере суммы, указанной в закладной. Из сказанного следует, что можно выделить следующие принципы ипотеки:
- гласности, или публичности, — доступ каждого заинтересованного лица к информации, содержащейся в ипотечной книге;
- специальности — возможность установления ипотеки только к определенной недвижимости и в определенном объеме;
- достоверности — записи в публичных книгах означают, что в отношении данного имущества нет иных прав и правовых ограничений, кроме обозначенных;
- старшинства — преимущество одного закладного права перед другим в зависимости от (времени внесения его в ипотечную книгу);
- бесповоротности — ипотека прекращается лишь в случаях, прямо предусмотренных в законе или договоре;
- неприменимости погасительной давности к занесенным в ипотечную книгу правам;
Таким образом, ипотечный кредит — это кредит, обязательство, возвращение которого обеспечено залогом недвижимого имущества (ипотекой).
Ипотечное кредитование — это целостный механизм реализации отношений, возникающих по поводу выдачи, продажи и обслуживания ипотечных кредитов.
Несмотря на интернациональный характер института залога недвижимого имущества, ипотека в разных странах имеет свое место и смысл.
Вследствие чего в каждой стране действует свое специфическое законодательство по регулированию отношений в данной сфере. Различия во многом обусловлены состоянием, развитостью и особенностями земельного законодательства. Например, в США, где залог недвижимости используется очень широко, в том числе и в аграрном секторе, собственно под ипотекой понимается кредитование только в жилищной сфере. Во Франции же право на непосредственное владение землей принадлежит потомственным аристократам, все остальные граждане обладают правом аренды земельных участков, в связи, с чем здесь действуют принципы ипотечного кредитования, вобравшие в себя национальное своеобразие. (1. стр. 1)
1.2. Классификация ипотечных кредитов
Ипотечные кредиты классифицируются по различным признакам.
1. По объекту недвижимости:
- земельные участки;
-предприятия, а также здания, сооружения и иное недвижимое имущество, используемое в предпринимательской деятельности;
- жилые дома, квартиры и части жилых домов и квартир, состоящие из одной или нескольких изолированных комнат;
-дачи, садовые дома, гаражи и другие строения потребительского назначения;
- воздушные, морские суда, суда каботажного плавания и космические объекты; объекты незавершенного строительства.
2. По целям кредитования:
-приобретение готового жилья в многоквартирном доме либо отдельного дома на одну или несколько семей в качестве основного или дополнительного места жительства; приобретение дома для сезонного проживания, дачи, садовых домиков с участками земли; приобретение земельного участка под застройку. Как правило, кредиты на приобретение готового жилья предоставляются единым разовым платежом;
- на строительство, реконструкцию, капитальный ремонт индивидуального жилья, домов сезонного проживания, на инженерное обустройство земельного участка (прокладку коммуникационных сетей);
-Строительство и приобретение готового жилья с целью инвестиций. Данное кредитование строительства жилья происходит поэтапно: каждый последующий платеж осуществляется только после завершения его предыдущего этапа.
3.По виду кредитора:
- банковские;
- небанковские;
4.По виду заемщиков:
- как субъектов кредитования:
- кредиты, предоставляемые застройщикам и строителям;
- кредиты, предоставляемые непосредственно будущему владельцу жилья;
- по степени аффилированности заемщиков кредиты могут предоставляться:
- сотрудникам банков;
- сотрудникам фирм — клиентов банка;
- клиентам риэлтерских фирм, клиенты;
- лицам, проживающим в данном регионе;
- всем желающим.
5.По способу рефинансирования. Ипотечным кредитованием занимаются различные кредитные институты. Особенности их деятельности заключены в способе рефинансирования выдаваемых кредитов. (табл. 1.1).
Таблица 1.1 Способы рефинансирования ипотечных кредитов
№п/п
Способ рефинансирования
Вид кредитного института.
1
Выпуск ипотечных облигаций
Ипотечные банки
2
Предварительные накопления заемщиков, государственные субсидии
Стройсберкассы
3
Собственные, привлеченные и заемные средства (в том числе займы международных организаций)
Универсальные банки
4
Продажа закладных ипотечному агентству или крупному ипотечному банку, собственные, привлеченные и заемные средства (в том числе займы международных организаций)
Кредитные учреждения, занимающиеся ипотечным кредитованием и заключившие договор с ипотечным агентством или крупным ипотечным банком
Таблица 1.2 Классификация кредитов по срокам
Виды кредитов
Страны
Великобритания
страны континентальной Европы
США
Россия
Краткосрочные
До 3-х лет
До 1 года
До 1 года
До 1 года
Среднесрочные
3-10 лет
1-5 лет
1-10 лет
1-3 года
Долгосрочные
Более 10 лет
Более 5 лет
Более 10 лет
Более 3-х лет
6. По срокам кредитования. В ряде стран классификация кредитов
различается по срокам (см. табл. 1.2).
7.По способу амортизации долга:
- постоянный ипотечный кредит;
- кредит с переменными выплатами;
- кредит с единовременным погашением согласно особым условиям.
8. По виду процентной ставки:
- кредит с фиксированной процентной ставкой;
- кредит с переменной процентной ставкой.
9. По возможности досрочного погашения:
- с правом досрочного погашения;
- без права досрочного погашения;
- с правом досрочного погашения при условии уплаты штрафа.
10. По степени обеспеченности (величине первоначального платежа).
Сумма кредита может составлять от 50 до 100% стоимости заложенного имущества.
Кроме того, ипотечные кредиты могут быть:
- обычные и комбинированные (выдаваемые несколькими кредиторами);
- субсидируемые и выдаваемые на общих условиях.(2. стр. 12-16)
2.Основные особенности жилищного кредитования
2.1.Система жилищного кредитования и ее функции
Операции жилищного кредитования в финансовом секторе экономики развитых стран составляют отдельный сегмент рынка кредитных ресурсов, который в структуре финансово-экономических отношений образует основу для формирования целого комплекса взаимосвязанных финансовых явлений, охватывающего такие области, как сбережение, инвестирование и финансирование денежных средств. Однако чтобы понять всю систему финансовых отношений и оценить возможности различных видов жилищного кредитования, необходимо рассмотреть основные особенности предоставления населению денежных ресурсов для улучшения жилищных условий.
Жилищное кредитование рассматривают как сложную интегрированную систему финансово-экономических процессов, связанных с обслуживанием запросов домохозяйств на приобретение жилой недвижимости в собственность и улучшение жилищных условий. Эта система встроена в национальную экономику, развитие которой зависит от ее эффективности. Жилищное кредитование также закладывает предпосылки для роста экономики в долгосрочной перспективе.
Основными участниками такой системы являются заемщики и кредиторы. В роли заемщиков выступают домохозяйства или индивиды, которые заинтересованы в привлечении денежных средств для решения жилищных проблем. Кредиторами обычно выступают финансовые институты, которые аккумулируют сбережения домохозяйств и иные средства и предоставляют кредиты на условиях срочности, платности и возвратности. Когда широкие слои населения вовлечены в систему жилищного кредитования и им доступны условия заимствования средств, деятельность финансовых учреждений способствует повышению эффективности использования капитала в экономике.
Обеспечивая гражданам, доступ к заемным ресурсам, система жилищного кредитования выполняет не только важные экономические, но и социальные функции. Доступность ипотеки для большинства домохозяйств позволяет им приобрести жилье в наиболее сжатые сроки и тем самым способствует снижению социальной напряженности, создает основу стабильных взаимоотношений в обществе.(3. стр. 49-53)
2.2.Баланс интересов кредиторов и заемщиков.
Особенности жилищного кредитования приводят к формированию определенных требований, предъявляемых к условиям выдачи кредитов, как со стороны кредиторов, так и со стороны заемщиков. Совпадение требований является основой для создания и развития рынка этого вида финансовых услуг. Большая сумма кредита и длительность срока предоставления средств в пользование служат причиной того, что кредиторами в состоянии выступать только достаточно мощные финансовые посредники — обладатели денежных средств, которые можно отвлечь на долгий срок без ущерба для операционной деятельности и состоятельности этих учреждений.
Особенности жилищного кредитования приводят к формированию определенных требований, предъявляемых к условиям выдачи кредитов, как со стороны кредиторов, так и со стороны заемщиков. Совпадение требований является основой для создания и развития рынка этого вида финансовых услуг. Большая сумма кредита и длительность срока предоставления средств в пользование служат причиной того, что кредиторами в состоянии выступать только достаточно мощные финансовые посредники — обладатели денежных средств, которые можно отвлечь на долгий срок без ущерба для операционной деятельности и состоятельности этих учреждении.
Предоставление услуг по жилищному кредитованию повышает риски работы таких посредников, поэтому одним из ключевых обстоятельств становится необходимость вводить механизмы, снижающие вероятность проявления этих рисков, или обеспечивать инструменты, компенсирующие (хотя бы частично) потери, связанные с отказом заемщика от исполнения договорных обязательств. В результате кредитор при принятии решения о выдаче кредита предъявляет к заемщику повышенные требования: стабильность источника и высокий уровень дохода, достаточный для обеспечения платежей по кредиту, отсутствие иных обязательств или условий, потенциально приводящих к значительному денежному оттоку или снижению платежеспособности заемщика.
Для сокращения вероятности потерь после выдачи денежных средств кредитор прописывает в кредитном договоре дополнительные условия, которые могут включать:
- залог имущества. Введение данного условия является основным методом обеспечения возвратности средств, предоставленных в рамках кредита. Залогом может выступать как при обретаемое по кредиту имущество, так и иные объекты движимого и недвижимого имущества заемщика; стоимость заложенного имущества должна превышать полную сумму обязательств по кредиту (основная сумма кредита и сумма начисленных процентов) на величину дополнительных расходов, которые кредитор понесет при реализации продукции. Кроме того, необходимо учитывать скидки на низкую ликвидность объектов залога. Преимуществом залога служит наличие ценностей, которые покрывают обязательства по кредиту;
-поручительство. Данный механизм представляет собой альтернативный вариант гарантий выплаты кредита. Он основан
на предоставлении дополнительных гарантий со стороны третьих лиц, которые обязуются в случае прекращения платежей
по кредиту со стороны заемщика выполнить принятые им обязательства по обслуживанию кредита. В роли поручителей традиционно выступают родственники заемщика, его друзья и
коллеги;
-гарантии со стороны государственных органов или иных организаций. Фактически это вариант поручительства с особым поручителем, который обязуется погасить кредит, если у заемщика возникнут проблемы с платежеспособностью. Такого рода гарантии от лица государственных органов обычно предоставляют специально созданные агентства с четко обозначенным перечнем полномочий. Гарантии предоставляются по кредитам, выданным определенным категориям граждан, которым оказывается государственная поддержка (молодым семьям, студентам, домохозяйствам с низким уровнем дохода). Отличием этого механизма обеспечения выплат по кредиту является гарантия погашения любого кредита из определенной категории, если происходит дефолт заемщика. В роли института гарантий могут выступать и другие организации: так, многие предприятия гарантируют кредиты, выданные их работникам.
Помимо этого, для обеспечения сохранности имущества, выступающего в качестве объекта залога, необходимо, чтобы заемщик заключил договор имущественного страхования, где должно быть прописано, что выгодоприобретателем в случае наступления страхового случая является кредитор. Этот аспект особенно важен при жилищном кредитовании на большие суммы, когда залогом выступает приобретаемый объект недвижимости. Фактически при использовании механизма залога необходимо убедиться в том, что уровень связанных с ним рисков является низким.
Правильное использование механизма поручительства предполагает, что он действительно снижает риски невыплаты по кредиту, т. е. поручитель может обеспечить погашение кредита в случае возникновения проблем у заемщика. Следовательно, лицо, выступающее поручителем, обязано быть платежеспособным: гражданин должен иметь постоянный источник дохода, достаточный для выплат по кредиту. (3. стр.49-53)
В жилищном кредитовании, несмотря на наличие нескольких альтернативных инструментов гарантий, основным средством обеспечения обязательств по кредиту остается залог. В странах, где право гражданина на жилье закреплено в законодательстве и отсутствует фонд социального жилья, куда можно переселить заемщика, не выполняющего обязательства по кредиту, параллельно используются поручительства или одновременно несколько механизмов гарантирования платежей по кредиту.
Несколько по-иному выглядит ситуация со стороны заемщика, которого привлечение денежных средств в большом размере на длительный срок заставляет задуматься о том, сколько он будет платить по кредиту и как это снизит его потребление. В связи с этим заемщик с особой тщательностью подходит к изучению условий выдачи кредита, уделяя особое внимание следующим аспектам:
- процентной ставке;
- сроку кредитования;
- типу кредита;
- валюте займа.
Прежде всего, заемщика интересует, во что ему обойдется привлечение полного объема средств для приобретения квартиры. Основным параметром, который оказывает непосредственное влияние на стоимость обслуживания кредита, является процентная ставка.
Величина процентной ставки зависит и от срока кредитования. В большинстве случаев эта зависимость прямая, то есть при увеличении срока кредитования происходит рост процентных ставок. Такая их структура характерна для нормального рынка, когда рост процентной ставки служит вознаграждением за увеличенный срок отвлечения денежных средств. Иногда на рынке складывается обратная ситуация: при увеличении срока кредитования процентная ставка падает - случай инвертного рынка. Промежуточный случай — независимость процентной ставки от срока отвлечения денежных средств - подразумевает, что при любом сроке кредитования она останется на постоянном уровне.(4.стр. 51-60)
Для жилищного кредитования также важен и срок кредитования. В связи с большой суммой кредита срок кредитования должен быть достаточным, чтобы обеспечить погашение кредита и начисленных процентов с учетом существующего уровня дохода заемщика. Согласно финансовой практике розничного банка, на обслуживание кредитных обязательств заемщик должен тратить не более 40% дохода, что вызвано необходимостью обеспечить достаточный уровень текущего потребления. Этот момент важен не столько для заемщика, сколько для кредитора, так как при невыполнении данного условия резко возрастает вероятность возникновения проблем с обслуживанием кредита со стороны заемщика.
Возможность появления аналогичных проблем зависит и от валюты кредитования. Для жилищного кредитования правильный выбор валюты особенно важен: кредитор должен сократить объем рисков по кредиту, заемщику же интересно снизить стоимость его обслуживания. При решении вопроса о валюте кредитования необходимо принимать во внимание интересы обоих участников. Банку, несмотря на выгоды от перекладывания валютных рисков на заемщика, необходимо учесть, что в таком случае возрастает вероятность дефолта заемщика при реализации этих рисков. В развитых странах практика жилищного кредитования основана на выдаче кредитов в национальной валюте.
Таким образом, создание профиля жилищного кредита требует комплексного подхода со стороны кредитора, который должен учесть интересы и риски обоих участников этой финансовой операции.
2.3.Условия предоставления кредита на примере АКБ «Росбанк», ОАО, Алтайский филиал
Первичный рынок
Вторичный рынок
Кредит на первоначальный взнос под залог квартиры
Кредит на покупку недвижимости под залог квартиры
Требования к Заемщику
Необходимые документы
Первичный рынок
Условия предоставления кредита
процентная ставка
срок кредита
доллары США, евро
рубли РФ
а) на этапе инвестирования
1-5 лет включительно
от 11,5%
от 13,5%
6-10 лет включительно
от 12%
от 14%
11 лет, 15 лет
от 12,5%
от 14,5%
б) на "титульном" этапе (после оформления недвижимости в собственность Заемщика и в ипотеку Банку)
1-5 лет включительно
от 9,5%
от 11,5%
6-10 лет включительно
от 10%
от 12%
11 лет, 15 лет
от 10,5%
от 12,5%
минимальная сумма кредита
$15 000 или эквивалент в другой валюте в Москве; $7500 или эквивалент в другой валюте в других регионах;
максимальная сумма кредита
$ (или эквивалент в другой валюте) для Москвы и Санкт-Петербурга;
$ (или эквивалент в другой валюте) для других регионов.
срок кредита
до 15 лет;
первоначальный взнос
определяется специальной программой компании-застройщика.
возможность досрочного погашения
по истечении 3 месяцев пользования кредитом
требования по страхованию
а) на этапе инвестирования - страхование жизни и здоровья заемщика ~0,7% от остатка суммы кредита, увеличенного на 10%;
б) на "титульном этапе" - комплексное ипотечное страхование ~1% от остатка суммы кредита, увеличенного на 10% (страхование жизни и здоровья заемщика; страхование закладываемой квартиры от рисков утраты и повреждения; страхование рисков утраты права собственности)
Вторичный рынок
Условия предоставления кредита
процентная ставка
срок кредита
доллары США, евро
рубли РФ
1-5 лет включительно
от 9,5%
от 11,5%
6-10 лет включительно
от 10%
от 12%
11 лет, 15 лет
от 10,5%
от 12,5%
минимальная сумма кредита
$15 000 или эквивалент в другой валюте в Москве; $7500 или эквивалент в другой валюте в других регионах;
максимальная сумма кредита
$ (суммы кредита свыше $ рассматриваются индивидуально) или эквивалент в другой валюте;
срок кредита
до 15 лет;
первоначальный взнос
от 10% стоимости квартиры.
квартира
приобретается в собственность Заемщика
обеспечение кредита
залог (ипотека) приобретаемой квартиры
возможность досрочного погашения
по истечении 3 месяцев пользования кредитом
требования по страхованию
комплексное ипотечное страхование ~1% от остатка суммы кредита, увеличенного на 10% (страхование жизни и здоровья заемщика; страхование закладываемой квартиры от рисков утраты и повреждения; страхование рисков утраты права собственности)
Кредит на первоначальный взнос под залог квартиры
Условия предоставления кредита
срок кредита
процентная ставка
доллары США, евро
рубли РФ
1-5 лет включительно
от 9,5%
от 11,5%
6-10 лет включительно
от 10%
от 12%
11, 15 лет
от 10,5%
от 12,5%
Назначение
Приобретение другой недвижимости, в том числе и в строящихся объектах;
Минимальная сумма кредита
$15 000 или эквивалент в другой валюте в Москве; $7500 или эквивалент в другой валюте в других регионах;
Максимальная сумма кредита
До $ (суммы кредита свыше $ рассматриваются индивидуально) или эквивалент в другой валюте, но не более 85% оценочной стоимости закладываемой квартиры;
Срок кредита
До 15 лет;
Досрочное погашение
Возможно по истечении 3 месяцев пользования кредитом;
Требования по страхованию
Комплексное ипотечное страхование ~1% от остатка суммы кредита, увеличенного на 10% (страхование жизни и здоровья заемщика; страхование закладываемой квартиры от рисков утраты и повреждения; страхование рисков утраты права собственности);
Кредит на покупку недвижимости под залог квартиры
Срок кредита
Процентная ставка
Доллары США, евро
Рубли РФ
1-5 лет включительно
От 9,5%
От 11,5%
6-10 лет включительно
От 10%
От 12%
11, 15 лет
От 10,5%
От 12,5%
Условия предоставления кредита
Назначение
На приобретение недвижимости:
- квартиры в многоквартирном доме на вторичном рынке жилья, включая сблокированные жилые дома (таунхаусы); квартиры в многоквартирном доме на первичном рынке жилья, включая сблокированные жилые дома (таунхаусы), которую заемщик планирует приобретать у третьих лиц по принятым на первичном рынке жилья схемам, в том числе у не аккредитованного Банком Застройщика; комнаты в коммунальной квартире; земельного участка с расположенным на нем индивидуальным жилым домом; земельного участка под строительство индивидуального жилого дома, с последующей постройкой индивидуального жилого дома, либо без постройки; возводимый на уже принадлежащем Заемщику земельном участке индивидуальный жилой дом; коммерческая недвижимость (капитальные сооружения производственного, складского, гостиничного и офисного назначения)
Минимальная сумма кредита
$15 000 или эквивалент в другой валюте в Москве;
$7500 или эквивалент в другой валюте в других регионах;
Максимальная сумма кредита
До $ (суммы кредита свыше $ рассматриваются индивидуально) или эквивалент в другой валюте, но не более 85% оценочной стоимости закладываемой квартиры и не более 110% стоимости приобретаемой недвижимости;
Срок кредита
До 15 лет;
Досрочное погашение
Возможно по истечении 3 месяцев пользования кредитом;
Требования по страхованию
Комплексное ипотечное страхование ~1% от остатка суммы кредита, увеличенного на 10% (страхование жизни и здоровья заемщика; страхование закладываемой квартиры от рисков утраты и повреждения; страхование рисков утраты права собственности);
Требования к Заемщику
Общие требования
статус
Заемщиками могут являться дееспособные физические лица, обладающие документами, подтверждающими личность, действительными на территории РФ и позволяющими совершать сделки с недвижимостью;
возраст
возраст Заемщика и лиц, чьи доходы учитываются при расчете платежеспособности не менее — 20 лет;
на дату возврата кредита возраст не должен превышать пенсионный, установленный законодательством (60 лет для мужчин и 55 лет для женщин). Для одного из указанных лиц обозначенный максимальный возраст может быть увеличен до 10 лет;
работа
наличие постоянного места работы (стаж на последнем месте работы — не менее 6 месяцев, за исключением случаев, когда смена места работы связана с реорганизациями бизнеса), либо наличие источника постоянного дохода (например, сдача в аренду собственного помещения);
кредитная история
отсутствие негативной кредитной истории;
гражданство, регистрация
не имеют значения
Необходимые документы
Обязательно предоставляются
1.
копия паспорта Заемщика/Со-заемщика (все страницы, включая незаполненные);
2.
копия страхового свидетельства государственного пенсионного страхования Заемщика/Со-заемщика;
3.
копия документов об образовании (аттестаты, дипломы и т. п.) Заемщика/Со-заемщика (при наличии);
4.
военный билет Заемщика/Со-заемщика или водительское удостоверение Заемщика/Со-заемщика;
Документы, подтверждающие семейное положение Заемщика/Со-заемщика:
5.
копия свидетельства о браке;
6.
копия свидетельства о рождении детей;
7.
копия свидетельства о расторжении брака;
8.
копия свидетельства о смерти родителей, детей, супругов.
Документы, подтверждающие сведения о занятости и доходе Заемщика/Со-заемщика;
9.
копия трудовой книжки Заемщика/Со-заемщика, заверенная Работодателем;
10.
справка с места работы о размере дохода за истекший календарный год и истекшие календарные месяцы текущего календарного года (форма 2НДФЛ).
При неофициальном характере дохода дополнительно может быть предоставлена справка от организации в произвольной форме с указанием фактического дохода Заемщика, либо доход может быть подтвержден в устной беседе с Вашим руководителем (кроме ПБОЮЛ и владельцев юридических лиц).
При наличии дополнительных доходов от других организаций:
- трудовой контракт и справку с места дополнительной работы о всех произведенных выплатах за истекший календарный год и истекшие календарные месяцы текущего календарного года по форме, утвержденной Министерством финансов РФ.
11.
краткая информация о роде деятельности (в произвольной форме: информация о роде деятельности организации, в которой работает Заемщик, а также о должностных обязанностях Заемщика);
Документы подтверждающие обязательства Заемщика/Со-заемщика:
12.
копии кредитных договоров (договоров займа, купли-продажи с рассрочкой платежа) с выписками со счетов по учету средств предоставленного кредита, подтверждающие остаток ссудной задолженности и регулярные платежи по кредиту (при наличии);
(5. www. )
3.Ипотечное кредитование в России
3.1.Нормативно-правовое регулирование в Российской Федерации
Деятельность кредитных организаций на российском ипотечном рынке регламентируется действующими законодательными актами, регулирующими систему ипотеки. Формирование законодательной базы ипотечного кредитования в России началось с середины 90-х гг. прошлого столетия. Права гражданина на жилье и на охрану частной собственности закреплены в Конституции РФ (1993 г.). Важным шагом развития российского ипотечного законодательства стало принятие первой (1995 г.) и второй (1996 г.) частей Гражданского кодекса РФ. Кодекс устанавливает общие правила обеспечения кредитов под залог недвижимости; положения о праве собственности и других вещных правах на другие помещения; основания обращения взыскания на заложенное жилое помещение и др. ГК РФ предусматривает ряд правил в отношении обязательной государственной регистрации права собственности и иных вещных прав |на недвижимое имущество, а также возникновения, ограничения и перехода таких прав. Кроме того, были введены дополнительные требования к договору купли-продажи жилой недвижимости. В частности, государственной регистрации подлежит не только переход права собственности на жилую недвижимость по такому договору от продавца к покупателю, но и сам этот договор. Во исполнение требования ГК РФ 21.06.1997 г. был принят Федеральный закон № 000 «О государственной регистрации прав на недвижимое имущество и сделок с ним». Для содействия развитию вторичного рынка ипотечных кредитов в 1997 г. было создано Федеральное агентство жилищного ипотечного кредитования (ФАИЖК), призванное способствовать становлению частного кредитования жилищной сферы, в том числе на основе долгосрочного ипотечного кредитования.
Основным законом, регулирующим отношения по поводу залога недвижимости, является Федеральный закон № 000 «Об ипотеке (залоге недвижимости)». В данном законе:
- определены основные требования к содержанию договора об ипотеке и закладной; обозначен момент возникновения залога, недвижимости; описана процедура государственной регистрации ипотеки. Договор об ипотеке подлежит государственной регистрации. Именно с момента его государственной регистрации он считается заключенным и вступает в силу. Несоблюдение правил государственной регистрации договора об ипотеке влечет его не действительность. До недавнего времени требовалось также нотариальное удостоверение договора ипотеки. При включении соглашения об ипотеке в кредитный или иной договор, содержащий обеспечиваемое ипотекой обязательство, в отношении формы и государственной регистрации этого договора должны быть соблюдены требования, установленные для договора об ипотеке;
-определены права и обязанности залогодателя при использовании имущества, заложенного по договору, об ипотеке;
- переход прав на это имущество к другим лицам и обременение этого имущества правами других лиц;
-установлены понятие последующей ипотеки и условия, при которых она допускается, а также возможность уступки прав по договору об ипотеке;
- заложены основы развития вторичного рынка ипотечных кредитов;
-уделяется внимание особенностям ипотеки земельных участков,
предприятий, зданий и сооружений;
-четко отражены правоотношения в области ипотеки жилых домов и квартир.
Данный закон хоть и регулирует основные правоотношения, возникающие при ипотеке, имеет некоторые недостатки, которые не позволяют как кредиторам, так и заемщикам активно заниматься ипотечной деятельностью в связи с присущими ей высокими рисками. Речь идет об обращении взыскания на заложенное имущество, которое на практике реализовать достаточно сложно.
Законодательство, регулирующее ипотечную деятельность, постоянно развивается. В январе 2000 г. Правительством Российской Федерации была одобрена Концепция развития системы ипотечного жилищного кредитования в Российской Федерации. Концепция предоставляет огромный простор инициативе субъектов Российской Федерации по выбору схемы, согласно которой в регионе будет развиваться эта система. Любая модель долгосрочного кредитования граждан является приемлемой, если она удовлетворяет требованию юридической чистоты и финансовой прозрачности и в ней заложен механизм рефинансирования.
В рамках этой программы уже разработано и представлено Государственной думе множество законопроектов, способных облегчить деятельность многих ипотечных кредиторов, устраняя недостатки уже существующей системы и четко определяя правила функционирования на российском рынке ипотеки, часть из них уже принята.
14 октября 2003 г. был принят Федеральный закон «Об ипотечных ценных бумагах». Но существенно то, что закон разрешает банкам выпускать ипотечные облигации как напрямую, так и через специальных ипотечных агентов. Специальный ипотечный агент представляет собой некое хозяйственное общество наподобие акционерного, которое может совершать ограниченное количество операций. Оно приобретает права на ипотечные кредиты и выпускает ипотечные ценные бумаги.
Закон «Об ипотечных ценных бумагах» рассматривается ипотечными кредиторами и другими экспертами рынка ипотеки как важнейший шаг на пути формирования рынка ипотечных ценных бумаг с целью привлечения средств инвесторов в жилищный сектор экономики.
Также ЦБ считает необходимым усилить государственный контроль и надзор за специализированными ипотечными агентами. ЦБ опасается, что иначе могут возникнуть серьезные правовые и финансовые риски для инвесторов. Сейчас система надзора за организациями обладающими правом выпускать ипотечные облигации, минимальна. Этот пробел нужно закрывать, поскольку мировой опыт свидетельствует о том, что недостаточный контроль в этой области может иметь серьезные последствия.
Совершенствование ипотечного законодательства продолжается. Речь идет как о создании новых законов, так и о внесении изменений и дополнений в действующие законодательные акты (Налоговый кодекс РФ, Жилищный кодекс РФ, закон Российской Федерации «О плате за землю», ФЗ «Об ипотеке», ФЗ «О государственной регистрации прав на недвижимое имущество и сделок с ним»). Для создания благоприятных условий развития системы ипотечного кредитования в настоящее время прорабатываются вопросы, затрагивающие порядок налогообложения залоговых операнда, взимания государственной пошлины за нотариальное удостоверение договоров об ипотеке, создания единой системы регистрации прав на недвижимое имущество по всей стране, страхования кредитных рисков и т. (6),(9 стр.124-128)
3.1. Банковская ипотека сегодня
Предоставление ипотечных кредитов населению является одним из традиционных направлений деятельности коммерческих банков развитых государств. В большинстве стран с переходной экономикой, в том числе и в России, текущий уровень развития банковских институтов и их мощность недостаточны для развития ипотечного кредитования в силу невозможности аккумулирования необходимых объемов средств на длительный срок; По данным Центрального банка РФ, на 1 января 2005 г. выдачей ипотечных кредитов занимались 218 коммерческих банков; при этом большинство из них только приступили к выдаче ипотечных кредитов и не имеют возможностей для формирования сбалансированного кредитного портфеля. По оценкам аналитиков, эффективно выдавать ипотечные кредиты могут только крупные и некоторые средние банки, которые участвуют в системе рефинансирования, предлагаемой АИЖК, либо имеют стабильные источники привлечения средств.(7. данные ЦБ РФ)
Изменение основных показателей ипотечного кредитования физических лиц представлено в (табл. 34).
Отличительной особенностью банковского жилищного кредитования является низкий уровень просроченной задолженности в общем объеме задолженности по жилищным кредитам. На протяжении 2004 г. данный показатель не превышал 0,1%, что существенно ниже аналогичных показателей для развитых стран. Низкий уровень просроченной задолженности обусловлен тем, что в России ипотечное кредитование доступно только гражданам с доходом выше среднего уровня. Наращивание кредитного портфеля за счет предоставления услуг гражданам со средним доходом приведет к резкому увеличению просроченной задолженности.
Ипотечные кредиты выдаются банками в 80 регионах России, однако развитие ипотечного кредитования происходит неравномерно: значительная часть предоставленных кредитов (более 52%) приходится на Москву и Московскую область.
Таблица 34.Показатели банковского ипотечного кредитования
2004 г.
1 октября 2004 г.
1 января 2005 г.
Объем кредитования физических лиц, млрд. руб. в том числе ипотечные кредиты, млрд. руб.
547,3
856,5
1212,9
6,3
11,6
18,5
Доля ипотечных кредитов в общем объеме кредитования физических лиц, %
1,16
1,36
1,52
Количество кредитных организаций, занимающихся ипотечным кредитованием, ед. _
144
181
218
Количество субъектов РФ, в которых присутствует ипотечное кредитование, ед.
74
78
80
Задолженность по ипотечным жилищным кредитам, млрд. руб.
10,7
13,9
17,8
Просроченная задолженность по ипотечным жилищным кредитам, млн. руб.
7
11
9
Доля просроченной задолженности в объеме задолженности по жилищным кредитам, %
0,07
0,08
0,05
Существенная разница в темпах и масштабах внедрения системы ипотечного кредитования в тех или иных регионах России обусловлена объективными различиями в их развитии и объясняется следующими факторами:
- различиями в уровне доходов населения;
-разным уровнем развития финансовых посредников и системы
жилищного кредитования;
-объемом рынка жилья и возможностями, которые открываются
перед гражданами при приобретении жилья (тип жилья, предлагаемого на рынке, сроки его оформления, наличие полноценной городской инфраструктуры);
-наличием и уровнем развития посреднических организаций, задействованных в процессе приобретения, риелторских фирм, нотариальных контор и др.
Принимая во внимание перспективы экономического развития России и ее банковского сектора, большинство крупных и средних банков рассматривают ипотечное кредитование как приоритетное направление развития розницы. Несмотря на увеличение числа банков, предоставляющих услуги по ипотечному кредитованию, характер взаимодействия участников и тип развития отрасли свидетельствуют о низком уровне конкуренции. Во многих регионах России предложение ипотечных кредитов ограничено: два — три банка предлагают ипотечные кредиты, при этом само количество ипотечных программ невелико, т. е. отсутствует гибкая система кредитования. Типичным вариантом является кредитование только по одной схеме, которая не может быть адаптирована под индивидуальные потребности заемщика.
Совершенно иная ситуация сложилась в Москве: высокий уровень доходов населения и развитый сектор финансовых услуг обеспечивают широкий перечень ипотечных программ, предлагаемых населению. Банковские ипотечные программы разрабатываются для целевых клиентских сегментов и соответствуют стратегии банка в области развития розничных услуг. Существующие программы ипотечного кредитования можно охарактеризовать с помощью следующих критериев:
- уровень дохода целевой клиентской аудитории и степень его официального подтверждения: банки готовы кредитовать только граждан с доходом выше среднего; выделение определенных сегментов зависит от формируемого профиля клиентской базы;
-тип приобретаемого жилья: приобретение квартиры на первичном/вторичном рынке; кредит будет направлен на покупку комнаты — дома — квартиры — дачи;
-соотношение суммы кредита и собственных средств заемщика:
традиционным для банков является вариант 70:30, но на данный момент на рынке представлены и ипотечные программы, позволяющие получить кредит на приобретение жилья при наличии
собственных сбережений в размере 10-11% от его стоимости;
- срок кредитования: короткий (1-3 года), средний (3-5 лет), долгий (свыше 5 лет);
-валюта кредитования: кредит выдается в рублях или в иностранной валюте (доллары США или европейская валюта).
Условия предоставления банковских ипотечных кредитов ориентированы на граждан, имеющих стабильный источник доходов выше среднего уровня. В качестве оптимального профиля банковского жилищного кредита в начале 2005 г. рассматривался следующий вариант (выявленный по результатам агрегирования экспертных оценок аналитиков и заявлений участников рынка): срок кредитования от 4 до 7лет, процентная ставка 12-16% в рублях, первый взнос — 30%, обслуживание кредита должно составлять не более 50-60% от суммарных доходов семьи заемщика. Даже при небольшой сумме кредита, полученного для приобретения квартиры, ежемесячные выплаты по нему в среднем по России превышают 10 тыс. руб.
В качестве обеспечения используются: а) залог; б) приобретение жилья в
собственность, оформленную на дочерние фирмы, с последующей передачей в собственность заемщика после возврата кредита; в) финансовые поручители. Обычно для гарантии помимо залога требуются подписи двух финансовых поручителей. Многие банки взимают за рассмотрение кредитной заявки комиссию. Эта комиссия обычно уплачивается заемщиком независимо от результата кредитного анализа. В качестве частичного решения данной проблемы принято рассматривать внедрение системы кредитных бюро, которые аккумулируют информацию о заемщиках и их кредитных историях. Предполагается, что функционирование кредитных бюро снизит издержки банка на этапе отбора заемщиков.
Сложность оформления ипотечного кредита, его дороговизна и высокие требования к заемщику привели к тому, что для улучшения жилищных условий некоторые граждане привлекают потребительские кредиты. Если у гражданина есть сбережения в размере более 60—70% от стоимости приобретаемого жилья, то более привлекательным для него оказывается привлечение потребительского кредита на срок до трех лет. Отказ от ипотечного кредитования в этом случае обусловлен тем, что его оформление и обслуживание стоят дороже и требуют больших усилий от заемщика.
Сохранение нынешних условий ипотечного кредитования ограничивает возможности граждан со средним уровнем дохода по привлечению кредита для улучшения жилищных условий. Таким образом, наращивание банками ипотечного кредитования за счет привлечения граждан со средним уровнем дохода невозможно в среднесрочной перспективе— если не будет существенной корректировки условий кредитования в сторону снижения процентных ставок при одновременном увеличении срока.(8.стр 51)
3.2. Возможности развития банковского ипотечного кредитования
В качестве одного из вариантов развития ипотечного кредитования в России рассматривается банковская ипотека. Как показывает опыт развивающихся стран, перспективы развития этого механизма кредитования в странах с неразвитой финансовой отраслью экономики невелики вследствие слабости банковского сектора, ограниченных возможностей привлечения долгосрочных ресурсов и отсутствия эффективных механизмов рефинансирования, которые необходимы для существования банковской ипотеки. В российском банковском секторе ситуация аналогична. Так, несмотря на достаточно большое количество кредитно-финансовых институтов, величина банковской системы невелика: в январе 2005 г. суммарный размер активов кредитных организаций составлял 6,87 трлн. руб. (248,12 млрд. долл.). Доля банковских активов по отношению к ВВП составляет 45%, что существенно ниже уровня развитых стран.(9.)
Критическим фактором для определения возможностей выдачи
ипотечных кредитов является ориентация банков на кредитную деятельность как одну из основных сфер банковской активности. В течение последних лет произошло изменение структуры деятельности банковского сектора: коммерческие банки смогли увеличить предложение
банковских услуг; они стали в большей степени ориентироваться на
кредитные операции, чем на операции на рынке ценных бумаг. Так, в декабре 2003 г. доля предоставленных кредитов в суммарных активах банков увеличилась по сравнению с началом года с 52 до 56%; на конец декабря 2004 г. она достигла 63%.
Однако текущий размер кредитного портфеля недостаточен для развития российской экономики: по отношению к ВВП суммарный объем кредитного портфеля банковских организаций составляет 26% (в 2003 г. — 22%, в 2002 г. — 19%). Аналогичная ситуация характерна для других стран посткоммунистического пространства (см. табл. 35).
Рост кредитного портфеля происходил как за счет увеличения объемов кредитования предприятий и организаций, так и за счет массового выхода банков на рынок потребительского кредитования
При выдаче кредитов физическим лицам увеличивается принимаемый объем рисков. Наименее рискованным сегментом потребительского кредитования являются как раз ипотечные кредиты ввиду наличия залога недвижимости и поручительств за платежеспособность заемщика. Однако доля этого вида кредитования в кредитной массе по физическим лицам на данный момент незначительна.
Таблица 35.Соотношение суммарного объема кредитов банковского сектора и ВВП для стран с переходной экономикой в гг., в %.
Страна
2000
2001
2002
2003
Россия
13,1
16,7
18,7
22,3
Беларусь
16,5
14,9
15,7
17,8
Украина
12,4
14,5
19,4
27,1
Страны Восточной Европы
17,5
18,3
19,2
-
Страны Центральной и Восточной Европы и Балтии
29,9
30,1
31,4
-
В настоящее время емкость российской банковской системы мала, и банки пока не готовы к масштабному наращиванию кредитования под приемлемые для бизнеса ставки. Подобные факторы существенно повышают риск ведения бизнеса в реальном секторе, особенно в условиях усиления конкуренции, с чем сегодня сталкиваются отечественные предприятия. При такой динамике расширение государственной поддержки банковского ипотечного кредитования приведет к появлению у банков новой ниши. Ввиду привлекательности этого сегмента они, очевидно, станут меньше кредитовать промышленные предприятия, что, в свою очередь, в условиях дефицита оборотного капитала в реальном секторе экономики сформирует предпосылки к снижению экономического роста.
Еще одним барьером для роста банковской ипотеки является неспособность банков к масштабному долгосрочному кредитованию. Для сравнения: в декабре 2004 г. доля кредитов, выданных коммерческим предприятиям и организациям на срок свыше 3 лет, составляла 11% (см. табл. 36). Такая структура кредитной деятельности свидетельствует об ограниченных возможностях массового распространения банковской ипотеки.
Подобная структура кредитного портфеля определяется привлеченными ресурсами: средства граждан привлекаются преимущественно на короткие сроки. Эта ситуация обусловлена прежде всего низким уровнем доверия к банкам со стороны населения, а также непривлекательностью банковских ставок, наличием альтернативных инструментов сбережения и приумножения средств. Средний уровень дохода по банковским вкладам в 2004 г. был недостаточным для нивелирования инфляционной динамики.
Таблица 36. Разбивка по срочности кредит выданных нефинансовым предприятиям и организациям (с учетом рублевой и долларовой инфляции), в ценах 2004 г.
Декабрь 2004
Февраль 2004
Февраль 2003
Срок кредитования
млрд. руб.
%
млрд. руб.
%
млрд. руб.
%
на срок до 30 дней
235
9
334
15
288
16
на срок от 31 до 90 дней
186
7
143
6
148
8
на срок от 91 до 181 дня
330
12
237
11
270
15
на срок от 181 дня до 1 года
860
32
672
30
496
28
на срок от 1 до 3 лет
800
29
638
28
431
24
на срок свыше 3 лет
312
11 .
220
10
143
8
Всего
2723
100
2244
100
1777
100
В последнее время наблюдается рост сбережений, аккумулированных на банковских депозитных счетах. Однако данного увеличения объема депозитов со сроком от года до трех лет пока недостаточно для финансирования кредитной активности банков.
Рост доли платных депозитов приводит к удорожанию источников кредитной активности банка и ограничивает возможности развития ипотечного кредитования в среднесрочной перспективе.
Небольшие сроки, на которые привлекаются сбережения, сужают возможности кредитных организаций по трансформации этих средств в долгосрочные инвестиции. При этом увеличение объема вкладов населения предъявляет повышенные требования к финансовой устойчивости банков и к уровню их ликвидности, поскольку, согласно Гражданскому кодексу Российской Федерации, вкладчик имеет право изъять из банка вклад любого типа в любой момент. В условиях низкого уровня доверия к банковской системе и в отсутствие системы страхования вкладов эта гарантия является вынужденной.
Согласно опросу, проведенному «Российским экономическим барометром» в начале 2005 г., основными факторами, ограничивающими развитие кредитной деятельности банковских организаций, являются следующие: недостаточный объем кредитных ресурсов, низкая платежеспособность потенциальных заемщиков, снижение числа первоклассных заемщиков, жесткая политика, проводимая Банком России по снижению уровня аккумулированных рисков и диверсификации кредитного портфеля банков.(10).
Прогноз развития банковской системы России зависит не только от динамики основных макроэкономических показателей и институциональных условий деятельности банков, но и от реализуемых ими стратегий. На данный момент большинство крупных и средних банков ориентированы на увеличение кредитного портфеля за счет наращивания объемов потребительского кредитования. Именно этот вид банковской деятельности наиболее привлекателен: высокие темпы роста и доходность данного сегмента привели к активному выходу на этот рынок иностранных банков, а также средних финансовых институтов. Ипотечное кредитование, безусловно, рассматривается как стратегическое направление развития банковского сектора в среднесрочной перспективе. По прогнозам аналитических агентств, в ближайшие 3-5 лет ожидается поступательное развитие банковского сектора, которое будет достигнуто в основном за счет наращивания кредитного портфеля путем активизации обслуживания предприятий реального сектора и роста объемов потребительского кредитования.
Таким образом, основные проблемы развития банковской ипотеки во многом определяются тремя существенными диспропорциями финансового рынка:
- современный российский финансовый рынок характеризуется неравномерностью развития отдельных секторов; отсутствует ликвидный рынок долговых ценных бумаг;
- существует разрыв между объемом ресурсов, привлеченных российскими финансовыми институтами, и объемом финансовых активов в экономике, которые сосредоточены у населения;
- наблюдаемое в банковском секторе противоречие между краткосрочным характером ресурсов, привлекаемых финансовыми посредниками, и долгосрочным характером средств, необходимых для финансирования экономического роста и обеспечения финансовой стабильности, носит в России ярко выраженный характер. Наличие такого противоречия является серьезным препятствием для развития банковского ипотечного кредитования.
Увеличение кредитной активности банковских организаций, достаточной для обеспечения прогнозируемого экономического роста, сдерживают слабая привлекательность для населения банковских вкладов в качестве инструмента сбережения и отсутствие эффективных механизмов рефинансирования долгосрочных кредитов. Поиск альтернативных источников фондирования банковской ипотеки на данный момент является ключом к ее дальнейшему развитию. Кроме того, существует ряд институциональных факторов, которые препятствуют развитию банков как источников дополнительной ликвидности: низкий уровень доверия населения к банковской системе, непрозрачность финансового, сектора, проблемы с реализацией системы страхования вкладов.
Наличие подобных факторов показывает, что банковская ипотека в России имеет весьма ограниченные перспективы развития, и сначала целесообразно развивать небанковскую ипотеку — оптимальный механизм решения проблемы жилищного кредитования, доказавший свою эффективность в странах Восточной Европы. Именно такая система ипотечного кредитования позволяет создать основу для будущей банковской ипотеки. Как показали проведенные исследования исторического развития жилищного кредитования в странах с переходной экономикой, внедрение накопительной ипотеки позволяет привлечь средства граждан в реальный сектор экономики, создать предпосылки для решения проблемы обеспечения жильем населения и сформировать у граждан культуру потребления финансовых продуктов, что в среднесрочной перспективе приведет к развитию банковских организаций.
(11. стр. 326-332)
3.Ипотечное кредитование на примере АКБ «Росбанк», ОАО, Алтайский филиал
3.1. Основные сведения о предприятии
Акционерный коммерческий банк «РОСБАНК» — многопрофильный частный финансовый институт, один из лидеров российской банковской системы. По состоянию на 1 января 2008 г. собственный капитал РОСБАНКа составил 35 309,33 млн. рублей, а суммарные активы – 510 928,81 млн. рублей. Основным акционером банка является “КМ Инвест”. Французская банковская группа «Сосьете Женераль» владеет 19,999% акций банка.
РОСБАНК последовательно реализует стратегию создания универсального финансового института национального масштаба и обслуживает все категории клиентов.
Ключевыми направлениями деятельности РОСБАНКА являются розничное, корпоративное, инвестиционно-банковские услуги и работа с состоятельными частными клиентами (private banking). В настоящий момент РОСБАНК обладает крупнейшей в стране частной региональной сетью: около 600 точек обслуживания, включая 65 филиалов. Филиалы банка действуют в 71 регионе Российской Федерации. Его дочерние банки работают в Белоруссии и Швейцарии.
Наиболее важным для банка является развитие розничного бизнеса. РОСБАНК активно работает с населением, предлагая различные варианты вкладов и разнообразные кредитные продукты. Банк занимает лидирующие позиции на рынке потребительского и ипотечного кредитования. Частными клиентами РОСБАНКА являются более 5 миллионов человек.
РОСБАНК всегда славился высоким качеством обслуживания корпоративного бизнеса. Каждое третье из 300 крупнейших предприятий нашей страны является клиентом РОСБАНКА. Среди них такие известные российские компании, как ВО «Алмазювелирэкспорт», РАО «Газпром», Алюминий», ГМК «Норильский никель», «Роснефть», нефть», и другие.
РОСБАНК активно развивает инвестиционное направление деятельности, являясь крупнейшим организатором и андеррайтером на рынке рублевых корпоративных и муниципальных облигаций.
Плодотворное сотрудничество с отечественными и зарубежными финансово-кредитными институтами обеспечивает высокое доверие к РОСБАНКУ, что позволяет на выгодных условиях проводить клиентские платежи, эффективно управлять собственной ликвидностью и привлекать ресурсы для клиентов. Корреспондентская сеть Росбанка включает Bank of New York, Bank of Tokyo-Mitsubishi, Commerzbank, Credit Suisse First Boston, HSBC Bank USA, Sampo Bank, IntesaBCI, Nordea Bank Norge A. S.A. и другие надежные банки.
РОСБАНК работает с малым и средним бизнесом, предлагая различные услуги в сфере кредитования. По итогам 2006 года объем кредитов, выданных МСБ, вырос в 3,6 раза и составил 6,9 млрд. рублей. В течение года финансовые ресурсы на пополнение оборотных средств и развитие бизнеса получили более 6 тысяч представителей МСБ.
Значительные результаты демонстрирует и направление private banking. Сегодня в РОСБАНКЕ обслуживается более 1500 счетов частных состоятельных клиентов, объем средств на их счетах уже превысил 1,5 млрд. долларов США.
На протяжении всей своей истории РОСБАНК большое внимание уделяет реализации социальных проектов. Один из них - грантовая программа «Новый день», которую банк проводит совместно с Детским фондом Организации Объединенных Наций (UNICEF) и Фондом Организации Объединенных Наций (UN Foundation). В РОСБАНКЕ также действует внутрикорпоративная благотворительная программа частных пожертвований сотрудников банка «Право помогать есть у каждого». Банк поддерживает и культурные проекты: выставочные программы Музеев московского Кремля, новые постановки театра «Современник».
РОСБАНК имеет кредитные рейтинги трех крупнейших международных агентств: Moody’s, Standard & Poor’s и Fitch. В ноябре 2006 года авторитетный британский журнал «The Banker» удостоил РОСБАНК престижной награды «Bank of the Year», признав его лучшим финансовым институтом России. В рамках ежегодного конкурса известного российского делового журнала «Компания» РОСБАНК стал обладателем премии «Компания года-2006», победив в номинации «Банки». В 2007 году РОСБАНК стал победителем в номинации «Розничный банк» категории «Результат и успех» профессиональной премии «Финансовый Олимп» и Председатель правления награжден Национальной банковской премией «За эффективное управление банком».
РОСБАНК - один из самых надежных российских банков. Это делает его привлекательным для всех, кто хотел бы сохранить и приумножить накопленные денежные средства, получить качественные банковские услуги.
Алтайский филиал «РОСБАНК»
Дата регистрации: 01.12.2004
Регистрационный номер: 2272/66
Адрес: Барна
Телефон: (38
Ахматзакиевич
К/с в ГРКЦ ГУ Банка России по Алт. краю
3.2 Организационная структура предприятия и должностные обязанности
На практике применяются множество механизмов обеспечивающих эффективную работу предприятия, начиная от обратной связи, как инструмента функции контроля и заканчивая управлением настроений групп и коллектива в целом как процесса функции мотивации. Организационная структура представляет собой совокупность частей одного целого, некоторые из которых можно выделить четко.
На рисунке 1 представлена организационная структура «РОСБАНК»
Рисунок 1 - Организационная структура «РОСБАНК"
Кредитно-депозитное управление состоит из двух подразделений: депозитный отдел и кредитный отдел.
Начальник кредитного отдела контролирует работу подчиненных, занимается анализом показателей, а так же предоставляет отчет о проделанной работе руководству банка.
В кредитном отделе работают 10 операторов, которые занимаются вводом информации в компьютеры, они обрабатывают полученные данные от клиентов и занимаются оформление заявок на получение кредита.
Администратор занимается обслуживанием компьютерной и оргтехники, устанавливает прикладное программное обеспечение.
3.3 Модель функционирования предметной области
![]()
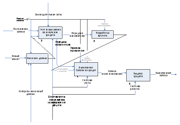
На рисунке 2 представлена контекстная диаграмма модели деятельности кредитного отдела «РОСБАНК».
Рисунок 2 - Модель деятельности кредитного отдела
Выдача кредитов производится на основании заключенных двухсторонних договоров.
Размер выданного кредита зависит от платежеспособности клиента.
Этапы оформления ипотечного кредита:
-Служебная записка в отдел безопасности при первом визите клиента
-Анализ платежеспособности заемщика
-Составление карточки клиента
-Экспертное заключение
Заключения делятся по модификациям:
- стандартное;
- ломбард;
- инвестиционное.
1) Заполняется лист визирования (отправляется в сканированном виде с визами в Москву)
2) Лист визирования согласован с Москвой, содержит подписи ответственных лиц
3) Составляется письмо-подтверждение
4) Все документы с листом визирования + документы на квартиру передаются специалисту по оформлению ипотечных кредитов
5) Идёт проверка документов
6) Заполняются сведения о заёмщике, созаёмщиках, о кредите, квартире
7) Происходит слияние заполненных сведений с шаблонами кредитного договора
8) Осуществляется открытие счёта заёмщику. Для этого необходимы следующие документы:
- заявление от клиента;
- анкета клиента;
- карточка с образцами подписей (ФИО, паспортные данные, подпись)
9) Ведётся проверка юридическим отделом
10) Встреча с клиентом для подписания договорной базы
11) Заявление от клиента (подпись):
- на перевод с ПБС денежных средств в счёт погашения на ссудный счёт;
- на зачисление суммы кредита на счёт.
12) Клиент относит документы на регистрацию в Регистрационный центр. Через 7 дней приходит в банк
13) Составляется распоряжение на предоставление кредита в БЭК-офис
14) БЭК-офис заводит сделку (осуществляется программой в БЭК-офисе)
15) Составляются платежные поручения (автоматически)
- сумма списания денежных средств на счёт продавца;
- на страховую компанию.
На рисунке 3 представлена схема поступления заявки на оформления кредита в кредитном отделе банка.
От клиента поступает заявка на выдачу кредита. Администратор заносит необходимые данные в систему, где она обрабатываются.
После того, как проверка документов проведена, клиенту выдается кредит.

Рисунок - 3 схема поступления заявки на оформления кредита в кредитном отделе банка.(12)
Заключение
Ипотека — это одна из форм имущественного обеспечения обязательства должника, при которой недвижимое имущество остается в собственности должника, а кредитор в случае невыполнения последним своего обязательства приобретает право получить удовлетворение за счет реализации данного имущества.
В случае неисполнения обязательства, обеспеченного ипотекой, кредитор вправе требовать продажи заложенного имущества с публичных торгов. При реализации имущества, заложенного по договору ипотеки, ипотечный кредитор имеет преимущества перед другими кредиторами в размере суммы, указанной в закладной.
Таким образом, ипотечный кредит — это кредит, обязательство, возвращение которого обеспечено залогом недвижимого имущества (ипотекой).
Ипотечные кредиты классифицируются по различным признакам.
1.По объекту недвижимости:
2.По целям кредитования:
3.По виду кредитора:
4.По виду заемщиков:
5.По способу рефинансирования:
6. По срокам кредитования:
7. По способу амортизации долга:
8. По виду процентной ставки:
9. По возможности досрочного погашения:
10. По степени обеспеченности (величине первоначального платежа).
Жилищное кредитование рассматривают как сложную интегрированную систему финансово-экономических процессов, связанных с обслуживанием запросов домохозяйств на приобретение жилой недвижимости в собственность и улучшение жилищных условий. Эта система встроена в национальную экономику, развитие которой зависит от ее эффективности. Жилищное кредитование также закладывает предпосылки для роста экономики в долгосрочной перспективе. Основными участниками такой системы являются заемщики и кредиторы. В роли заемщиков выступают домохозяйства или индивиды, которые заинтересованы в привлечении денежных средств для решения жилищных проблем. Кредиторами обычно выступают финансовые институты, которые аккумулируют сбережения домохозяйств и иные средства и предоставляют кредиты на условиях срочности, платности и возвратности. Основная задача данных взаимоотношений нахождения оптимальных условий, как для заемщика, так и для кредитора. Для заемщика важно тщательностью подходит к изучению условий выдачи кредита, уделяя особое внимание следующим аспектам:
- процентной ставке;
- сроку кредитования;
- типу кредита;
- валюте займа.
Кредитор при принятии решения о выдаче кредита предъявляет к заемщику повышенные требования: стабильность источника и высокий уровень дохода, достаточный для обеспечения платежей по кредиту, отсутствие иных обязательств или условий, потенциально приводящих к значительному денежному оттоку или снижению платежеспособности заемщика.
Для сокращения вероятности потерь после выдачи денежных средств кредитор прописывает в кредитном договоре дополнительные условия, которые могут включать:
- залог имущества.
-поручительство.
-гарантии со стороны государственных органов или иных организаций.
Если кредитор будет уверен в платежеспособности заемщика, а заемщика в свою очередь будут удовлетворять условия предоставления ипотечного кредитования, то после оформления соответствующих документов клиент может получить свой кредит.
В данной работе были рассмотрены условия ипотечного кредитования, как на первичном, так и на вторичном рынке, а также необходимые документы для получения кредита.
Деятельность кредитных организаций на российском ипотечном рынке регламентируется действующими законодательными актами, регулирующими систему ипотеки. Формирование законодательной базы ипотечного кредитования в России началось с середины 90-х гг. прошлого столетия. Права гражданина на жилье и на охрану частной собственности закреплены в Конституции РФ (1993 г.). Важным шагом развития российского ипотечного законодательства стало принятие первой (1995 г.) и второй (1996 г.) частей Гражданского кодекса РФ. Во исполнение требования ГК РФ 21.06.1997 г. был принят Федеральный закон № 000 «О государственной регистрации прав на недвижимое имущество и сделок с ним». Для содействия развитию вторичного рынка ипотечных кредитов в 1997 г. было создано Федеральное агентство жилищного ипотечного кредитования (ФАИЖК), призванное способствовать становлению частного кредитования жилищной сферы, в том числе на основе долгосрочного ипотечного кредитования.
Основным законом, регулирующим отношения по поводу залога недвижимости, является Федеральный закон № 000 «Об ипотеке (залоге недвижимости)».
14 октября 2003 г. был принят Федеральный закон «Об ипотечных ценных бумагах». Но существенно то, что закон разрешает банкам выпускать ипотечные облигации как напрямую, так и через специальных ипотечных агентов. Специальный ипотечный агент представляет собой некое хозяйственное общество наподобие акционерного, которое может совершать ограниченное количество операций. Оно приобретает права на ипотечные кредиты и выпускает ипотечные ценные бумаги.
Совершенствование ипотечного законодательства продолжается. Речь идет как о создании новых законов, так и о внесении изменений и дополнений в действующие законодательные акты (Налоговый кодекс РФ, Жилищный кодекс РФ, закон Российской Федерации «О плате за землю», ФЗ «Об ипотеке», ФЗ «О государственной регистрации прав на недвижимое имущество и сделок с ним»).
Принимая во внимание перспективы экономического развития России и ее банковского сектора, большинство крупных и средних банков рассматривают ипотечное кредитование как приоритетное направление развития розницы. Несмотря на увеличение числа банков, предоставляющих услуги по ипотечному кредитованию, характер взаимодействия участников и тип развития отрасли свидетельствуют о низком уровне конкуренции. Во многих регионах России предложение ипотечных кредитов ограничено: два — три банка предлагают ипотечные кредиты, при этом само количество ипотечных программ невелико, т. е. отсутствует гибкая система кредитования. Типичным вариантом является кредитование только по одной схеме, которая не может быть адаптирована под индивидуальные потребности заемщика.
Условия предоставления банковских ипотечных кредитов ориентированы на граждан, имеющих стабильный источник доходов выше среднего уровня. В качестве оптимального профиля банковского жилищного кредита в начале 2005 г. рассматривался следующий вариант (выявленный по результатам агрегирования экспертных оценок аналитиков и заявлений участников рынка): срок кредитования от 4 до 7лет, процентная ставка 12-16% в рублях, первый взнос — 30%, обслуживание кредита должно составлять не более 50-60% от суммарных доходов семьи заемщика. Даже при небольшой сумме кредита, полученного для приобретения квартиры, ежемесячные выплаты по нему в среднем по России превышают 10 тыс. руб.
Сложность оформления ипотечного кредита, его дороговизна и высокие требования к заемщику привели к тому, что для улучшения жилищных условий некоторые граждане привлекают потребительские кредиты.
Сохранение нынешних условий ипотечного кредитования ограничивает возможности граждан со средним уровнем дохода по привлечению кредита для улучшения жилищных условий. Таким образом, наращивание банками ипотечного кредитования за счет привлечения граждан со средним уровнем дохода невозможно в среднесрочной перспективе— если не будет существенной корректировки условий кредитования в сторону снижения процентных ставок при одновременном увеличении срока.
Таким образом, основные проблемы развития банковской ипотеки во многом определяются тремя существенными диспропорциями финансового рынка:
- современный российский финансовый рынок характеризуется неравномерностью развития отдельных секторов; отсутствует ликвидный рынок долговых ценных бумаг;
- существует разрыв между объемом ресурсов, привлеченных российскими финансовыми институтами, и объемом финансовых активов в экономике, которые сосредоточены у населения;
- наблюдаемое в банковском секторе противоречие между краткосрочным характером ресурсов, привлекаемых финансовыми посредниками, и долгосрочным характером средств, необходимых для финансирования экономического роста и обеспечения финансовой стабильности, носит в России ярко выраженный характер. Наличие такого противоречия является серьезным препятствием для развития банковского ипотечного кредитования. Увеличение кредитной активности банковских организаций, достаточной для обеспечения прогнозируемого экономического роста, сдерживают слабая привлекательность для населения банковских вкладов в качестве инструмента сбережения и отсутствие эффективных механизмов рефинансирования долгосрочных кредитов. Поиск альтернативных источников фондирования банковской ипотеки на данный момент является ключом к ее дальнейшему развитию. Кроме того, существует ряд институциональных факторов, которые препятствуют развитию банков как источников дополнительной ликвидности: низкий уровень доверия населения к банковской системе, непрозрачность финансового, сектора, проблемы с реализацией системы страхования вкладов. Наличие подобных факторов показывает, что банковская ипотека в России имеет весьма ограниченные перспективы развития, и сначала целесообразно развивать небанковскую ипотеку — оптимальный механизм решения проблемы жилищного кредитования, доказавший свою эффективность в странах Восточной Европы. Именно такая система ипотечного кредитования позволяет создать основу для будущей банковской ипотеки. Как показали проведенные исследования исторического развития жилищного кредитования в странах с переходной экономикой, внедрение накопительной ипотеки позволяет привлечь средства граждан в реальный сектор экономики, создать предпосылки для решения проблемы обеспечения жильем населения и сформировать у граждан культуру потребления финансовых продуктов, что в среднесрочной перспективе приведет к развитию банковских организаций.
На данный момент можно сказать, что увеличилось число банков выдающих ипотечные кредиты, возросла государственная поддержка ипотечных программ, но по прежнему приобретения жилья в кредит доступна не всем, т. к. зачастую доходы наших граждан не достаточны для выплаты ежемесячных платежей по кредиту. И, на мой взгляд, основной задачей ипотечного кредитования должно стать предоставления таких условий кредитования, при которых граждане с низким и средним достатком могли бы позволить себе взять жилье в ипотеку.
Список использованной литературы:
1. Разумова, Ирина Анатольевна. Ипотечное кредитование: [учеб, пособие для вузов по специальности "Финансы и кредит] / . - СПб. и др.: Питер, 2005,- 207 с. :
2. Жилищный кредит (ипотека): учеб.-практ. пособие / под ред. Ю. Ф.
3. Симионова. - Изд. 2-е, перераб. и доп. - М.; Ростов н/Д: МарТ, 2005. – 239 с.
4. Жилищная ипотека: Приобретение квартиры в кредит : памятка по оформлению договора и защите прав кредитуемого : Решение жилищного вопроса за три месяца. Законодательство и док. по ипотеке. - СПб.: Питер, 20с.
5. www.
6. Гражданский Кодекс РФ
7. Данные взяты из свободных данных ЦБ РФ, опубликованных в отчете «Сведения об ипотечных жилищных кредитах, предоставленных кредитными организациями Российской федерации физическим лицам в 2004 году.
8. Россия: Экономическое и финансовое положение.-ЦБ РФ, апрель 2005,с.51
9. Каменецкий, Михаил Ильич. Ипотечное кредитование на рынке жилья (народнохозяйственный и региональный аспекты) [Текст] / , , . - М. : Дело и Сервис, 20с. :
10. Банки о своей кредитной политике.- Веди, Russian Economic Development, 22 апреля 2005г.
11. Ипотека в Толкушкин, , и др.; Под ред. . - М.: Юристъ, 20с.



