Тема: «Сетевой график»
СОДЕРЖАНИЕ
Введение. 3
1 Сущность и назначение сетевого планирования и управления. 4
1.1 Основные элементы сетевого планирования и управления. 4
1.2 Порядок и правила построения сетевых графиков. 7
1.3 Понятие о пути. 10
1.4 Временные параметры сетевых графиков. 10
1.5 Анализ и оптимизация сетевого графика. 16
2 Построение сетевого графика в масштабе времени. 21
Заключение. 26
Список литературы.. 27
Введение
Актуальность данной работы обусловлена необходимостью грамотного управления экономическими процессами путём применения сетевых моделей.
Цель работы — описать и усвоить, что, в общем, представляет собой сетевое планирование и управление (СПУ).
Для достижения поставленной цели следует решить следующие задачи:
- показать, в чём состоит сущность и назначение СПУ,
- дать определение основным элементам СПУ,
- указать правила построения и упорядочения сетевых графиков,
- описать временные показатели СПУ,
- показать построение сетевого графика.
2 Сущность и назначение сетевого планирования и управления
Чем сложнее и больше планируемая работа или проект, тем сложнее задачи оперативного планирования, контроля и управления. В этих условиях применение календарного графика не всегда может быть достаточно удовлетворительным, особенно для крупного и сложного объекта, поскольку не позволяет обоснованно и оперативно планировать, выбирать оптимальный вариант продолжительности выполнения работ, использовать резервы и корректировать график в ходе деятельности.
Перечисленные недостатки линейного календарного графика в значительной мере устраняются при использовании системы сетевых моделей, которые позволяют анализировать график, выявлять резервы и использовать электронно-вычислительную технику. Применение сетевых моделей обеспечивает продуманную детальную организацию работ, создает условия для эффективного руководства.
Весь процесс находит отражение в графической модели, называемой сетевым графиком. В сетевом графике учитываются все работы от проектирования до ввода в действие, определяются наиболее важные, критические работы, от выполнения которых зависит срок окончания проекта. В процессе деятельности появляется возможность корректировать план, вносить изменения, обеспечивать непрерывность в оперативном планировании. Существующие методы анализа сетевого графика позволяют оценить степень влияния вносимых изменений на ход осуществления программы, прогнозировать состояние работ на будущее. Сетевой график точно указывает на работы, от которых зависит срок выполнения программы.
2.1 Основные элементы сетевого планирования и управления
Сетевое планирование и управление — это совокупность расчётных методов, организационных и контрольных мероприятий по планированию и управлению комплексом работ с помощью сетевого графика (сетевой модели).
Под комплексом работ мы будем понимать всякую задачу, для выполнения которой необходимо осуществить достаточно большое количество разнообразных работ.
Для того чтобы составить план работ по осуществлению больших и сложных проектов, состоящих из тысяч отдельных исследований и операций, необходимо описать его с помощью некоторой математической модели. Таким средством описания проектов является сетевая модель.
Сетевая модель — это план выполнения некоторого комплекса взаимосвязанных работ, заданного в форме сети, графическое изображение которой называется сетевым графиком.
Главными элементами сетевой модели являются работы и события.
Термин работа в СПУ имеет несколько значений. Во-первых, это действительная работа — протяжённый во времени процесс, требующий затрат ресурсов (например, сборка изделия, испытание прибора и т. п.). Каждая действительная работа должна быть конкретной, чётко описанной и иметь ответственного исполнителя.
Во-вторых, это ожидание — протяжённый во времени процесс, не требующий затрат труда (например, процесс сушки после покраски, старения металла, твердения бетона и т. п.).
В-третьих, это зависимость, или фиктивная работа — логическая связь между двумя или несколькими работами (событиями), не требующими затрат труда, материальных ресурсов или времени. Она указывает, что возможность одной работы непосредственно зависит от результатов другой. Естественно, что продолжительность фиктивной работы принимается равной нулю.
Событие — это момент завершения какого-либо процесса, отражающий отдельный этап выполнения проекта. Событие может являться частным результатом отдельной работы или суммарным результатом нескольких работ. Событие может свершиться только тогда, когда закончатся всё работы, ему предшествующие. Последующие работы могут начаться только тогда, когда событие свершится. Отсюда двойственный характер события: для всех непосредственно предшествующих ему работ оно является конечным, а для всех непосредственно следующих за ним — начальным. При этом предполагается, что событие не имеет продолжительности и свершается как бы мгновенно. Поэтому каждое событие, включаемое в сетевую модель, должно быть полно, точно и всесторонне определено, его формулировка должна включать в себя результат всех непосредственно предшествующих ему работ.

Рисунок 1 Основные элементы сетевой модели
При составлении сетевых графиков (моделей) используют условные обозначения. События на сетевом графике (или, как ещё говорят, на графе) изображаются кружками (вершинами графа), а работы — стрелками (ориентированными дугами):
— событие,
— работа (процесс),
— фиктивная работа — применяется для упрощения сетевых графиков (продолжительность всегда равна 0).
Среди событий сетевой модели выделяют исходное и завершающее события. Исходное событие не имеет предшествующих работ и событий, относящихся к представленному в модели комплексу работ. Завершающее событие не имеет последующих работ и событий.
Существует и иной принцип построения сетей — без событий. В такой сети вершины графа означают определённые работы, а стрелки — зависимости между работами, определяющие порядок их выполнения. Сетевой график «работы–связи» в отличие от графика «события–работы» обладает известными преимуществами: не содержит фиктивных работ, имеет более простую технику построения и перестройки, включает только хорошо знакомое исполнителям понятие работы без менее привычного понятия события.
Вместе с тем сети без событий оказываются значительно более громоздкими, так как событий обычно значительно меньше, чем работ (показатель сложности сети, равный отношению числа работ к числу событий, как правило, существенно больше единицы). Поэтому эти сети менее эффективны с точки зрения управления комплексом. Этим и объясняется тот факт, что в настоящее время наибольшее распространения получили сетевые графики «события–работы».
Если в сетевой модели нет числовых оценок, то такая сеть называется структурной. Однако на практике чаще всего используют сети, в которых заданы оценки продолжительности работ, а также оценки других параметров, например трудоёмкости, стоимости и т. п.
2.2 Порядок и правила построения сетевых графиков
Сетевые графики составляются на начальном этапе планирования. Вначале планируемый процесс разбивается на отдельные работы, составляется перечень работ и событий, продумываются их логические связи и последовательность выполнения, работы закрепляются за ответственными исполнителями. С их помощью и с помощью нормативов, если таковые существуют, оценивается продолжительность каждой работы. Затем составляется (сшивается) сетевой график. После упорядочения сетевого графика рассчитываются параметры событий и работ, определяются резервы времени и критический путь. Наконец, проводятся анализ и оптимизация сетевого графика, который при необходимости вычерчивается заново с пересчётом параметров событий и работ.
При построении сетевого графика необходимо соблюдать ряд правил.
1. В сетевой модели не должно быть «тупиковых» событий, то есть событий, из которых не выходит ни одна работа, за исключением завершающего события. Здесь либо работа не нужна и её необходимо аннулировать, либо не замечена необходимость определённой работы, следующей за событием для свершения какого-либо последующего события. В таких случаях необходимо тщательное изучение взаимосвязей событий и работ для исправления возникшего недоразумения.
2. В сетевом графике не должно быть «хвостовых» событий (кроме исходного), которым не предшествует хотя бы одна работа. Обнаружив в сети такие события, необходимо определить исполнителей предшествующих им работ и включить эти работы в сеть.
3. В сети не должно быть замкнутых контуров и петель, то есть путей, соединяющих некоторые события с ними же самими. При возникновении контура (а в сложных сетях, то есть в сетях с высоким показателем сложности, это встречается довольно часто и обнаруживается лишь при помощи ЭВМ) необходимо вернуться к исходным данным и путём пересмотра состава работ добиться его устранения.
4. Любые два события должны быть непосредственно связаны не более чем одной работой-стрелкой. Нарушение этого условия происходит при изображении параллельно выполняемых работ. Если эти работы так и оставить, то произойдёт путаница из-за того, что две различные работы будут иметь одно и то же обозначение. Однако содержание этих работ, состав привлекаемых исполнителей и количество затрачиваемых на работы ресурсов могут существенно отличаться.
В этом случае рекомендуется ввести фиктивное событие и фиктивную работу, при этом одна из параллельных работ замыкается на это фиктивное событие. Фиктивные работы изображаются на графике пунктирными линиями.
5.
![]() |
В сети рекомендуется иметь одно исходное и одно завершающее событие. Если в составленной сети это не так, то добиться желаемого можно путём введения фиктивных событий и работ.
Рисунок 2 Примеры введения фиктивных событий
Фиктивные работы и события необходимо вводить в ряде других случаев. Один из них — отражение зависимости событий, не связанных с реальными работами. Например, работы А и Б (рисунок 2, а) могут выполняться независимо друг от друга, но по условиям производства работа Б не может начаться раньше, чем окончится работа А. Это обстоятельство требует введения фиктивной работы С.
Другой случай — неполная зависимость работ. Например работа С требует для своего начала завершения работ А и Б, на работа Д связана только с работой Б, а от работы А не зависит. Тогда требуется введение фиктивной работы Ф и фиктивного события 3’, как показано на рисунке 2, б.
Кроме того, фиктивные работы могут вводиться для отражения реальных отсрочек и ожидания. В отличие от предыдущих случаев здесь фиктивная работа характеризуется протяжённостью во времени.
Если сеть имеет одну конечную цель, то программа называется одноцелевой. Сетевой график, имеющий несколько завершающих событий, называется многоцелевым и расчет ведется относительно каждой конечной цели. Примером может быть строительство жилого микрорайона, где ввод каждого дома является конечным результатом, и в графике по возведению каждого дома определяется свой критический путь.
2.3 Понятие о пути
Одно из важнейших понятий сетевого графика — понятие пути. Путь — любая последовательность работ, в которой конечное событие каждой работы совпадает с начальным событием следующей за ней работы. Среди различных путей сетевого графика наибольший интерес представляет полный путь — любой путь, начало которого совпадает с исходным событием сети, а конец — с завершающим.
Наиболее продолжительный полный путь в сетевом графике называется критическим. Критическими называются также работы и события, находящиеся на этом пути.
На стадии управления и контроля над ходом выполнения программы основное внимание уделяется работам, находящимся на критическом пути или в силу отставания попавшим на критический путь. Для сокращения продолжительности проекта необходимо в первую очередь сокращать продолжительность работ, лежащих на критическом пути.
2.4 Временные параметры сетевых графиков
Ранний (или ожидаемый) срок свершения события определяется продолжительностью максимального пути, предшествующего этому событию.
Задержка свершения события по отношению к своему раннему сроку не отразится на сроке свершения завершающего события (а значит, и на сроке выполнения комплекса работ) то тех пор, пока сумма срока свершения этого события и продолжительности (длины) максимального из последующих за ним путей не превысит длины критического пути.
Поэтому поздний (или предельный) срок свершения события равен разности максимального времени наступления последующего за работой события и времени работы до этого (будущего) события.
Резерв времени события определяется как разность между поздним и ранним сроками его свершения.
Резерв времени события показывает, на какой допустимый период времени можно задержать наступление этого события, не вызывая при этом увеличения срока выполнения комплекса работ.
Критические события резервов времени не имею, так как любая задержка в свершении события, лежащего на критическом пути, вызовет такую же задержку в свершении завершающего события.
Из этого следует, что для того, чтобы определить длину и топологию критического пути, вовсе не обязательно перебирать все полные пути сетевого графика и определять их длины. Определив ранний срок наступления завершающего события сети, мы тем самым определяем длину критического пути, а, выявив события с нулевыми резервами времени, определяем его топологию.
Если сетевой график имеет единственный критический путь, то этот путь проходит через все критические события, то есть события с нулевыми резервами времени. Если критических путей несколько, то выявление их с помощью критических событий может быть затруднено, так как через часть критических событий могут проходить как критические, так и некритические пути. В этом случае для определения критических путей рекомендуется использовать критические работы.
Отдельная работа может начаться (и окончиться) в ранние, поздние или другие промежуточные сроки. В дальнейшем при оптимизации графика возможно любое размещение работы в заданном интервале, называемом продолжительностью работы.
Очевидно, что ранний срок начала работы совпадает с ранним сроком наступления предшествующего события.
Ранний срок окончания работы совпадает с ранним сроком свершения последующего события.
Поздний срок начала работы совпадает с поздним сроком наступления предшествующего события.
Поздний срок окончания работы совпадает с поздним сроком наступления последующего события.
Таким образом, в рамках сетевой модели моменты начала и окончания работы тесно связаны с соседними событиями соответствующими ограничениями.
Если путь не критический, то он имеет резерв времени, определяемый как разность между длиной критического пути и рассматриваемого. Он показывает, на сколько в сумме могут быть увеличены продолжительности всех работ, принадлежащих этому пути. Отсюда можно сделать вывод, что любая из работ пути на его участке, не совпадающем с критическим путём (замкнутым между двумя событиями критического пути), обладает резервом времени.
Среди резервов времени работ выделяют четыре разновидности.
Полный резерв времени работы показывает, на сколько можно увеличить время выполнения данной работы при условии, что срок выполнения комплекса работ не изменится.
Полный резерв времени работы равен резерву максимального из путей, проходящего через данную работу. Этим резервом можно располагать при выполнении данной работы, если её начальное событие свершится в самый ранний срок, и можно допустить свершение конечного события в его самый поздний срок.
Важным свойством полного резерва времени работы является то, что он принадлежит не только этой работе, но и всем полным путям, проходящим через неё. При использовании полного резерва времени только для одной работы резервы времени остальных работ, лежащих на максимальном пути, проходящем через неё, будут полностью исчерпаны. Резервы времени работ, лежащих на других (немаксимальных по длительности) путях, проходящих через эту работу, сократятся соответственно на величину использованного резерва.
Остальные резервы времени работы являются частями её полного резерва.
Частный резерв времени первого вида есть часть полного резерва времени, на которую можно увеличить продолжительность работы, не изменив при этом позднего срока её начального события. Этим резервом можно располагать при выполнении данной работы в предположении, что её начальное и конечное события свершаются в свои самые поздние сроки.
Частный резерв времени второго вида, или свободный резерв времени работы представляет часть полного резерва времени, на которую можно увеличить продолжительность работы, не изменив при этом раннего срока её конечного события. Этим резервом можно располагать при выполнении данной работы в предположении, что её начальное и конечное события свершатся в свои самые ранние сроки.
Свободным резервом времени можно пользоваться для предотвращения случайностей, которые могут возникнуть в ходе выполнения работ. Если планировать выполнение работ по ранним срокам их начала и окончания, то всегда будет возможность при необходимости перейти на поздние сроки начала и окончания работ.
Независимый резерв времени работы — часть полного резерва времени, получаемая для случая, когда все предшествующие работы заканчиваются в поздние сроки, а все последующие работы начинаются в ранние сроки.
Использование независимого резерва времени не влияет на величину резервов времени других работ. Независимые резервы стремятся использовать тогда, когда окончание предыдущей работы произошло в поздний допустимый срок, а последующие работы хотят выполнить в ранние сроки. Если величина независимого резерва равна нулю или положительна, то такая возможность есть. Если же эта величина отрицательна, то этой возможности нет, так как предыдущая работа ещё не оканчивается, а последующая уже должна начаться. То есть отрицательное значение этой величины не имеет реального смысла. Фактически независимый резерв имеют лишь те работы, которые не лежат на максимальных путях, проходящих через их начальные и конечные события.
Таким образом, если частный резерв времени первого вида может быть использован на увеличение продолжительности данной и последующих работ без затрат резерва времени предшествующих работ, а свободный резерв времена — на увеличение продолжительности данной и предшествующих работ без нарушения резерва времени последующих работ без нарушения резерва времени последующих работ, то независимый резерв времени может быть использован для увеличения продолжительности только данной работы.
Работы, лежащие на критическим пути, так же как и критические события, резервов времени не имеют.

Рисунок 3 Ключ к расчёту секторным методом
Следует отметить, что в случае достаточно простых сетевых графиков кроме табличного метода расчета параметров сетевых графиков, может быть применено секторное представление временных параметров, то есть расчет параметров может быть произведен на самом графике. Каждое событие для этого делится на четыре сектора. В левом секторе события записывают раннее начало работы, в правом — позднее окончание, в верхнем — номер данного события, в нижнем — номер предшествующего события, из которого к данному событию идёт путь максимальной продолжительности. Имеет место, когда в нижнем секторе ставят номер события и верхний сектор не заполняют. Определённые резервы времени записывают под стрелкой в виде дроби: в числителе общий резерв, а в знаменателе частный резерв.
Реально на практике продолжительность работ, фактическое их состояние могут изменяться. При этом может изменяться и ожидаемое время наступления события, окончания работ и критический путь. Зная критический путь, руководство может сосредоточиться на тех работах, которые являются решающими с точки зрения сроков окончания всех работ.
2.5 Анализ и оптимизация сетевого графика
После нахождения критического пути и резервов времени работ и оценки вероятности выполнения проекта в заданный срок должен быть проведён всесторонний анализ сетевого графика и приняты меры по его оптимизации. Этот весьма важный этап в разработке сетевых графиков раскрывает основную идею СПУ. Он заключается в приведении сетевого графика в соответствие с заданными сроками и возможностями организации, разрабатывающей проект.
Оптимизация сетевого графика в зависимости от полноты решаемых задач может быть условно разделена на частную и комплексную. Видами частной оптимизации сетевого графика являются: минимизация времени выполнения комплекса работ при заданной его стоимости; минимизация стоимости комплекса работ при заданном времени выполнения проекта. Комплексная оптимизация представляет собой нахождение оптимального соотношения величин стоимости и сроков выполнения проекта в зависимости от конкретных целей, ставящихся при его реализации.
Вначале рассмотрим анализ и оптимизацию календарных сетей, в которых заданы только оценки продолжительности работ.
Анализ сетевого графика начинается с анализа топологии сети, включающего контроль построения сетевого графика, установление целесообразности выбора работ, степени их расчленения.
Затем проводятся классификация и группировка работ по величинам резервов. Следует отметить, что величина полного резерва времени далеко не всегда может достаточно точно характеризовать, насколько напряжённым является выполнение той или иной работы некритического пути. Всё зависит от того, на какую последовательность работ распространяется вычисленный резерв, какова продолжительность этой последовательности.
Определить степень трудности выполнения в срок каждой группы работ некритического пути можно с помощью коэффициента напряжённости работ.
Коэффициентом напряжённости работы называется отношение продолжительности несовпадающих, но заключённых между одними и теми же событиями, отрезков пути, одним из которых является путь максимальной продолжительности, проходящий через данную работу, а другим — критический путь.
Этот коэффициент может изменяться в пределах от 0 (для работ, у которых отрезки максимального из путей, не совпадающие с критическим путём, состоят из фиктивных работ нулевой продолжительности) до 1 (для работ критического пути).
Обратим внимание на то, что больший полный резерв одной работы (по сравнению с другой) не обязательно свидетельствует о меньшей степени напряжённости её выполнения. Это объясняется разным удельным весом полных резервов работ в продолжительности отрезков максимальных путей, не совпадающих с критическим путём.
Оптимизация сетевого графика представляет процесс улучшения организации выполнения комплекса работ с учётом срока его выполнения. Оптимизация проводится с целью сокращения длины критического пути, выравнивания коэффициентов напряжённости работ, рационального использования ресурсов.
В первую очередь принимаются меры по сокращению продолжительности работ, находящихся на критическом пути. Это достигается:
- перераспределением всех видов ресурсов, как временных (использование резервов времени некритических путей), так и трудовых, материальных, энергетических, при этом перераспределение ресурсов должно идти, как правило, из зон, менее напряжённых, в зоны, объединяющие наиболее напряжённые работы.
Например, можно увеличить сменность работ на «узких» участках строительства. Это мероприятие наиболее эффективно, поскольку позволяет добиться нужного результата при тех же ведущих машинах (экскаваторе, станке и т. д.), только увеличив численность рабочих.
- сокращением трудоёмкости критических работ за счёт передачи части работ на другие пути, имеющие резервы времени;
- пересмотром топологии сети, изменением состава работ и структуры сети.
- обеспечить проведение параллельных (совмещенных) работ;
- разделить широкий фронт работ на более мелкие захватки или участки;
- уменьшить продолжительность программы можно путем изменения применяемой технологии, например, в строительстве, заменой монолитных железобетонных конструкций сборными, другими сборными элементами, изготавливаемыми на заводе.
Проводя корректировку графика надо иметь в виду, что рабочих насыщают ресурсами до определенного предела (чтобы каждый рабочий был обеспечен достаточным фронтом работ и имел возможность соблюдать правила техники безопасности).
В процессе сокращения продолжительности работ критический путь может измениться, и в дальнейшем процесс оптимизации будет направлен на сокращение продолжительности работ нового критического пути и так будет продолжиться до получения удовлетворительного результата. В идеале длина любого из полных путей может стать равной длине критического пути или по крайней мере пути критической зоны. Тогда все работы будут вестись с равным напряжением, а срок завершения проекта существенно сократится.
Самый очевидный вариант частной оптимизации сетевого графика с учётом стоимости предполагает использование резервов времени работ. Продолжительность каждой работы, имеющей резерв времени, увеличивают до тех пор, пока не будет исчерпан этот резерв или пока не будет достигнуто верхнее значение продолжительности. Продолжительность каждой работы целесообразно увеличить на величину такого резерва, чтобы не изменить ранние сроки наступления всех событий сети, то есть на величину свободного резерва времени.
На практике при попытках эффективного улучшения составленного плана неизбежно введение дополнительно к оценкам сроков фактора стоимости работ. Проект может потребовать ускорения его выполнения, что, естественно, отразится на стоимости: она увеличится. Поэтому необходимо определить оптимальное соотношение между стоимостью проекта и продолжительностью его выполнения.
При использовании метода «время–стоимость» предполагают, что уменьшение продолжительности работы пропорционально возрастанию её стоимости. Возрастание стоимости при уменьшении времени называется затратами на ускорение.
Весьма эффективным является использование метода статистического моделирования, основанного на многократных последовательных изменениях продолжительности работ (в заданных пределах) и «проигрывании» на компьютере различных вариантов сетевого графика с расчётами всех его временных параметров и коэффициентов напряжённости работ.
Например, можно взять в качестве первоначального план, имеющий минимальные значения продолжительности работ и, соответственно, максимальную стоимость проекта. А затем последовательно увеличивать продолжительность выполнения комплекса работ путём увеличения продолжительности работ, расположенных на некритических, а затем и на критическом (критических) пути до удовлетворительного значения стоимости проекта. Соответственно, можно взять за исходный план, имеющий максимальную продолжительность работ, а затем последовательно уменьшать их продолжительность до такого приемлемого значения продолжительности проекта.
Процесс «проигрывания» продолжается до тех пор, пока не будет получен приемлемый вариант плана или пока не будет установлено, что все имеющиеся возможности улучшения плана исчерпаны и поставленные перед разработчиком проекта условия невыполнимы.
В настоящее время на практике сеть вначале корректируют по времени, т. е. приводят ее к заданному сроку окончания строительства. Затем приступают к корректировке графика по критерию распределения ресурсов, начиная с трудовых ресурсов.
Следует заметить, что при линейной зависимости стоимости работ от их продолжительности задача построения оптимального сетевого графика может быть сформулирована как задача линейного программирования, в которой необходимо минимизировать стоимость выполнения проекта при ограничении, во-первых, продолжительности каждой работы в установленных пределах, а, во-вторых, продолжительности любого полного пути сетевого графика не более установленного срока выполнения проекта.
3 Построение сетевого графика в масштабе времени
В практике получили распространение сетевые графики, составленные в масштабе времени с привязкой к календарным срокам. При контроле над ходом работ такой график позволит быстро найти работы, выполняемые в определённый период времени, установить их опережение или отставание и в случае необходимости перераспределять ресурсы.
Сетевой график, составленный в масштабе времени, даёт возможность построить графики потребности в ресурсах и тем самым установить соответствие их фактическому наличию. Построение сетевого графика в масштабе времени производится по ранним началам или поздним окончаниям работ и идёт последовательно от исходного события до завершающего.
Привязку сетевого графика к календарю удобно производить при помощи календарной линейки, в которую записываются годы, месяцы и числа (без выходных и праздничных дней). Пользуясь таблицей, можно легко найти календарную дату начала или окончания работы.
В случаях изменений исходных данных и фактического хода работ, сетевой график, составленный применительно к масштабу, вызывает усложнения при его корректировке. Поэтому такой метод применим для сравнительно небольших сетевых графиков.
Для выполнения курсовой работы существуют следующие данные, см. табл. 1:
Таблица 1
Исходные данные
|
№ пп |
Содержание |
Работа |
Длительность | ||
|
Работ |
Коэффициент пересчета |
Обозначение |
Опорная | ||
|
1 |
Изготовление товара, поступление и перевозка на склад |
0,1 |
1 |
Start |
35 |
|
2 |
Заключение контракта |
0,2 |
2 |
Start |
10 |
|
3 |
Оформление паспорта сделки |
0,3 |
3 |
1;2 |
6 |
|
4 |
Подготовка грузовой таможенной декларации (ГТД) |
0,4 |
4 |
1,2 |
8 |
|
5 |
Доставка товаров на границу |
0,5 |
5 |
4 |
2 |
|
6 |
Проверка ГТД и ее подписание на таможне |
0,6 |
6 |
5 |
2 |
|
7 |
Проверка документов в банке и их подписание |
0,7 |
7 |
3 |
3 |
|
8 |
Оплата расходов по доставке |
0,8 |
8 |
6, 7 |
12 |
|
9 |
Предъявление покупателю счета-фактуры |
0,9 |
9 |
6, 7 |
2 |
|
10 |
Списание с учета реализованных товаров |
1 |
10 |
6, 7 |
4 |
|
11 |
Списание накладных расходов |
1,1 |
11 |
6,.7 |
6 |
|
12 |
Зачисление на счет эквивалента в инвалюте |
1,2 |
12 |
9 |
7 |
|
13 |
Коммерческие расчеты |
1,3 |
13 |
12 |
8 |
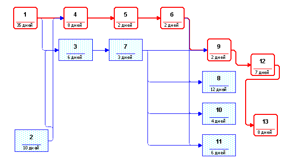
Необходимо построить сетевой график и вычислить его критический путь. Сетевой график строился в программе Microsoft Project.
![]() |
Рисунок 4 Сетевой график по исходным данным
Критический путь указан на отрезке 2-13, который составил 64 дня, см. рис. 5. События критического пути выделены знаком 
, а отрезки пути, более толстыми линиями.

Рисунок 5 Диаграмма Ганта по исходным данным
На рисунке 6 построена диаграмма Ганта, которая дает представление о процессе в машстабе времени, где каждой операции присвоен тип работ.
Определим тип работ каждой из операции, см. табл. 2.
Таблица 2
Определение типа работ операций в терминах сетевого планирования
|
Содержание работ |
Опорная |
Тип работ |
|
Изготовление товара, поступление и перевозка на склад |
Start |
исходная работа |
|
Заключение контракта |
Start |
исходная работа |
|
Оформление паспорта сделки |
1;2 |
фиктивная работа (ожидание) |
|
Подготовка грузовой таможенной декларации (ГТД) |
1,2 |
фиктивная работа (ожидание) |
|
Доставка товаров на границу |
4 |
фиктивная работа (ожидание) |
|
Проверка ГТД и ее подписание на таможне |
5 |
фиктивная работа (ожидание) |
|
Проверка документов в банке и их подписание |
3 |
фиктивная работа (ожидание) |
|
Оплата расходов по доставке |
6, 7 |
фиктивная работа (ожидание) |
|
Предъявление покупателю счета-фактуры |
6, 7 |
фиктивная работа (ожидание) |
|
Списание с учета реализованных товаров |
6, 7 |
фиктивная работа (ожидание) |
|
Списание накладных расходов |
6,.7 |
фиктивная работа (ожидание) |
|
Зачисление на счет эквивалента в инвалюте |
9 |
фиктивная работа (ожидание) |
|
Коммерческие расчеты |
12 |
завершающая работа |
Заключение
На основании вышеизложенного можно утверждать, что методы сетевого планирования и управления обеспечивают руководителей и исполнителей на всех участках работы обоснованной информацией, которая необходима им для принятия решений по планированию, организации и управлению. А при использовании вычислительной техники СПУ является уже не просто одним из методов планирования, а автоматизированным методом управления производственным процессом.
При построении сетевого график был определен критический путь проекта, составляющий 64 дня.
Каждой операции был присвоен свой тип работ в терминах сетевого планирования.
Список литературы
1. Воропаев проектами в России. М.: Аланс, 2002. — 337 с.
2. , Орлова экономико-математические модели. — М.: Компьютер, ЮНИТИ, 2004. — 247 с.
3. Исследование операций в экономике: Учебное пособие для вузов/ , , ; под ред. Проф. . — М.: Банки и биржи, ЮНИТИ, 2003. — 407 с.
4. И., , Савельева методы и модели в планировании. — М.: Экономика, 2002. — 367 с.
5. и др. Модульная программа для менеджеров. Управление программами и проектами. М.: ИНФРА-М, 2000. — 289 с.





