Проектирование информационных систем
Отчет по курсовому проекту
Тема
< Информационная система поддержки центра международного студенческого обмена>
|
Отметка о зачете «__________________» Ст. преподаватель кафедры И3 __________________ «___» _________________ 2008 г. |
Выполнила студентка гр. И 343 / / «___» _________________ 2008 г. |
ОПРЕДЕЛЕНИЯ, ОБОЗНАЧЕНИЯ И СОКРАЩЕНИЯ
ЦМО – центр международного студенческого обмена (International Exchange Student Center)
ПрО – предметная область
UML (Unified Modeling Language) – унифицированный язык моделирования
IT (Information Technology) – информационные технологии
PR (Public Relation) – отношения с общественностью
RUP (Rational Unified Process) — методология разработки программного обеспечения, созданная компанией Rational Software
Содержание
Введение 4
1 Описание предметной области 6
1.1 Центр международного студенческого обмена 6
1.2 Организационная структура предприятия 6
1.3 Документы 7
1.4 Бизнес-процессы 8
2 Концептуальная модель предметной области 9
3 Проблемы предметной области и концепция информационной системы 14
3.1 Проблемы предметной области 14
3.2 Концепция информационной системы 15
3.2.1 Основные понятия 15
3.2.2 Функциональные требования 16
3.2.3 Нефункциональные требования 17
4 Концептуальная модель программного обеспечения информационной системы 18
Введение
Данный курсовой проект посвящен разработке информационной системы поддержки центра международного студенческого обмена. Такой выбор темы курсового проекта обоснован актуальностью, а также личным интересом.
Начиная с октября 2007 года и заканчивая сентябрем 2008 года, я сама являлась участником программы международного студенческого обмена «Camp Adventure» и клиентом ЦМО». Для меня это стало незабываемым опытом. В то же время, я близко познакомилась с процессом участия в международном студенческом обмене, с предметной областью данной организации.
В настоящее время актуальность ЦМО возрастает с каждым годом, о чем ясно говорит статистика. На сегодняшний день, болеестудентов из России участвуют в программах студенческого обмена ежегодно. В то же время, все более четко выявляются проблемы, связанные с информационными потоками любого предприятия. Но, в отличие от большинства предприятий, действующих только на территории России и никак не затрагивающих область международного сотрудничества, в ЦМО решается ряд проблем, связанных с нестабильностью внешнеэкономической и внешнеполитической обстановкой.
В данной курсовой работе будут последовательно рассмотрены предметная область ЦМО, концептуальная модель ПрО и ПО ИС, выявлены проблемы ПрО и разработаны предложения по перечню функций ИС, решающих выявленные проблемы, получена логическая модель ПО ИС и отражены процессы реализации диаграмм на языке UML. В конце будут подведены итоги курсового проектирования и сформулированы предложения по дальнейшему применению проекта ИС.
Создание полнофункциональной ИС будет способствовать решению следующих задач:
- Увеличение клиентской базы;
- Увеличение оперативности работы с клиентами;
- Облегчение работы с потоком информации при предоставлении информационных услуг клиентам;
- Сокращение временных и финансовых затрат на выполнение деятельности ЦМО;
- Автоматизация учета клиентов;
- Модернизация процессов обслуживания.
1 Описание предметной области
1.2 Центр международного студенческого обмена
ЦМО занимается реализацией программ международного студенческого обмена, которые делятся на две большие группы: образовательные программы и программы работы за рубежом.
Образовательные программы предоставляют возможность обучения в языковых школах в следующих странах: Великобритания, Германия, Испания, Италия, Канада, Кипр, Мальта, Франция, Чехия, ЮАР. Участники программ изучают иностранный язык в естественной среде.
Программы работы за рубежом предоставляют возможность легально работать в следующих странах: США, Канада, Греция. Все участники получают рабочую визу J-1, действительную в течение четырех месяцев.
Основные функции ЦМО:
Мониторинг международных программ студенческого обмена.
Установление контактов и обмен информацией с международными организациями и ассоциациями, работающими в области студенческого обмена.
Сбор информации и установление деловых отношений с благотворительными фондами, зарубежными и отечественными фирмами и компаниями, спонсирующими международные программы.
1.3 Организационная структура предприятия
В структуре ЦМО, как и во многих других организациях, существуют четко обозначенные подразделения, во главе которых стоит генеральный директор. Основными подразделениями являются: финансовый отдел, бухгалтерия, отдел IT, отдел управления персоналом, отдел программ международного студенческого обмена, PR-отдел, хозяйственный отдел. Каждый отдел возглавляется своим руководителем.
Финансовый отдел возглавляет финансовый директор. В его подчинении находится экономист по планированию. Финансовый отдел занимается финансовыми операциями, подсчетом прибыли, вложенных средств, коммерческими предложениями. Основные направления деятельности финансового отдела:
- Финансовый менеджмент. Разработка и внедрение эффективной финансовой системы компании. Осуществление контроля эффективного использования финансовых средств компании. Управление финансовыми потоками. Минимизация издержек.
- Финансовое планирование. Осуществление финансового анализа, стратегического и тактического финансового планирования в соответствии с целями и стратегией компании. Создание информационно-аналитической системы планирования и реализации финансовых операций. Финансовый инжиниринг.
- Налоги и аудит. Совместно с главным бухгалтером несет ответственность за правильность, своевременность и оптимальность уплаты налогов в соответствии с российским законодательством. Несет ответственность за разработку системы по оптимальному налогообложению, прогнозирует налогооблагаемую базу. Осуществляет внутренний аудит.
Бухгалтерия разделена на группы: касса и сама бухгалтерия. Бухгалтерию возглавляет главный бухгалтер, имеющий в подчинении двух бухгалтеров и кассира. Касса непосредственно связана с работой наличных денежных средств. Сама же бухгалтерия работает с документальным учётом, учётом хозяйственных средств и объектов учёта.
Отдел IT возглавляет руководитель отдела, в его подчинении находятся системный администратор и программисты-операторы.
Отдел управления персоналом возглавляется специалистом по персоналу, занимается подбором персонала, консультированием желающих устроиться на работу.
В PR-отдел входит PR-специалист, который обеспечивает продвижение ЦМО на рынке услуг.
В подчинении руководителя отдела программ обмена находятся менеджер программы Work&Travel и консультанты Work&Travel и менеджер образовательных программ и подчиненные ему консультанты.
В хозяйственный отдел входит заведующий и уборщица.
Организационная структура предприятия отображена в Приложении 1.
1.4 Документы
В процессе осуществления профессиональной деятельности в ЦМО используются следующие документы:
- Договора с клиентами:
- Договор об оказании тестирования и информационных услуг
- Договор об оказании услуг
- Договор со спонсорской организацией.
- Акт об оказании услуг.
- Квитанции об оплате услуг.
- Кассовые чеки.
Также ЦМО занимается подготовкой документов, которые требует Спонсорская организация и Консульство Соединенных Штатов Америки.
1.5 Бизнес-процессы
В ходе обследования деятельности по обслуживанию клиентов ЦМО были выявлены следующие основные процессы:
- Проведение презентаций для ознакомления потенциальных клиентов с предоставляемыми программами.
- Проведение тестирования клиента для выявления уровня знания английского языка; на основании тестирования определяется, может ли клиент участвовать в программе.
- Предоставление информационных услуг клиенту.
- Подготовка документов, требуемых Консульством Соединенных Штатов Америки (для визы J-1) и Спонсорской организацией (для работодателей).
- Оплата клиентом услуг, клиенту предоставляется кассовый чек об оплате.
- Предоставление клиенту предложения о работе и данных о работодателе.
2 Концептуальная модель предметной области
На основе предметной области, представленной в Разделе 1, приведем ряд необходимых высказываний.
Таблица 1 Перечень необходимых высказываний о предметной области
|
№ |
Необходимые высказывания |
|
1 |
Предметная область определяется предоставлением услуг в ЦМО |
|
2 |
Клиенту предлагаются различные виды программ |
|
3 |
При выборе программы клиент руководствуется критериями качества |
|
4 |
Консультант предоставляет информационные услуги клиенту при выборе программы |
|
5 |
Консультант и клиент обговаривают условия договора |
|
6 |
Консультант предоставляет клиенту квитанцию на уплату услуги |
|
7 |
Кассир выполняет расчет предоставленных услуг |
|
8 |
В процессе расчета кассир вводит номер квитанции и код услуги в расчетно-кассовый терминал, где формируется требование на оплату и подсчитывается сумма |
|
9 |
Оплата производится наличными деньгами |
|
10 |
После получения наличных, кассир посредством расчетного-контрольного аппарата печатает чек с указанием суммы сдачи, передает чек и сумму сдачи клиенту |
|
11 |
Клиент и ЦМО заключают договор на оказании соответствующих услуг |
|
12 |
После указания услуг по договору в полном объеме и надлежащим образом клиент и ЦМО заключают акт об указании услуг |
Необходимые высказывания, приведенные в Таблице 1, будут представлены UML-диаграммами:
- Диаграммой вариантов использования, моделирующих функциональную (процессную) структуру ПрО посредством вариантов использования и отношений между ними;
- Диаграммой активности, моделирующих алгоритмы ключевых процессов ПрО средствами вариантов использования;
- Диаграммой классов, моделирующих отношения ключевых объектов средствами диаграмм классов.
Модель ПрО содержит ключевые понятия проектируемой системы:
ЦМО – агент Спонсорской организации, действующий в интересах и от имени Спонсора. Менеджер программ по обмену студентами – сотрудник ЦМО, осуществляющий работу со Спонсором. Спонсор – внешняя организация, непосредственно отвечающая за реализацию и проведение Программы на территории другой страны, обладающая всеми необходимыми разрешениями уполномоченных органов государственной власти другой страны; создана, чтобы способствовать укреплению взаимопонимания, дружбы и образования путем программ по обмену студентами. Программа – программа международного студенческого обмена. Консультант – сотрудник ЦМО, предоставляющий информационные услуги клиенту. Клиент – человек, желающий получить услуги, предоставляемые ЦМО. Кассир – сотрудник компании, осуществляющий оплату услуг в ЦМО. Чек – бумажный документ, выдаваемый клиенту после оплаты услуги. Лицевой счет - счет в банке для перевода денег спонсорской организации при оплате заказанных услуг. Договор – бумажный документ, подтверждающий исполнение Клиентом и ЦМО соответствующих обязательств. Акт об указании услуг – бумажный документ, подтверждающий, что все услуги по договору оказаны в полном объеме и надлежащим образом. Офис ЦМО – место предоставления информационных услуг клиенту и заключения договоров. Торговая операция – продажа услуги клиентам.
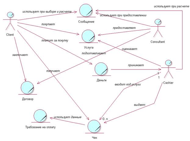
Рисунок 1 Диаграмма вариантов использования
На Рис. 1 представлена диаграмма вариантов использования, представляющая процессную модель ПрО.

Рисунок 2 Диаграмма активности, моделирующая процесс заключения договора на услуги
Пооперационное моделирование процесса заключения договора на услуги, выполненное посредством диаграммы активности (Рис. 2), отражает потоки управления, т. е. последовательность выполнения операций или бизнес-логику.
Рисунок 3 Диаграмма классов объектов ПрО
Моделирование отношений ключевых объектов ПрО, выполненное посредством диаграммы классов (Рис. 3), отражает объекты, на основе которых определяются основные понятия концепции ИС.
3 Проблемы предметной области и концепция информационной системы
3.1 Проблемы предметной области
В данном разделе будет проведен предметный анализ предметной области. Проблемный анализ должен осуществляться с точки зрения менеджеров ЦМО, которые заинтересованы в решение ряда проблем управления производством путем применения ИС.
Необходимо помнить, что цель курсового проекта – проект ИС, которая посредством своих функциональных возможностей решает полностью или частично существующие при выполнении бизнес-процессов проблемы.
Под проблемой понимается некоторое препятствие, которое либо стоит на пути достижения цели, либо требует дополнительных ресурсов для ее достижения (под целью понимают выполнение бизнес-плана).
Исходным материалом для проблемного анализа ПрО являются диаграммы модели ПрО, разработанные в результате решения задачи концептуального моделирования ПрО (см. Раздел 2). Основной диаграммой, которую необходимо анализировать на предмет выяления проблем, является диаграмма активности, раскрывающая ключевые варианты использования ПрО. В процессе анализа диаграммы активности необходимо определить потоки управления бизнес-процессов, информационные потоки и материальные потоки. На основе полученных знаний будут определены препятствия, которые существуют при движении информации (в информационных потоках), которые сказываются на эффективности выполнения бизнес-процесса (варианта использования) или вообще препятствуют получению его выходного результата.
Результат проблемного анализа - перечень проблем и их краткое описание – служит исходным материалом для разработки концепции ИС.
В результате анализа диаграмм модели ПрО (Рис. 1 – Рис. 3) были определены следующие проблемы:
1. Необоснованные затраты времени кассира на ввод кода услуги и номера квитанции в кассовый аппарат.
2. Высокая вероятность ошибок ручного ввода кода услуги и номера квитанции, что приводит к затратам времени на их устранение.
3. Данные чека несут мало информации и остаются на бумажном носителе в кассовом аппарате, что затрудняет получение оперативных данных о заключении сделок.
3.2 Концепция информационной системы
Концепцию ИС иногда называют моделью требований или моделью желаемого результата. Содержание концепции (модели желаемого результата), используемой в процессе проектирования курсового проекта, определяет первую модель ИС и упрощенно выполняет функции технического задания и описания постановки задач.
Концепция ИС содержит набор требований, сгруппированный в три подраздела:
- основные понятия, которые должна использовать в процессе функционирования ИС;
- функциональные требования (или функциональные возможности), которыми должна удовлетворять (обладать) ИС для того, чтобы успешно решать проблемы;
- нефункциональные требования, которые определяют другие аспекты построения ИС (режимы работы, среда разработки, типовую архитектуру, используемые форматы данных и т. п.).
3.2.1 Основные понятия
В данном разделе будут приведены определения основных понятий, которые должны использоваться для описания функционирования и разработки ИС. Перечень основных понятий и их определения являются результатом следующих взаимосвязанных работ:
1) анализа перечня и определений основных понятий, выделенных при решении задачи концептуального моделирования ПрО;
2) анализа типовых понятий и средств, используемых информационными технологиями для информационной поддержки (автоматизации бизнес-процессов).
Основные понятия:
Консультант – сотрудник ЦМО, предоставляющий информационные услуги клиенту. Спонсор – внешняя организация, непосредственно отвечающая за реализацию и проведение Программы на территории другой страны, обладающая всеми необходимыми разрешениями уполномоченных органов государственной власти другой страны; создана, чтобы способствовать укреплению взаимопонимания, дружбы и образования путем программ по обмену студентами. Клиент – потребитель услуг в ЦМО. Кассир – сотрудник компании, осуществляющий оплату услуг в ЦМО. Программа – программа международного студенческого обмена. Квитанция – документ, выдаваемый клиенту, подтверждающий сумму оплаты. Код услуги – уникальный номер, присвоенный услуге. Брошюра - книжное издание небольшого объема, содержащее рекламную информацию об предоставляемых услугах. Чек – бумажный документ, выдаваемый клиенту после оплаты услуги. Договор – бумажный документ, подтверждающий исполнение Клиентом и ЦМО соответствующих обязательств.3.2.2 Функциональные требования
В данном разделе содержится перечень функциональных возможностей (функций), которыми должна обладать ИС для успешного решения проблем, выявленных в результате проблемного анализа ПрО.
Функциональные требования являются ключевым компонентом модели требований ИС (модели желаемого результата). Согласно положениям методологии RUP, модель требований есть результат процесса разработки требований, в ходе которого разрабатывается бизнес-модель (модель ПрО), определяются роли бизнес – акторов и только затем формируются требования к системе в виде вариантов использования ИС. Модель ПрО отражает предоставление услуг в ЦМО и представлена рядом диаграмм (Рис. 1 - Рис. 3). Роли бизнес - акторов заданы перечнем операций и отражены на диаграмме активности (Рис. 3) в областях, отделенных друг от друга вертикальными линиями и имеющих соответствующие ролям названия (консультант, клиент, кассир).
ИС должна обладать следующими функциональными возможностями:
1) Формировать электронное требование на оплату посредством считывания сканером штрих - кода с квитанции и последующего связывания его с записью из каталога услуг;
2) Формировать кассовый чек оплаты на основе электронного требования на оплату услуги; в чеке должны содержаться код услуги, номер договора и номер квитанции.
3.2.3 Нефункциональные требования
В данном разделе содержится перечень нефункциональных требований к возможностям ИС, условиям ее функционирования, ограничениям реализации, требования к производительности, надежности, расширяемости, режим работы и т. п.
Нефункциональные требования:
- Возможность расширения системы;
- Безопасность работы информационной системы, т. е. создание списка сотрудников и соответствующих прав доступа;
- Использование современного аппаратного обеспечения;
- Удобный интуитивно-понятный интерфейс.
4 Концептуальная модель программного обеспечения информационной системы
Таблица 2 Назначение классов концептуальной модели
|
№ |
Наименование класса |
Назначение класса |
|
Слой представления | ||
|
1. |
BarCode-Cashier |
Граничный класс, отвечающий за обработку результатов сканирования штрих-кода |
|
2. |
E-Cashier |
Граничный класс, отвечающий за отображение формы требования, атрибутов, параметров и результатов поиска требований оплаты |
|
3. |
E-Consultant |
Граничный класс, отвечающий за отображение формы каталога услуг, параметров для поиска и результатов поиска услуг в каталоге |
|
4. |
Controller |
Управляющий класс, методы которого отвечают за управление приложения в целом |
|
5. |
Rules |
Класс хранения, содержащий данные бизнес-правил приложения |
|
Слой предметной области | ||
|
4. |
ServerCall |
Граничный класс, отвечающий за взаимодействие с классам слоя ПрО, размещаемых на сервере приложения |
|
E-Order |
Класс хранения, содержащий ключевые данные требований на оплату | |
|
5. |
E-OrderAttr |
Класс хранения, содержащий данные атрибутов услуги в требовании на оплату |
|
E-Service |
Класс хранения, содержащий ключевые данные об услугах в каталоге | |
|
E-ServiceSpecification |
Класс хранения, содержащий характеристики услуг в каталоге | |
|
E-ServiceCategorization |
Класс хранения, содержащий категории услуг в каталоге | |
|
6. |
E-Emloyee |
Класс хранения, содержащий данные сотрудников, которые являются пользователями ИС |
|
7. |
E-AccessList |
Класс хранения, содержащий права доступа пользователей ИС |
|
Слой источника данных | ||
|
8. |
Sluice |
Граничный класс, отвечающий за поставку данных из БД для объектов ПрО, сохранение изменений (ввод) в БД |



