Соглашение
о взаимодействии Интернет-сервиса ФНС России и Интернет-сервиса Банка при осуществлении платежей физических лиц, администрируемых налоговыми органами
«___» ___________2011г.
Федеральная налоговая служба, далее - ФНС России, , действующего на основании Положения о Федеральной налоговой службе, утвержденного постановлением Правительства Российской Федерации , с одной стороны, и «Наименование банка», далее – Банк, в лице _______________________ __________________________, действующего на основании ________________________________________________, с другой стороны, вместе именуемые “Стороны”, заключили настоящее Соглашение о нижеследующем.
1. Предмет соглашения
1.1. ФНС России предоставляет Банку, заключившему договор присоединения к Правилам оказания Федеральным казначейством информационных услуг (далее – Договор присоединения), данные из интернет-сервисов ФНС России для формирования платежных поручений на перечисление в бюджетную систему Российской Федерации налогов (сборов) и иных платежей физических лиц, администрируемых налоговыми органами (далее – платежи), а Банк, используя собственные программные средства, дополняет необходимые сведения о плательщике и осуществляет перечисление денежных средств в бюджетную систему Российской Федерации с оформлением в установленном порядке полноформатного платежного поручения по каждому физическому лицу.
1.2. Данные из интернет-сервисов ФНС России, (далее – информация) представляют собой:
§ уникальный индекс документа;
§ реквизиты получателя платежа;
§ сумма платежа;
§ реквизиты плательщика, в случае оплаты сумм задолженности по налогам и сборам.
1.3. Предоставляемая Банку информация не содержит налоговой и иной охраняемой законом тайны.
1.4. Схема взаимодействия, Формат и способ передачи информации, а также Протокол информационного обмена представлены в приложениях 1,2,3 к настоящему Соглашению.
2. Обязательства Сторон
2.1. ФНС России обязуется:
2.1.1. Размещать на страницах интернет-сервисов функциональную ссылку на интернет-сервис Банка в течение 20 рабочих дней с момента подписания настоящего Соглашения.
2.1.2. Размещать на страницах интернет-сервисов ссылки на информацию об отсутствии комиссии за совершение платежа и об осуществлении платежа только клиентом Банка.
2.1.3. Устанавливать требования к баннеру и обязательной информации Банка, размещаемой в интернет-сервисах.
2.1.4. Передавать Банку достоверную информацию в электроном виде, подписанную квалифицированной усиленной электронной подписью (далее – ЭП) для формирования расчетных документов.
2.2. Банк обязуется:
2.2.1. Предоставить ФНС России для размещения в интернет-сервисе баннер и исчерпывающую информацию об условиях проведения платежа с параметрами и в форматах, установленных ФНС России, в течение 10 рабочих дней с момента подписания настоящего Соглашения.
2.2.2. Предоставить адрес (url) для вызова интернет-сервиса Банка и обеспечивать его доступность.
2.2.3. Осуществлять посредством интернет-сервиса Банка формирование и отправку по каждому физическому лицу полноформатных платежных поручений с информацией о принятых платежах, подписанных ЭП.
2.2.4. Проводить самостоятельную аутентификацию плательщиков.
2.2.5. Проводить платежи только клиентов Банка.
2.2.6. При осуществлении платежей по Соглашению не взимать комиссию с клиента.
2.2.7. Ежедневно, в течение одного операционного дня после приема платежа через интернет-сервис Банка, на основании представленных ФНС России данных, перечислять денежные средства на счета соответствующих управлений Федерального казначейства.
2.2.8. Предоставить ФНС России заверенную копию заключенного Банком Договора присоединения.
3. Ответственность Сторон
3.1. За неисполнение или ненадлежащее исполнение своих обязанностей по настоящему Соглашению Стороны несут ответственность в соответствии с законодательством Российской Федерации.
3.2. Споры, возникающие между Сторонами, связанные с исполнением Соглашения, разрешаются в порядке, предусмотренном действующим законодательством Российской Федерации.
3.3. Банк не несет ответственности за несоответствие информации, представленной ФНС России согласно п. 2.1.4 Соглашения.
3.4. В случае возникновения форс-мажорных обстоятельств (стихийных бедствий; аварий; пожаров; массовых беспорядков; повреждений линий связи; забастовок; военных действий; противоправных и иных действий третьих лиц); вступления в силу законодательных актов, постановлений и распоряжений органов государственной власти, препятствующих выполнению Сторонами обязательств по настоящему Соглашению, а также других обстоятельств, не зависящих от воли Сторон и препятствующих выполнению Сторонами своих обязательств по настоящему Соглашению, Стороны освобождаются от ответственности за неисполнение или ненадлежащее исполнение взятых на себя обязательств по настоящему Соглашению. Проведение операций по Соглашению приостанавливается на время действия форс-мажорных обстоятельств и возобновляется после прекращения их действия.
4. Прочие условия
4.1. Стороны обязуются не разглашать сведения, полученные в процессе исполнения Соглашения. Стороны договорились, что представляемая Сторонами друг другу информация, связанная с предметом настоящего Соглашения, считается конфиденциальной, и обязуются принять все необходимые и достаточные меры, чтобы предотвратить разглашение полученной информации третьим лицам.
4.2. Стороны договорились при организации взаимодействия и координации деятельности руководствоваться следующими принципами:
4.2.1. обязательность выполнения требований законодательства Российской Федерации в области информационной безопасности;
4.2.2. обеспечение достоверности информации и своевременности ее предоставления;
4.2.3. постоянный контроль за обеспечением уровня защищенности информации;
4.2.4. обязательность и безупречность исполнения достигнутых сторонами договоренностей.
4.4. Стороны письменно уведомляют друг друга о готовности к информационному обмену после проведения необходимых подготовительных мероприятий, связанных с организацией такого обмена.
5. Срок действия соглашения и порядок его расторжения
5.1. Соглашение вступает в силу с момента его подписания обеими Сторонами и действует в течение неопределенного времени.
5.2. По взаимному согласию Сторон в Соглашение могут вноситься изменения и дополнения.
5.3. Каждая из сторон вправе расторгнуть Соглашение в одностороннем порядке письменно уведомив другую Сторону о расторжении Соглашения не позднее, чем за 3 (три) месяца до даты его расторжения.
5.4. ФНС России вправе расторгнуть Соглашение в одностороннем порядке письменно уведомив Банк о расторжении Соглашения за сутки до его расторжения в случае прекращения действия заключенного Банком Договора присоединения.
5.4. Соглашение составлено в двух экземплярах, имеющих равную юридическую силу, по одному для каждой из Сторон.
5.5. Все приложения к Соглашению являются его неотъемлемой частью.
6. Адреса и банковские реквизиты Сторон
Федеральная налоговая служба Банк
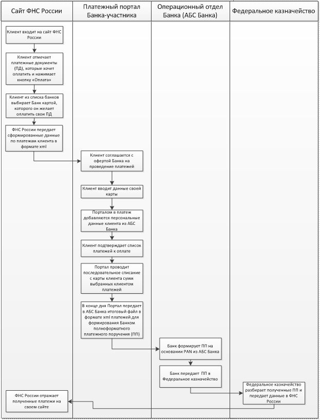
Приложение 1
схема взаимодействия

1. Клиент входит на сайт ФНС России.
2. Клиент отмечает платежи, которые собирается оплатить, выбирает банк и выбирает в качестве способа оплаты оплату через кредитную организацию (КО).
3. Сайт ФНС России формирует страницу с html формой для POST запроса на страницу портала КО.
4. Портал КО запоминает данные с сайта ФНС России.
5. Портал КО:
a. проверяет ЭП для каждого из переданных платежных документов;
b. проверяет структуру данных для каждого платежа.
6. На основании номера карты Банк включает в платежные поручения по платежам недостающие реквизиты для формирования полноформатного платежного поручения: фамилию, имя, отчество клиента, адрес места жительства.
7. Банк формирует полноформатное платежное поручение для последующего перечисления денежных средств на счета соответствующих УФК.
8. После получения информации из соответствующих УФК ФНС России отражает оплаченные платежи на своем сайте.
Приложение 2
Формат и способ передачи информации
При выборе на сайте ФНС России операции по оплате клиент перенаправляется на Портал КО HTTP Post запросом. Post запрос должен содержать поле PayInfo, в котором передается xml в кодировке utf-8. Xml должен соответствовать структуре описанной в приложении 3 настоящего документа и проходить валидацию по xsd УФЭБС версии 2.4.9 без учета поля dsig:SigValue.
Поле dsig:SigValue должно быть в каждой группе ED101, т. е. для каждого платежа свое. Данное поле содержит ЭП платежа. Правила подписания платежей более подробно описаны в документе “Обмен с кредитными организациями и другими клиентами банка России ” версии 2.4.9. Подпись должна осуществляться с помощью средства криптографической защиты информации совместимого с Крипто-ПРО CSP.
Приложение 3
Протокол информационного обмена
1. Входные данные
Назначение
Данный интерфейс используется для передачи в систему ЕРИБ документа(ов), который(ые) впоследствии будет(ут) оплачен(ы).
Ответное сообщение не требуется.
|
Элемент |
Тип |
Комментарий |
Кратность |
Атрибут | ||||
|
<PacketEPD> |
Список документов |
[1] | ||||||
|
EDNo |
EDNumberType |
Номер ЭД в течение опердня |
[1] |
да | ||||
|
EDDate |
DateType |
Дата составления ЭД |
[1] |
да | ||||
|
EDAuthor |
EDDrawerIDType |
Уникальный идентификатор составителя ЭД. Всегда передается 1. |
[1] |
да | ||||
|
EDQuantity |
EDQuantityType |
Количество ЭПД в пакете |
[1] |
да | ||||
|
Sum |
KopeckAmountType |
Общая сумма ЭПД в пакете |
[1] |
да | ||||
|
SystemCode |
TwoDigitCodeType |
Признак системы обработки Фиксированное значение “99” |
[1] |
да | ||||
|
ED101 |
Платежное поручение |
[1-n] | ||||||
|
TransKind |
TransactionKindCodeType |
Вид операции Фиксированное значение "01" |
[1] |
да | ||||
|
Priority |
PaytPriorityCodeType |
Очередность платежа Фиксированное значение "0" |
[1] |
да | ||||
|
ReceiptDate |
DateType |
Дата выставления плательщику счета |
[1] |
да | ||||
|
PaytKind |
OneDigitCodeType |
Вид платежа Фиксированное значение "0" |
[1] |
да | ||||
|
Sum |
KopeckAmountType |
Сумма платежа |
[1] |
да | ||||
|
dsig:SigValue |
xs:base64Binary |
Подпись документа(начиная с ED101). |
[1] | |||||
|
Purpose |
Max210TextType |
Текстовое описание платежа для отображения клиенту при оплате. |
[1] | |||||
|
DepartmentalInfo |
Поля, передаваемые с сайта ФНС России |
[1] | ||||||
|
DrawerStatus |
DrawerStatusCodeTextType |
Статус составителя расчетного документа |
[1] |
да | ||||
|
CBC |
CBCIDTextType |
Код бюджетной классификации (поле 104). КБК, по которому учитывается платеж (сбор). |
[1] |
да | ||||
|
OKATO |
OKATOIDTextType |
Код муниципального образования ОКАТО заполняется в соответствии с Общероссийским классификатором объектов административно-территориального деления. |
[1] |
да | ||||
|
PaytReason |
TaxPaytReasonCodeTextType |
Основание платежа |
[1] |
да | ||||
|
TaxPeriod |
TaxPeriodCodeTextType |
Период |
[1] |
да | ||||
|
DocNo |
TaxDocIDTextType |
Номер документа |
[1] |
да | ||||
|
DocDate |
TaxDocDateCodeTextType |
Дата документа |
[1] |
да | ||||
|
TaxPaytKind |
TaxPaytKindCodeTextType |
Тип платежа |
[1] |
да | ||||
|
Payer |
Реквизиты плательщика |
[1] | ||||||
|
INN |
INNIDTextType |
ИНН клиента[1] |
[1] |
да | ||||
|
Фамилия, имя отчество плательщика1 | ||||||||
|
Адрес регистрации плательщика1 | ||||||||
|
Payee |
Реквизиты получателя |
[1] | ||||||
|
Name |
Max160TextType |
Наименование получателя |
[1] | |||||
|
Bank | ||||||||
|
BIC |
BICRUIDType |
БИК банка получателя |
[1] |
да | ||||
|
CorrespAcc |
AccountNumberRUIDType |
Номер корреспондентского счета |
[1] |
да | ||||
|
PersonalAcc |
AccountNumberRUIDType |
Лицевой счет получателя |
[1] |
да | ||||
|
INN |
INNIDTextType |
ИНН получателя |
[1] |
да | ||||
|
KPP |
KPPIDTextType |
Код постановки на учет (КПП) получателя |
[1] |
да | ||||
2. Типы данных
|
Обозначение |
Базовый Тип |
Описание |
|
EDNumberType |
xs:integer |
Число. Номер электронного документа. Целое, до 9 разрядов. |
|
DateType |
xs:date |
Дата. [ГОСТ ИСО ]. Формат CCYY-MM-DD – CC – обозначает две первые цифры года; – YY – обозначает две последние цифры года; – MM – обозначает месяц в виде двузначного числа; – DD – обозначает день месяца в виде двузначного числа; |
|
EDDrawerIDType |
xs:string |
Цифровой код из 10 знаков. |
|
EDQuantityType |
xs:integer |
Количество. Количество электронных документов в пакете ЭД или ЭСИД. Целое, от 1 до 9 разрядов. |
|
KopeckAmountType |
xs:integer |
Сумма. В копейках. Положительное целое число, до 18 разрядов. |
|
TwoDigitCodeType |
xs:string |
Код. Двузначный код значения реквизита. Цифровой, 2 значный. |
|
TransactionKindCodeType |
xs:string |
Код. Вид операции. [Шифр документа]. Цифровой, 2 значный. |
|
PaytPriorityCodeType |
xs:string |
Код. Очередность платежа. (0 - очередность не указана, 1-6). |
|
OneDigitCodeType |
xs:string |
Код. Однозначный код значения реквизита. Цифровой, 1 значный. |
|
Max210TextType |
xs:string |
Текст. Строка, до 210 символов. |
|
DrawerStatusCodeTextType |
xs:string |
Код. Статус составителя расчетного документа. Текстовый, 1-2 значный. |
|
CBCIDTextType |
xs:string |
Идентификатор. Код бюджетной классификации Текстовый, до 20 символов. |
|
OKATOIDTextType |
xs:string |
Идентификатор. Код муниципального образования ОКАТО. Текстовый, от 1 до 11 символов. |
|
TaxPaytReasonCodeTextType |
xs:string |
Код. Основание платежа. Текстовый, 1-2 значный. |
|
TaxPeriodCodeTextType |
xs:string |
Код. Период. Строка, от 1 до 10 символов. |
|
TaxDocIDTextType |
xs:string |
Идентификатор. Номер документа. Текстовый, до 15 символов. |
|
TaxDocDateCodeTextType |
xs:string |
Код. Дата документа. Строка, до 10 символов. |
|
TaxPaytKindCodeTextType |
xs:string |
Код. Тип платежа. Текстовый, 1-2 значный. |
|
INNIDTextType |
xs:string |
Индивидуальный номер плательщика; ИНН. Текстовый, до 12 символов. |
|
Max160TextType |
xs:string |
Текст. Строка, до 160 символов. |
|
BICRUIDType |
xs:string |
Банковский идентификационный код; БИК. Цифровой, 9 значный. |
|
AccountNumberRUIDType |
xs:string |
Номер счета. Текстовый, 20 символов. |
|
Character |
xsd:string |
xmlns:xsd=http://www. w3.org/2001/XMLSchema В типе Character указывается, что элемент содержит количество символов до определенного максимума, независимо от количества байт, требуемых для представления каждого символа. Число после дефиса означает максимальное число символов. Например, C-12 указывает, что в элементе может быть до 12 символов. Тип C-∞ указывает, что в элементе содержится произвольное количество символов. |
|
Narrow Character |
xsd:string |
xmlns:xsd=http://www. w3.org/2001/XMLSchema Тип Narrow Character имеет по сравнению с типом character дополнительное ограничение, что допустимы символы только из набора ISO Latin-1. |
|
datetime |
xsd:datetime |
xmlns:xsd=http://www. w3.org/2001/XMLSchema |
|
date |
xsd:date |
xmlns:xsd=http://www. w3.org/2001/XMLSchema |
|
Long |
xsd:long |
xmlns:xsd=http://www. w3.org/2001/XMLSchema Тип Long предназначен для целых чисел в диапазоне от – до . |
|
UUID |
xsd:string (32) |
Элементы UUID базируются на типе Narrow Character и представляет собой шестнадцатиричное число с длиной 32 символа. Значение должно соответствовать регулярному выражению «[0-9a-fA-F]{32}». Значение не должно содержать дефисов. Пример: abcdefabcdef |
|
State |
С-10 |
Статус документа. Возможные значения: DISPATCHED – в обработке SUCCESSED – исполнен REFUSED – отказан RECALLED – отозван ERROR – ошибка при исполнении. |
[1] информация передаётся в случае оплаты сумм задолженности по налогам и сборам.



