Интеллектуальная собственность
1. Введение. Основные понятия и положения
2. Учет нематериальных активов
3. Авторское право. Смежные права
4. Патентное право
5. Права на специальные РИД
6. Права на средства индивидуализации юридических лиц, товаров, работ, услуг и предприятий
7. Стоимостная оценка прав на результаты интеллектуальной деятельности
8. Реализация прав РФ на результаты интеллектуальной деятельности после вступления в ВТО
9. Список литературы
Приложение. Значение четвертой части Гражданского кодекса РФ
1. Введение. Основные понятия и положения
1) произведения науки, литературы и искусства; Автором РИД признается гражданин, творческим трудом которого создан такой результат. Не признаются авторами РИД граждане:
Авторство и имя автора охраняются бессрочно. 1) предоставление лицензиату права использования РИД с сохранением за лицензиаром права выдачи лицензий другим лицам (простая (неисключительная) лицензия); Если лицензионным договором не предусмотрено иное, лицензия предполагается простой (неисключительной).
Защита исключительных прав на РИД осуществляется, в частности, путем предъявления требования: 1) о признании права – к лицу, которое отрицает или иным образом не признает право, нарушая тем самым интересы правообладателя; Права на РИД взаимосвязаны с трудовым, наследственным, административным и др. видами гражданского права. Важным фактором является и то, что инновационное развитие науки и техники приводит к созданию результатов, не подпадающих под критерии охраноспособности, принятые в патентном праве или авторском праве (копирайте). Обновление и развитие нормативно-правовой базы должно результативно и эффективно обеспечивать защиту прав на РИД и средства индивидуализации (фирменное наименование, товарный знак/знак обслуживания, наименование места происхождения товара, коммерческое обозначение) в т. ч. и на неизвестные ранее объекты.
Цели обучения включают:
Вторая, актуализированная редакция модуля существенно доработана по сравнению с предыдущей. Учтены последние изменения в российском законодательстве. Уточнен ряд формулировок в соответствии с современными реалиями гражданского права и хозяйственного оборота продукции предприятий. Полностью переписаны разделы, посвященные различным РИД и средствам индивидуализации.
собственность из движимых вещей (личные вещи, транспортные средства); Обоюдный интерес авторов (к признанию) и общества (к результатам творчества, интеллектуальной деятельности) привел к необходимости создания механизмов и процедур регулирования правоотношений в области интеллектуальной собственности между различными субъектами.
В отличие от всех остальных прав, перечисленных выше, ни одно национальное законодательство или международный договор не дают какого-либо права на собственность применительно к научным открытиям, однако научное сообщество нередко присваивает открытиям имена их первооткрывателей (декартова система координат, цикл Карно, Парето-оптимум, пастеризация, периодическая таблица элементов Менделеева и т. д.).
Основные законодательные акты нашей страны в области интеллектуальной собственности рассмотрены в последующих разделах. Исключительное право – это право обладателя разрешать или запрещать использование того или иного РИД. Основные составляющие права на РИД и их содержание: Исключительные имущественные права. Экономический и правовой аспекты заключаются в том, что эти права отделимы от автора, имеют пространственно-временные ограничения. Передача прав сопровождается соответствующим возмещением. Общие признаки объектов интеллектуальной собственности как результатов интеллектуальной деятельности следующие.
Поэтому отнесение к нематериальным активам (НМА) организации квалификации ее персонала, как это иногда встречается в литературе, ошибочно как с формальной точки зрения (не предусмотрено правилами бухгалтерского учета), так и по содержанию. Знания, умения и навыки людей относятся к одной из составляющих понятия интеллектуального капитала, применяемого в инновационном и стратегическом менеджменте. В то же время следует отметить существенное возрастание в последние десятилетия роли НМА в капитализации современных фирм и компаний. Доля НМА в них может достигать очень высоких значений (до 90%). НМА могут быть вкладом в уставный капитал, субъектом гражданско-правовых сделок, на них могут обращаться имущественные иски, они могут амортизироваться, включаясь в состав затрат (ускоренная амортизация для законного снижения налога на прибыль). Управление НМА согласно законодательству нашей страны более подробно будет рассмотрено далее. |
2. Учет нематериальных активов
|
Результаты интеллектуальной деятельности и иные объекты интеллектуальной собственности (исключительные права на них) - как объект налогообложения |
В соответствии с пунктом 3 статьи 257 Налогового кодекса РФ в целях главы 25 Налогового кодекса РФ нематериальными активами признаются приобретенные и (или) созданные налогоплательщиком результаты интеллектуальной деятельности и иные объекты интеллектуальной собственности (исключительные права на них), используемые в производстве продукции (выполнении работ, оказании услуг) или для управленческих нужд организации в течение длительного времени (продолжительностью свыше 12 месяцев).
Для признания нематериального актива необходимо:
• наличие способности приносить налогоплательщику экономические выгоды (доход);
• наличие надлежаще оформленных документов, подтверждающих существование самого нематериального актива и (или) исключительного права у налогоплательщика на результаты интеллектуальной деятельности (в том числе патенты, свидетельства, другие охранные документы, договор уступки (приобретения) патента, товарного знака).
К нематериальным активам, в частности, относятся (пункт 3 статьи 257 Налогового кодекса РФ):
1) исключительное право патентообладателя на изобретение, промышленный образец, полезную модель;
2) исключительное право автора и иного правообладателя на использование программы для ЭВМ, базы данных;
3) исключительное право автора или иного правообладателя на использование топологии интегральных микросхем;
4) исключительное право на товарный знак, знак обслуживания, наименование места происхождения товаров и фирменное наименование;
5) исключительное право патентообладателя на селекционные достижения;
6) владение "ноу-хау", секретной формулой или процессом, информацией в отношении промышленного, коммерческого или научного опыта.
Следует отметить, что этот перечень не полный, не закрытый. Оговорка «в частности» указывает именно на это. Очевидно, что к нематериальным активам относится и такой актив, как право, закрепленное в лицензионном договоре на авторские произведения.
Это подтверждает и следующий перечень:
К нематериальным активам не относятся (пункт 3 статьи 257 Налогового кодекса РФ):
1) не давшие положительного результата научно-исследовательские, опытно-конструкторские и технологические работы;
2) интеллектуальные и деловые качества работников организации, их квалификация и способность к труду.
Документирование объектов интеллектуальной собственностиПостановка на учет исключительных имущественных прав на объекты интеллектуальной промышленной собственности в качестве нематериальных активов предполагает составление акта произвольной формы, в котором должны быть отражены следующие сведения: |
|
I. Наименование документирующего акта. |
|
После составления документирующего акта на исключительные имущественные права по поводу использования объектов интеллектуальной промышленной собственности оформляется Карточка учета нематериальных активов (форма НМА - 1). |
С 2008 года правила формирования в бухгалтерском учете информации о нематериальных активах организаций установлены Положением по бухгалтерскому учету "Учет нематериальных активов" ПБУ 14/2007, утвержденным Приказом Минфина России н.
Отметим, что ПБУ 14/2007 распространяется на организации, являющиеся юридическими лицами по законодательству Российской Федерации (кроме кредитных организаций и бюджетных учреждений).
ПБУ 14/2007 распространяется на некоммерческие организации в отношении объектов, принятых к бухгалтерскому учету в 2008 г. и последующие годы (пункт 4 Приказа Минфина России от н).
Согласно пункту 27 ПБУ 14/2007 срок полезного использования НМА ежегодно проверяется организацией на необходимость его уточнения. Возникшие в связи с этим корректировки отражаются в бухгалтерском учете и бухгалтерской отчетности на начало отчетного года как изменения в оценочных значениях.
Информация о расходах, связанных с выполнением научно-исследовательских, опытно-конструкторских и технологических работ, формируется в соответствии с Положением по бухгалтерскому учету "Учет расходов на научно-исследовательские, опытно-конструкторские и технологические работы" ПБУ 17/02, утвержденным Приказом Минфина России н.
Отражение в бухгалтерском учете операций, связанных с приобретением (получением, созданием), амортизацией, выбытием и т. п. нематериальных активов, а также расходов организации на научно-исследовательские, опытно-конструкторские и технологические работы производится в соответствии с Инструкцией по применению Плана счетов бухгалтерского учета финансово-хозяйственной деятельности организаций, утвержденной Приказом Минфина России н (см. пояснения к счетам 04 "Нематериальные активы", 05 "Амортизация нематериальных активов", 08 "Вложения во внеоборотные активы").
Основываясь на Положении по бухгалтерскому учету «Учет нематериальных активов» (ПБУ 14/2007), утвержденного Приказом Министерства финансов Российской Федерации н, для принятия к бухгалтерскому учету объекта в качестве нематериального актива необходимо единовременное выполнение следующих условий:
а) объект способен приносить организации экономические выгоды в будущем, в частности, объект предназначен для использования в производстве продукции, при выполнении работ или оказании услуг, для управленческих нужд организации либо для использования в деятельности, направленной на достижение целей создания некоммерческой организации (в том числе в предпринимательской деятельности, осуществляемой в соответствии с законодательством Российской Федерации);
б) организация имеет право на получение экономических выгод, которые данный объект способен приносить в будущем (в том числе организация имеет надлежаще оформленные документы, подтверждающие существование самого актива и права данной организации на результат интеллектуальной деятельности или средство индивидуализации - патенты, свидетельства, другие охранные документы, договор об отчуждении исключительного права на результат интеллектуальной деятельности или на средство индивидуализации, документы, подтверждающие переход исключительного права без договора и т. п.), а также имеются ограничения доступа иных лиц к таким экономическим выгодам (далее - контроль над объектом);
в) возможность выделения или отделения (идентификации) объекта от других активов;
г) объект предназначен для использования в течение длительного времени, т. е. срока полезного использования, продолжительностью свыше 12 месяцев или обычного операционного цикла, если он превышает 12 месяцев;
д) организацией не предполагается продажа объекта в течение 12 месяцев или обычного операционного цикла, если он превышает 12 месяцев;
е) фактическая (первоначальная) стоимость объекта может быть достоверно определена;
ж) отсутствие у объекта материально-вещественной формы.
При выполнении перечисленных условий, к нематериальным активам относятся, например, произведения науки, литературы и искусства; программы для электронных вычислительных машин; изобретения; полезные модели; селекционные достижения; секреты производства (ноу-хау); товарные знаки и знаки обслуживания.
В составе нематериальных активов учитывается также деловая репутация, возникшая в связи с приобретением предприятия как имущественного комплекса (в целом или его части).
Нематериальными активами не являются:
- расходы, связанные с образованием юридического лица (организационные расходы); интеллектуальные и деловые качества персонала организации, их квалификация и способность к труду.
|
Первоначальная стоимость нематериального актива |
Согласно пункту 7 ПБУ 14/2007 первоначальной стоимостью нематериального актива признается сумма, равная величине оплаты в денежной и иной форме или величине кредиторской задолженности, уплаченная или начисленная организацией при приобретении, создании актива и обеспечении условий для его использования в запланированных целях.
При этом первоначальная стоимость нематериального актива определяется по-разному в зависимости от того, в какой форме исполнено обязательство по оплате:
- денежными средствами;
- иным образом.
Так, в первоначальную стоимость нематериального актива, приобретенных за плату, включаются (пункт 8 ПБУ 14/2007):
- суммы, уплачиваемые в соответствии с договором об отчуждении исключительного права на результат интеллектуальной деятельности или на средство индивидуализации правообладателю (продавцу);
- таможенные пошлины и таможенные сборы;
- невозмещаемые суммы налогов, государственные, патентные и иные пошлины, уплачиваемые в связи с приобретением нематериального актива;
- вознаграждения посреднической организации и иным лицам, через которых приобретен нематериальный актив;
- суммы, уплачиваемые за информационные и консультационные услуги, связанные с приобретением нематериального актива;
- иные расходы, непосредственно связанные с приобретением нематериального актива и обеспечением условий для его использования в запланированных целях.
Если вы создаете нематериальный актив собственными силами, то помимо приведенных сумм в его первоначальную стоимость включаются суммы, перечисленные в пункте 9 ПБУ 14/2007:
- суммы, уплачиваемые за выполнение работ или оказание услуг сторонним организациям по заказам, договорам подряда, договорам авторского заказа либо договорам на выполнение научно-исследовательских, опытно-конструкторских или технологических работ;
- расходы на оплату труда работников, непосредственно занятых при создании НМА или при выполнении научно-исследовательских, опытно-конструкторских или технологических работ по трудовому договору;
- отчисления на социальные нужды (в том числе ЕСН);
- расходы на содержание и эксплуатацию научно-исследовательского оборудования, установок и сооружений, других основных средств и иного имущества, амортизация основных средств и нематериального актива, использованных непосредственно при создании нематериального актива, фактическая (первоначальная) стоимость которого формируется;
- иные расходы, непосредственно связанные с созданием нематериального актива и обеспечением условий для его использования в запланированных целях.
Не включаются в расходы на приобретение, создание нематериального актива (пункт 10 ПБУ 14/2007):
- возмещаемые суммы налогов (кроме случаев, предусмотренных законодательством РФ);
- общехозяйственные и иные аналогичные расходы (кроме случаев, когда они непосредственно связаны с приобретением и созданием активов);
- затраты на научно-исследовательские, опытно-конструкторские и технологические работы в предшествовавших отчетных периодах, которые признаны прочими доходами и расходами.
Не являются расходами на приобретение, создание нематериального актива расходы по полученным займам и кредитам, кроме случаев, когда актив, фактическая (первоначальная) стоимость которого формируется, относится к инвестиционным.
Важно отметить, что хотя индивидуальные предприниматели бухгалтерский учет не ведут, они все равно определяют стоимость своих нематериального актива по правилам бухучета. Каких-либо исключений для них в ст. 346.16 НК РФ не предусмотрено.
|
Амортизация нематериальных активов |
Интеллектуальная собственность налогоплательщика, удовлетворяющая требованиям, изложенным в пункте 3 статьи 257 Налогового кодекса РФ, признается нематериальным активом и учитывается в целях налогообложения прибыли через систему амортизации в порядке, установленном статьями Налогового кодекса РФ.
Положения пункта 1 статьи 258 Налогового кодекса РФ определяют, что амортизируемое имущество распределяется по амортизационным группам в соответствии со сроками его полезного использования. Сроком полезного использования признается период, в течение которого объект основных средств или объект нематериальных активов служит для выполнения целей деятельности налогоплательщика. Срок полезного использования определяется налогоплательщиком самостоятельно на дату ввода в эксплуатацию данного объекта амортизируемого имущества в соответствии с положениями настоящей статьи и с учетом классификации основных средств, утверждаемой Правительством Российской Федерации.
В соответствии с пунктом 2 статьи 258 Налогового кодекса РФ определение срока полезного использования объекта нематериальных активов производится исходя из срока действия патента, свидетельства и (или) из других ограничений сроков полезного использования объектов интеллектуальной собственности в соответствии с законодательством Российской Федерации или применимым законодательством иностранного государства, а также исходя из полезного срока использования нематериальных активов, обусловленного соответствующими договорами. По нематериальным активам, по которым невозможно определить срок полезного использования объекта нематериальных активов, нормы амортизации устанавливаются в расчете на десять лет (но не более срока деятельности налогоплательщика).
В соответствии с пунктом 2 статьи 259 Налогового кодекса РФ амортизация по объекту амортизируемого имущества начинается с 1-го числа месяца, следующего за месяцем, в котором этот объект был введен в эксплуатацию. В связи с этим амортизация нематериального актива в налоговом учете осуществляется с 1-го числа месяца, следующего за месяцем, в котором данный нематериальный актив начал использоваться в деятельности, направленной на получение дохода.
|
Списание нематериальных активов |
Разделом V Положения по бухгалтерскому учету "Учет нематериальных активов" ПБУ 14/2007, утвержденным Приказом Минфина России н, определен следующий порядок списания нематериальных активов.
Стоимость нематериального актива, который выбывает или не способен приносить организации экономические выгоды в будущем, подлежит списанию с бухгалтерского учета.
Выбытие нематериального актива имеет место в случае:
- прекращения срока действия права организации на результат интеллектуальной деятельности или средство индивидуализации; передачи по договору об отчуждении исключительного права на результат интеллектуальной деятельности или на средство индивидуализации; перехода исключительного права к другим лицам без договора (в том числе в порядке универсального правопреемства и при обращении взыскания на данный нематериальный актив); прекращения использования вследствие морального износа; передачи в виде вклада в уставный (складочный) капитал (фонд) другой организации, паевой фонд; передачи по договору мены, дарения; внесения в счет вклада по договору о совместной деятельности; выявления недостачи активов при их инвентаризации; в иных случаях.
Одновременно со списанием стоимости нематериальных активов подлежит списанию сумма накопленных амортизационных отчислений по этим нематериальным активам.
Доходы и расходы от списания нематериальных активов отражаются в бухгалтерском учете в отчетном периоде, к которому они относятся. Доходы и расходы от списания нематериальных активов относятся на финансовые результаты организации в качестве прочих доходов и расходов, если иное не установлено нормативными правовыми актами по бухгалтерскому учету.
Дата списания нематериального актива с бухгалтерского учета определяется исходя из установленных нормативными правовыми актами по бухгалтерскому учету правил признания доходов либо расходов
3. Авторское право. Смежные права
|
Авторские права |
Интеллектуальные права на произведения науки, литературы и искусства являются авторскими правами. Автору произведения принадлежат следующие права:
1) исключительное право на произведение;
2) право авторства;
3) право автора на имя;
4) право на неприкосновенность произведения;
5) право на обнародование произведения.
Автором произведения науки, литературы или искусства признается гражданин, творческим трудом которого оно создано. Лицо, указанное в качестве автора на оригинале или экземпляре произведения, считается его автором, если не доказано иное.
Граждане, создавшие произведение совместным творческим трудом, признаются соавторами независимо от того, образует ли такое произведение неразрывное целое или состоит из частей, каждая из которых имеет самостоятельное значение. Произведение, созданное в соавторстве, используется соавторами совместно, если соглашением между ними не предусмотрено иное. В случае, когда такое произведение образует неразрывное целое, ни один из соавторов не вправе без достаточных оснований запретить использование такого произведения. Часть произведения, имеющая самостоятельное значение, может быть использована ее автором по своему усмотрению, если соглашением между соавторами не предусмотрено иное.
Объектами авторских прав являются произведения науки, литературы и искусства независимо от достоинств и назначения произведения, а также от способа его выражения:
- литературные произведения; драматические и музыкально-драматические произведения, сценарные произведения; хореографические произведения и пантомимы; музыкальные произведения с текстом или без текста; аудиовизуальные произведения; произведения живописи, скульптуры, графики, дизайна, графические рассказы, комиксы и другие произведения изобразительного искусства; произведения декоративно-прикладного и сценографического искусства; произведения архитектуры, градостроительства и садово-паркового искусства, в том числе в виде проектов, чертежей, изображений и макетов; фотографические произведения и произведения, полученные способами, аналогичными фотографии; географические, геологические и другие карты, планы, эскизы и пластические произведения, относящиеся к географии, топографии и к другим наукам; другие произведения.
К объектам авторских прав также относятся:
- программы для ЭВМ, которые охраняются как литературные произведения; производные произведения, то есть произведения, представляющие собой переработку другого произведения; составные произведения, то есть произведения, представляющие собой по подбору или расположению материалов результат творческого труда.
Авторские права распространяются как на обнародованные, так и на необнародованные произведения, выраженные в какой-либо объективной форме. В том числе в письменной, устной форме (в виде публичного произнесения, исполнения и иной подобной форме), в форме изображения, в форме звуко - или видеозаписи, в объемно-пространственной форме.
|
ЗАДАНИЕ |
Для возникновения, осуществления и защиты авторских прав не требуется регистрация произведения или соблюдение каких-либо иных формальностей. В отношении программ для ЭВМ и баз данных возможна регистрация, осуществляемая по желанию правообладателя.
Авторские права не распространяются на идеи, концепции, принципы, методы, процессы, системы, способы, решения технических, организационных или иных задач, открытия, факты, языки программирования.
Также не являются объектами авторских прав:
1) официальные документы государственных органов и органов местного самоуправления, в том числе законы, другие нормативные акты, судебные решения, иные материалы законодательного, административного и судебного характера, официальные документы международных организаций, а также их официальные переводы;
2) государственные символы и знаки (флаги, гербы, ордена, денежные знаки и тому подобное), а также символы и знаки муниципальных образований;
3) произведения народного творчества (фольклор), не имеющие конкретных авторов;
4) сообщения о событиях и фактах, имеющие исключительно информационный характер.
|
ЗАДАНИЕ |
Переводчику, а также автору иного производного произведения (обработки, экранизации, аранжировки, инсценировки или другого подобного произведения) принадлежат авторские права соответственно на осуществленные перевод и иную переработку другого (оригинального) произведения.
Составителю сборника и автору иного составного произведения (антологии, энциклопедии, базы данных, атласа или другого подобного произведения) принадлежат авторские права на осуществленные ими подбор или расположение материалов (составительство).
Базой данных является представленная в объективной форме совокупность самостоятельных материалов (статей, расчетов, нормативных актов, судебных решений и иных подобных материалов), систематизированных таким образом, чтобы эти материалы могли быть найдены и обработаны с помощью электронной вычислительной машины (ЭВМ).
Право авторства – право признаваться автором произведения и право автора на имя – право использовать или разрешать использование произведения под своим именем, под вымышленным именем (псевдонимом) или без указания имени, то есть анонимно, неотчуждаемы и непередаваемы.
Не допускается без согласия автора внесение в его произведение изменений, сокращений и дополнений, снабжение произведения при его использовании иллюстрациями, предисловием, послесловием, комментариями или какими бы то ни было пояснениями (право на неприкосновенность произведения).
Правообладатель для оповещения о принадлежащем ему исключительном праве на произведение вправе использовать знак охраны авторского права, который помещается на каждом экземпляре произведения и состоит из следующих элементов:
- знака копирайта ©; имени или наименования правообладателя; года первого опубликования произведения.
Исключительное право на произведение действует в течение всей жизни автора и семидесяти лет, считая с 1 января года, следующего за годом смерти автора. Исключительное право на произведение, созданное в соавторстве, действует в течение всей жизни автора, пережившего других соавторов, и семидесяти лет, считая с 1 января года, следующего за годом его смерти. На произведение, обнародованное анонимно или под псевдонимом, срок действия исключительного права истекает через семьдесят лет, считая с 1 января года, следующего за годом его правомерного обнародования.
По истечении срока действия исключительного права произведение науки, литературы или искусства, как обнародованное, так и необнародованное, переходит в общественное достояние. Произведение, перешедшее в общественное достояние, может свободно использоваться любым лицом без чьего-либо согласия или разрешения и без выплаты авторского вознаграждения. При этом охраняются авторство, имя автора и неприкосновенность произведения.
По договору авторского заказа одна сторона (автор) обязуется по заказу другой стороны (заказчика) создать обусловленное договором произведение науки, литературы или искусства на материальном носителе или в иной форме.
Автор произведения изобразительного искусства вправе требовать от собственника оригинала произведения предоставления возможности осуществлять право на воспроизведение своего произведения (право доступа). В случае отчуждения автором оригинала произведения изобразительного искусства при каждой публичной перепродаже соответствующего оригинала, в которой в качестве продавца, покупателя или посредника участвует галерея изобразительного искусства, художественный салон, магазин или иная подобная организация, автор имеет право на получение от продавца вознаграждения в виде процентных отчислений от цены перепродажи (право следования).
Авторские права на произведение науки, литературы или искусства, созданное в пределах установленных для работника (автора) трудовых обязанностей (служебное произведение), принадлежат автору.
Исключительное право на служебное произведение принадлежит работодателю, если трудовым или иным договором между работодателем и автором не предусмотрено иное.
Если работодатель в течение трех лет со дня, когда служебное произведение было предоставлено в его распоряжение, не начнет использование этого произведения, не передаст исключительное право на него другому лицу или не сообщит автору о сохранении произведения в тайне, исключительное право на служебное произведение принадлежит автору.
Если работодатель в указанный срок начнет использование служебного произведения или передаст исключительное право другому лицу, автор имеет право на вознаграждение. Автор приобретает указанное право на вознаграждение и в случае, когда работодатель принял решение о сохранении служебного произведения в тайне и по этой причине не начал использование этого произведения в указанный срок. Размер вознаграждения, условия и порядок его выплаты работодателем определяются договором между ним и работником, а в случае спора – судом.
|
ЗАДАНИЕ |
В случаях нарушения исключительного права на произведение автор или иной правообладатель наряду с использованием других применимых способов защиты и мер ответственности вправе требовать по своему выбору от нарушителя вместо возмещения убытков выплаты компенсации:
- в размере от десяти тысяч рублей до пяти миллионов рублей, определяемом по усмотрению суда; в двукратном размере стоимости экземпляров произведения или в двукратном размере стоимости права использования произведения, определяемой исходя из цены, которая при сравнимых обстоятельствах обычно взимается за правомерное использование произведения.
|
Права, смежные с авторскими |
Объектами смежных прав являются:
1) исполнения артистов-исполнителей и дирижеров, постановки режиссеров-постановщиков спектаклей (исполнения);
2) фонограммы;
3) сообщения передач организаций эфирного или кабельного вещания;
4) базы данных в части их охраны от несанкционированного извлечения и повторного использования составляющих их содержание материалов;
5) произведения науки, литературы и искусства, обнародованные после их перехода в общественное достояние, в части охраны прав публикаторов таких произведений.
Для возникновения, осуществления и защиты смежных прав не требуется регистрация их объекта или соблюдение каких-либо иных формальностей.
Изготовитель фонограммы и исполнитель, а также иной обладатель исключительного права на фонограмму или исполнение вправе для оповещения о принадлежащем ему исключительном праве использовать знак охраны смежных прав. Знак состоит из трех элементов:
- латинской буквы "P" в окружности, имени или наименования обладателя исключительного права, года первого опубликования фонограммы.
Исключительное право на права, смежные с авторскими, действует в течение всей жизни исполнителя, но не менее пятидесяти лет, считая с 1 января года, следующего за годом, в котором осуществлены исполнение, либо запись исполнения, либо сообщение исполнения в эфир или по кабелю. По истечении срока действия исключительного права на права, смежные с авторскими, это право переходит в общественное достояние.
|
ЗАДАНИЕ |
Исключительное право изготовителя базы данных возникает в момент завершения ее создания. Оно действует в течение пятнадцати лет, считая с 1 января года, следующего за годом ее создания. Исключительное право изготовителя базы данных, обнародованной в указанный период, действует в течение пятнадцати лет, считая с 1 января года, следующего за годом ее обнародования. Эти сроки возобновляются при каждом обновлении базы данных
4. Патентное право
Интеллектуальные права на изобретения, полезные модели и промышленные образцы являются патентными правами. Автору изобретения, полезной модели или промышленного образца принадлежат следующие права:
1) исключительное право;
2) право авторства.
В случаях, предусмотренных ч. IV ГК РФ, автору изобретения, полезной модели или промышленного образца принадлежат также другие права, в том числе право на получение патента, право на вознаграждение за использование служебного изобретения, полезной модели или промышленного образца.
Автором изобретения, полезной модели или промышленного образца признается гражданин, творческим трудом которого создан соответствующий результат интеллектуальной деятельности. Лицо, указанное в качестве автора в заявке на выдачу патента на изобретение, полезную модель или промышленный образец, считается автором изобретения, полезной модели или промышленного образца, если не доказано иное. Граждане, создавшие изобретение, полезную модель или промышленный образец совместным творческим трудом, признаются соавторами.
Полезным моделям и промышленным образцам, содержащим сведения, составляющие государственную тайну, правовая охрана в соответствии с ч. IV ГК РФ не предоставляется.
Не могут быть объектами патентных прав:
1) способы клонирования человека;
2) способы модификации генетической целостности клеток зародышевой линии человека;
3) использование человеческих эмбрионов в промышленных и коммерческих целях;
4) иные решения, противоречащие общественным интересам, принципам гуманности и морали.
В качестве изобретения охраняется техническое решение в любой области, относящееся к продукту (в частности, устройству, веществу, штамму микроорганизма, культуре клеток растений или животных) или способу (процессу осуществления действий над материальным объектом с помощью материальных средств).
Изобретению предоставляется правовая охрана, если оно является новым, имеет изобретательский уровень и промышленно применимо. Изобретение является новым, если оно не известно из уровня техники. Оно имеет изобретательский уровень, если для специалиста оно явным образом не следует из уровня техники. Изобретение является промышленно применимым, если оно может быть использовано в промышленности, сельском хозяйстве, здравоохранении, других отраслях экономики или в социальной сфере.
Не являются изобретениями:
1) открытия;
2) научные теории и математические методы;
3) решения, касающиеся только внешнего вида изделий и направленные на удовлетворение эстетических потребностей;
4) правила и методы игр, интеллектуальной или хозяйственной деятельности;
5) программы для ЭВМ;
6) решения, заключающиеся только в представлении информации.
Не предоставляется правовая охрана в качестве изобретения:
1) сортам растений, породам животных и биологическим способам их получения, за исключением микробиологических способов и продуктов, полученных такими способами;
2) топологиям интегральных микросхем.
В качестве полезной модели охраняется техническое решение, относящееся к устройству. Полезной модели предоставляется правовая охрана, если она является новой и промышленно применимой. Полезная модель является новой, если совокупность ее существенных признаков не известна из уровня техники. Она является промышленно применимой, если может быть использована в промышленности, сельском хозяйстве, здравоохранении, других отраслях экономики или в социальной сфере.
Не предоставляется правовая охрана в качестве полезной модели:
1) решениям, касающимся только внешнего вида изделий и направленным на удовлетворение эстетических потребностей;
2) топологиям интегральных микросхем.
В качестве промышленного образца охраняется художественно-конструкторское решение изделия промышленного или кустарно-ремесленного производства, определяющее его внешний вид. Промышленному образцу предоставляется правовая охрана, если по своим существенным признакам он является новым и оригинальным.
К существенным признакам промышленного образца относятся признаки, определяющие эстетические и (или) эргономические особенности внешнего вида изделия, в частности форма, конфигурация, орнамент и сочетание цветов.
Промышленный образец является новым, если совокупность его существенных признаков не известна из сведений, ставших общедоступными в мире до даты приоритета промышленного образца. Он является оригинальным, если его существенные признаки обусловлены творческим характером особенностей изделия.
Не предоставляется правовая охрана в качестве промышленного образца:
1) решениям, обусловленным исключительно технической функцией изделия;
2) объектам архитектуры (кроме малых архитектурных форм), промышленным, гидротехническим и другим стационарным сооружениям;
3) объектам неустойчивой формы из жидких, газообразных, сыпучих или им подобных веществ.
|
ЗАДАНИЕ |
Исключительное право на изобретение, полезную модель или промышленный образец признается и охраняется при условии их государственной регистрации, на основании которой федеральный орган исполнительной власти по интеллектуальной собственности выдает патент. Патент удостоверяет приоритет, авторство и исключительное право на изобретение, полезную модель или промышленный образец.
Как отмечено в ч. IV ГК РФ, государство стимулирует создание и использование изобретений, полезных моделей и промышленных образцов, предоставляет их авторам, а также патентообладателям и лицензиатам, использующим соответствующие изобретения, полезные модели и промышленные образцы, льготы в соответствии с законодательством. Однако в настоящее время все это далеко от реальности.
Право авторства, то есть право признаваться автором изобретения, полезной модели или промышленного образца, неотчуждаемо и непередаваемо, в том числе при передаче другому лицу или переходе к нему исключительного права и при предоставлении другому лицу права его использования. Отказ от этого права ничтожен.
Право на получение патента на изобретение, полезную модель или промышленный образец первоначально принадлежит автору изобретения, полезной модели или промышленного образца.
Патентообладателю принадлежит исключительное право использования изобретения, полезной модели или промышленного образца любым не противоречащим закону способом (исключительное право на изобретение, полезную модель или промышленный образец).
|
ЗАДАНИЕ |
Не являются нарушением исключительного права на изобретение, полезную модель или промышленный образец:
1) применение продукта, в котором использованы изобретение или полезная модель, и применение изделия, в котором использован промышленный образец, в конструкции, во вспомогательном оборудовании либо при эксплуатации транспортных средств иностранных государств при условии, что эти транспортные средства или эта космическая техника временно или случайно находятся на территории РФ;
2) проведение научного исследования продукта или способа, в которых использованы изобретение или полезная модель, либо научного исследования изделия, в котором использован промышленный образец, либо проведение эксперимента над такими продуктом, способом или изделием;
3) использование изобретения, полезной модели или промышленного образца при чрезвычайных обстоятельствах;
4) использование изобретения, полезной модели или промышленного образца для удовлетворения личных, семейных, домашних или иных не связанных с предпринимательской деятельностью нужд, если целью такого использования не является получение прибыли или дохода;
5) разовое изготовление в аптеках по рецептам врачей лекарственных средств с использованием изобретения;
6) ввоз на территорию РФ, применение, предложение о продаже, продажа, иное введение в гражданский оборот или хранение для этих целей продукта, в котором использованы изобретение или полезная модель, либо изделия, в котором использован промышленный образец, если этот продукт или это изделие ранее были введены в гражданский оборот на территории РФ патентообладателем или иным лицом с разрешения патентообладателя.
|
ЗАДАНИЕ |
Правительство РФ имеет право в интересах обороны и безопасности разрешить использование изобретения, полезной модели или промышленного образца без согласия патентообладателя с уведомлением его об этом в кратчайший срок и с выплатой ему соразмерной компенсации.
Лицо, которое до даты приоритета изобретения, полезной модели или промышленного образца добросовестно использовало на территории РФ созданное независимо от автора тождественное решение или сделало необходимые к этому приготовления, сохраняет право на дальнейшее безвозмездное использование тождественного решения без расширения объема такого использования (право преждепользования).
Если изобретение или промышленный образец не используется либо недостаточно используется патентообладателем в течение четырех лет со дня выдачи патента, а полезная модель – в течение трех лет со дня выдачи патента, любое лицо, желающее и готовое использовать такие изобретение, полезную модель или промышленный образец, при отказе патентообладателя от заключения с этим лицом лицензионного договора на условиях, соответствующих установившейся практике, вправе обратиться в суд с иском к патентообладателю о предоставлении принудительной простой (неисключительной) лицензии на использование на территории Российской Федерации изобретения, полезной модели или промышленного образца.
Срок действия исключительного права и удостоверяющего это право патента исчисляется со дня подачи первоначальной заявки и составляет:
- двадцать лет – для изобретений; десять лет – для полезных моделей; пятнадцать лет – для промышленных образцов.
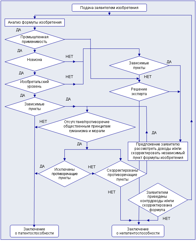
Ниже показано графическое представление процесса патентования изобретения. Очевидно, что патентование является достаточно трудоемким делом; отдельные его фазы к тому же обладают цикличностью, и в них изначально могут быть заложены противоречия.

Процесс оценки патентоспособности изобретения
Если со дня подачи заявки на выдачу патента на изобретение, относящееся к лекарственному средству, пестициду или агрохимикату, для применения которых требуется получение в установленном законом порядке разрешения, до дня получения первого разрешения на его применение прошло более пяти лет, срок действия исключительного права на соответствующее изобретение и удостоверяющего это право патента продлевается по заявлению патентообладателя федеральным органом исполнительной власти по интеллектуальной собственности. Указанный срок продлевается на время, прошедшее со дня подачи заявки на выдачу патента на изобретение до дня получения первого разрешения на применение изобретения, за вычетом пяти лет. При этом срок действия патента на изобретение не может быть продлен более чем на пять лет.
Срок действия исключительного права на полезную модель и удостоверяющего это право патента продлевается федеральным органом исполнительной власти по интеллектуальной собственности по заявлению патентообладателя на срок, указанный в заявлении, но не более чем на три года. Срок продления исключительного права на промышленный образец и удостоверяющего это право патента также указывается в заявлении, но не может составлять более десяти лет.
По истечении срока действия исключительного права изобретение, полезная модель или промышленный образец переходит в общественное достояние.
Патентообладатель может подать в федеральный орган исполнительной власти по интеллектуальной собственности заявление о возможности предоставления любому лицу права использования изобретения, полезной модели или промышленного образца (открытой лицензии). В этом случае размер патентной пошлины уменьшается на пятьдесят процентов начиная с года, следующего за годом публикации федеральным органом исполнительной власти по интеллектуальной собственности сведений об открытой лицензии.
|
ЗАДАНИЕ
|
Изобретение, полезная модель или промышленный образец, созданные работником в связи с выполнением своих трудовых обязанностей или конкретного задания работодателя, признаются служебными.
Право авторства на служебное изобретение, служебную полезную модель или служебный промышленный образец принадлежит работнику (автору). Исключительное право на служебное изобретение, служебную полезную модель или служебный промышленный образец и право на получение патента принадлежат работодателю, если трудовым или иным договором между работником и работодателем не предусмотрено иное.
Если работодатель в течение четырех месяцев со дня уведомления его работником не подаст заявку на выдачу патента на соответствующие служебное изобретение, служебную полезную модель или служебный промышленный образец в федеральный орган исполнительной власти по интеллектуальной собственности, не передаст право на получение патента другому лицу или не сообщит работнику о сохранении информации о соответствующем РИД в тайне, право на получение патента принадлежит работнику.
Правительство Российской Федерации вправе устанавливать минимальные ставки вознаграждения за служебные изобретения, служебные полезные модели, служебные промышленные образцы.
Изобретение, полезная модель или промышленный образец, созданные работником с использованием денежных, технических или иных материальных средств работодателя, но не в связи с выполнением своих трудовых обязанностей или конкретного задания работодателя, не являются служебными. Право на получение патента и исключительное право на такие изобретение, полезную модель или промышленный образец принадлежат работнику.
В случае, когда изобретение, полезная модель или промышленный образец созданы при выполнении договора подряда или договора на выполнение НИОКР, которые прямо не предусматривали их создание, право на получение патента и исключительное право принадлежат подрядчику (исполнителю), если договором между ним и заказчиком не предусмотрено иное.
|
ЗАДАНИЕ Проблема служебных изобретений
Возможные меры повышения эффективности служебной изобретательской деятельности
|
Заявка на изобретение должна содержать:
1) заявление о выдаче патента с указанием автора изобретения и лица, на имя которого испрашивается патент, а также места жительства или места нахождения каждого из них;
2) описание изобретения, раскрывающее его с полнотой, достаточной для осуществления;
3) формулу изобретения, выражающую его сущность и полностью основанную на его описании;
4) чертежи и иные материалы, если они необходимы для понимания сущности изобретения;
5) реферат.
Датой подачи заявки на изобретение считается дата поступления в федеральный орган исполнительной власти по интеллектуальной собственности заявки, содержащей заявление о выдаче патента, описание изобретения и чертежи, если в описании на них имеется ссылка, а если указанные документы представлены не одновременно, – дата поступления последнего из документов.
Заявка на полезную модель должна содержать:
1) заявление о выдаче патента с указанием автора полезной модели и лица, на имя которого испрашивается патент, а также места жительства или места нахождения каждого из них;
2) описание полезной модели, раскрывающее ее с полнотой, достаточной для осуществления;
3) формулу полезной модели, выражающую ее сущность и полностью основанную на ее описании;
4) чертежи, если они необходимы для понимания сущности полезной модели;
5) реферат.
Заявка на промышленный образец должна содержать:
1) заявление о выдаче патента с указанием автора промышленного образца и лица, на имя которого испрашивается патент, а также места жительства или места нахождения каждого из них;
2) комплект изображений изделия, дающих полное детальное представление о внешнем виде изделия;
3) чертеж общего вида изделия, эргономическую схему, конфекционную карту, если они необходимы для раскрытия сущности промышленного образца;
4) описание промышленного образца;
5) перечень существенных признаков промышленного образца.
Схема выполнения требований к подаче заявки на получение патента на промышленный образец приведена на рисунке.

Требования к заявке на получение патента на промышленный образец
До публикации сведений о заявке на изобретение, но не позднее даты принятия решения о выдаче патента заявитель вправе преобразовать ее в заявку на полезную модель путем подачи в федеральный орган исполнительной власти по интеллектуальной собственности соответствующего заявления. Преобразование заявки на полезную модель в заявку на изобретение допускается до даты принятия решения о выдаче патента, а в случае принятия решения об отказе в выдаче патента – до того, как будет исчерпана возможность подачи возражения против этого решения.
Заявитель вправе отозвать поданную им заявку на изобретение, полезную модель или промышленный образец до ее регистрации в соответствующем реестре.
|
ЗАДАНИЕ · неиспользование патентообладателем изобретения в течение года; · патентообладатель отказывается от лицензионного договора и длительное время не использует изобретение; · автор использует произведение в деятельности собственного предприятия. |
Приоритет изобретения, полезной модели или промышленного образца устанавливается по дате подачи в федеральный орган исполнительной власти по интеллектуальной собственности заявки.
Приоритет изобретения, полезной модели или промышленного образца может быть установлен по дате подачи первой заявки на изобретение, полезную модель или промышленный образец в государстве-участнике Парижской конвенции по охране промышленной собственности (конвенционный приоритет). Это имеет место при условии подачи в федеральный орган исполнительной власти по интеллектуальной собственности заявки на изобретение или полезную модель в течение двенадцати месяцев с указанной даты, а заявки на промышленный образец – в течение шести месяцев с указанной даты.
По заявке на изобретение, поступившей в федеральный орган исполнительной власти по интеллектуальной собственности, проводится формальная экспертиза, в процессе которой проверяются наличие необходимых документов и их соответствие установленным требованиям.
Экспертиза заявки на изобретение по существу включает:
- информационный поиск для определения уровня техники, по сравнению с которым будет осуществляться оценка новизны и изобретательского уровня; проверку соответствия заявленного изобретения условиям патентоспособности.
На основании решения о выдаче патента федеральный орган исполнительной власти по интеллектуальной собственности вносит изобретение, полезную модель или промышленный образец в соответствующий государственный реестр и выдает патент. Государственная регистрация изобретения, полезной модели или промышленного образца и выдача патента осуществляются при условии уплаты соответствующей патентной пошлины.
|
ЗАДАНИЕ |
Федеральный орган исполнительной власти по интеллектуальной собственности публикует в официальном бюллетене сведения о выдаче патента на изобретение, полезную модель или промышленный образец, включающие имя автора (если автор не отказался быть упомянутым в качестве такового), имя или наименование патентообладателя, название и формулу изобретения или полезной модели либо перечень существенных признаков промышленного образца и его изображение.
Заявка на выдачу патента на изобретение или полезную модель, созданные в Российской Федерации, может быть подана в иностранном государстве или в международную организацию по истечении шести месяцев со дня подачи соответствующей заявки в федеральный орган исполнительной власти по интеллектуальной собственности, если в указанный срок заявитель не будет уведомлен о том, что в заявке содержатся сведения, составляющие государственную тайну.
Патент на изобретение, полезную модель или промышленный образец может быть в течение срока его действия признан недействительным полностью или частично в случаях:
1) несоответствия условиям патентоспособности;
2) наличия в формуле изобретения или полезной модели либо в перечне существенных признаков промышленного образца, которые содержатся в решении о выдаче патента, признаков, отсутствовавших на дату подачи заявки в описании изобретения или полезной модели и в формуле изобретения или полезной модели (если заявка на изобретение или полезную модель на дату ее подачи содержала такую формулу) либо на изображениях изделия;
3) выдачи патента при наличии нескольких заявок на идентичные изобретения, полезные модели или промышленные образцы, имеющих одну и ту же дату приоритета;
4) выдачи патента с указанием в нем в качестве автора или патентообладателя лица, не являющегося таковым или без указания в патенте в качестве автора или патентообладателя лица, являющегося таковым.
|
ЗАДАНИЕ · новая структура управления; · новое устройство; · новое вещество. |
Выдача патента на изобретение, полезную модель или промышленный образец может быть оспорена в судебном порядке любым лицом, которому стало известно о нарушениях.
Действие патента на изобретение, полезную модель или промышленный образец, которое было прекращено в связи с тем, что патентная пошлина за поддержание патента в силе не была уплачена в установленный срок, может быть восстановлено федеральным органом исполнительной власти по интеллектуальной собственности по ходатайству лица, которому принадлежал патент. Лицо, которое в период между датой прекращения действия патента на изобретение, полезную модель или промышленный образец и датой публикации в официальном бюллетене федерального органа исполнительной власти по интеллектуальной собственности сведений о восстановлении действия патента начало использование изобретения, полезной модели или промышленного образца либо сделало в указанный период необходимые к этому приготовления, сохраняет право на дальнейшее его безвозмездное использование без расширения объема такого использования (право послепользования).
|
ЗАДАНИЕ |
Подача заявки на выдачу патента на секретное изобретение (заявка на секретное изобретение), рассмотрение такой заявки и обращение с ней осуществляются с соблюдением законодательства о государственной тайне. Заявки на секретные изобретения, для которых установлена степень секретности "особой важности" или "совершенно секретно", а также на секретные изобретения, которые относятся к средствам вооружения и военной техники и к методам и средствам в области разведывательной, контрразведывательной и оперативно-розыскной деятельности и для которых установлена степень секретности "секретно", подаются в зависимости от их тематической принадлежности в уполномоченные Правительством Российской Федерации федеральные органы исполнительной власти (уполномоченные органы). Засекречивание заявки, поданной иностранным гражданином или иностранным юридическим лицом, не допускается.
|
ЗАДАНИЕ · художественно-конструкторское исполнение изделия, определяющее общий вид; · компоновочную схему изделия; · конструктивное исполнение средств производства и предметов потребления и их составных частей; · обозначение, отличающее однородные товары разных производителей. |
Споры, связанные с защитой патентных прав, рассматриваются судом. К таким спорам относятся, в частности, споры:
1) об авторстве изобретения, полезной модели, промышленного образца;
2) об установлении патентообладателя;
3) о нарушении исключительного права на изобретение, полезную модель или промышленный образец;
4) о заключении, об исполнении, об изменении и о прекращении договоров о передаче исключительного права (отчуждении патента) и лицензионных договоров на использование изобретения, полезной модели, промышленного образца;
5) о праве преждепользования;
6) о праве послепользования;
7) о размере, сроке и порядке выплаты вознаграждения автору изобретения, полезной модели или промышленного образца в соответствии с настоящим Кодексом;
8) о размере, сроке и порядке выплаты компенсаций, предусмотренных настоящим Кодексом.
|
ЗАДАНИЕ
|
5. Права на специальные РИД
Объектами интеллектуальных прав на селекционные достижения являются сорта растений и породы животных.
Сортом растений является группа растений, которая независимо от охраноспособности определяется по признакам, характеризующим данный генотип, и отличается от других групп растений одним или несколькими признаками. Сорт может быть представлен одним или несколькими растениями, частью или несколькими частями растения при условии, что такая часть или такие части могут быть использованы для воспроизводства целых растений сорта. Охраняемыми категориями сорта растений являются клон, линия, гибрид первого поколения, популяция.
Породой животных является группа животных, которая независимо от охраноспособности обладает генетически обусловленными свойствами и признаками, причем некоторые из них специфичны для данной группы и отличают ее от других групп животных. Охраняемыми категориями породы животных являются тип, кросс линий.

Селекционное достижение
Критериями охраноспособности селекционного достижения являются новизна, отличимость, однородность и стабильность.
Патент на селекционное достижение удостоверяет приоритет селекционного достижения, авторство и исключительное право на селекционное достижение. Автор селекционного достижения имеет право на получение авторского свидетельства, которое выдается федеральным органом исполнительной власти по селекционным достижениям и удостоверяет авторство.
Автор имеет право на наименование селекционного достижения.
Срок действия исключительного права на селекционное достижение и удостоверяющего это право патента исчисляется со дня государственной регистрации селекционного достижения в Государственном реестре охраняемых селекционных достижений и составляет тридцать лет. На сорта винограда, древесных декоративных, плодовых культур и лесных пород, в том числе их подвоев, срок действия исключительного права и удостоверяющего это право патента составляет тридцать пять лет.
Работник имеет право на получение от работодателя вознаграждения за использование созданного, выведенного или выявленного служебного селекционного достижения в размере и на условиях, которые определяются соглашением между ними, но не менее чем в размере, составляющем два процента от суммы ежегодного дохода от использования селекционного достижения, включая доход от предоставления лицензий.
|
Право на топологии интегральных микросхем |
Топологией интегральной микросхемы является зафиксированное на материальном носителе пространственно-геометрическое расположение совокупности элементов интегральной микросхемы и связей между ними. При этом интегральной микросхемой является микроэлектронное изделие окончательной или промежуточной формы, которое предназначено для выполнения функций электронной схемы, элементы и связи которого нераздельно сформированы в объеме и (или) на поверхности материала, на основе которого изготовлено такое изделие.
Топологии интегральной микросхемы, состоящей из элементов, которые известны специалистам в области разработки топологий интегральных микросхем на дату ее создания, предоставляется правовая охрана, если совокупность таких элементов в целом отвечает требованию оригинальности.
Правовая охрана, предоставляемая настоящим Кодексом, не распространяется на идеи, способы, системы, технологию или закодированную информацию, которые могут быть воплощены в топологии интегральной микросхемы.
Правообладатель в течение срока действия исключительного права на топологию интегральной микросхемы может по своему желанию зарегистрировать топологию в федеральном органе исполнительной власти по интеллектуальной собственности. Если до подачи заявки на выдачу свидетельства о государственной регистрации топологии (заявка на регистрацию) имело место использование топологии, заявка может быть подана в срок, не превышающий двух лет со дня первого использования топологии.
За лицом, независимо создавшим топологию, идентичную другой топологии, признается самостоятельное исключительное право на эту топологию.
|
ЗАДАНИЕ |
Правообладатель для оповещения о своем исключительном праве на топологию вправе использовать знак охраны, который помещается на топологии, а также на изделиях, содержащих такую топологию, и состоит из выделенной прописной буквы "Т" (в окружности или в квадрате), даты начала срока действия исключительного права на топологию и информации, позволяющей идентифицировать правообладателя.
Исключительное право на топологию действует в течение десяти лет.
|
Право на секрет производства (ноу-хау) |
Секретом производства (ноу-хау) признаются сведения любого характера (производственные, технические, экономические, организационные и другие), в том числе о РИД в научно-технической сфере, а также сведения о способах осуществления профессиональной деятельности, которые имеют действительную или потенциальную коммерческую ценность в силу неизвестности их третьим лицам, в отношении которых обладателем таких сведений введен режим коммерческой тайны.
Лицо, ставшее добросовестно и независимо от других обладателей секрета производства обладателем сведений, составляющих содержание охраняемого секрета производства, приобретает самостоятельное исключительное право на этот секрет производства.
Исключительное право на секрет производства действует до тех пор, пока сохраняется конфиденциальность сведений, составляющих его содержание. С момента утраты конфиденциальности соответствующих сведений исключительное право на секрет производства прекращается у всех правообладателей.
Нарушитель исключительного права на секрет производства, в том числе лицо, которое неправомерно получило сведения, составляющие секрет производства, и разгласило или использовало эти сведения, а также лицо, обязанное сохранять конфиденциальность секрета производства, обязано возместить убытки, причиненные нарушением исключительного права на секрет производства, если иная ответственность не предусмотрена законом или договором с этим лицом.
Лицо, которое использовало секрет производства и не знало и не должно было знать о том, что его использование незаконно, в том числе в связи с тем, что оно получило доступ к секрету производства случайно или по ошибке, не несет ответственность.
|
ЗАДАНИЕ |
6. Права на средства индивидуализации юридических лиц, товаров, работ, услуг и предприятий
|
Право на фирменное наименование |
Юридическое лицо, являющееся коммерческой организацией, выступает в гражданском обороте под своим фирменным наименованием, которое определяется в его учредительных документах и включается в единый государственный реестр юридических лиц при государственной регистрации юридического лица.
Фирменное наименование юридического лица должно содержать указание на его организационно-правовую форму и собственно наименование юридического лица, которое не может состоять только из слов, обозначающих род деятельности.
Юридическое лицо должно иметь полное и вправе иметь сокращенное фирменное наименование на русском языке. Юридическое лицо вправе иметь также полное и (или) сокращенное фирменное наименование на языках народов РФ и (или) иностранных языках.
В фирменное наименование юридического лица не могут включаться:
1) полные или сокращенные официальные наименования РФ, иностранных государств, а также слова, производные от таких наименований;
2) полные или сокращенные официальные наименования федеральных органов государственной власти, органов государственной власти субъектов РФ и органов местного самоуправления;
3) полные или сокращенные наименования международных и межправительственных организаций;
4) полные или сокращенные наименования общественных объединений;
5) обозначения, противоречащие общественным интересам, а также принципам гуманности и морали.
Фирменное наименование государственного унитарного предприятия (ГУП) может содержать указание на принадлежность такого предприятия соответственно РФ и субъекту РФ.
Включение в фирменное наименование акционерного общества (АО) официального наименования РФ, а также слов, производных от этого наименования, допускается по разрешению Правительства РФ, если более семидесяти пяти процентов акций акционерного общества принадлежит РФ.
Юридическому лицу принадлежит исключительное право использования своего фирменного наименования в качестве средства индивидуализации любым не противоречащим закону способом (исключительное право на фирменное наименование), в том числе путем его указания на вывесках, бланках, в счетах и иной документации, в объявлениях и рекламе, на товарах или их упаковках.
|
ЗАДАНИЕ |
Сокращенные фирменные наименования, а также фирменные наименования на языках народов РФ и иностранных языках защищаются исключительным правом на фирменное наименование при условии их включения в единый государственный реестр юридических лиц.
Не допускается использование юридическим лицом фирменного наименования, тождественного фирменному наименованию другого юридического лица или сходного с ним до степени смешения, если указанные юридические лица осуществляют аналогичную деятельность.
Исключительное право на фирменное наименование возникает со дня государственной регистрации юридического лица и прекращается в момент исключения фирменного наименования из единого государственного реестра юридических лиц в связи с прекращением юридического лица либо изменением его фирменного наименования.
Фирменное наименование или отдельные его элементы могут использоваться правообладателем в составе принадлежащего ему коммерческого обозначения, в товарном знаке и знаке обслуживания. Фирменное наименование, включенное в коммерческое обозначение, охраняется независимо от охраны коммерческого обозначения, товарного знака или знака обслуживания.
|
Право на товарный знак и право на знак обслуживания |
На товарный знак, то есть на обозначение, служащее для индивидуализации товаров юридических лиц или индивидуальных предпринимателей, признается исключительное право, удостоверяемое свидетельством на товарный знак. Правила о товарных знаках соответственно применяются к знакам обслуживания, то есть к обозначениям, служащим для индивидуализации выполняемых юридическими лицами либо индивидуальными предпринимателями работ или оказываемых ими услуг.

Примеры товарных знаков
Обладателем исключительного права на товарный знак может быть юридическое лицо или индивидуальный предприниматель.
|
ЗАДАНИЕ
|
Государственная регистрация товарного знака осуществляется федеральным органом исполнительной власти по интеллектуальной собственности в Государственном реестре товарных знаков и знаков обслуживания РФ (Государственный реестр товарных знаков).
На товарный знак, зарегистрированный в Государственном реестре товарных знаков, выдается свидетельство. Свидетельство удостоверяет приоритет товарного знака и исключительное право на товарный знак в отношении товаров, указанных в свидетельстве.
В качестве товарных знаков могут быть зарегистрированы словесные, изобразительные, объемные и другие обозначения или их комбинации. Товарный знак может быть зарегистрирован в любом цвете или цветовом сочетании.
Не допускается государственная регистрация в качестве товарных знаков обозначений, не обладающих различительной способностью или состоящих только из элементов:
1) вошедших во всеобщее употребление для обозначения товаров определенного вида;
2) являющихся общепринятыми символами и терминами;
3) характеризующих товары, в том числе указывающих на их вид, качество, количество, свойство, назначение, ценность, а также на время, место и способ их производства или сбыта;
4) представляющих собой форму товаров, которая определяется исключительно или главным образом свойством либо назначением товаров.

Пример слабой различительной способности
Указанные элементы могут быть включены в товарный знак как неохраняемые элементы, если они не занимают в нем доминирующего положения.

Известный бренд часов Breitling позиционируется так, чтобы ассоциироваться с культовым самолетом 1950-х гг. L-1049 “Super Constellation”
Исключительное право на товарный знак может быть осуществлено для индивидуализации товаров, работ или услуг, в отношении которых товарный знак зарегистрирован, в частности путем размещения товарного знака:
1) на товарах, в том числе на этикетках, упаковках товаров, которые производятся, предлагаются к продаже, продаются, демонстрируются на выставках и ярмарках или иным образом вводятся в гражданский оборот на территории РФ;
2) при выполнении работ, оказании услуг;
3) на документации, связанной с введением товаров в гражданский оборот;
4) в предложениях о продаже товаров, о выполнении работ, об оказании услуг, а также в объявлениях, на вывесках и в рекламе;
5) в сети "Интернет", в том числе в доменном имени и при других способах адресации.
|
ЗАДАНИЕ · промышленный образец; · товарный знак; · изобретение; · полезная модель. |
Правообладатель для оповещения о своем исключительном праве на товарный знак вправе использовать знак охраны ®, который помещается рядом с товарным знаком и указывает на то, что применяемое обозначение является товарным знаком, охраняемым на территории РФ.
Правовая охрана товарного знака может быть прекращена досрочно в отношении всех товаров или части товаров, для индивидуализации которых товарный знак зарегистрирован, вследствие неиспользования товарного знака непрерывно в течение любых трех лет после его государственной регистрации.
Исключительное право на товарный знак действует в течение десяти лет со дня подачи заявки на его государственную регистрацию в федеральный орган исполнительной власти по интеллектуальной собственности. Срок действия исключительного права на товарный знак может быть продлен на десять лет по заявлению правообладателя, поданному в течение последнего года действия этого права. Продление срока действия исключительного права на товарный знак возможно неограниченное число раз. По ходатайству правообладателя ему может быть предоставлено шесть месяцев по истечении срока действия исключительного права на товарный знак для подачи указанного заявления при условии уплаты пошлины.
Заявка на товарный знак должна содержать:
1) заявление о государственной регистрации обозначения в качестве товарного знака с указанием заявителя, его места жительства или места нахождения;
2) заявляемое обозначение;
3) перечень товаров, в отношении которых испрашивается государственная регистрация и которые сгруппированы по классам Международной классификации товаров и услуг для регистрации знаков;
4) описание заявляемого обозначения.
|
ЗАДАНИЕ |
Приоритет товарного знака может быть установлен по дате подачи первой заявки на товарный знак в государстве-участнике Парижской конвенции по охране промышленной собственности (конвенционный приоритет), если заявка на товарный знак подана в федеральный орган исполнительной власти по интеллектуальной собственности в течение шести месяцев с указанной даты.
Приоритет товарного знака, помещенного на экспонатах официальных или официально признанных международных выставок, организованных на территории одного из государств-участников Парижской конвенции по охране промышленной собственности, может устанавливаться по дате начала открытого показа экспоната на выставке (выставочный приоритет), если заявка на товарный знак подана в федеральный орган исполнительной власти по интеллектуальной собственности в течение шести месяцев с указанной даты.
Экспертиза заявки включает формальную экспертизу и экспертизу обозначения, заявленного в качестве товарного знака (заявленного обозначения).
Российские юридические лица и граждане Российской Федерации вправе зарегистрировать товарный знак в иностранных государствах или осуществить его международную регистрацию.
По заявлению лица, считающего используемый им товарный знак общеизвестным в РФ, товарный знак, охраняемый на территории РФ, либо обозначение, используемое в качестве товарного знака, но не имеющее правовой охраны, по решению федерального органа исполнительной власти по интеллектуальной собственности могут быть признаны общеизвестным товарным знаком, если они в результате интенсивного использования стали на указанную в заявлении дату широко известны среди соответствующих потребителей в отношении товаров заявителя. Правовая охрана общеизвестного товарного знака действует бессрочно.
Объединение лиц, создание и деятельность которого не противоречат законодательству государства, в котором оно создано, вправе зарегистрировать в РФ коллективный знак. Коллективный знак является товарным знаком, предназначенным для обозначения товаров, производимых или реализуемых входящими в данное объединение лицами и обладающих едиными характеристиками их качества или иными общими характеристиками.
К заявке на регистрацию коллективного знака (заявке на коллективный знак), подаваемой в федеральный орган исполнительной власти по интеллектуальной собственности, прилагается устав коллективного знака, который должен содержать:
1) наименование объединения, уполномоченного зарегистрировать коллективный знак на свое наименование (правообладателя);
2) перечень лиц, имеющих право использования этого коллективного знака;
3) цель регистрации коллективного знака;
4) перечень и единые характеристики качества или иные общие характеристики товаров, которые будут обозначаться коллективным знаком;
5) условия использования коллективного знака;
6) положения о порядке контроля над использованием коллективного знака;
7) положения об ответственности за нарушение устава коллективного знака.
|
Право на наименование места происхождения товара |
Наименованием места происхождения товара, которому предоставляется правовая охрана, является обозначение, представляющее собой либо содержащее современное или историческое, официальное или неофициальное, полное или сокращенное наименование страны, городского или сельского поселения, местности или другого географического объекта. Им также может быть обозначение, производное от такого наименования и ставшее известным в результате его использования в отношении товара, особые свойства которого исключительно или главным образом определяются характерными для данного географического объекта природными условиями и (или) людскими факторами.
Не признается наименованием места происхождения товара обозначение, хотя и представляющее собой или содержащее наименование географического объекта, но вошедшее в Российской Федерации во всеобщее употребление как обозначение товара определенного вида, не связанное с местом его производства.
Наименование места происхождения товара может быть зарегистрировано одним или несколькими гражданами либо юридическими лицами.
Использованием наименования места происхождения товара считается размещение этого наименования, в частности:
1) на товарах, этикетках, упаковках товаров, которые производятся, предлагаются к продаже, продаются, демонстрируются на выставках и ярмарках или иным образом вводятся в гражданский оборот на территории РФ;
2) на бланках, счетах, иной документации и в печатных изданиях, связанных с введением товаров в гражданский оборот;
3) в предложениях о продаже товаров, а также в объявлениях, на вывесках и в рекламе;
4) в сети "Интернет", в том числе в доменном имени и при других способах адресации.
Не допускается использование зарегистрированного наименования места происхождения товара лицами, не имеющими соответствующего свидетельства, даже если при этом указывается подлинное место происхождения товара или наименование используется в переводе либо в сочетании с такими словами, как "род", "тип", "имитация" и тому подобными. Также не допускается использование сходного обозначения для любых товаров, способного ввести потребителей в заблуждение относительно места происхождения и особых свойств товара (незаконное использование наименования места происхождения товара).
Товары, этикетки, упаковки товаров, на которых незаконно использованы наименования мест происхождения товаров или сходные с ними до степени смешения обозначения, являются контрафактными.
Обладатель свидетельства об исключительном праве на наименование места происхождения товара для оповещения о своем исключительном праве может помещать рядом с наименованием места происхождения товара знак охраны в виде словесного обозначения "зарегистрированное наименование места происхождения товара" или "зарегистрированное НМПТ", указывающий на то, что применяемое обозначение является наименованием места происхождения товара, зарегистрированным в РФ.
Наименование места происхождения товара охраняется в течение всего времени существования возможности производить товар, особые свойства которого исключительно или главным образом определяются характерными для соответствующего географического объекта природными условиями и (или) людскими факторами.
Заявка на наименование места происхождения товара должна содержать:
1) заявление о государственной регистрации наименования места происхождения товара и о предоставлении исключительного права на такое наименование или только о предоставлении исключительного права на ранее зарегистрированное наименование места происхождения товара с указанием заявителя, а также его места жительства или места нахождения;
2) заявляемое обозначение;
3) указание товара, в отношении которого испрашиваются государственная регистрация наименования места происхождения товара и предоставление исключительного права на такое наименование или только предоставление исключительного права на ранее зарегистрированное наименование места происхождения товара;
4) указание места происхождения (производства) товара (границ географического объекта), природные условия и (или) людские факторы которого исключительно или главным образом определяют или могут определять особые свойства товара;
5) описание особых свойств товара.
Форма свидетельства об исключительном праве на наименование места происхождения товара и перечень указываемых в таком свидетельстве сведений устанавливаются федеральным органом исполнительной власти, осуществляющим нормативно-правовое регулирование в сфере интеллектуальной собственности.
Свидетельство об исключительном праве на наименование места происхождения товара действует в течение десяти лет со дня подачи заявки на наименование места происхождения товара. Срок действия свидетельства об исключительном праве на наименование места происхождения товара может быть продлен по заявлению обладателя свидетельства и при условии представления им заключения компетентного органа о том, что обладатель свидетельства производит в границах соответствующего географического объекта товар, обладающий указанными в Государственном реестре наименований особыми свойствами.
Срок действия свидетельства продлевается каждый раз на десять лет.
Правовая охрана наименования места происхождения товара прекращается в случае:
1) исчезновения характерных для данного географического объекта условий и невозможности производить товар, обладающий особыми свойствами;
2) утраты иностранным юридическим лицом, иностранным гражданином или лицом без гражданства права на данное наименование места происхождения товара в стране происхождения товара.
Действие свидетельства об исключительном праве на наименование места происхождения товара прекращается в случае:
1) утраты товаром, производимым обладателем свидетельства, особых свойств в отношении данного наименования места происхождения товара;
2) пркращения правовой охраны наименования места происхождения товара;
3) ликвидации юридического лица или прекращения предпринимательской деятельности индивидуального предпринимателя-обладателя свидетельства;
4) истечения срока действия свидетельства;
5) подачи обладателем свидетельства соответствующего заявления в федеральный орган исполнительной власти по интеллектуальной собственности.
|
ЗАДАНИЕ |
|
Право на коммерческое обозначение |
Юридические лица, осуществляющие предпринимательскую деятельность (в том числе некоммерческие организации, которым право на осуществление такой деятельности предоставлено в соответствии с законом их учредительными документами), а также индивидуальные предприниматели могут использовать для индивидуализации принадлежащих им торговых, промышленных и других предприятий коммерческие обозначения, не являющиеся фирменными наименованиями и не подлежащие обязательному включению в учредительные документы и единый государственный реестр юридических лиц.
Коммерческое обозначение может использоваться правообладателем для индивидуализации одного или нескольких предприятий. Для индивидуализации одного предприятия не могут одновременно использоваться два и более коммерческих обозначения.
Правообладателю принадлежит исключительное право использования коммерческого обозначения в качестве средства индивидуализации принадлежащего ему предприятия любым не противоречащим закону способом. В числе этих способов – указание коммерческого обозначения на вывесках, бланках, в счетах и на иной документации, в объявлениях и рекламе, на товарах или их упаковках, если такое обозначение обладает достаточными различительными признаками и его употребление правообладателем для индивидуализации своего предприятия является известным в пределах определенной территории.
Исключительное право на коммерческое обозначение прекращается, если правообладатель не использует его непрерывно в течение года.
Исключительное право на коммерческое обозначение, включающее фирменное наименование правообладателя или отдельные его элементы, возникает и действует независимо от исключительного права на фирменное наименование. Коммерческое обозначение или отдельные элементы этого наименования могут быть использованы правообладателем в принадлежащем ему товарном знаке. Коммерческое обозначение, включенное в товарный знак, охраняется независимо от охраны товарного знака.
|
Право использования РИД в составе единой технологии |
Единой технологией признается выраженный в объективной форме результат научно-технической деятельности, который включает в том или ином сочетании изобретения, полезные модели, промышленные образцы, программы для ЭВМ или другие РИД, подлежащие правовой охране, и может служить технологической основой определенной практической деятельности в гражданской или военной сфере (единая технология).
В состав единой технологии могут входить также РИД, не подлежащие правовой охране, в том числе технические данные, другая информация.
Право использовать РИД в составе единой технологии как в составе сложного объекта принадлежит лицу, организовавшему создание единой технологии (право на технологию) на основании договоров с обладателями исключительных прав на РИД, входящие в состав единой технологии. В состав единой технологии могут входить также охраняемые РИД, созданные самим лицом, организовавшим ее создание.

Самолет – пример объединения РИД в составе единой технологии
Правила ч. IV ГК РФ применяются к отношениям, связанным с правом на технологию гражданского, военного, специального или двойного назначения, созданную за счет или с привлечением средств федерального бюджета либо бюджетов субъектов Российской Федерации, выделяемых для оплаты работ по госконтрактам.
Указанные правила не применяются к отношениям, возникающим при создании единой технологии за счет или с привлечением средств федерального бюджета либо бюджетов субъектов РФ на возмездной основе в форме бюджетного кредита.
Лицу, организовавшему создание единой технологии за счет или с привлечением средств федерального бюджета или бюджета субъекта РФ (исполнителю), принадлежит право на созданную технологию, за исключением случаев, когда это право принадлежит РФ или ее субъекту.
В случаях, когда допускаются различные способы правовой охраны РИД, входящих в состав единой технологии, лицо, которому принадлежит право на технологию, выбирает тот способ правовой охраны, который в наибольшей степени соответствует его интересам и обеспечивает практическое применение единой технологии.
Право на технологию, созданную за счет или с привлечением средств федерального бюджета, принадлежит РФ в случаях, когда:
1) единая технология непосредственно связана с обеспечением обороны и безопасности РФ;
2) РФ до создания единой технологии или в последующем приняла на себя финансирование работ по доведению единой технологии до стадии практического применения;
3) исполнитель не обеспечил до истечения шести месяцев после окончания работ по созданию единой технологии совершение всех действий, необходимых для признания за ним или приобретения исключительных прав на РИД, которые входят в состав технологии.
Управление правом на технологию, принадлежащим Российской Федерации, осуществляется в порядке, определяемом Правительством Российской Федерации.
Отчуждение РФ или ее субъектом права на технологию третьим лицам осуществляется по общему правилу возмездно по результатам проведения конкурса. В случае невозможности отчуждения права на технологию на конкурсной основе такое право передается по результатам проведения аукциона.
В случаях, когда внедрение технологии имеет важное социально-экономическое значение либо важное значение для обороны или безопасности РФ, а размер затрат на ее внедрение делает экономически неэффективным возмездное приобретение права на технологию, передача права на такую технологию РФ, ее субъектом или иным правообладателем, получившими соответствующее право безвозмездно, также может осуществляться безвозмездно. Случаи, в которых допускается безвозмездная передача права на технологию, определяются Правительством РФ.
Каждый из правообладателей вправе по своему усмотрению использовать соответствующую часть технологии, имеющую самостоятельное значение, если иное не предусмотрено соглашением между ними. При этом право на технологию в целом, а также распоряжение правом на нее осуществляется совместно всеми правообладателями. Доходы от использования части технологии поступают лицу, обладающему правом на данную часть технологии.
Единая технология должна иметь практическое применение (внедрение) преимущественно на территории РФ. Право на технологию может передаваться для использования на территориях иностранных государств с согласия государственного заказчика или распорядителя бюджетных средств в соответствии с законодательством о внешнеэкономической деятельности
7. Стоимостная оценка прав на результаты интеллектуальной деятельности
Каждый из этих вариантов может быть основан на капитализации усредненной прибыли (или денежного потока), либо на дисконтировании денежных потоков (или ожидаемых прибылей). В качестве показателя доходности в том и другом случае могут быть выбраны либо прибыль (до налогообложения или после него), либо денежный поток. Наиболее сложные модификации вариантов доходного метода основаны на дисконтировании денежных потоков, наиболее простые – на прямой капитализации прибыли. Выбор метода определяется как компромисс между стремлением к высокой точности и стремлением к простоте оценки. 1. Определяется экономический срок службы патента или лицензии, который может быть существенно короче юридического, если изобретение устаревает раньше окончания срока действия патента. Поток прибыли текущего года учитывается с коэффициентом 1. Считается, что он состоит из тех средств, которые поступают или, наоборот, должны быть уплачены немедленно. Для каждого последующего года коэффициент дисконтирования получается умножением коэффициента для предыдущего года на величину
|
8. Реализация прав РФ на результаты интеллектуальной деятельности после вступления в ВТО
Любую компанию, вне зависимости от ее размера во все большей степени затрагивает внешнеэкономическая деятельность. И это неудивительно – если в настоящее время Вы и не поставляете продукцию на мировые рынки, то процессы глобализации влияют на Вас в других аспектах (приобретение оборудования, сырья, комплектующих и т. д.). Глобализация вовлекает в свое поле фирмы, особенно занимающиеся интеллектуальной деятельностью. С целью осуществления защиты прав интеллектуальной собственности в 1994 году была создана Всемирная торговая организация (ВТО).
Главная задача ВТО – постепенная либерализация мировой торговли путем последовательного сокращения уровня импортных тарифов, устранения различных нетарифных барьеров и других препятствий в международном обмене товарами и услугами. Основополагающие принципы работы в ВТО:
- предоставление режима наибольшего благоприятствования в торговле на недискриминационной основе; предоставление национального режима продукции иностранного происхождения; регулирование торговли преимущественно тарифными методами; отказ от исполнения количественных ограничений и т. д.
Правила ВТО в национальном режиме и статусе наиболее благоприятствуемой нации помогают в обеспечении эффективного распределения и использования ресурсов, требуя равного обращения с иностранными и отечественными товарами в том, что касается косвенного налогообложения, а также проведения аналогичной политики ко всем иностранным товарам. Членом ВТО может быть любая страна, которая принимает весь пакет обязательств вытекающих из соглашений по торговле товарами, предоставлению услуг и по интеллектуальной собственности. Став членом ВТО, страны гарантированы в получении недискриминационного обращения на экспортных рынках.
Учитывая особую конкурентную значимость прав на результаты интеллектуальной деятельности, было заключено Соглашение по торговым аспектам прав интеллектуальной собственности (ТРИПС). ТРИПС составляет третье концептуальное основание правовой структуры ВТО. Соглашение по торговым аспектам прав интеллектуальной собственности направлено на регулирование вопросов охраны авторских и смежных прав, товарных знаков, географических указаний, промышленных образцов, изобретений, видов растений, топологий интегральных микросхем, деловых секретов, а также контроля недобросовестной и антиконкурентной практике в лицензионных соглашениях. Предусматривается также урегулировать вопросы обеспечения прав, вытекающих из охраны объектов интеллектуальной собственности, а также механизм разрешения споров, связанных с упомянутыми объектами.
Соглашение ТРИПС требует от членов ВТО защиты шести категорий интеллектуальной собственности, в т. ч.:
- торговые знаки; географические указания; промышленный дизайн; проектирование топологии интегральных схем; охрану авторских прав; патентная защита.
Соглашение ТРИПС подтвердило право стран членов ВТО контролировать рынок импорта технологий, а компаний, заключающих лицензионное соглашение – добиваться соблюдения прав интеллектуальной собственности. Страны - участники должны обеспечить процедуру правоприменения в рамках своих национальных законодательств, которое позволяет осуществить эффективные меры против любого акта нарушения прав интеллектуальной собственности.
Судебные власти стран-участниц могут без какой-либо компенсации изымать из оборота товары, нарушающие права интеллектуал ной собственности, а также санкционировать уничтожение поддельных товаров. Они могут применять предварительные меры для предотвращения готовящегося нарушения прав, например, не допуская в находящуюся в их юрисдикции торговую сеть контрафактных импортных товаров. Аналогичные меры могут применяться в отношении экспортируемой продукции. Во избежание злоупотребления правами на интеллектуальную собственность в конкурентной борьбе судебные власти вправе обязать истца, предъявившего незаконные требования компенсировать ответчику понесенные убытки и судебные издержки.
Незнание закона не освобождает покупателей контрафактной продукции от ответственностиВласти итальянского города Лечче (Lecce) на юге страны оштрафовали продавца контрафактных компакт-дисков на 52 тысячи евро, сообщило в субботу агентство АНСА. На этот раз не повезло выходцу из Сенегала. Его машину, на которой он перевозил поддельную продукцию, остановила для проверки документов дорожная полиция. Заметив, что водитель явно нервничает, стражи порядка попросили его открыть багажник. Там-то полицейские и обнаружили 225 контрафактных компакт-дисков. Машина и товар конфискованы, а их владельца доставили в полицейский участок, где в дополнение ко всему выписали штраф в 52 тысячи евро. ***** |
Любая развивающаяся страна, находящаяся в стадии перехода от административно-командной системы к рыночной экономике, проводящая соответствующие преобразование системы охраны интеллектуальной собственности и имеющая проблемы в связи с разработкой соответствующего законодательства имеет право на четырехлетнюю отсрочку соблюдения условий ТРИПС. Кроме того, в случае расширения тематики охраноспособных объектов отсрочка продлевается еще на пять лет.
Должны быть созданы справочные пункты, ответственные за ответы на вопросы и предоставляющие соответствующие документы относительно санитарных или фитосанитарных мер принятых и предлагаемых; процедуры контроля и проверок, режима производства и карантина, процедуры одобрения допустимости пестицидов и пищевых добавок. Справочный пункт должен существовать для того, чтобы отвечать на вопросы относительно технических инструкций и процедуры оценки адекватности для продуктов, которые регулируются в пределах территории страны-члена ВТО.
Соглашение устанавливает определенный минимум стандарта в области охраны прав интеллектуальной собственности для стран-членов и включает вопросы, защиты этих прав, разрешения торговых споров. Соглашение ТРИПС предъявляет определенные требования к внутренней политике в данной области. Оно требует предоставления национального режима и режима наибольшего благоприятствования кроме тех случаев, когда исключение из этих режимов уже зафиксировано в основных международных конвекциях.
|
ЗАДАНИЕ |
Положительной стороной реализации Соглашения должно стать появление весомых стимулов для инвестиций в наукоемкую промышленность и производство товаров с высоким интеллектуальным рейтингом, оживление международной торговли наукоемкими товарами, содержащими в себе интеллектуальную собственность.
В ходе переговоров о присоединении России к ВТО ставится задача содействию улучшению экономической ситуации в стране, устранению ее дискриминации в торговле, создании более благоприятных условий для российского экспорта.
Обретение Россией статуса члена Всемирной торговой ассоциации будет означать полноправную интеграцию страны в систему глобального регулирования мировой торговли товарами и услугами. Однако вступление в ВТО предусматривает некоторый подготовительный период, который нужен стране чтобы создать условия, обеспечивающие принятие всех без исключения пунктов соглашения по торговле и тарифам по вступлении в ВТО.
Вступлению нашей страны в ВТО, видимо, нет альтернатив, т. к. в этой организации состоит большинство государств и формируется подавляющая часть мирового ВВП. Но это приведет к усилению конкурентной борьбы на внутренних рынках, что должна своевременно учесть каждая отечественная компания независимо от ее размеров и формы собственности.
Необходимо также отметить существенное возрастание в современных условиях значимости результативного пресечения недобросовестной конкуренции.
Пресечение недобросовестной конкуренции – элемент промышленной собственности. Чаще всего недобросовестная конкуренция проявляется в стремлении предпринимателя к успеху за счет чужих усилий, фальшивых обозначений и вводящих в заблуждение заявлений. Такая конкуренция включает в себя:
- преднамеренные действия, ведущие к тому, что потребитель может принять предприятие, продукцию, рекламу или коммерческую деятельность данной фирмы за предприятие, продукцию и т. д. конкурента (имитация, введение в заблуждение или прямой обман потребителя); ложные утверждения, дискредитирующие деятельность конкурента; угрозу недобросовестного выдвижения исков конкурентам с целью противодействия конкуренции; применение обозначений и указаний, вводящих в заблуждение потребителя относительно стоимости, природы, способа изготовления, характерных свойств, применимости или количества товаров; привлечение клиентов конкурента путём их подкупа; неправомочное раскрытие коммерческих тайн, конфиденциальных сведений и ноу-хау конкурентов; производственный или коммерческий шпионаж; продажу своей продукции по демпинговым ценам; бойкотирование торговли другой фирмы; поощрение нарушений контрактов конкурентов и их служащих с нанимателем; выпуск рекламы, в которой производится сравнение своей продукции с конкурирующей, и др.
Изощрённость многих видов недобросовестной конкуренции, которая явно следует из приведенного выше списка, приводит к большим затруднениям в её идентификации. Тем не менее предприниматель, следуя честной промышленной или торговой практике, должен принимать возможные меры для защиты от этого явления или, по крайней мере, быть морально готовым к нему.
Одним из элементов промышленной собственности является право на пресечение недобросовестной конкуренции. Саморегулирующийся рынок, во главе которого стоит не всегда разборчивый потребитель, не обеспечивает защиту от недобросовестной конкуренции, поэтому ведущая роль в этой сфере должна принадлежать государству. Необходимо защищать широкий круг лиц – честных предпринимателей и их потребителей, а также интересы общества в целом.
Весьма актуальна проблема неправомерного использования ноу-хау (см. выше). Хотя это понятие всё более подробно регламентируется законодательством, зачастую невозможно доказать предмет несанкционированного коммерческого применения чужого опыта и знаний, а также конфиденциальной информации. Несмотря на рост количества прецедентов в этой области, данная проблема в отечественной практике ещё не решена.
Единого способа пресечения недобросовестной конкуренции, хотя это понятие и определено Парижской конвенцией, пока не существует. Одним из способов может являться привлечение обычным порядком недобросовестных конкурентов к административной или уголовной ответственности. Однако можно с полной уверенностью утверждать, что в этой области назревают согласованные и многоплановые действия многих стран. Постепенная гармонизация национальных законодательств в области промышленной собственности связана с интернационализацией торговли и средств массовой информации, играющих важнейшую роль в распространении рекламы. В немалой степени состояние этой проблемы будет зависеть и от общей культуры и степени образованности потребителя.
|
Заключение |
Защита прав на результаты интеллектуальной деятельности и средства индивидуализации в настоящее время стала важным фактором, определяющим положение бизнеса. Быстрое развитие прорывных и наукоемких технологий и, как следствие, значительно более высокий уровень развития традиционных отраслей приводит к резкому увеличению внедрения результатов интеллектуальной деятельности во всю продукцию, вовлеченную в международный оборот. К сожалению, расширяется и торговля поддельными (контрафактными) изделиями, что связано с техническим совершенствованием средств записи и воспроизведения звука и изображения, копирования и передачи информации. Имитация, нарушение прав на результаты интеллектуальной деятельности приобрели огромный масштаб.
Так как создание какого-либо коммерческого образца требует больших материальных, интеллектуальных и коммерческих затрат на НИОКР, незаконное копирование этого образца осуществляется с минимальными затратами и приводит к появлению на рынке дешевой конкурентной продукции. Особенно отрицательно нарушение прав на результаты интеллектуальной деятельности сказывается на сверхнаукоемких отраслях, требующих больших затрат на проведение научных изысканий и испытаний. Имея более низкую цену, поддельные изделия вытесняют с рынка инновационные товары самих разработчиков, ослабляя моральные и материальные стимулы для дальнейших исследований. Вопросы гарантии справедливой защиты прав на результаты интеллектуальной деятельности становятся более значимыми по мере расширения торговли товарами.
В связи со всем сказанным грамотное управление правами на результаты интеллектуальной деятельности является залогом процветания фирмы, а пресечение недобросовестной конкуренции правовыми методами – элементом повседневной деятельности.
Надеемся на ваш интерес к экономическим и правовым аспектам управления результатами интеллектуальной деятельности и желаем успехов в вашем бизнесе.
9. Список литературы
1. Гражданский кодекс Российской Федерации.
2. Налоговый кодекс Российской Федерации.
3. Положение по бухгалтерскому учету "Учет нематериальных активов" ПБУ 14/2007.
4. . Право интеллектуальной собственности в Российской Федерации. – 2-е изд. М.: Издательство Проспект, 2007. – 752 с.
5. , . Право интеллектуальной собственности. – М.: Экзамен, 2003. – 160 с.
6. , . Интеллектуальная собственность: экономический аспект. – М.: ИНФРА-М, 2001. – 216 с.
7. Энни Брукинг. Интеллектуальный капитал. – СПб: Питер, 2001. – 288 с.
8. . Управление интеллектуальным капиталом. – М.: Омега-Л, 2007. – 552 с.
9. Интеллектуальные ресурсы, интеллектуальная собственность, интеллектуальный капитал. / Под ред. . – М.: АНХ, 2001. – 424 с.
10. . Современные тенденции развития законодательства об интеллектуальной собственности. / Вестник Российской Академии Наук, 2005, том 75 № 9, 811 с./.
11. . Инновационный менеджмент в малом бизнесе. – Жуковский: МИМ ЛИНК, 2002. – 312 с.
12. Инновационный менеджмент. / Под ред. . – М.: ИНФРА-М, 2001. – 238 с.
13. . Введение в инновационное предпринимательство. – СПб.: Питер, 2004. – 189 с.
14. . Инновационный менеджмент. – СПб.: Питер, 2005. – 318 с.
15. . Инновационный менеджмент. – М.: Гардарики, 2005. – 224 с.
16. . Инновационная сага. – М.: Вильямс, 2005. – 224 с.
17. Проблемы правовой защиты результатов интеллектуальной деятельности в оборонной сфере/ , , // Военная мысль¹ 6 . - C. 27-32.
18. , . Правовые и экономические аспекты управления объектами интеллектуальной собственности. Материалы международной научно-практической конференции 7 декабря 2007 г. «Качество дистанционного образования: концепции, проблемы, решения (EDQ-2007)». – 392 с
Приложение. Значение четвертой части Гражданского кодекса РФ
Поскольку в нашей стране много лет (начиная с 1992 г.) действовал ряд разрозненных законов в области интеллектуальной собственности (шесть основных законов федерального уровня и множество ведомственных положений и инструкций), практика применения этой нормативно-правовой базы еще долго будет сказываться на хозяйственной деятельности предприятий. Поэтому представляется важным сделать краткий обзор и сравнение старого и нового законодательства.
С принятием части четвертой ГК РФ завершается и начатая в нашей стране еще в конце XX в. работа по полной консолидации и систематизации в составе Гражданского кодекса всего гражданского законодательства, регулирующего отношения в области прав на результаты интеллектуальной деятельности.
Основное достоинство части четвертой ГК РФ как кодификационного акта — это объединение законодательства об интеллектуальной собственности в одном нормативно-правовом акте.
Полная (исчерпывающая) кодификация норм об интеллектуальной собственности объективно затрудняет ведомственное влияние (зачастую негативное в отношении интересов пользователей) на законодательство об интеллектуальной собственности, особенно в части, связанной с регистрацией объектов интеллектуальной собственности (например, Роспатента).
Сосредоточение всех норм об интеллектуальной собственности в части четвертой ГК РФ позволило решить некоторые задачи кодификационного характера. В частности устранено дублирование одних и тех же положений в специальных законах, чем достигается экономия законодательного материала. Решены также сложные задачи:
- распределения законодательного материала между ГК РФ и специальными законами, согласования между собой отдельных правовых норм, устранения многих неоправданных расхождений в регулировании сходных отношений, закрепления принципа интеграции норм об интеллектуальной собственности с общими нормами гражданского права путем отсылки в соответствующих случаях к таким нормам, унификации используемой в сфере интеллектуальной собственности терминологии.
В таблице приведено детализированное представление результатов интеллектуальной деятельности и средств индивидуализации (как они называются по новому законодательству) и для сравнения показана схема объектов интеллектуальной собственности по старому законодательству.
|
Результаты интеллектуальной деятельности с 1 января 2008 года (Гражданский кодекс РФ, часть четвертая) |
|
Авторское право
Смежные права
Патентное право
Селекционное достижение
РИД в составе единой технологии |
|
|
Объекты интеллектуальной собственности до 1 января 2008 года |
|
Авторское право
Смежные права
Патентное право
Средства индивидуализации
Нетрадиционные ОИС
|
|
С введением в действие части четвертой ГК РФ полностью утратили силу и перестали действовать на территории России основные кодификационные акты отечественного гражданского законодательства советского времени — Гражданский кодекс РСФСР 1964 года и Основы гражданского законодательства Союза ССР и республик 1991 года. Сохранение этих законов до сих пор в силе диктовалось только тем, что в них имелись отдельные, относящиеся к сфере интеллектуальной собственности нормы, не замещенные законами гг. Полное прекращение действия этих старых кодификаций означает завершение замены гражданского законодательства, относящегося к иной политической и экономической эпохе, законами, отвечающими требованиям движения страны по пути демократии и рыночной экономики





