ООО "ИнТехПроект"
Корпоративная информационная система
Техническое задание
|
УТВЕРЖДАЮ |
СОГЛАСОВАНО |
|
Директор ООО "ИнТехПроект" |
Менеджер проекта от компании ___________________________________ |
|
_____________________ /____________/ «_____» ______________________ 20__г. |
______________________/____________/ «_____» ______________________ 20__г. |
Лист согласования
СОГЛАСОВАНО:
|
(должность) |
(подпись) |
(Ф. И.О.) |
(дата) | |||
|
(должность) |
(подпись) |
(Ф. И.О.) |
(дата) | |||
|
(должность) |
(подпись) |
(Ф. И.О.) |
(дата) | |||
|
(должность) |
(подпись) |
(Ф. И.О.) |
(дата) |
ПРЕДСТАВИТЕЛИ ПРЕДПРИЯТИЯ-РАЗРАБОТЧИКА:
|
(должность) |
(подпись) |
(Ф. И.О.) |
(дата) | |||
|
(должность) |
(подпись) |
(Ф. И.О.) |
(дата) | |||
|
(должность) |
(подпись) |
(Ф. И.О.) |
(дата) | |||
|
(должность) |
(подпись) |
(Ф. И.О.) |
(дата) |
Содержание
Термины и сокращения. 4
1. Введение. 5
1.1. Наименование Информационной системы. 5
1.2. Краткая характеристика области применения. 5
2. Основание для разработки. 6
2.1. Основание для проведения разработки. 6
2.2. Наименование и условное обозначение темы разработки. 6
3. Назначение разработки. 7
3.1. Функциональное назначение. 7
3.2. Эксплуатационное назначение. 7
4. Требования к Информационной системе. 8
4.1. Автоматизируемые процессы. 8
4.2. Структура Информационной системы. 48
4.3. Автоматизируемые рабочие места. 48
4.4. Требования к функциональным характеристикам. 51
4.5. Требования к надежности. 53
4.6. Условия эксплуатации. 54
4.7. Требования к составу и параметрам технических средств. 54
4.8. Требования к Информационной и программной совместимости. 54
4.9. Требования к маркировке и упаковке. 55
4.10. Требования к транспортированию и хранению.. 55
4.11. Специальные требования. 55
5. Требования к программной документации. 56
5.1. Предварительный состав программной документации. 56
6. Технико-экономические показатели. 57
7. Стадии и этапы разработки. 58
7.1. Стадии разработки. 58
7.2. Этапы разработки. 58
7.3. Содержание работ по этапам. 58
8. Порядок контроля и приемки. 60
Термины и сокращения
|
{Граница} |
– |
внешний поставщик или потребитель стрелки. Находится за рамками моделируемой системы. Название не детализируется в случаях однозначного понимания читателями диаграммы или в случаях неоднозначности. |
|
{Туннель} |
– |
поставщик или потребитель стрелки. Название не детализируется в случаях однозначного понимания читателями диаграммы. |
|
Бизнес-процесс |
– |
последовательность действий (подпроцессов), направленная на получение заданного результата, ценного для организации (далее Процесс). |
|
Владелец процесса |
– |
должностное лицо, несущее ответственность за получение результата процесса и обладающее полномочиями для распоряжения ресурсами, необходимыми для выполнения процесса. |
|
Входы бизнес-процесса |
– |
ресурсы (материальные, информационные), необходимые для выполнения и получения результата процесса, которые потребляются или преобразовываются при выполнении процесса. |
|
Выходы бизнес-процесса |
– |
объекты (материальные или информационные), являющиеся результатом выполнения бизнес-процесса, потребляемые другими бизнес-процессами или внешними по отношению к организации клиентами. |
|
Исполнитель процесса |
– |
подразделение или должность сотрудника, выполняющего процесс. |
|
Организационная структура управления |
– |
совокупность специализированных функциональных подразделений, взаимосвязанных в процессе обоснования, выработки, принятия и реализации управленческих решений (далее Организационная структура). |
|
Подпроцесс |
– |
бизнес-процесс, являющийся составной частью вышестоящего процесса. |
|
Процедура |
– |
бизнес-процесс нижнего уровня, содержащий последовательность конечных (не требующих дополнительной детализации) операций (функций). |
|
Управление бизнес-процесса |
– |
управляющие воздействия, регламентирующие выполнение процесса. |
|
ИС |
– |
Информационная система |
1. Введение
1.1. Наименование Информационной системы
Полное наименование Информационной системы – Корпоративная информационная система.
1.2. Краткая характеристика области применения
Информационная система разрабатывается на базе системы программ «1С:Предприятие 8.0» (платформа 1С:Предприятие 8.0) фирмы 1С и предназначена к применению в подразделениях Заказчика.
2. Основание для разработки
2.1. Основание для проведения разработки
Основанием для проведения разработки является дополнительное соглашение №__ к Договору №__ от «___» ____________ 20__г. на выполнение работ по моделированию бизнес-процессов .
2.2. Наименование и условное обозначение темы разработки
Наименование темы разработки – «Разработка и внедрение автоматизированной системы управления предприятием на базе системы программ «1С:Предприятие 8.0».
3. Назначение разработки
3.1. Функциональное назначение
Функциональным назначением Информационной системы является автоматизация бизнес-процессов предприятия по основной деятельности компании ООО "ИнТехПроект".
3.2. Эксплуатационное назначение
Информационная система должна эксплуатироваться сотрудниками тех структурных подразделений предприятия, чьи процессы являются объектом автоматизации.
4. Требования к Информационной системе
4.1. Автоматизируемые процессы
A3 Воспроизводство персонала
Владелец процесса
Владельцем процесса является:
|
№ |
Должность |
Подразделение |
Предмет деятельности |
|
1. |
Начальник отдела кадров |
Отдел кадров |
Результат процесса
Основным результатом процесса является работоспособный персонал необходимой квалификации в достаточном для деятельности компании количестве.
Диаграмма процесса
|
Автоматизируемые действия
|
№ |
Действие |
Исполнители |
Используемые документы |
Требования к срокам |
Функция ИС |
Инструкции | |
|
Входы |
Выходы | ||||||
|
1. |
A3.3 Обучение персонала |
Отдел кадров |
Заявка на обучение персонала |
03. Система кадрового учета и расчета зарплаты | |||
|
План потребности в персонале | |||||||
|
2. |
A3.4 Ввод персонала |
Отдел кадров |
План потребности в персонале |
03. Система кадрового учета и расчета зарплаты | |||
|
3. |
A3.6 Вывод персонала |
Отдел кадров |
03. Система кадрового учета и расчета зарплаты |
A4.1 Планирование проектов
Владелец процесса
Владельцем процесса является:
|
№ |
Должность |
Подразделение |
Предмет деятельности |
|
1. |
Заместитель директора по производству |
ИнТехПроект |
Результат процесса
Основным результатом процесса является план проекта, техническое задание на проект и задания на выполнение работ.
Диаграмма процесса
|
Автоматизируемые действия
|
№ |
Действие |
Исполнители |
Используемые документы |
Требования к срокам |
Функция ИС |
Инструкции | |
|
Входы |
Выходы | ||||||
|
1. |
A4.1.6 Формирование и выдача заданий на выполнение работ |
Руководитель проекта |
План проекта |
Задания на выполнение работ |
010101. Формирование заданий на выполнение работ | ||
|
ТЗ на проект |
A4.2.1 Предпроектное обследование
Владелец процесса
Владельцем процесса является:
|
№ |
Должность |
Подразделение |
Предмет деятельности |
|
1. |
Руководитель проекта |
Производственный отдел |
Начало выполнения процесса
Началом выполнения процесса является наступление следующих событий:
|
№ |
Событие |
Выполняемая функция |
|
1. |
Получено задание на выполнение работ |
A4.2.1.1 Выполнение предпроектного обследования |
Результат процесса
Документация о предпроектном обследовании сформирована и утверждена.
Диаграмма процесса
|
Автоматизируемые действия
|
№ |
Действие |
Исполнители |
Используемые документы |
Требования к срокам |
Функция ИС |
Инструкции | |
|
Входы |
Выходы | ||||||
|
1. |
A4.2.1.2 Формирование отчета о предпроектном обследовании |
Ведущий инженер |
Отчет о предпроектном обследовании |
Отчет о предпроектном обследовании |
В течение одного рабочего дня по окончании выполнения предпроектного обследования. |
010103. Формирование отчета о предпроектном обследовании |
A4.2.2 Техно-рабочее проектирование и анализ проекта
Владелец процесса
Владельцем процесса является:
|
№ |
Должность |
Подразделение |
Предмет деятельности |
|
1. |
Заместитель директора по производству |
ИнТехПроект |
Начало выполнения процесса
Началом выполнения процесса является наступление следующих событий:
|
№ |
Событие |
Выполняемая функция |
|
1. |
Только одно из событий: Документация о предпроектном обследовании сформирована и утверждена Техно-рабочий проект не утвержден контролирующими органами Техно-рабочий проект не утвержден |
A4.2.2.1 Формирование и анализ техно-рабочего проекта |
Результат процесса
Техно-рабочий проект сформирован и утвержден.
Диаграмма процесса
|
Автоматизируемые действия
|
№ |
Действие |
Исполнители |
Используемые документы |
Требования к срокам |
Функция ИС |
Инструкции | |
|
Входы |
Выходы | ||||||
|
1. |
A4.2.2.1 Формирование и анализ техно-рабочего проекта |
Ведущий инженер |
Задания на выполнение работ |
Техно-рабочий проект |
В течение пяти рабочих дней. |
010104. Формирование техно-рабочего проекта | |
|
Отчет о предпроектном обследовании | |||||||
|
Техно-рабочий проект | |||||||
|
Эскизный проект |
A4.2.3.3 Выполнение строительно-монтажных работ
Владелец процесса
Владельцем процесса является:
|
№ |
Должность |
Подразделение |
Предмет деятельности |
|
1. |
Руководитель проекта |
Производственный отдел |
Начало выполнения процесса
Началом выполнения процесса является поступление утвержденного техно-рабочего проекта, спецификации и необходимых ТМЦ и инструментов, наличие заключенного договора субподряда.
Результат процесса
Основным результатом процесса является смонтированная система.
Диаграмма процесса
|
Автоматизируемые действия
|
№ |
Действие |
Исполнители |
Используемые документы |
Требования к срокам |
Функция ИС |
Инструкции | |
|
Входы |
Выходы | ||||||
|
1. |
A4.2.3.3.7 Формирование отчета о выполненных СМР |
Руководитель проекта |
Акт выполненных работ и счет-фактура |
Отчет о выполненных СМР |
В течение трёх рабочих дней. |
010105. Формирование отчета о строительно-монтажных работах | |
|
Отчет о выполненных СМР |
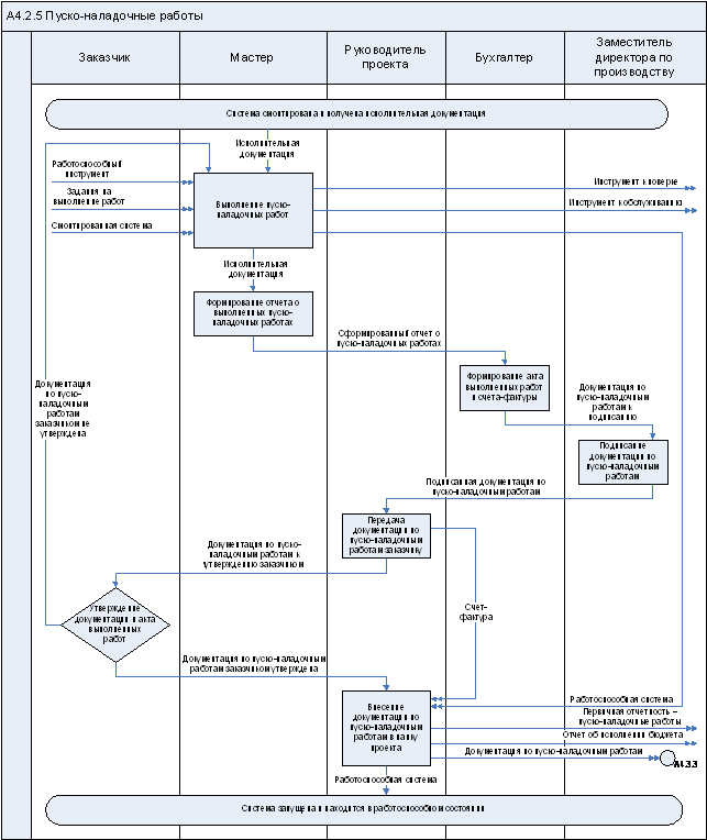
A4.2.5 Пуско-наладочные работы
Владелец процесса
Владельцем процесса является:
|
№ |
Должность |
Подразделение |
Предмет деятельности |
|
1. |
Руководитель проекта |
Производственный отдел |
Начало выполнения процесса
Началом выполнения процесса является окончание строительно-монтажных работ и поступление исполнительной документации.
Результат процесса
Основным результатом процесса является запущенная система в работоспособном состоянии.
Требования к срокам выполнения процесса
Сроки определяются в соответствии с типовыми нормами.
Диаграмма процесса
|
Автоматизируемые действия
|
№ |
Действие |
Исполнители |
Используемые документы |
Требования к срокам |
Функция ИС |
Инструкции | |
|
Входы |
Выходы | ||||||
|
1. |
A4.2.5.2 Формирование отчета о выполненных пуско-наладочных работах |
Мастер |
Исполнительная документация |
Отчет о пуско-наладочных работах |
В течение одного рабочего дня. |
010106. Формирование отчета о пуско-наладочных работах |
На основании информации о ходе выполнения пуско-наладочных работ смонтированной системы мастер формирует отчет о выполненных пуско-наладочных работах, в котором указывает сроки и условия, в которых проводились работы. |
A4.3.1 Ввод системы в эксплуатацию
Владелец процесса
Владельцем процесса является:
|
№ |
Должность |
Подразделение |
Предмет деятельности |
|
1. |
Руководитель проекта |
Производственный отдел |
Начало выполнения процесса
Началом выполнения процесса является окончание пуско-наладочных работ.
Результат процесса
Основным результатом процесса является работоспособная система, сданная в эксплуатацию.
Диаграмма процесса
|
Автоматизируемые действия
|
№ |
Действие |
Исполнители |
Используемые документы |
Требования к срокам |
Функция ИС |
Инструкции | |
|
Входы |
Выходы | ||||||
|
1. |
A4.3.1.4 Внесение сдаточной документации в папку проекта |
Руководитель проекта |
Акт ввода в эксплуатацию |
Акт ввода в эксплуатацию |
В течение одного рабочего дня. |
010107. Учет факта ввода системы в эксплуатацию | |
|
Сдаточная документация |
Сдаточная документация |
A5 Воспроизводство инструмента
Владелец процесса
Владельцем процесса является:
|
№ |
Должность |
Подразделение |
Предмет деятельности |
|
1. |
Начальник инженерно-технического отдела |
Инженерно-технический отдел |
Результат процесса
Основным результатом процесса является работоспособный инструмент.
Диаграмма процесса
|
Автоматизируемые действия
|
№ |
Действие |
Исполнители |
Используемые документы |
Требования к срокам |
Функция ИС |
Инструкции | |
|
Входы |
Выходы | ||||||
|
1. |
A5.4 Хранение и выдача инструмента |
Инженерно-технический отдел |
. Учет передачи ТМЦ и инструмента в производство |
A6 Закупки и снабжение
Владелец процесса
Владельцем процесса является:
|
№ |
Должность |
Подразделение |
Предмет деятельности |
|
1. |
Начальник отдела снабжения |
Отдел снабжения |
Результат процесса
Основным результатом процесса является годные ТМЦ и инструменты.
Диаграмма процесса
|
Автоматизируемые действия
|
№ |
Действие |
Исполнители |
Используемые документы |
Требования к срокам |
Функция ИС |
Инструкции | |
|
Входы |
Выходы | ||||||
|
1. |
A6.1 Планирование закупок |
Начальник отдела снабжения |
Заказ на ТМЦ |
План закупок |
010102. Формирование плана закупок | ||
|
Заявка на покупку инструментов | |||||||
|
Платежный бюджет | |||||||
|
2. |
A6.5 Хранение и выдача ТМЦ |
Кладовщик |
. Учет передачи ТМЦ и инструмента в производство |
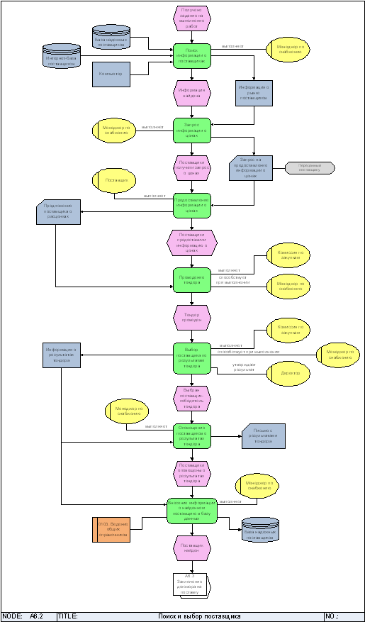
A6.2 Поиск и выбор поставщика
Владелец процесса
Владельцем процесса является:
|
№ |
Должность |
Подразделение |
Предмет деятельности |
|
1. |
Начальник отдела снабжения |
Отдел снабжения |
Начало выполнения процесса
Началом выполнения процесса является наступление следующих событий:
|
№ |
Событие |
Выполняемая функция |
|
1. |
Получено задание на выполнение работ |
A6.2.1 Поиск информации о поставщиках |
Диаграмма процесса
|
Автоматизируемые действия
|
№ |
Действие |
Исполнители |
Используемые документы |
Требования к срокам |
Функция ИС |
Инструкции | |
|
Входы |
Выходы | ||||||
|
1. |
A6.2.7 Внесение информации о найденном поставщике в базу данных |
Менеджер по снабжению |
В течение одного рабочего дня после выбора поставщика по результатам тендера. |
0103. Ведение общих справочников |
После оповещения поставщика о результатах тендера ответственный сотрудник вносит информацию о найденном поставщике в базу данных надежных поставщиков, которая ведется в единой информационной системе компании. |
A6.4 Закупка ТМЦ и инструмента
Владелец процесса
Владельцем процесса является:
|
№ |
Должность |
Подразделение |
Предмет деятельности |
|
1. |
Начальник отдела снабжения |
Отдел снабжения |
Начало выполнения процесса
Началом выполнения процесса является наличие оформленного договора на поставку.
Результат процесса
Основным результатом процесса является ТМЦ и инструменты надлежащего качества, поступившие на склад в необходимом количестве в заданные сроки.
Диаграмма процесса
|
Автоматизируемые действия
|
№ |
Действие |
Исполнители |
Используемые документы |
Требования к срокам |
Функция ИС |
Инструкции | |
|
Входы |
Выходы | ||||||
|
1. |
A6.4.9 Приходование ТМЦ и инструмента |
Кладовщик |
Паспорт инструмента |
Паспорт инструмента |
В течение 24 часов после получения инструмента / ТМЦ. |
. Регистрация накладной поставщика | |
|
Сертификат качества на ТМЦ/инструмент |
Приходный ордер | ||||||
|
Счет-фактура |
Сертификат качества на ТМЦ/инструмент | ||||||
|
Товарная накладная поставщика |
Счет-фактура | ||||||
|
ТТН |
Товарная накладная поставщика | ||||||
|
ТТН |
A7 Финансирование деятельности и расчеты
Владелец процесса
Владельцем процесса является:
|
№ |
Должность |
Подразделение |
Предмет деятельности |
|
1. |
Главный бухгалтер |
Бухгалтерия |
Результат процесса
Основным результатом процесса является кредиторская задолженность в пределах плановых значений, отсутствие претензий со стороны налоговых органов.
Диаграмма процесса
|
Автоматизируемые действия
|
№ |
Действие |
Исполнители |
Используемые документы |
Требования к срокам |
Функция ИС |
Инструкции | |
|
Входы |
Выходы | ||||||
|
1. |
A7.1 Формирование бюджета доходов и расходов |
Бухгалтерия |
План проекта |
Бюджет доходов и расходов |
02. Система бухгалтерского учета | ||
|
2. |
A7.2 Контроль доходов |
Бухгалтерия |
Акт ввода в эксплуатацию |
Расшифровка дебиторской задолженности |
02. Система бухгалтерского учета | ||
|
Договор | |||||||
|
3. |
A7.3 Расчет сумм платежей |
Бухгалтерия |
Счет-фактура |
Расшифровка кредиторской задолженности |
02. Система бухгалтерского учета | ||
|
Товарная накладная поставщика | |||||||
|
4. |
A7.4 Формирование платежного бюджета |
Бухгалтерия |
Бюджет доходов и расходов |
Платежный бюджет |
02. Система бухгалтерского учета | ||
|
Договор | |||||||
|
Платежное поручение | |||||||
|
Стратегия развития | |||||||
|
5. |
A7.6 Подготовка отчетности |
Бухгалтерия |
Акт ввода в эксплуатацию |
02. Система бухгалтерского учета | |||
|
Акт выполненных работ и счет-фактура | |||||||
|
Акт выполненных работ по пуско-наладке | |||||||
|
Акт приемки площадки | |||||||
|
Акт сдачи площадки | |||||||
|
График погашения задолженности | |||||||
|
Исполнительная документация | |||||||
|
Отчет о выполненных СМР | |||||||
|
Отчет о предпроектном обследовании | |||||||
|
Отчет о пуско-наладочных работах | |||||||
|
Паспорт инструмента | |||||||
|
Приходный ордер | |||||||
|
Сдаточная документация | |||||||
|
Сертификат качества на ТМЦ/инструмент | |||||||
|
Счет-фактура | |||||||
|
Техно-рабочий проект | |||||||
|
Товарная накладная поставщика | |||||||
|
ТТН |
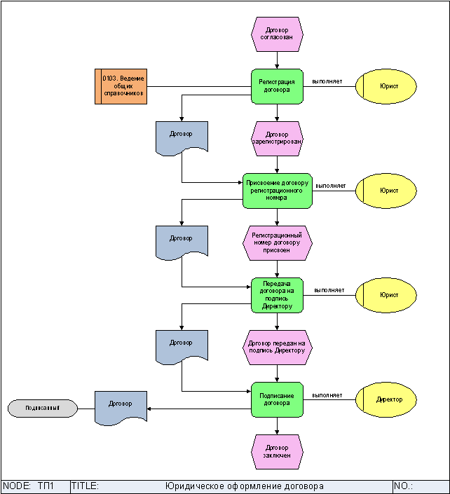
ТП1 Юридическое оформление договора
Владелец процесса
Владельцем процесса является:
|
№ |
Должность |
Подразделение |
Предмет деятельности |
|
1. |
Юрист |
Начало выполнения процесса
Началом выполнения процесса является наступление следующих событий:
|
№ |
Событие |
Выполняемая функция |
|
1. |
Договор согласован |
ТП1.1 Регистрация договора |
Диаграмма процесса
|
Автоматизируемые действия
|
№ |
Действие |
Исполнители |
Используемые документы |
Требования к срокам |
Функция ИС |
Инструкции | |
|
Входы |
Выходы | ||||||
|
1. |
ТП1.1 Регистрация договора |
Юрист |
Договор |
В течение одного рабочего дня. |
0103. Ведение общих справочников |
4.2. Структура Информационной системы
Информационная система должна иметь следующую структуру:
Перечень модулей и функций Информационной системы
|
№ |
Модуль ИС |
Функция ИС |
|
1. |
01. Система управления проектами | |
|
2. |
0101. Управление проектом |
010101. Формирование заданий на выполнение работ |
|
010102. Формирование плана закупок | ||
|
010103. Формирование отчета о предпроектном обследовании | ||
|
010104. Формирование техно-рабочего проекта | ||
|
010105. Формирование отчета о строительно-монтажных работах | ||
|
010106. Формирование отчета о пуско-наладочных работах | ||
|
010107. Учет факта ввода системы в эксплуатацию | ||
|
3. |
0102. Управление складом | |
|
4. |
010201. Управление закупками |
. Регистрация накладной поставщика |
|
. Учет передачи ТМЦ и инструмента в производство | ||
|
5. |
010202. Управление продажами | |
|
6. |
0103. Ведение общих справочников | |
|
7. |
02. Система бухгалтерского учета | |
|
8. |
03. Система кадрового учета и расчета зарплаты |
Модули и функции Информационной системы к реализации
|
№ |
Модуль ИС |
Функция ИС |
|
1. |
0101. Управление проектом |
010104. Формирование техно-рабочего проекта |
|
010105. Формирование отчета о строительно-монтажных работах | ||
|
010106. Формирование отчета о пуско-наладочных работах | ||
|
010107. Учет факта ввода системы в эксплуатацию | ||
|
2. |
010201. Управление закупками |
. Учет передачи ТМЦ и инструмента в производство |
|
3. |
010202. Управление продажами |
4.3. Автоматизируемые рабочие места
4.3.1. ИнТехПроект
ИнТехПроект
|
№ |
Должность |
Используемые функции ИС | ||
|
Процесс |
Подпроцесс |
Функция ИС | ||
|
1. |
Юрист |
ТП1 Юридическое оформление договора |
ТП1.1 Регистрация договора |
0103. Ведение общих справочников |
4.3.2. Производственный отдел
Производственный отдел
|
№ |
Должность |
Используемые функции ИС | ||
|
Процесс |
Подпроцесс |
Функция ИС | ||
|
1. |
Ведущий инженер |
A4.2.1 Предпроектное обследование |
A4.2.1.2 Формирование отчета о предпроектном обследовании |
010103. Формирование отчета о предпроектном обследовании |
|
A4.2.2 Техно-рабочее проектирование и анализ проекта |
A4.2.2.1 Формирование и анализ техно-рабочего проекта |
010104. Формирование техно-рабочего проекта | ||
|
2. |
Мастер |
A4.2.5 Пуско-наладочные работы |
A4.2.5.2 Формирование отчета о выполненных пуско-наладочных работах |
010106. Формирование отчета о пуско-наладочных работах |
|
3. |
Руководитель проекта |
A4.1 Планирование проектов |
A4.1.6 Формирование и выдача заданий на выполнение работ |
010101. Формирование заданий на выполнение работ |
|
A4.2.3.3 Выполнение строительно-монтажных работ |
A4.2.3.3.7 Формирование отчета о выполненных СМР |
010105. Формирование отчета о строительно-монтажных работах | ||
|
A4.3.1 Ввод системы в эксплуатацию |
A4.3.1.4 Внесение сдаточной документации в папку проекта |
010107. Учет факта ввода системы в эксплуатацию |
Отдел снабжения
|
№ |
Должность |
Используемые функции ИС | ||
|
Процесс |
Подпроцесс |
Функция ИС | ||
|
1. |
Менеджер по снабжению |
A6.2 Поиск и выбор поставщика |
A6.2.7 Внесение информации о найденном поставщике в базу данных |
0103. Ведение общих справочников |
|
2. |
Начальник отдела снабжения |
A6 Закупки и снабжение |
A6.1 Планирование закупок |
010102. Формирование плана закупок |
Склад
|
№ |
Должность |
Используемые функции ИС | ||
|
Процесс |
Подпроцесс |
Функция ИС | ||
|
1. |
Кладовщик |
A6 Закупки и снабжение |
A6.5 Хранение и выдача ТМЦ |
. Учет передачи ТМЦ и инструмента в производство |
|
A6.4 Закупка ТМЦ и инструмента |
A6.4.9 Приходование ТМЦ и инструмента |
. Регистрация накладной поставщика |
4.4. Требования к функциональным характеристикам
4.4.1. Перечень формируемых отчетов
Система должна обеспечить автоматическое формирование следующих отчетов:
|
№ |
Отчет |
|
1. |
Бюджет доходов и расходов |
|
2. |
Задания на выполнение работ |
|
3. |
Отчет о выполненных СМР |
|
4. |
Отчет о предпроектном обследовании |
|
5. |
Отчет о пуско-наладочных работах |
|
6. |
План закупок |
|
7. |
Приходный ордер |
|
8. |
Расшифровка дебиторской задолженности |
|
9. |
Расшифровка кредиторской задолженности |
|
10. |
Техно-рабочий проект |
4.4.2. Требования к системе планирования и управления производством
Информационная система должна обеспечить планирование ресурсов предприятия и управление позаказным производством.
Требования к функциональности ИС:
1. Управление продажами:
- Просмотр истории взаимоотношений с клиентами;
- Регистрация/корректировка заявки клиента с указанием перечня проектных параметров, даты сдачи проекта, продажной цены и любых дополнительных условий;
- Просмотр актуальных экономических показателей (калькуляции) объекта;
2. Планирование производства:
- Формирование графика доступности оборудования с указанием количества доступных нормо-часов на каждый день планового периода;
- Формирование плана производства на каждый день планового периода;
- Формирование плана потребности производства в материалах и комплектующих;
- Контролирование и управление загрузкой оборудования по сформированному производственному плану;
- Внесение корректировок в план производства во время его выполнения;
- План-фактный анализ плана производства;
3. Управление производством:
- Формирование заданий на выполнение работ;
- Назначение/переназначение заданиям исполнителей и фиксация выполнения заданий по проекту;
- Управление хранением и перемещением товарно-материальных ценностей (ТМЦ) в производстве;
4. Управление снабжением:
- Формирование на основании плана потребности в материалах и комплектующих заявки на покупку с указанием поставщика, номенклатуры ТМЦ, количества и сроков поставки;
- Формирование заявок на покупку на основании разовых заказов на ТМЦ от подразделений;
- Контролирование и отслеживание процесса выполнения заявок на покупку;
- Оперативный контроль остатков;
- План-фактный анализ поставок;
5. Управление затратами:
- Формирование плановой (нормативной) себестоимости проекта;
- Фиксация фактических затрат на производство;
- Расчет фактической себестоимости проекта;
- План-фактный анализ затрат.
4.4.3. Требования к производительности Информационной системы
Производительность Информационной системы определяется возможностями, заявленными разработчиками фирмы «1С», приведенными в официальной документации к платформе и на сайте разработчика в Интернете http://*****:
- возможностями платформы 1С:Предприятие 8.0;
- рекомендациями по выбору оборудования.
4.5. Требования к надежности
4.5.1. Требования к обеспечению надежного (устойчивого) функционирования Информационной системы
Надежное (устойчивое) функционирование Информационной системы должно быть обеспечено выполнением Заказчиком совокупности организационно-технических мероприятий, перечень которых приведен ниже:
1. Организация бесперебойного питания технических средств;
2. Использование лицензионного программного обеспечения;
3. Регулярное выполнение рекомендаций Министерства труда и социального развития РФ, изложенных в Постановлении от 01.01.01 г. «Об утверждении межотраслевых типовых норм времени на работы по сервисному обслуживанию ПЭВМ и оргтехники и сопровождению программных средств»;
4. Регулярное выполнение требований ГОСТ . «Защита информации. Испытания программных средств на наличие компьютерных вирусов»;
5. Регулярное резервирование баз данных Информационной системы средствами самой Информационной системы или средствами используемой системы управления базами данных.
4.5.2. Время восстановления после отказа
Время восстановления после отказа, вызванного сбоем электропитания технических средств (иными внешними факторами), не фатальным сбоем (не крахом) операционной системы, не должно превышать времени на перезагрузку задействованных технических и программных средств при условии соблюдения условий эксплуатации самих технических и программных средств.
Время восстановления после отказа, вызванного неисправностью технических средств, фатальным сбоем (крахом) операционной системы, не должно превышать времени, требуемого на устранение неисправностей технических средств и переустановку программных средств.
4.5.3. Отказы из-за некорректных действий оператора
Отказы Информационной системы возможны вследствие некорректных действий оператора (пользователя) при взаимодействии с операционной системой. Во избежание возникновения отказов программы по указанной выше причине следует обеспечить работу конечного пользователя без предоставления ему административных привилегий.
4.6. Условия эксплуатации
4.6.1. Климатические условия эксплуатации
Климатические условия эксплуатации Информационной системы, при которых должны обеспечиваться заданные характеристики, должны удовлетворять требованиям, предъявляемым к техническим средствам в части условий их эксплуатации.
4.6.2. Требования к видам обслуживания
Информационная система не требует проведения каких-либо видов обслуживания.
4.6.3. Требования к численности и квалификации персонала
Численность персонала должна быть достаточной для выполнения автоматизированных процессов в Информационной системе в полном объеме.
Для работы Информационной системы требуется персонал следующих категорий – системный администратор и конечный пользователь Информационной системы – оператор.
Системный администратор должен иметь высшее профильное образование и сертификаты компании-производителя Информационной системы. В перечень задач, выполняемых системным администратором, должны входить:
1. Задача поддержания работоспособности технических средств;
2. Задачи установки (инсталляции) и поддержания работоспособности системных программных средств;
3. Задача установки (инсталляции) Информационной системы;
4. Задачи по сопровождению и модификации Информационной системы.
Конечный пользователь (оператор) должен обладать практическими навыками работы с графическим пользовательским интерфейсом операционной системы. Персонал должен быть аттестован на II квалификационную группу по электробезопасности.
Необходимое количество пользователей будет определено на этапе внедрения Информационной системы.
4.7. Требования к составу и параметрам технических средств
Требования к составу и параметрам технических средств определяются разработчиком платформы 1С:Предприятие 8.0, приведенными в официальной документации к платформе и на сайте разработчика в Интернете http://*****.
4.8. Требования к Информационной и программной совместимости
4.8.1. Требования к информационным структурам и методам решения
Требования к информационной структуре и методам решения определяются возможностями и рекомендациями, заложенными разработчиком платформы 1С:Предприятие 8.0, приведенными в официальной документации к платформе и на сайте разработчика в Интернете http://*****.
4.8.2. Требования к исходным кодам и языкам программирования
Требования к информационной структуре и методам решения определяются возможностями и рекомендациями, заложенными разработчиком платформы 1С:Предприятие 8.0, приведенными в официальной документации к платформе и на сайте разработчика в Интернете http://*****.
4.8.3. Требования к программным средствам, используемым Информационной системой
Для работы Информационной системы требуется наличие лицензионной системы программ «1С:Предприятие 8.0», релиз которой должен соответствовать последнему официальному релизу разработчика и других лицензионных системных программ, определяемых разработчиком платформы 1С:Предприятие 8.0 в официальной документации к платформе и на сайте разработчика в Интернете http://*****.
4.8.4. Требования к защите информации и Информационной системы
Требования к защите информации и Информационной системы определяются возможностями системы прав доступа, заложенными разработчиком в платформе 1С:Предприятие 8.0, средствами администрирования используемой СУБД и операционной системы.
4.9. Требования к маркировке и упаковке
Требования к маркировке и упаковке не предъявляются.
4.10. Требования к транспортированию и хранению
Требования к транспортированию и хранению не предъявляются.
4.11. Специальные требования
Информационная система должна обеспечивать взаимодействие с пользователем (оператором) посредством графического пользовательского интерфейса.
5. Требования к программной документации
5.1. Предварительный состав программной документации
Состав разрабатываемых программных документов должен включать в себя:
1. Техническое задание – назначение и область применения Информационной системы, технические, технико-экономические и специальные требования, предъявляемые к Информационной системе, необходимые стадии и сроки разработки, виды испытаний;
2. Пояснительная записка – схема алгоритма, общее описание алгоритма и (или) функционирования программы, а также обоснование принятых технических и технико-экономических решений;
3. Руководство оператора – сведения для обеспечения процедуры общения оператора с Информационной системой в процессе работы.
6. Технико-экономические показатели
Ориентировочная экономическая эффективность не рассчитывается.
7. Стадии и этапы разработки
Разработка Информационной системы осуществляется поблочно. Содержание, объемы, сроки разработки и стоимость определяется для каждого блока и оформляется отдельными дополнениями к договору. Каждый блок разрабатывается по нижеперечисленным стадиям и этапам.
7.1. Стадии разработки
Разработка Информационной системы должна содержать стадии:
1. Техническое задание;
2. Рабочий проект;
3. Внедрение.
7.2. Этапы разработки
На стадии разработки технического задания должны быть выполнены следующие этапы:
1. Разработка (доработка существующего) технического задания;
2. Согласование технического задания;
3. Утверждение технического задания.
На стадии рабочего проектирования должны быть выполнены следующие этапы работ:
1. Разработка Информационной системы;
2. Разработка программной документации;
3. Испытание Информационной системы.
На стадии внедрения должны быть выполнены следующие этапы разработки:
1. Тестовая эксплуатация Информационной системы;
2. Доработка Информационной системы и документации по возникшим замечаниям;
3. Промышленная эксплуатация Информационной системы.
7.3. Содержание работ по этапам
На этапе разработки технического задания должны быть выполнены следующие этапы работ:
1. Постановка (уточнение) задачи;
2. Определение и уточнение требований к техническим средствам;
3. Определение дополнительных требований к Информационной системе;
4. Определение стадий, этапов и сроков разработки Информационной системы и документации на нее;
5. Определение ключевых исполнителей со стороны Заказчика и закрепление их ответственности за отдельными задачами;
6. Определение потребности во внешних модулях и языков программирования для них;
7. Согласование и утверждение технического задания.
На этапе рабочего проектирования должна быть выполнена работа по программированию и отладке программы.
На этапе разработки программной документации должна быть выполнена разработка программных документов в соответствии с требованиями п. 5.1 «Предварительный состав программной документации» и требованиями ГОСТ 19.101-77 Единая система программной документации. Виды программ и программных документов.
На этапе испытаний Информационная система проходит два вида испытаний:
1. Внутренние испытания при сдаче блока Информационной системы в опытную эксплуатацию силами Разработчика. При этом должны быть выполнены перечисленные ниже виды работ:
- разработка, согласование и утверждение порядка и методики испытаний;
- проведение испытаний;
- фиксация результатов испытаний;
- корректировка Информационной системы и программной документации по результатам испытаний.
2. Испытания Информационной системы в ходе тестовой и промышленной эксплуатации силами Заказчика. При этом должны быть выполнены перечисленные ниже виды работ:
- определение и локализация дефекта в Информационной системе;
- внесение дефекта в реестр дефектов с его подробным описанием;
- устранение дефекта, корректировка Информационной системы и программной документации по результатам тестовой и промышленной эксплуатации.
На этапе тестовой и промышленной эксплуатации Информационной системы должны быть выполнены следующие работы:
1. Выделение автоматизированных рабочих мест пользователей Информационной системы, закрепление за ними функционала и соответствующих руководств оператора;
2. Работы по подготовке и передаче Информационной системы и документации в эксплуатацию в подразделениях Заказчика;
3. Обучение пользователей правилам работы с Информационной системой с фиксацией результатов обучения;
4. Консультирование пользователей по возникающим вопросам, связанным с работой Информационной системы;
5. Методическая помощь при решении вопросов учета в Информационной системе.
8. Порядок контроля и приемки
После того как каждый блок прошел этап промышленной эксплуатации Информационной системы, оформляется «Акт сдачи-приемки системы», который утверждается должностными лицами сторон, подписавшими Договор на разработку Информационной системы, или лицами, ими уполномоченными.
|
Лист регистрации изменений | |||||||||
|
Номера листов (страниц) |
Всего листов (страниц) в документе |
№ докум. |
Входящий № сопроводи |
Подп. |
Дата | ||||
|
Изм. |
изменен |
заменен |
новых |
аннулирован | |||||
















